Информационная система
«Ёшкин Кот»

XXXecatmenu

Приказ Министерства культуры РФ
от 22 ноября 2013 г. № 1942

"Об утверждении Административного регламента предоставления государственной услуги по согласованию проектной документации на проведение работ по сохранению объекта культурного наследия (памятника истории и культуры) народов Российской Федерации федерального значения (за исключением отдельных объектов культурного наследия, перечень которых устанавливается Правительством Российской Федерации) органами государственной власти субъектов Российской Федерации, осуществляющими полномочия в области сохранения, использования, популяризации и государственной охраны объектов культурного наследия"

Изменения, внесенные приказом Министерства культуры РФ
от 26.08.2016 г. № 1956, находятся в обработке

В соответствии с Федеральным законом от 27 июля 2010 г. № 210-ФЗ "Об организации предоставления государственных и муниципальных услуг" (Собрание законодательства Российской Федерации, 2010, № 31, ст. 4179; 2011, № 15, ст. 2038; № 27, ст. 3873, ст. 3880; № 29, ст. 4291; № 30 (ч. 1), ст. 4587; № 49 (ч. 5), ст. 7061; 2012, № 31, ст. 4322; 2013, № 14, ст. 1651, № 27, ст. 3477, ст. 3480, № 30 (Часть I), ст. 4084), Федеральным законом от 25 июня 2002 г. № 73-ФЗ "Об объектах культурного наследия (памятниках истории и культуры) народов Российской Федерации" (Собрание законодательства Российской Федерации, 2002, № 26, ст. 2519; 2003, № 9, ст. 805; 2004, № 35, ст. 3607; 2005, № 23, ст. 2203; 2006, № 1, ст. 10; № 52 (ч. 1), ст. 5498; 2007, № 1 (ч. 1), ст. 21; № 27, ст. 3213; № 43, ст. 5084; № 46, ст. 5554; 2008, № 20, ст. 2251; № 29 (ч. 1), ст. 3418; № 30 (ч. 2), ст. 3616; 2009, № 51, ст. 6150; 2010, № 43, ст. 5450, № 49, ст. 6424; № 51 (ч. 3), ст. 6810; 2011; № 30 (ч. 1), ст. 4563; № 45, ст. 6331; № 47, ст. 6606; № 49 (ч. 1), ст. 7015, ст. 7026; 2012, № 31, ст. 4322; № 47, ст. 6390; 2012, № 50 (ч. 5), ст. 6960; 2013, № 17, ст. 2030, № 19, ст. 2331, № 30 (Часть I), ст. 4078) и постановлением Правительства Российской Федерации от 16 мая 2011 г. № 373 "О разработке и утверждении административных регламентов исполнения государственных функций и административных регламентов предоставления государственных услуг" (Собрание законодательства Российской Федерации, 2011, № 22, ст. 3169; № 35, ст. 5092; 2012, № 28, ст. 3908, № 36, ст. 4903; № 12, № 50 (ч. 6), ст. 7070; № 52, ст. 7507), приказываю:

1. Утвердить прилагаемый Административный регламент предоставления государственной услуги по согласованию проектной документации на проведение работ по сохранению объекта культурного наследия (памятника истории и культуры) народов Российской Федерации федерального значения (за исключением отдельных объектов культурного наследия, перечень которых устанавливается Правительством Российской Федерации) органами государственной власти субъектов Российской Федерации, осуществляющими полномочия в области сохранения, использования, популяризации и государственной охраны объектов культурного наследия.

2. Направить настоящий приказ на государственную регистрацию в Министерство юстиции Российской Федерации.

3. Контроль за исполнением приказа возложить на заместителя Министра Г.У. Пирумова.

Приложение: на 1 л. в 1 экз.

 

Врио Министра

Н. Малаков

 

 

Зарегистрировано в Минюсте РФ 1 апреля 2014 г.

 

Регистрационный № 31790

 

 

Административный регламент предоставления государственной услуги по согласованию проектной документации на проведение работ по сохранению объекта культурного наследия (памятника истории и культуры) народов Российской Федерации федерального значения (за исключением отдельных объектов культурного наследия, перечень которых устанавливается Правительством Российской Федерации) органами государственной власти субъектов Российской Федерации, осуществляющими полномочия в области сохранения, использования, популяризации и государственной охраны объектов культурного наследия

(утв. приказом Министерства культуры РФ от 22 ноября 2013 г. № 1942)

I. Общие положения

Предмет регулирования административного регламента

1. Административный регламент предоставления государственной услуги по согласованию проектной документации на проведение работ по сохранению объекта культурного наследия (памятника истории и культуры) народов Российской Федерации федерального значения (за исключением отдельных объектов культурного наследия, перечень которых устанавливается Правительством Российской Федерации) органами государственной власти субъектов Российской Федерации, осуществляющими полномочия в области сохранения, использования, популяризации и государственной охраны объектов культурного наследия (далее - Регламент, государственная услуга) устанавливает сроки и последовательность административных процедур (действий) органов государственной власти субъектов Российской Федерации, осуществляющих полномочия в области сохранения, использования, популяризации и государственной охраны объектов культурного наследия (далее - Орган охраны), порядок взаимодействия между структурными подразделениями Органа охраны, их должностными лицами, а также порядок взаимодействия Органа охраны с заявителями.

Круг заявителей

2. Заявителями, которым предоставляется государственная услуга, являются физические и юридические лица (далее - заявители).

Требования к порядку информирования о предоставлении государственной услуги

3. Информирование о порядке предоставления государственной услуги осуществляется Органами охраны посредством размещения информации, в том числе о графике приема заявителей, о месте нахождения (адресе), контактных телефонах (телефонах для справок, консультаций), адресе электронной почты Органа охраны:

1) на официальном сайте в информационно-телекоммуникационной сети "Интернет" Органа охраны (далее - официальный сайт);

2) в федеральной государственной информационной системе "Единый портал государственных и муниципальных услуг (функций)": www.gosuslugi.ru (далее - Единый портал);

3) на информационных стендах в местах предоставления государственной услуги.

4. Информация о месте нахождения (адресе), контактных телефонах (телефонах для справок, консультаций), адресе электронной почты Органов охраны, участвующих в предоставлении государственной услуги, приводятся в Приложении № 1 к Регламенту.

5. График приема корреспонденции (документов), график предоставления информации для справок (консультации) и предварительная запись, в том числе прием заявителей, Органами охраны устанавливаются самостоятельно.

6. На официальном сайте Органов охраны и Едином портале размещается следующая информация:

1) наименование и почтовый адрес Органа охраны;

2) номера телефонов соответствующего структурного подразделения Органа охраны, ответственного за предоставление государственной услуги, в том числе адреса электронной почты должностных лиц, предоставляющих государственную услугу;

3) график работы структурного подразделения Органа охраны, ответственного за предоставление государственной услуги;

4) текст Регламента с приложениями;

5) выдержки из законодательных и иных нормативных правовых актов Российской Федерации, субъекта Российской Федерации, нормативных правовых актов Министерства культуры Российской Федерации, содержащих нормы, непосредственно регулирующие предоставление государственной услуги;

6) требования к письменному запросу заявителей о предоставлении информации о порядке предоставления государственной услуги;

7) перечень документов, необходимых для получения государственной услуги;

8) краткое описание порядка предоставления государственной услуги;

9) блок-схема предоставления государственной услуги в соответствии с Приложением № 2 к Регламенту;

10) форма заявления и образцы необходимых документов в соответствии с Приложением № 3 к Регламенту.

7. Заявление с приложением необходимых документов в электронной форме может быть направлено в Орган охраны через официальный сайт Органа охраны или через Единый портал.

Форма заявления и образцы необходимых документов, оформляемых непосредственно заявителями, представляемых в Орган охраны для получения государственной услуги в электронном виде, должны быть доступны для копирования и заполнения в электронном виде на официальном сайте Органа охраны и на Едином портале.

8. Для получения сведений о ходе предоставления государственной услуги при помощи телефона заявителем указываются полное наименование юридического лица, для физического лица - фамилия, имя, отчество (последнее - при наличии) и дата представления документов в Орган охраны.

При ответах на телефонные звонки и устные заявления, должностные лица Органа охраны в вежливой форме информируют о порядке предоставления государственной услуги и представляют сведения по следующим вопросам:

1) информацию о входящих номерах, под которыми зарегистрированы в системе делопроизводства заявление с прилагаемыми к нему документами, представленными для предоставления государственной услуги;

2) информацию о принятом решении по конкретному заявлению;

3) сведения о нормативных правовых актах, регулирующих вопросы предоставления государственной услуги (наименование, номер, дата принятия нормативного правового акта);

4) перечень документов, представление которых необходимо для предоставления государственной услуги;

5) требования к предоставляемым документам, прилагаемым к заявлению;

6) место размещения на официальном сайте Органа охраны или на Едином портале справочных материалов для предоставления государственной услуги;

7) о необходимости предоставления дополнительных документов и информации;

8) о сроках и ходе предоставления государственной услуги;

9) об ответственном исполнителе (фамилия, имя, отчество (последнее - при наличии), предоставляющем государственную услугу и его контактном телефоне.

Иные вопросы рассматриваются только на основании соответствующего письменного обращения.

9. При предоставлении информации о государственной услуге:

1) по письменным обращениям ответ на обращение направляется по почте в адрес заявителя в срок, не превышающий 30 календарных дней со дня регистрации такого обращения;

2) по обращениям, поступающим по электронной почте, ответ на обращение может направляться как в письменной форме, так и в форме электронного сообщения в зависимости от волеизъявления заявителя в срок, не превышающий 30 календарных дней со дня регистрации такого обращения.

II. Стандарт предоставления государственной услуги

Наименование государственной услуги

10. Наименование государственной услуги - согласование проектной документации на проведение работ по сохранению объекта культурного наследия (памятника истории и культуры) народов Российской Федерации федерального значения (за исключением отдельных объектов культурного наследия, перечень которых устанавливается Правительством Российской Федерации) органами государственной власти субъектов Российской Федерации, осуществляющими полномочия в области сохранения, использования, популяризации и государственной охраны объектов культурного наследия.

Наименование органа исполнительной власти субъекта Российской Федерации, предоставляющего государственную услугу

11. Государственная услуга предоставляется органами государственной власти субъектов Российской Федерации, осуществляющими полномочия в области сохранения, использования, популяризации и государственной охраны объектов культурного наследия, перечень которых приведен в Приложении № 1 к Регламенту.

12. При предоставлении государственной услуги Орган охраны не вправе требовать от заявителя осуществления действий, в том числе согласований, необходимых для получения государственной услуги и связанных с обращением в иные государственные органы и организации, за исключением получения услуг, включенных в перечень услуг, которые являются необходимыми и обязательными для предоставления государственных услуг, утвержденный Правительством Российской Федерации.

Результат предоставления государственной услуги

13. Результатом предоставления государственной услуги является:

1) согласование научно-проектной и (или) проектной документации на проведение работ по сохранению объекта культурного наследия (памятника истории и культуры) народов Российской Федерации (далее - объект культурного наследия) федерального значения (за исключением отдельных объектов культурного наследия, перечень которых устанавливается Правительством Российской Федерации);

2) отказ в согласовании научно-проектной и (или) проектной документации на проведение работ по сохранению объекта культурного наследия федерального значения (за исключением отдельных объектов культурного наследия, перечень которых устанавливается Правительством Российской Федерации).

Сроки предоставления государственной услуги

14. Срок предоставления государственной услуги - не более 30 рабочих дней с даты регистрации (присвоения входящего номера) заявления с прилагаемыми к нему документами в Органе охраны.

Перечень нормативных правовых актов, регулирующих отношения, возникающие в связи с предоставлением государственной услуги

15. Предоставление государственной услуги осуществляется в соответствии с:

1) Градостроительным кодексом Российской Федерации от 29 декабря 2004 г. № 190-ФЗ (далее - Градостроительный кодекс) (Собрание законодательства Российской Федерации, 2005, № 1 (ч. 1), ст. 16; № 30 (ч. 2), ст. 3128; 2006, № 1, ст. 10, ст. 21; № 23, ст. 2380; № 31 (ч. 1), ст. 3442; № 50, ст. 5279; № 52 (ч. 1), ст. 5498; 2007, № 1 (ч. 1), ст. 21; № 21, ст. 2455; № 31, ст. 4012; № 45, ст. 5417; № 46, ст. 5533; № 50, ст. 6237; 2008, № 20, ст. 2251, ст. 2260; № 29 (ч. 1), ст. 3418; № 30 (ч. 1), ст. 3604, (ч. 2), ст. 3616; № 52 (ч. 1), ст. 6236; 2009, № 1, ст. 17; № 29, ст. 3601; № 48, ст. 5711; № 52 (ч. 1), ст. 6419; 2010, № 31, ст. 4195, ст. 4209; № 48, ст. 6246; № 49, ст. 6410; № 31, ст. 4195; 2011, № 13, ст. 1688; № 17, ст. 2310; № 27, ст. 3880; № 29, ст. 4281, ст. 4291; № 30 (ч. 1), ст. 4563, ст. 4572, ст. 4590, ст. 4591, ст. 4594, ст. 4605; № 49 (ч. 1), ст. 7042, ст. 7051; № 50, ст. 7343; 2012; № 26, ст. 3446; № 30, ст. 4171; № 31, ст. 4322; № 47, ст. 6390; № 53 (ч. 1), ст. 7614, ст. 7643; 2013, № 9, ст. 873, ст. 874, № 14, ст. 1651, № 27, ст. 3477, ст. 3480, № 30 (Часть I), ст. 4040, ст. 4080, № 43, ст. 5452);

2) Федеральным законом от 25 июня 2002 г. № 73-ФЗ "Об объектах культурного наследия (памятниках истории и культуры) народов Российской Федерации" (далее - Закон № 73-ФЗ) (Собрание законодательства Российской Федерации, 2002, № 26, ст. 2519; 2003, № 9, ст. 805; 2004, № 35, ст. 3607; 2005, № 23, ст. 2203; 2006, № 1, ст. 10; № 52 (ч. 1), ст. 5498; 2007, № 1 (ч. 1), ст. 21; № 27, ст. 3213; № 43, ст. 5084; № 46, ст. 5554; 2008, № 20, ст. 2251; № 29 (ч. 1), ст. 3418; № 30 (ч. 2), ст. 3616; 2009, № 51, ст. 6150; 2010, № 43, ст. 5450, № 49, ст. 6424; № 51 (ч. 3), ст. 6810; 2011; № 30 (ч. 1), ст. 4563; № 45, ст. 6331; № 47, ст. 6606; № 49 (ч. 1), ст. 7015, ст. 7026; 2012, № 31, ст. 4322; № 47, ст. 6390, № 50 (ч. 5), ст. 6960; 2013, № 17, ст. 2030, № 19, ст. 2331, № 30 (Часть I), ст. 4078);

3) Федеральным законом от 27 июля 2010 г. № 210-ФЗ "Об организации предоставления государственных и муниципальных услуг" (далее - Закон № 210-ФЗ) (Собрание законодательства Российской Федерации, 2010, № 31, ст. 4179; 2011, № 15, ст. 2038; № 27, ст. 3873, ст. 3880; № 29, ст. 4291; № 30 (ч. 1), ст. 4587; № 49 (ч. 5), ст. 7061; 2012, № 31, ст. 4322; 2013, № 14, ст. 1651, № 27, ст. 3477, ст. 3480, № 30 (Часть I), ст. 4084);

4) Федеральным законом от 2 мая 2006 г. № 59-ФЗ "О порядке рассмотрения обращений граждан Российской Федерации" (Собрание законодательства Российской Федерации, 2006, № 19, ст. 2060; 2010, № 27, ст. 3410; № 31, ст. 4196; 2013, № 19, ст. 2307, № 27, ст. 3474);

5) Федеральным законом от 6 апреля 2011 г. № 63-ФЗ "Об электронной подписи" (далее - Закон № 63-ФЗ) (Собрание законодательства Российской Федерации, 2011, № 15, ст. 2036; № 27, ст. 3880; 2012, № 29, ст. 3988; 2013, № 14, ст. 1668, № 27, ст. 3463, ст. 3477);

6) постановлением Правительства Российской Федерации от 20 июля 2011 г. № 590 "О Министерстве культуры Российской Федерации" (Собрание законодательства Российской Федерации, 2011, № 31, ст. 4758; 2012, № 6, ст. 688; № 17, ст. 2018; № 26, ст. 3524; № 37, ст. 5001; № 39, ст. 5270; 2013, № 3, ст. 204; № 8, ст. 841, № 31, ст. 4239, № 33, ст. 4386, № 41, ст. 5182);

7) постановлением Правительства Российской Федерации от 15 июля 2009 г. № 569 "Об утверждении Положения о государственной историко-культурной экспертизе" (Собрание законодательства Российской Федерации, 2009, № 30, ст. 3812; 2011, № 22, ст. 3173; 2012, № 37, ст. 5000);

8) постановлением Правительства Российской Федерации от 16 февраля 2008 г. № 87 "О составе разделов проектной документации и требованиях к их содержанию" (Собрание законодательства Российской Федерации, 2008, № 8, ст. 744; 2009, № 21, ст. 2576; № 52 (1 ч.), ст. 6574; 2010, № 16, ст. 1920; № 51 (ч. 3), ст. 6937; 2011, № 8, ст. 1118; 2012, № 27, ст. 3738, № 32, ст. 4571; 2013, № 17, ст. 2174, № 20, ст. 2478, № 32, ст. 4328);

9) постановлением Правительства Российской Федерации от 24 октября 2011 г. № 861 "О федеральных государственных информационных системах, обеспечивающих предоставление в электронной форме государственных и муниципальных услуг (осуществление функций)" (Собрание законодательства Российской Федерации, 2011, № 44, ст. 6274; № 49 (ч. 5), ст. 7284);

10) постановлением Правительства Российской Федерации от 16 мая 2011 г. № 373 "О разработке и утверждении административных регламентов исполнения государственных функций и административных регламентов предоставления государственных услуг" (Собрание законодательства Российской Федерации, 2011, № 22, ст. 3169; № 35, ст. 5092; 2012, № 28, ст. 3908, № 36, ст. 4903; № 12, № 50 (ч. 6), ст. 7070; № 52, ст. 7507);

11) постановлением Правительства Российской Федерации от 7 июля 2011 г. № 553 "О порядке оформления и представления заявлений и иных документов, необходимых для предоставления государственных и (или) муниципальных услуг, в форме электронных документов" (Собрание законодательства Российской Федерации, 2011, № 29, ст. 4479);

12) постановлением Правительства Российской Федерации от 6 мая 2011 г. № 352 "Об утверждении перечня услуг, которые являются необходимыми и обязательными для предоставления федеральными органами исполнительной власти государственных услуг и предоставляются организациями, участвующими в предоставлении государственных услуг, и определении размера платы за их оказание" (Собрание законодательства Российской Федерации, 2011, № 20, ст. 2829; 2012, № 14, ст. 1655; № 36, ст. 4922; 2013, № 33, ст. 4382);

13) постановлением Правительства Российской Федерации от 16 августа 2012 г. № 840 "О порядке подачи и рассмотрения жалоб на решения и действия (бездействие) федеральных органов исполнительной власти и их должностных лиц, федеральных государственных служащих, должностных лиц государственных внебюджетных фондов Российской Федерации" (Собрание законодательства Российской Федерации, 2012, № 35, ст. 4829);

14) постановлением Правительства Российской Федерации от 25 июня 2012 г. № 634 "О видах электронной подписи, использование которых допускается при обращении за получением государственных и муниципальных услуг" (Собрание законодательства Российской Федерации, 2012, № 27, ст. 3744).

Исчерпывающий перечень документов, необходимых в соответствии с нормативными правовыми актами для предоставления государственной услуги и услуг, которые являются необходимыми и обязательными для предоставления государственной услуги, подлежащих представлению заявителем, способы их получения заявителем, в том числе в электронной форме, порядок их представления

16. Для предоставления государственной услуги в Орган охраны представляются следующие документы:

1) заявление о предоставлении государственной услуги (Приложение № 3 к Регламенту), подписанное уполномоченным лицом, подлинник, в 1 экземпляре;

2) положительное заключение акта государственной историко-культурной экспертизы научно-проектной и (или) проектной документации по сохранению объекта культурного наследия, подлинник, в 2 экземплярах (не требуется в случае проведения противоаварийных работ и работ, связанных с ремонтом памятника, проводимых в целях поддержания в эксплуатационном состоянии памятника без изменения его особенностей, составляющих предмет охраны);

3) научно-проектная и (или) проектная документация по сохранению объекта культурного наследия (далее - документация), подлинник, в 2 экземплярах.

В случае если затрагиваются конструктивные и другие характеристики надежности и безопасности объекта культурного наследия, предоставляемая проектная документация должна содержать:

а) пояснительную записку с исходными данными по подготовке проектной документации по приспособлению объекта культурного наследия для современного использования, в том числе с результатами инженерных изысканий, техническими условиями;

б) схему планировочной организации земельного участка, выполненную в соответствии с градостроительным планом земельного участка;

в) планировочные решения;

г) конструктивные решения;

д) сведения об инженерном оборудовании, о сетях инженерно-технического обеспечения, перечень инженерно-технических мероприятий, содержание технологических решений;

е) проект организации реставрации;

ж) перечень мероприятий по охране окружающей среды;

з) перечень мероприятий по обеспечению пожарной безопасности;

и) перечень мероприятий по обеспечению доступа инвалидов к объекту культурного наследия;

к) требования к обеспечению безопасной эксплуатации объекта культурного наследия;

л) смету на проведение работ по приспособлению объекта культурного наследия для современного использования;

м) перечень мероприятий по обеспечению соблюдения требований энергетической эффективности, в части оснащенности объекта культурного наследия приборами учета используемых энергетических ресурсов.

4) копия положительного заключения государственной экспертизы проектной документации по сохранению объекта культурного наследия, заверенная в установленном порядке, в 1 экземпляре (при проведении работ, затрагивающих конструктивные и другие характеристики надежности и безопасности объекта культурного наследия);

5) согласия всех собственников объекта культурного наследия либо пользователей объектом культурного наследия, подлинники, в 1 экземпляре (при проведении работ, затрагивающих конструктивные и другие характеристики надежности и безопасности объекта культурного наследия).

Исчерпывающий перечень документов, необходимых в соответствии с нормативными правовыми актами для предоставления государственной услуги, которые находятся в распоряжении государственных органов, органов местного самоуправления и иных органов, участвующих в предоставлении государственных или муниципальных услуг, и которые заявитель вправе представить, а также способы их получения заявителями, в том числе в электронной форме, порядок их представления

17. При предоставлении государственной услуги заявитель не представляет документы (сведения), находящиеся в распоряжении Министерства культуры Российской Федерации и Органа охраны, а именно: лицензию на осуществление деятельности по сохранению объекта культурного наследия (в распоряжении Министерства культуры Российской Федерации) (далее - Лицензия) и задание на проведение работ по сохранению объекта культурного наследия (в распоряжении соответствующего Органа охраны) (далее - Задание).

Заявитель вправе представить Лицензию и Задание по собственной инициативе.

В случае непредставления заявителем Лицензии по собственной инициативе Орган охраны получает сведения о данном документе посредством системы межведомственного электронного взаимодействия с Министерством культуры Российской Федерации.

Непредставление заявителем Лицензии и Задания не является основанием для отказа в предоставлении заявителю государственной услуги.

18. При предоставлении государственной услуги запрещается истребование от заявителя:

1) представления документов и информации или осуществления действий, представление или осуществление которых не предусмотрено нормативными правовыми актами, регулирующими отношения, возникающие в связи с предоставлением государственной услуги;

2) представления документов и информации, которые в соответствии с нормативными правовыми актами Российской Федерации, нормативными правовыми актами субъектов Российской Федерации и муниципальными правовыми актами находятся в распоряжении государственных органов, предоставляющих государственную услугу, иных государственных органов, органов местного самоуправления и (или) подведомственных государственным органам и органам местного самоуправления организаций, участвующих в предоставлении государственных или муниципальных услуг, за исключением документов, указанных в части 6 статьи 7 Закона № 210-ФЗ.

Исчерпывающий перечень оснований для отказа в приеме документов, необходимых для предоставления государственной услуги

19. Оснований для отказа в приеме документов, необходимых для предоставления государственной услуги, не имеется.

Исчерпывающий перечень оснований для приостановления или отказа в предоставлении государственной услуги

20. Приостановление предоставления государственной услуги законодательством Российской Федерации не предусмотрено.

21. Отказ в предоставлении государственной услуги осуществляется в следующих случаях:

1) предоставление неполного комплекта документов, необходимого в соответствии с пунктом 16 Регламента;

2) наличие недостоверных сведений в документах, указанных в пункте 16 Регламента;

3) представленные документы подписаны лицом, не имеющим на то полномочий;

4) заключение государственной историко-культурной экспертизы содержит отрицательные выводы по представленной документации;

5) несогласие Органа охраны с заключением государственной историко-культурной экспертизы*.

 _____________

* На основании пункта 30 Положения № 569 и подпункта 2 статьи 32 Закона № 73-ФЗ

Перечень услуг, которые являются необходимыми и обязательными для предоставления государственной услуги, в том числе сведения о документе (документах), выдаваемом (выдаваемых) организациями, участвующими в предоставлении государственной услуги

22. Других услуг, которые являются необходимыми и обязательными для предоставления государственной услуги, законодательством Российской Федерации не предусмотрено.

Порядок, размер и основания взимания государственной пошлины или иной платы, взимаемой за предоставление государственной услуги

23. Государственная услуга предоставляется без взимания государственной пошлины или иной платы.

Максимальный срок ожидания в очереди при подаче заявления о предоставлении государственной услуги и при получении результата предоставления государственной услуги

24. При подаче заявления непосредственно в экспедицию Органа охраны срок ожидания заявителя в очереди не должен превышать 15 минут.

Заявители представляют документы, указанные в пункте 16 Регламента, в экспедицию Органа охраны лично, почтовым отправлением по адресу, указанному в пункте 4 Регламента, через официальный сайт Органа охраны либо через Единый портал.

25. Срок ожидания заявителя в очереди при получении результата предоставления государственной услуги не должен превышать 15 минут.

Срок и порядок регистрации заявления о предоставлении государственной услуги, в том числе в электронной форме

26. Заявление с прилагаемыми к нему документами регистрируется путем присвоения входящего номера в Органе охраны не позднее 1 рабочего дня, следующего за днем его получения.

27. Заявление, направленное в электронном виде через официальный сайт Органа охраны и Единый портал, регистрируется в автоматическом режиме и поступает в структурное подразделение Органа охраны, ответственное за предоставление государственной услуги.

Требования к помещениям, в которых предоставляется государственная услуга Органом охраны, к месту ожидания и приема заявителей, размещению и оформлению визуальной, текстовой и мультимедийной информации о порядке предоставления такой услуги

28. Прием заявителей осуществляется в специально выделенных для этих целей помещениях.

29. Вход в помещение Органа охраны оборудуется пандусами, расширенными проходами, позволяющими обеспечить беспрепятственный доступ инвалидов, включая инвалидов, использующих кресла-коляски.

Кабинеты для приема заявителей должны быть оборудованы информационными табличками (вывесками) с указанием: номера кабинета; фамилии, имени, отчества (последнее - при наличии) должности специалиста, осуществляющего предоставление государственной услуги.

30. Информационные щиты, визуальная и текстовая информация о порядке предоставления государственной услуги размещаются на стенах в непосредственной близости от входной двери (дверей) кабинетов Органа охраны либо структурного его подразделения, ответственного за предоставление государственной услуги.

31. Для должностных лиц Органа охраны либо его структурного подразделения, ответственных за предоставление государственной услуги, создаются надлежащие организационно-технические условия, необходимые для исполнения должностных обязанностей. К таким условиям относится:

1) обеспечение рабочего места, оборудованным персональным компьютером с возможностью доступа к необходимым информационным базам данных, печатающим и сканирующим устройствам и телефонной связью;

2) обеспечение безопасности труда и условий, отвечающих требованиям охраны и гигиены труда;

3) возможность получения информации, необходимой для выполнения должностных обязанностей.

Показатели доступности и качества государственной услуги

32. Показателями доступности и качества государственной услуги являются:

1) получение информации о способах, порядке и сроках предоставления государственной услуги на официальном сайте Органа охраны и на Едином портале;

2) возможность подачи заявления на предоставление государственной услуги в электронном виде через официальный сайт Органа охраны или Единый портал;

3) возможность получения заявителем информации о ходе предоставления государственной услуги с использованием средств телефонной связи, электронного информирования, вычислительной и электронной техники;

4) возможность получения заявителем результатов предоставления государственной услуги через официальный сайт Органа охраны или Единый портал.

33. В процессе предоставления государственной услуги заявитель вправе обращаться в Орган охраны по мере необходимости.

Количество взаимодействий заявителя с должностными лицами при предоставлении государственной услуги и их продолжительность ограничивается режимом работы структурного подразделения Органа охраны.

Предоставление информации заявителю о способах получения государственной услуги и о ходе предоставления государственной услуги осуществляется должностными лицами по телефону, в ходе личного приема, а также через Единый портал.

Иные требования, в том числе учитывающие особенности предоставления государственной услуги в многофункциональных центрах предоставления государственных и муниципальных услуг и особенности предоставления государственной услуги в электронной форме

34. Государственная услуга в многофункциональных центрах предоставления государственных и муниципальных услуг не предоставляется.

35. Способ предоставления заявления с прилагаемыми к нему документами (почтой, через экспедицию, посредством личного обращения) определяется заявителем.

III. Состав, последовательность и сроки выполнения административных процедур (действий), требования к порядку их выполнения, в том числе особенности выполнения административных процедур (действий) в электронной форме

Исчерпывающий перечень административных процедур

36. Государственная услуга включает в себя следующие административные процедуры:

1) прием и регистрация заявления с прилагаемыми документами;

2) формирование и направление межведомственного запроса в орган, участвующий в предоставлении государственной услуги;

3) рассмотрение заявления и прилагаемых к нему документов и принятие решения о согласовании либо об отказе в согласовании документации.

37. Блок-схема Органа охраны при предоставлении государственной услуги представлена в Приложении № 2 к Регламенту.

Прием и регистрация заявления и прилагаемых к нему документов

38. Основанием для предоставления государственной услуги является получение Органом охраны заявления с прилагаемыми к нему документами, перечисленными в пункте 16 Регламента.

39. Заявление с прилагаемыми к нему документами, перечисленными в пункте 16 Регламента, подлежит регистрации в порядке, установленном правилами делопроизводства. Информация о регистрации заявления вводится в электронную систему учета документов. Обращению заявителя присваивается входящий номер.

Максимальный срок выполнения действия - в течение 1 рабочего дня с даты поступления в Орган охраны.

40. После регистрации в Органе охраны заявление с прилагаемыми к нему документами передается в структурное подразделение, ответственное за предоставление государственной услуги (далее - структурное подразделение). Руководитель структурного подразделения или его заместитель принимает решение о его передаче на исполнение в соответствующий отдел структурного подразделения. Начальник соответствующего отдела структурного подразделения, принявшего заявление с прилагаемыми к нему документами к исполнению, или заместитель начальника отдела структурного подразделения назначает ответственного исполнителя за предоставление государственной услуги (далее - ответственный исполнитель).

Формирование и направление межведомственного запроса в орган, участвующий в предоставлении государственной услуги

41. Ответственный исполнитель в течение 3 рабочих дней со дня регистрации в Органе охраны заявления с прилагаемыми к нему документами направляет в электронной форме с использованием системы межведомственного электронного взаимодействия запрос в Министерство культуры Российской Федерации на получение сведений о Лицензии.

42. Максимальный срок получения ответа на запрос с использованием единой системы межведомственного электронного документооборота составляет 5 рабочих дней.

43. Межведомственный запрос должен содержать следующую информацию:

1) регистрационный номер Лицензии;

2) идентификационный номер налогоплательщика (ИНН).

Рассмотрение заявления и прилагаемых к нему документов и принятие решения о согласовании либо об отказе в согласовании документации

44. Ответственный исполнитель после получения заявления с прилагаемыми к нему документами, перечисленными в пункте 16 Регламента, осуществляет следующие административные действия:

- проверяет наличие полного комплекта документов, необходимого в соответствии с пунктом 16 Регламента;

- проверяет правильность оформления и заполнения заявления и документов (в том числе наличие подписей и печатей на документах), отсутствие в документах подчисток, приписок и исправлений;

- проверяет соответствие сведений, указанных в заявлении, сведениям, представленным в комплекте документов.

45. При наличии полного и правильно оформленного комплекта документов ответственный исполнитель проводит анализ соответствия представленной документации требованиям по сохранению, государственной охране и использованию объекта культурного наследия, установленным законодательством Российской Федерации.

46. При рассмотрении заявления и представленных документов ответственный исполнитель вправе обращаться в Научно-методический совет по культурному наследию при Минкультуры России для получения дополнительной информации.

47. Ответственный исполнитель готовит проект письма о согласовании либо об отказе в согласовании документации при выявлении оснований, перечисленных в пункте 21 Регламента, и в случае несоответствия представленной документации требованиям, указанным в пункте 45 Регламента.

48. Проект письма оформляется ответственным исполнителем на бланке Органа охраны, в котором указываются следующие сведения:

1) исходящий номер и дата письма;

2) наименование и организационно-правовая форма заявителя - юридического лица, фамилию, имя, отчество (последнее - при наличии), сведения о месте жительства заявителя - физического лица;

3) решение о согласовании либо основания для отказа в согласовании документации.

49. Проект письма о согласовании либо об отказе в согласовании документации (далее - письмо) подписывается руководителем структурного подразделения Органа охраны или его заместителем и регистрируется в порядке, установленном правилами делопроизводства. Информация вводится в электронную систему учета документов. Письму присваивается исходящий номер.

50. После подписания письма ответственный исполнитель:

- делает одну копию письма;

- проставляет на документации штамп установленного образца, в который вписывает номер и дату соответствующего письма;

- передает письмо и 1 экземпляр документации должностному лицу, отвечающему за делопроизводство в структурном подразделении Органа охраны.

51. Письмо и 1 экземпляр документации направляется заявителю должностным лицом, отвечающим за делопроизводство в структурном подразделении Органа охраны, почтовым отправлением (заказным письмом) по указанному в заявлении адресу или по электронной почте, в случае если заявление с прилагаемыми к нему документами поступили в электронном виде.

При поступлении заявления через Единый портал, письмо направляется заявителю в личный кабинет на Едином портале либо по иному адресу, указанному заявителем.

52. Письмо и 1 экземпляр документации могут быть получены заявителем лично либо его представителем, чьи полномочия удостоверяются выданной ему доверенностью, через ответственного исполнителя, в соответствии с графиком приема заявителей, установленным пунктом 5 Регламента.

IV. Формы контроля за исполнением Регламента

Порядок осуществления текущего контроля за соблюдением и исполнением ответственными должностными лицами положений Регламента и иных нормативных правовых актов, устанавливающих требования к предоставлению государственной услуги, а также принятием ими решений

53. Текущий контроль за соблюдением и исполнением должностными лицами Органа охраны положений Регламента и иных нормативных правовых актов Российской Федерации и субъектов Российской Федерации, устанавливающих требования к предоставлению государственной услуги, а также за принятием ими решений осуществляется руководителем (заместителем руководителя) структурного подразделения Органа охраны.

54. Текущий контроль включает в себя проведение проверок соблюдения и исполнения должностными лицами Органа охраны, участвующими в предоставлении государственной услуги, положений настоящего Регламента и иных нормативных правовых актов Российской Федерации и субъектов Российской Федерации.

55. При организации проверок учитываются жалобы заявителей, а также иные сведения о деятельности должностных лиц, участвующих в предоставлении государственной услуги.

56. При выявлении в ходе текущего контроля нарушений Регламента или требований законодательства Российской Федерации руководитель структурного подразделения Органа охраны, ответственный за организацию работы по предоставлению государственной услуги, принимает меры по устранению таких нарушений и направляет уполномоченному должностному лицу предложения о применении или не применении мер дисциплинарной ответственности в отношении лиц, допустивших соответствующие нарушения.

Порядок и периодичность осуществления плановых и внеплановых проверок полноты и качества предоставления государственной услуги, в том числе порядок и формы контроля за полнотой и качеством предоставления государственной услуги

57. Контроль за полнотой и качеством предоставления государственной услуги включает в себя проведение плановых и внеплановых проверок, выявление и устранение нарушений прав заявителей, рассмотрение, принятие решений и подготовку ответов на обращения заявителей, содержащих жалобы на действия (бездействие) должностных лиц Органа охраны.

58. Проверки предоставления государственной услуги осуществляются на основании приказов Органа охраны.

Периодичность проведения плановых проверок устанавливается руководителем Органа охраны.

Внеплановая проверка может проводиться по конкретному обращению заявителя.

59. По результатам проведенных проверок в случае выявления нарушений прав заявителей к виновным лицам применяются меры ответственности, установленные законодательством Российской Федерации.

Для проведения проверки предоставления государственной услуги формируется комиссия, в состав которой включаются государственные служащие Органа охраны.

Результаты проверки оформляются в виде акта, в котором отмечаются выявленные недостатки и предложения по их устранению.

Ответственность должностных лиц Органа охраны за решения и действия (бездействие), принимаемые (осуществляемые) ими в ходе предоставления государственной услуги

60. По результатам проведенных плановых и внеплановых проверок в случае выявления нарушений прав заявителей виновные должностные лица привлекаются к ответственности в порядке, установленном законодательством Российской Федерации.

61. Персональная ответственность должностных лиц Органа охраны закрепляется в их должностных Регламентах в соответствии с требованиями законодательства Российской Федерации.

Положения, характеризующие требования к порядку и формам контроля за предоставлением государственной услуги, в том числе со стороны граждан, их объединений и организаций

62. Контроль за предоставлением государственной услуги осуществляется в форме контроля за соблюдением последовательности действий, определенных административными процедурами по предоставлению государственной услуги и принятию решений должностными лицами, путем проведения проверок соблюдения и исполнения должностными лицами нормативных правовых актов Российской Федерации, а также положений настоящего Регламента.

Проверки также могут проводиться по конкретной жалобе гражданина или организации.

Граждане, их объединения и организации вправе получать информацию о порядке предоставления государственной услуги, а также направлять замечания и предложения по улучшению качества предоставления государственной услуги.

V. Досудебный (внесудебный) порядок обжалования решений и действий (бездействия) органа охраны, предоставляющего государственную услугу, а также должностных лиц Органа охраны

Информация для заявителя о его праве подать жалобу на решение и (или) действие (бездействие) Органа охраны и (или) его должностных лиц, государственных служащих при предоставлении государственной услуги

63. Заявитель имеет право на обжалование решения и (или) действий (бездействия) должностных лиц, государственных служащих Органа охраны в досудебном (внесудебном) порядке.

Предмет жалобы

64. Заявитель может обратиться с жалобой по основаниям и в порядке, установленными статьями 11.1 и 11.2 Закона № 210-ФЗ, в том числе в следующих случаях:

1) нарушение срока регистрации обращения заявителя о предоставлении государственной услуги;

2) нарушение срока предоставления государственной услуги;

3) требование у заявителя документов, не предусмотренных Регламентом и нормативными правовыми актами Российской Федерации и субъектов Российской Федерации для предоставления государственной услуги;

4) отказ в приеме у заявителя документов, предоставление которых предусмотрено нормативными правовыми актами Российской Федерации и субъектов Российской Федерации для предоставления государственной услуги;

5) отказ в предоставлении государственной услуги, если основания отказа не предусмотрены федеральными законами и принятыми в соответствии с ними иными нормативными правовыми актами Российской Федерации и субъектов Российской Федерации;

6) требование внесения заявителем при предоставлении государственной услуги платы, не предусмотренной нормативными правовыми актами Российской Федерации и субъектов Российской Федерации;

7) отказ Органа охраны и их должностных лиц в исправлении допущенных опечаток и ошибок в выданных в результате предоставления государственной услуги документах либо нарушение установленного срока таких исправлений.

65. Жалоба должна содержать:

1) наименование органа, предоставляющего государственную услугу, должностного лица Органа охраны, либо государственного служащего, решения и действия (бездействие) которых обжалуются;

2) фамилию, имя и отчество (последнее - при наличии), сведения о месте жительства заявителя - физического лица, либо наименование, сведения о месте нахождения заявителя - юридического лица, а также номер (номера) контактного телефона, адрес (адреса) электронной почты (при наличии) и почтовый адрес, по которым должен быть направлен ответ заявителю;

3) сведения об обжалуемых решениях и действиях (бездействии) Органа охраны, должностного лица Органа охраны либо государственного служащего Органа охраны;

4) доводы, на основании которых заявитель не согласен с решением и действием (бездействием) Органа охраны, должностного лица Органа охраны либо государственного служащего Органа охраны.

Органы государственной власти и уполномоченные на рассмотрение жалобы должностные лица, которым может быть направлена жалоба

66. Жалоба на решения и (или) действия (бездействие) должностных лиц, государственных служащих подается в Орган охраны.

67. Жалоба на решения, принятые заместителем руководителя Органа охраны рассматривается непосредственно руководителем Органа охраны.

Порядок подачи и рассмотрения жалобы

68. Жалоба подается заявителем в письменной форме на бумажном носителе либо в электронной форме. Жалоба может быть направлена по почте, с использованием информационно-телекоммуникационной сети "Интернет", официального сайта Органа охраны, Единого портала, а также может быть принята при личном приеме заявителя.

69. В Органе охраны определяются уполномоченные на рассмотрение жалоб должностных лица, которые обеспечивают:

а) прием и рассмотрение жалоб;

б) направление жалоб в уполномоченный на их рассмотрение орган в порядке, предусмотренном пунктом 74 настоящего Регламента.

70. Прием жалоб в письменной форме осуществляется Органом охраны по адресам, указанным в Приложении № 1 к Регламенту, и в соответствии с установленным графиком работы Органа охраны.

71. В случае подачи жалобы при личном приеме заявитель представляет документ, удостоверяющий его личность в соответствии с законодательством Российской Федерации.

72. В случае если жалоба подается через представителя заявителя, также представляется документ, подтверждающий полномочия на осуществление действий от имени заявителя.

73. При подаче жалобы в электронном виде документ, указанный в пункте 72 настоящего Регламента, может быть представлен в форме электронного документа, подписанного электронной подписью, вид которой предусмотрен Законом № 63-ФЗ. При этом документ, удостоверяющий личность заявителя, не требуется.

74. В случае если жалоба подана заявителем в Орган охраны, в компетенцию которого не входит принятие решения по жалобе, в течение 3-х рабочих дней со дня ее регистрации Орган охраны направляет жалобу в уполномоченный на ее рассмотрение орган и в письменной форме информирует заявителя о перенаправлении жалобы. При этом срок рассмотрения жалобы исчисляется со дня регистрации жалобы в уполномоченном на ее рассмотрении органе.

Сроки рассмотрения жалобы

75. Жалоба, поступившая в Орган охраны, подлежит регистрации не позднее следующего рабочего дня со дня ее поступления. Жалоба рассматривается должностным лицом, наделенным полномочиями по рассмотрению жалоб, в течение 15 рабочих дней со дня ее регистрации.

76. В случае обжалования отказа Органа охраны, должностного лица Органа охраны в приеме документов у заявителя либо в исправлении допущенных опечаток и ошибок или в случае обжалования нарушения установленного срока таких исправлений - в течение 5 рабочих дней со дня ее регистрации.

Перечень оснований для приостановления рассмотрения жалобы

77. Основания для приостановления рассмотрения жалобы заявителя на решения и (или) действия (бездействие) должностных лиц, государственных служащих Органа охраны отсутствуют.

Результат рассмотрения жалобы

78. По результатам рассмотрения жалобы Орган охраны принимает одно из следующих решений:

1) удовлетворяет жалобу;

2) отказывает в удовлетворении жалобы.

Указанное решение принимается в форме акта Органа охраны.

79. При удовлетворении жалобы Орган охраны принимает исчерпывающие меры по устранению выявленных нарушений, в том числе по выдаче заявителю результата государственной услуги, не позднее 5 рабочих дней со дня принятия решений, если иное не установлено законодательством Российской Федерации.

80. Орган охраны отказывает в удовлетворении жалобы в следующих случаях:

а) наличие вступившего в законную силу решения суда, арбитражного суда по жалобе о том же предмете и по тем же основаниям;

б) подача жалобы лицом, полномочия которого не подтверждены в порядке, установленном законодательством Российской Федерации;

в) наличие решения по жалобе, принятого ранее в соответствии с требованиями, установленными разделом V настоящего Регламента, в отношении того же заявителя и по тому же предмету жалобы.

81. В случае установления в ходе или по результатам рассмотрения жалобы признаков состава административного правонарушения или преступления должностное лицо, наделенное полномочиями по рассмотрению жалоб в соответствии с пунктом 67 настоящего Регламента, незамедлительно направляет имеющиеся материалы в органы прокуратуры.

82. Орган охраны вправе оставить жалобу без ответа в следующих случаях:

а) наличие в жалобе нецензурных либо оскорбительных выражений, угроз жизни, здоровью и имуществу должностного лица Органа охраны, а также членов его семьи;

б) отсутствие возможности прочитать какую-либо часть текста жалобы, фамилию, имя и отчество (последнее - при наличии) и (или) почтовый адрес заявителя, указанные в жалобе.

Порядок информирования заявителя о результатах рассмотрения жалобы

83. Не позднее дня, следующего за днем принятия решения, указанного в пункте 78 настоящего Регламента, заявителю в письменной форме и по желанию заявителя в форме электронного документа, подписанного электронной подписью уполномоченного на рассмотрение жалобы должностного лица Органа охраны, направляется мотивированный ответ о результатах рассмотрения жалобы.

84. В ответе по результатам рассмотрения жалобы указываются:

а) наименование органа, предоставляющего государственную услугу, рассмотревшего жалобу, должность, фамилия, имя и отчество (последнее - при наличии) его должностного лица, принявшего решение по жалобе;

б) номер, дата, место принятия решения, включая сведения о должностном лице, решение или действие (бездействие) которого обжалуется;

в) фамилия, имя и отчество (последнее - при наличии) или наименование заявителя;

г) основания для принятия решения по жалобе;

д) принятое по жалобе решение;

е) в случае, если жалоба признана обоснованной - сроки устранения выявленных нарушений, в том числе срок предоставления результата государственной услуги;

ж) сведения о порядке обжалования принятого по жалобе решения.

85. Ответ по результатам рассмотрения жалобы подписывается уполномоченным на рассмотрение жалобы должностным лицом Органа охраны.

Порядок обжалования решения по жалобе

86. Заявитель вправе обжаловать решение по жалобе, принимаемое должностным лицом, федеральным государственным служащим Органа охраны, в судебном порядке в соответствии с действующим законодательством Российской Федерации.

Право заявителя на получение информации и документов, необходимых для обоснования и рассмотрения жалобы

87. Заявитель имеет право на получение информации и документов, необходимых для обоснования и рассмотрения жалобы.

88. Заявителем могут быть представлены документы (при наличии), подтверждающие доводы заявителя, либо их копии.

Способы информирования заявителей о порядке подачи и рассмотрения жалобы

89. Информирование заявителей о порядке подачи и рассмотрения жалобы на решения и действия (бездействие) должностных лиц, государственных служащих Органа охраны осуществляется посредством размещения информации на стендах Органа охраны, на официальном сайте Органа охраны, на Едином портале.

 


Приложение № 1

к Административному регламенту предоставления
государственной услуги по согласованию проектной документации
на проведение работ по сохранению объекта культурного наследия
(памятника истории и культуры) народов Российской Федерации
федерального значения (за исключением отдельных объектов
культурного наследия, перечень которых устанавливается
Правительством Российской Федерации) органами
государственной власти субъектов Российской Федерации,
осуществляющими полномочия в области сохранения,
использования, популяризации и государственной охраны объектов
культурного наследия

Перечень органов государственной власти субъектов Российской Федерации, осуществляющих полномочия в области сохранения, использования, популяризации и государственной охраны объектов культурного наследия

№ п/п

Наименование региона (субъекта Российской Федерации)

Наименование Органа охраны

Адрес места нахождения Органа охраны

Номер телефона

Номер факсимильной связи

E-mail

Официальный интернет сайт

1

2

3

4

5

6

7

8

1

Республика Адыгея (Адыгея)

Министерство культуры Республики Адыгея

385000, Республика Адыгея, г. Майкоп, ул. Советская, д. 176

8(8772)-52-22-79

8(8772)-52-64-86

mkra@bk.ru

http://мкра.рф/

2

Республика Алтай

Министерство культуры Республики Алтай

649000, Республика Алтай,

г. Горно-Алтайск, ул. Чаптынова, д. 24

8(388-22)2-27-86

8(388-22)2-66-57

8(388-22)2-64-88

mk@minkulturi.gorny.ru

http://www.culture-altai.ru/

3

Республика Башкортостан

Министерство культуры Республики Башкортостан

450015, Республика Башкортостан, г. Уфа, ул. Революционная, д. 18

8(347)272-85-40

8(347)273-67-17

mkrb@bashkortostan.ru

http://www.mknprb.ru/

4

Республика Бурятия

Министерство культуры Республики Бурятия

670000, Республика Бурятия, ул. Ленина, д. 30

8(301-2)21-35-86

8(301-2)21-35-86

mkrb@minkultrb.ru

http://www.minkultrb.ru/

5

Республика Дагестан

Министерство культуры Республики Дагестан

367031, г. Махачкала, пр. Р. Гамзатова, д. 93

8(872-2)67-49-09

8(872-2)68-08-68

mkrd@mail.ru

http://minkultrd.ru/

6

Республика Ингушетия

Министерство культуры Республики Ингушетия

386102, Республика Ингушетия, г. Назрань, ул. Чеченская, д. 2

8(873-2)22-13-39

8(873-2)22-13-39

mkri06@mail.ru

http://www.mincultri.ru/

7

Кабардино-Балкарская Республика

Министерство культуры Кабардино-Балкарской Республики

Кабардино-Балкарская Республика, г. Нальчик, Дом Правительства

8(866-2)40-24-11

 

mkkbr@mail.ru

http://www.pravitelstvokbr.ru/k-br/kbr-main.nsf/html/MINISTERSTVOKULTUR

8

Республика Калмыкия

Министерство образования, культуры и науки Республики Калмыкия

358000, Республика Калмыкия, г. Элиста, ул. А.С. Пушкина, д. 18

8(847-22)23-41-84

8(847-22)23-41-84

mokinrk@rk08.ru

http://www.monrk.ru/

9

Карачаево-Черкесская Республика

Управление Карачаево-Черкесской Республики по сохранению, использованию, популяризации и государственной охране объектов культурного наследия

369000, КЧР, г. Черкесск, ул. Кирова, 21/А

8(878-22)6-51-40

 

nasledie09@bk.ru

http://nasledie09.ru/

10

Республика Карелия

Министерство культуры Республики Карелия

185035, Республика Карелия, г. Петрозаводск, пл. Ленина, д. 2

8(14-2)78-35-96

8(14-2)78-35-96

minculr@karelia.ru

http://mincultrk.ru/

11

Республика Коми

Министерство культуры Республики Коми

167981, Республика Коми, г. Сыктывкар, ул. Ленина, д. 73

8(212)24-11-69

8(212)24-05-09

mincult@rkomi.ru

www.mincult.rkomi.ru

12

Республика Марий Эл

Министерство культуры, печати и по делам национальностей Республики Марий Эл

424002, Республика Марий Эл, г. Йошкар-Ола, ул. Кремлевская, д. 41

8(8362-2)45-09-63

8(836-2)42-31-68

minkult@mari-el.ru

http://portal.mari.ru/mincult/default.aspx

13

Республика Мордовия

Министерство культуры Республики Мордовия

430000, Республика Мордовия, г. Саранск, ул. Коммунистическая, д. 33/3

8(834-2)47-28-13

8(834-2)24-91-23

mkult@moris.ru

http://www.mkrm.ru/

14

Республика Саха (Якутия)

Министерство культуры и духовного развития Республики Саха (Якутия)

677011, Республика Саха (Якутия), г. Якутск, пр. Ленина, д. 30

8(4112)42-11-63

8(4112)42-12-48

minkult@sakha.gov.ru

http://www.sakha.gov.ru/minkult

15

Республика Северная Осетия - Алания

Комитет по охране и использованию объектов культурного наследия Республики Северная Осетия - Алания

362040, Республика Северная Осетия - Алания, г. Владикавказ, ул. Вахтангова, д. 9

8(867)2-54-13-72

8(867)2-54-13-72

oknosetia@mail.ru

http://oknosetia.ru/news.html

16

Республика Татарстан (Татарстан)

Министерство культуры Республики Татарстан

420015, Республика Татарстан, г. Казань, ул. Пушкина, д. 66/33

8(843)264-74-01

8(843)292-07-26

mkrt@tatar.ru

http://mincult.tatarstan.ru/

17

Республика Тыва

Служба по охране объектов культурного наследия (памятников истории и культуры) Республики Тыва

667000, Республика Тыва, г. Кызыл, ул. Красноармейская, д. 100

8(394-22) 2-11-78

8(394-22)2-11-78

sooknrt@mail.ru

http://nasledie.tuva.ru/

18

Удмуртская Республика

Министерство культуры, печати и информации Удмуртской Республики

426051, Удмуртская Республика, г. Ижевск, ул. М. Горького, д. 73

8(341-2)90-40-44

8(341-2)90-40-33

mincult_ur@mail.ru

http://kultura.udmurt.ru/

19

Республика Хакасия

Министерство культуры Республики Хакасия

655019, Республика Хакасия, г. Абакан, ул. Крылова, д. 72, а/я 708

8(390)2-29-51-01

8(390)2-23-35-99

mk@r-19.ru

http://www.r-19.ru/mainpage/aut hority/21/culture.html

20

Чеченская Республика

Министерство культуры Чеченской Республики

364051, Чеченская Республика, г. Грозный, ул. Чернышевского, Д. 69

8(871-2)22-27-47

(871-2)22-27-46

mkchr@mail.ru

www.mkchr.com

21

Чувашская Республика - Чувашия

Министерство культуры, по делам национальностей и архивного дела Чувашской Республики

428004, Чувашская Республика, г. Чебоксары, Президентский б-р, д. 17

8(835-2)62-00-34

8(835-2)62-52-53

culture@cap.ru

http://gov.cap.ru/main.asp?govid=12

22

Алтайский край

Управление Алтайского края по культуре и архивному делу

656049, г. Барнаул, пр. Ленина, д. 41

8(385-2)24-96-96

8(385-2)24-89-43

komcul@itt.ru

http://www.culture22.ru/

23

Забайкальский край

Министерство культуры Забайкальского края

672090, Забайкальский край, г. Чита, ул. Ленина, д. 108

8(302-2)-28-34-46

8(302-2)-28-34-50

pochta@minculture.e-zab.ru

http://xn--80apgechxphc1h.xn--80aaaac8algcbgbck3f10q.xn-p1ai/

24

Камчатский край

Министерство культуры Камчатского края

683017, г. Петропавловск-Камчатский, ул. Владивостокская, д. 2/1

8(415-2)41-02-30

8(415-2)41-02-30

culture@kamgov.ru

http://www.kamchatka.gov.ru/?cont=oi v _din&menu=4&menu2=0&id=175

25

Краснодарский край

Управление по охране, реставрации и эксплуатации историко-культурных ценностей (наследия) Краснодарского края

350063, г. Краснодар, ул. Красноармейская, д. 16

8(861)268-32-23

8(861)268-32-23

uorn@krasnodar.ru

http://www.krasnodar.ru/content/507/show/7619/

26

Красноярский край

Министерство культуры Красноярского края

660009, г. Красноярск, ул. Ленина, д. 123 а

8(391)211-27-01

8(391)211-31-25

krayuk@krsn.ru

http://krasnoyarck.ru/organizacii-Krasnoyarska/ministerstvo-kulxtury.html

27

Пермский край

Государственная инспекция по контролю за объектами культурного наследия Пермского края

614000, г. Пермь, ул. Советская, д. 64

8(342)237-55-05

 

nasledie@nasledi e.permkrai.ru

http://www.permkrai.ru/inspec/insdef/

28

Приморский край

Управление по охране объектов культурного наследия Приморского края

690091, Приморский край, г. Владивосток, ул. Алеутская, д. 45 а

8(423)221-50-79

8(423)221-55-79

memorialsprim@primorsky.ru

http://old.primorsky.ru/departments/?s= 2360

29

Ставропольский край

Министерство культуры Ставропольского края

355000, Ставропольский край, г. Ставрополь, ул. Булкина, д. 17

8(865-2)26-15-16

8(865-2)26-16-60

mkmsk@stv.runnet.ru

http://www.mincultsk.ru/

30

Хабаровский край

Министерство культуры Хабаровского края

680000, г. Хабаровск, ул. Запарина, д. 92

8(421-2)32-50-06

8(421-2)42-23-86

minkult@mail.kht.ru

http://kultura27.ru/

31

Амурская область

Министерство культуры и архивного дела Амурской области

675000, Амурская область, г. Благовещенск, ул. Шевченко, д. 24

8(416-2)22-39-33

8(416-2)22-39-22

mail@cult.amurobl.ru

http://www.amurcult.ru/

32

Архангельская область

Министерство культуры Архангельской области

163000, г. Архангельск, пр. Троицкий, д. 49

8(818-2)28-63-69;

8(818-2)28-63-25

minkultao@dvinaland.ru

http://www.dvinaland.ru/power/departments/insnsp/

33

Астраханская область

Министерство культуры Астраханской области

414000, г. Астрахань, ул. Н. Кацуевской, д. 7

8(851-2)22-26-38

8(851-2)22-26-38

minkultastrobl@yandex.ru

http://minkult.astrobl.ru/

34

Белгородская область

Управление культуры Белгородской области

308000, г. Белгород, Гражданский пр., д. 41

8(472-227)-59-05

8(472)227-72-52

belkult@belkult.ru

http://www.belkult.ru/

35

Брянская область

Комитет по охране и сохранению историко-культурного наследия Брянской области

241050, г. Брянск, ул. Фокина, д. 31

8(483-2)67-43-68

8(483-2)67-43-68

pamyatnik2008@rambler.ru

http://www.pamyatnik.brk.ru/

36

Владимирская область

Государственная инспекция по охране объектов культурного наследия Администрации Владимирской области

600022, г. Владимир, пр-т Ленина, д. 59, каб. 54

8(4922) 54-07-71

8(4922) 54-07-71

giookn@mail.ru

http://giookn.avo.ru

37

Волгоградская область

Министерство культуры Волгоградской области

400131, г. Волгоград, пл. Павших борцов, д. 2

8 (8442) 30-99-21

8 (8442) 30-99-17

culture@inbox.ru

http://culture.volganet.ru/

38

Вологодская область

Департамент культуры и охраны объектов культурного наследия Вологодской области

160000, г. Вологда, Советский проспект, д. 6

8(817-2)72-45-69

8(817-2)72-75-97-26

depcult@gov35.ru

http://depcult35.ru/

39

Воронежская область

Департамент культуры и архивного дела Воронежской области

394036, г. Воронеж, ул. Карла Маркса, д. 51

8(473-2)53-11-08

8(473-2)53-11-08

kultura.vrn@mail.ru

http://vrn-uk.ru/

40

Ивановская область

Департамент культуры и культурного наследия Ивановской области

153022, г. Иваново, ул. Велижская, д. 8

8(493-2)30-14-26

8(493-2)30-14-26

culture-ivreg.ru;

kult22@gov37.ivanovo.ru

http://culture.ivanovoobl.ru/

41

Иркутская область

Служба по охране объектов культурного наследия Иркутской области

664025, г. Иркутск, ул. 5-ой Армии, д. 2

8(395-2)33-27-23

8(395-2)33-27-23

okn@oknio.ru

http://www.oknio.ru/

42

Калининградская область

Служба государственной охраны объектов культурного наследия Калининградской области

236022, г. Калининград, Советский просп., д. 13

8(401-2)93-43-49

8(401-2)93-43-49

gosooknkgd@bk.ru

http://gov39.ru/

43

Калужская область

Министерство культуры Калужской области

248016, г. Калуга, ул. Пролетарская, д. 111

8(484-2)71-92-61

8(484-2)71-92-66

minkult@adm.kaluga.ru

http://www.admoblkaluga.ru/sub/minkult/

44

Кемеровская область

Департамент культуры и национальной политики Кемеровской области

650064, г. Кемерово, Советский пр., д. 58

8(384-2)36-33-42

8(384-2)58-47-66

dep-kult@ako.ru

http://www.depcult.ru/

45

Кировская область

Департамент культуры Кировской области

610019, г. Киров, ул. К. Либкнехта, д. 69

8(833-2)64-79-78

8(833-2)64-69-31

departament@cultura.kirov.ru

http://www.kirovreg.ru/power/executive/dep _culture/

46

Костромская область

Департамент государственного имущества и культурного наследия Костромской области

156013, г. Кострома, ул. Калиновская, д. 38

8(494-2) 45-71-42

8(494-2)45-78-50

koip@kos-obl.kmtn.ru

http://www.dknko.ru/

47

Курганская область

Управление культуры Курганской области

640024, г. Курган, ул. Гоголя, д. 30

8(352-2)46-49-90

8(352-2)46-49-90

komkis@kurganobl.ru

http://kultura.kurganobl.ru/

48

Курская область

Комитет по культуре Курской области

305000, г. Курск, ул. Ленина, д. 11

8(417-2)70-18-53

8(471-2)52-03-73

komkul@reg-kursk.ru

http://adm.rkursk.ru/index.php?id=330

49

Ленинградская область

Комитет по культуре Ленинградской области

198097, Санкт-Петербург, ул. Трефолева, д. 34

(812)747-11-05

 

kult _lo@lenreg.ru

http://culture.lenobl.ru/

50

Липецкая область

Управление культуры и искусства Липецкой области

398050, г. Липецк, пл. Плеханова, д. 1

8(474-2)72-46-18

8(474-2)72-46-18

culture@admir.lipetsk.ru

http://kultura48.ru/

51

Магаданская область

Управление культуры администрации Магаданской области

685000, Магаданская область, ул. Карла Маркса, д. 63-а

8(413-2)62-10-98

8(413-2)60-74-31

ukamo@online.magadan.su

http://www.magadan.ru/ru/oiv/2-44-19

52

Московская область

Министерство культуры Московской области

143407, Московская область, г. Красногорск, бульвар Строителей, д. 4, корп. 1

8(495)252-02-00

8(495)252-02-03

min@mosoblculture.ru

http://mk.mosreg.ru/

53

Мурманская область

Комитет по культуре и искусству Мурманской области

183950, г. Мурманск, ул. С. Перовской, д. 3

8(815-2)47-73-78

8(815-2)47-63-79

kultura@com.mels.ru

http://culture51.ru/

54

Нижегородская область

Управление государственной охраны объектов культурного наследия Нижегородской области

603109, г. Нижний Новгород, ул. Ильинская, д. 51

8(831-4)37-30-97

 

official@gookn.kremlin.nnov.ru

http://www. government-nnov.ru/?id=17769

55

Новгородская область

Департамент культуры и туризма Новгородской области

173000, г. Великий Новгород, ул. Бояна, д. 3

8(816-2)63-35-78

8(816-2)63-44-78

kulturanov53@mail.ru

http://curture.natm.ru/

56

Новосибирская область

Управление по государственной охране объектов культурного наследия Новосибирской области

630011, г. Новосибирск, Красный проспект, д. 18

8(383)203-59-70

8(383)203-59-71

nasledie-nso@ngs.ru

http://ugookn.nso.ru/Pages/default.aspx

57

Омская область

Министерство культуры Омской области

644043, г. Омск, ул. Гагарина, д. 22

8(381-2)20-06-27

8(381-2)20-08-50

mail@sibmincult.ru

http://www.sibminc ult.ru/index2.php

58

Оренбургская область

Министерство культуры, общественных и внешних связей Оренбургской области

460015, г. Оренбург, ул. Ленина, Дом Советов

8(353-2)77-38-78

8(353-2)78-60-17

8(353-2)77-40-90

office29@gov.orb.ru

http://www.mininform.orb.ru/

59

Орловская область

Управление культуры и архивного дела Орловской области

302026, г. Орел, ул. Комсомольская, д. 63

8(486-2)59-00-07

8(486-2)59-00-06

artorel@ya.ru

http://orel-region.ru/index.php ?head=6&part=73& unit=38&op=1

60

Пензенская область

Управления культуры и архива Пензенской области

440026, г. Пенза, ул. Красная, д. 71

8(841-2)56-57-22

8(841-2)56-63-09

kultura@pnz.ru; cultura@sura.ru

http://www.mk-penza.ru/

61

Псковская область

Государственный комитет Псковской области по культуре

180001, г. Псков, ул. Некрасова, д. 23

8(811-2)69-98-85

8(811-2)69-98-88

cult-info@obladmin.pskov.ru

http://www.pskov.ru/vlast/ispolnitelnaya/organy-is/culture

62

Ростовская область

Министерство культуры Ростовской области

344002, г. Ростов-на-Дону, ул. Московская, д. 51

8(863)240-42-42

8(863)240-37-99

mkro@aaanet.ru

http://mkro.donland.ru/

63

Рязанская область

Министерство культуры и туризма Рязанской области

390000, г. Рязань, ул. Николодворянская, д. 22

8(491-2)45-53-92

8(491-2)21-57-37

culture@rinfotels.ru

http://kkt62.ru/

64

Самарская область

Министерство культуры Самарской области

443010, г. Самара, ул. Фрунзе, д. 106

8(846)332-21-11

8(846) 332 49 44

mkmp@samregion.ru

http://mincult.samregion.ru/

65

Саратовская область

Комитет по охране культурного наследия Саратовской области

10056, г. Саратов, ул. Мичурина, д. 86

8(845-2) 20-90-55

 

komohrana@mail.ru

http://www.saratov. gov.ru/government/structure/kultnasledkom/

66

Сахалинская область

Министерство культуры Сахалинской области

693020, г. Южно-Сахалинск, ул. Карла Маркса, д. 24

8(4242)72-33-37

8(4242)72-41-72

up_culture@adm. sakhalin.ru

http://culture.admsakhalin.ru/

67

Свердловская область

Министерство культуры Свердловской области

620014, г. Екатеринбург, ул. Малышева, д. 46

8(343)376-47-35

8(343)376-47-20

mkso@mkso.ru

http://www.mkso.ru/

68

Смоленская область

Департамент Смоленской области по культуре и туризму

214008, г. Смоленск, пл. Ленина, д. 1

8(481-2)29-23-86

8(481-2)38-67-14

kult@admin.smolensk.ru

http://kultura.admin -smolensk.ru/

69

Тамбовская область

Управление культуры и архивного дела Тамбовской области

392000, г. Тамбов, ул. Советская, д. 76

8(475-2)75-18-93

8(475-2)75-17-82

cult@regadm.tambov.ru

http://cult.tambov.gov.ru/

70

Тверская область

Главное управление по государственной охране объектов культурного наследия Тверской области

170005, г. Тверь, ул. Горького, д. 59

8(482-2)52-02-11

8(482-2)52-14-51

kom _ohrana@web.region.tver.ru

http://gokn.tvercult.ru/

71

Томская область

Департамент по культуре и туризму Томской области

634069, г. Томск, пр. Ленина, д. 111

8(382-2) 71-30-71

8(382-2)51-26-67

ila@cct.tomsk.go v.ru

http://depculture.tomsk.gov.ru/

72

Тульская область

Министерство культуры и туризма Тульской области

300041, г. Тула, пр. Ленина, д. 2

8(487-2)56-90-08

8(487-2)31-23-96

culture@region.tula.net

http://www.cultura.tula.ru/

73

Тюменская область

Комитет по охране и использованию объектов историко-культурного наследия Тюменской области

625000, г. Тюмень, ул. Республики, д. 29

8(345-2)29-77-17

8(345-2)29-77-17

komitetokn@72to.ru

http://www.admtyumen.ru/ogv _ru/gov/administrative/heritage _committee/general _information/telephone.htm

74

Ульяновская область

Комитет Ульяновской области по культурному наследию

432011, г. Ульяновск, ул. Спасская, д. 10

8(842-2)44-01-55

8(842-2)44-01-55

simokn@rambler.ru

http://nasledie73.ulgov.ru/

75

Челябинская область

Министерство культуры Челябинской области

454113, г. Челябинск, пл. Революции, д. 4

8(351)263-20-70

8(351)263-00-95

prkult@incompany.ru

http://www.culture-chel.ru/

76

Ярославская область

Департамент культуры Ярославской области

150000, г. Ярославль, ул. Революционная, д. 9/4

8(485-2)30-52-29

8(485-2)30-43-46

dcul@region.adm.yar.ru

http://dcul.adm.yar.ru/main.htm

77

Москва

Департамент культурного наследия г. Москвы

115035, г. Москва, ул. Пятницкая, д. 19

8(495) 957-73-54

(495) 951-06-03

info@mkns.mos.ru

http://dkn.mos.ru/

78

Санкт-Петербург

Комитет по государственному контролю, использованию и охране памятников истории и культуры

191023, г. Санкт-Петербург, пл. Ломоносова, д. 1

8(812)315-43-03;

8(812)571-64-31

8(812)710-42-45

kgiop@gov.spb.ru

http://www.gov.spb.ru/gov/admin/otrasl/с _govcontrol

79

Еврейская автономная область

Управление культуры правительства Еврейской автономной области

679014, г. Биробиджан, ул. Трансформаторная, д. 3 а

8(426-22)6-02-81

8(426-22)6-55-59

8 (42622) 6-02-81

culture@post.eao.ru

http://www.eao.ru/?р=457

80

Чукотский автономный округ

Департамент образования, культуры и молодежной политики и Чукотского автономного округа

689000, Чукотский автономный округ, г. Анадырь, ул. Беринга, д. 7

8(427-22)6-22-76

8(427-22)6-25-95

8(427-22)6-04-70

8(427-22)6-05-51

8(427-22)2-44-76

borodin@anadyr.ru

http://www.chukotka.org/power/administrative _setting/Dep _obr _molod/

81

Ненецкий автономный округ

Управление культуры Ненецкого автономного округа

166000, Ненецкий автономный округ, г. Нарьян-Мар, ул. Оленная, д. 25

8(818-53)4-1-43

8(818-53)4-20-21

8(818-53)4-94-99

artnao@atnet.ru

http://www.admnao.ru/?show=static s&id=223

82

Ханты-Мансийский автономный округ - Югра

Служба государственной охраны объектов культурного наследия Ханты-Мансийского автономного округа - Югры

628011, г. Ханты-Мансийск, ул. Ленина, д. 40

8(3467)30-12-15

8(3467)30-12-15

Nasledie@admhmao.ru

http://www.nasledie.admhmao.ru/wps/p ortal/cltr/home

83

Ямало-Ненецкий автономный округ

Департамент культуры Ямало-Ненецкого автономного округа

629007, Ямало-Ненецкий автономный округ, г. Салехард, ул. Республики, д. 29

8(349-22)4-05-03

8(349-22)4-10-83

8(349-22)4-13-93

8(349-22)4-44-98

depcul@cultura.gov.yanao.ru

http://cultura-yamala.ru/

 


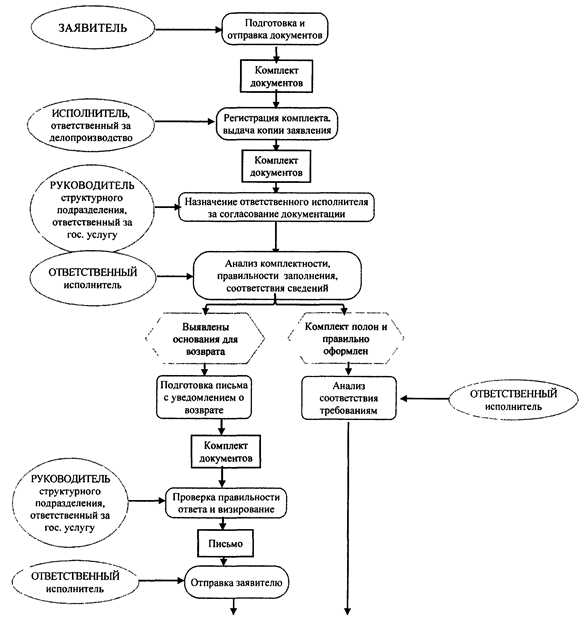
Приложение № 2

к Административному регламенту предоставления
государственной услуги по согласованию проектной
документации на проведение работ по сохранению объекта
культурного наследия (памятника истории и культуры)
народов Российской Федерации федерального значения (за
исключением отдельных объектов культурного наследия,
перечень которых устанавливается Правительством
Российской Федерации) органами государственной власти
субъектов Российской Федерации, осуществляющими
полномочия в области сохранения, использования,
популяризации и государственной охраны объектов
культурного наследия

Блок-схема предоставления государственной услуги

Приложение № 3

к Административному регламенту предоставления
государственной услуги по согласованию проектной
документации на проведение работ по сохранению объекта
культурного наследия (памятника истории и культуры)
народов Российской Федерации федерального значения (за
исключением отдельных объектов культурного наследия,
перечень которых устанавливается Правительством
Российской Федерации) органами государственной власти
субъектов Российской Федерации, осуществляющими
полномочия в области сохранения, использования,
популяризации и государственной охраны объектов
культурного наследия

Форма

 

Руководителю

 

Органа охраны1

 

___________________________________

 

(адрес Органа охраны)

 

от _________________________________

 

(наименование юр. лица с указанием его организационно-правовой формы или фамилия, имя, отчество - для физического лица)

 

Адрес (местонахождение) заявителя:

 

___________________________________

 

(улица, дом, корп., строение)

 

___________________________________

 

(город, район, область или республика, индекс)

 

___________________________________

 

(адрес электронной почты2)

 

___________________________________

 

(контактный телефон)

Заявление

о предоставлении государственной услуги по согласованию проектной (научно-проектной и (или) проектной) документации на проведение работ по сохранению объекта культурного наследия (памятника истории и культуры) народов Российской Федерации федерального значения (за исключением отдельных объектов культурного наследия, перечень которых устанавливается Правительством Российской Федерации)3

Прошу согласовать научно-проектную и (или) проектную документацию на проведение работ по сохранению объекта культурного наследия (памятника истории и культуры) народов Российской Федерации федерального значения (за исключением отдельных объектов культурного наследия, перечень которых устанавливается Правительством Российской Федерации):

 

(наименование объекта культурного наследия)

Адрес (местонахождение) объекта культурного наследия:

 

(Республика, область, район)

 

(город)

улица

 

д.

 

корп.

 

 

 

 

 

 

 

 

 

 

 

 

 

 

 

 

 

 

 

 

 

 

 

 

 

 

 

 

 

Научно-проектная и (или) проектная документация на проведение работ по сохранению объекта культурного наследия (памятника истории и культуры) народов Российской Федерации федерального значения (за исключением отдельных объектов культурного наследия, перечень которых устанавливается Правительством Российской Федерации) разработана:

 

(наименование научно-проектной и (или) проектной документации)

 

(состав научно-проектной и (или) проектной документации)

Организация:

 

(наименование, организационно-правовая форма юридического лица (фамилия, имя, отчество - для физического лица)

Адрес места нахождения организации:

 

(Республика, область, район)

 

(город)

улица

 

д.

 

корп.

 

 

 

 

 

 

 

 

 

 

 

 

 

 

 

 

 

 

 

 

 

 

 

 

 

 

 

 

 

Сведения о Лицензии на осуществление деятельности по сохранению объекта культурного наследия:

Регистрационный номер

 

Дата выдачи

 

 

 

 

Сведения о Задании на проведение работ по сохранению объекта культурного наследия

Регистрационный номер

 

Дата выдачи

 

 

 

 

 

Ответственный представитель:

 

 

(фамилия, имя, отчество)

Контактный телефон:

 

(включая код города)

 

 

Прошу принятое решение (нужное отметить - "V"):

 

 

выдать лично на руки4

 

 

 

 

 

 

 

 

 

 

 

 

 

 

 

 

 

 

 

 

 

 

 

 

 

 

 

 

 

направить по почте

 

 

 

 

 

 

 

 

 

 

 

 

 

 

 

 

 

 

 

 

 

 

 

 

 

 

 

 

 

направить на электронный адрес

 

 

 

 

 

 

 

 

 

 

 

 

 

 

 

 

 

 

 

 

 

 

 

 

 

 

 

 

 

 

 

 

 

 

 

 

 

 

 

 

 

 

 

 

 

 

 

 

 

 

 

 

 

 

 

 

 

 

 

 

 

 

 

 

 

 

 

 

 

 

 

 

 

 

 

 

 

 

 

 

 

 

 

 

 

Приложение:5

 

научно-проектная и (или) проектная документация по сохранению объекта культурного наследия

в 2 экз. на ____л.

 

 

 

 

 

 

 

 

положительное заключение акта государственной историко-культурной экспертизы научно-проектной и (или) проектной документации по сохранению объекта культурного наследия

 

 

 

 

в 2 экз. на ____л.

 

 

 

 

 

копия положительного заключения государственной экспертизы проектной документации по сохранению объекта культурного наследия6

 

 

 

 

 

 

в 1 экз. на ____л.

 

согласия всех собственников объекта культурного наследия либо пользователей объектом культурного наследия7

в 1 экз. на ____л.

 

 

 

 

 

________________________

__________________

 

__________________

(Должность)

(Подпись)

М.П.

(Ф.И.О. полностью)

"___" _________ 20_ г.

 

__________________

1 наименование структурного подразделения

2 при наличии

3 для юридического лица заполняется на бланке организации и подписывается руководителем

4 необходимо при себе иметь документ, удостоверяющий личность гражданина, доверенность, оформленную в установленном порядке

5 нужное отметить - "V"

6 если при проведении работ по сохранению объекта культурного наследия затрагиваются конструктивные и другие характеристики надежности и безопасности такого объекта

7 если при проведении работ по сохранению объекта культурного наследия затрагиваются конструктивные и другие характеристики надежности и безопасности такого объекта

 

 



© 2013 Ёшкин Кот :-)