Информационная система
«Ёшкин Кот»

XXXecatmenu

МИНИСТЕРСТВО СЕЛЬСКОГО ХОЗЯЙСТВА
РОССИЙСКОЙ ФЕДЕРАЦИИ

МЕТОДИЧЕСКИЕ РЕКОМЕНДАЦИИ
по бухгалтерскому учету
затрат и выхода продукции
в растениеводстве

Москва

2008

Министерство сельского хозяйства Российской Федерации

Департамент финансов и бухгалтерского учета

Ответственный за выпуск:

Е.В. Фастова - Директор Депфинансов Минсельхоза России

Рецензенты:

И.Д. Щелковин, канд.экон.наук.,

доцент В.Т. Водянников, д-р экон.наук., профессор

При подготовке настоящих Методических рекомендаций приняли участие:

Фастова Е.В. (Директор Департамента финансов и бухгалтерского учета Министерства сельского хозяйства Российской Федерации);

Хоружий Л.И. (Декан учетно-финансового факультета РГАУ-МСХА имени К.А. Тимирязева);

Белов Н.Г., Павлычев А.И., Постникова Л.В., Шадрина М.А., Ромадикова В.М., Джикия К.А., Хоружий В.И. (Кафедра бухгалтерского учета, кафедра организации сельскохозяйственного производства РГАУ-МСХА имени К.А. Тимирязева);

Алборов Р.А., Концевая С.М. (Кафедра бухгалтерского учета и аудита Ижевской государственной сельскохозяйственной академии);

Кокорев Н.А. (Кафедра бухгалтерского учета, финансов и аудита Калужского филиала РГАУ-МСХА имени К.А. Тимирязева).

В методических рекомендациях по учету затрат и калькулированию продукции растениеводства систематизированы сущность и цели учета затрат, приведена их классификация, дана характеристика основных методов учета затрат, изложен порядок документального оформления хозяйственных операций, связанных с формированием затрат, вариантность их отражения на счетах и в регистрах бухгалтерского учета, уточнен порядок учета потерь и незавершенного производства в растениеводстве, даны профессиональные рекомендации в отношении ведения учета по объектам аналитического учета в отрасли в тесной увязке с организацией технологического процесса, размерам и организационной структурой функционирования производственных предприятий.

Настоящее издание предназначено для использования в работе руководителями, бухгалтерами, экономистами сельскохозяйственных организаций, работниками бухгалтерских служб региональных органов управления АПК при организации бухгалтерского учета, а также в качестве учебного пособия студентам экономических специальностей высших, и средних специальных сельскохозяйственных заведений.

Рассмотрено и одобрено
Научно-техническим советом
Минсельхоза России

(протокол № 56 от 21.10.2008 г.)

 

УТВЕРЖДАЮ

Директор Департамента
финансов и бухгалтерского учёта
Минсельхоза России

Е.В. Фастова

22 октября 2008 г.

I. Общие положения

1. Настоящие Методические рекомендации конкретизируют, соответствующие положения федеральных и отраслевых нормативных актов по бухгалтерскому учету применительно к производству продукции растениеводства в сельскохозяйственных организациях и других хозяйственных субъектах, на которые распространяются действующее законодательство о бухгалтерском учете.

2. Хозяйствующие субъекты, руководствуясь законодательными и отраслевыми нормативными актами, исходя из сложившейся производственной, организационной структуры и иных особенностей сельскохозяйственной деятельности, разрабатывают самостоятельно приемы и способы учета затрат на производство продукции растениеводства в разрезах, необходимых для информационного обеспечения потребностей управления этой деятельностью. На данном уровне разрабатывается также и нормативная база по использованию материальных, трудовых и финансовых ресурсов (стандарты, нормы, сметы, тарифы и т.д.), контроль за соблюдением которых, призвана обеспечить соответствующая система производственного или управленческого учета.

3. Имея ввиду, что от уровня себестоимости и качества растениеводческой продукции в значительной степени зависит доходность всех сельскохозяйственных отраслей, в каждом хозяйстве возникает настоятельная необходимость усиления ответственности за необоснованные затраты. Поэтому постоянное снижение затрат на производство зерна, овощей, картофеля, фруктов и других продуктов земледелия является важным условием роста экономических выгод, расширения производства, и на этой основе повышения уровня обеспеченности населения указанными продуктами, решения ключевых аспектов проблемы продовольственной безопасности страны. В этой связи существенно возрастает роль бухгалтерского учета затрат и выхода продукции растениеводства, надлежащей организации которого призваны способствовать настоящие Методические рекомендации.

4. Организация бухгалтерского учета затрат в растениеводстве имеет свои особенности, определяемые условиями сельскохозяйственного производства.

Прежде всего, здесь ключевым элементом функционирующего капитала и главным средством производства является земля. В отличие от других средств она не является продуктом человеческого труда, пространственно ограничена и при правильном использовании повышает свое плодородие. В свою очередь рост экономического плодородия земли требует дополнительных вложений на внесение органических и минеральных удобрений, улучшение ее обработки, на орошение, мелиорацию и т.д.

5. Наряду с этим возделывание сельскохозяйственных культур осуществляется в тесном переплетении естественных и трудовых процессов, длительность производства цикла определяется в основном естественными условиями роста и развития растений. Сроки выполнения агротехнических работ обусловлены вегетацией растений, а сами работы осуществляется в строгой последовательности. Взаимосвязь экономических процессов воспроизводства в растениеводстве с естественными и биологическими процессами является причиной того, что в данной отрасли рабочий период производства не совпадает с производственным. Обычно производственный период длится значительно дольше, чем рабочий.

Затраты материальных средств производства, труда и сельскохозяйственной техники в отрасли носят неравномерный характер и являются сезонными. Из годового объема работ, выполняемых в растениеводстве, более половины приходится на периоды посева и уборки сельскохозяйственных культур. В связи с этим возникает необходимость в учете и контроле затрат как по сельскохозяйственным культурам, так и по основным технологическим процессам.

6. Несовпадение времени производственного процесса с получением продукции в отчетном году в силу длительности его характера, вызывает значительные остатки незавершенного производства, которые переходят на следующий год (затраты на посев озимых зерновых культур, подъем зяби, внесение органических удобрений, посевы многолетних трав, культурные пастбища и т.д.). Поскольку процесс производства в растениеводстве растянут, длится многие месяцы, и параллельно производятся затраты под урожай двух смежных лет, бухгалтерский учет должен четко разграничивать издержки по годам: затраты прошлых лет под урожай текущего года, затраты отчетного года под урожай этого же года и затраты отчетного года под урожай будущих лет. Такое разделение затрат в учете позволяет наиболее точно исчислить себестоимость продукции растениеводства урожая отчетного года и сумму издержек производства, включаемых в себестоимость продукции урожая будущих лет.

7. По причине сезонности производства в растениеводстве его продукция поступает в течение года крайне неравномерно. Ее фактическая себестоимость выявляется и исчисляется только в конце года, после того, как будут учтены все относящиеся к ней производственные затраты. В связи с тем, что производство в растениеводстве не является единым процессом, он расчленяется на ряд разнородных работ, выполняемых на протяжении года в различное время (весенний, летний, осенне-зимний период). В свою очередь технологический процесс производства в растениеводстве состоит из следующих основных комплексов работ: подготовка почвы к посеву, посев (посадка), уход за посевами, уборка урожая. Каждый из этих комплексов включает большое количество конкретных работ (пахота, боронование, прикатывание, культивация и пр.). Поэтому производимые затраты на эти выполненные работы должны быть разграничены в производственном учете по видам работ. Такое разделение обеспечивает не только реальное исчисление себестоимости продукции растениеводства, но и способствует осуществлению действенного контроля за формированием издержек производства на каждой его технологической стадии. Сопоставление фактически произведенных затрат с их плановыми или нормативными показателями позволяют выявлять экономию или перерасход различных ресурсов на отдельных технологических работах при возделывании соответствующих сельскохозяйственных культур.

8. В производственном процессе растениеводства при выполнении технологических работ имеют место самые различные затраты: расходуются семена, удобрения, нефтепродукты, происходит физический износ техники, машин оборудования, прочих основных средств, оплачивается труд производственных работников и т.д. Все эти конкретные издержки должны накапливаться в учете отдельно и разграничиваться. В связи с чем в производственном учете затраты должны быть не только систематизированы в общей сумме, но и осуществляться в поэлементной и постатейной группировке (по элементам и статьям затрат согласно их отраслевой номенклатуры).

9. В различных природно-климатических регионах страны за счет собственных средств проводятся работы по мелиорации земель (по осушению - в местах наиболее увлажненной местности, в засушливой - по орошению). При этом важное значение имеет определение экономической эффективности производства растениеводческой продукции на этих землях. Необходимые данные для указанных целей можно получить только в результате раздельного учета затрат по культурам на регулярно орошаемых, условно орошаемых, осушенных и богарных (обычных) землях в разрезе отдельных видов работ, связанных с обработкой почвы, посевом, внесением удобрений, улучшением природных сенокосных и пастбищных угодий и т.п. Такой учет позволяет контролировать соответствие затрат объему работ, качеству и срокам их выполнения.

10. На организацию бухгалтерского учета в растениеводстве оказывает влияние специализация производства, в связи с чем постановка учета для специализированных и неспециализированных хозяйств может существенно отличаться. Например, для организаций, выращивающих овощи в значительных объемах, более целесообразно вести учет затрат по отдельным видам или группам однородных овощных культур, а хозяйства, занимающиеся овощеводством на небольших площадях, без ущерба снижения ценности информации, с успехом могут учитывать затраты в целом по овощным культурам открытого грунта. Правильное решение этого вопроса в значительной степени зависит от профессионального суждения руководителя службы бухгалтерского учета - главного бухгалтера.

11. Ввиду специфических особенностей производства некоторые виды конечной продукции растениеводства получают в два производственных цикла: первый связан с возделыванием культуры, а второй - с переработкой полученной продукции. Так, например, силос, сенаж и витаминно-травяная мука образуются в результате сушки и закладки зеленой массы выращенных культур. Затраты на производство такой продукции необходимо учитывать раздельно: силосование (очистка и подготовка к приемке силосной массы силосных сооружений, закладка и другие), заготовка сенажа, приготовление витаминно-травяной муки, гранул и т.д.

12. Правильная организация производственного учета в растениеводстве может служить важным средством оперативного контроля за оформлением издержек производства, выявления непроизводительных, малоэффективных расходов и принятия, действенных мер по их устранению.

В соответствии с особенностями производственного процесса в растениеводстве производственный учет должен обеспечить разграничение затрат и получение следующей итоговой информации:

- по смежным годам производства;

- в разрезе основных производств и культур;

- по видам выполняемых работ;

- по номенклатуре элементов и статей затрат

13. Задачи бухгалтерского учета в растениеводстве можно определить следующим образом:

- своевременное и полное отражение всех затрат на производство отдельных видов культур или группы культур, работ незавершенного производства;

- контроль за правильным, рациональным использованием семян, органических и минеральных удобрений, средств на оплату труда, сельскохозяйственной техники, работ автотранспорта и других вспомогательных производств;

- своевременное и полное оприходование продукции с оформлением соответствующими документами;

- проверка выполнения планов и заданий по затратам и получению продукции;

- выявление отклонений от установленных норм расходов в соответствии с технологией производства с целью изыскания резервов снижения затрат;

- определение результатов производственной деятельности по культурам, группам культур и организации в целом;

- предоставление информации для определения фактической себестоимости продукции.

От правильного решения указанных задач в значительной степени зависит реальность себестоимости отдельных видов продукции растениеводства и величина прибыли от их продажи (реализации).

II. Организация первичного учета в растениеводстве

14. В учете затрат и выхода продукции в растениеводства применяются различные учетные измерители (натуральные, трудовые и стоимостные). С помощью натуральных измерителей, в зависимости от физических свойств и особенностей учитываемых объектов, получают не только данные об их количестве, но и качественную их оценку (например, распределение семян по сортам и т.д.). Применение натуральных измерителей характерно, прежде всего, для первичного учета, а в производственном учете оно весьма ограничено в связи с тем, что обобщение их возможно лишь по однородным предметам.

Трудовые измерители служат для определения количества затраченного рабочего времени. Ими являются человеко-часы. В ряде случаев трудовые измерители используются в сочетании с натуральными (норма выработки за смену и в гектарах и т.д.). Для определения производительности труда в отрасли находят фактически затраченное время на выработку единицы продукции (например, исчисляют в гектарах выработку трактористов и комбайнеров, или намолот в тоннах за 1 чел.-час и 1 чел.-день работы).

Стоимостные измерители используют для обобщения учитываемых объектов в едином выражении, т.е. в денежной оценке. Применение этого измерителя при формировании затрат позволяет определить себестоимость продукции, рентабельности производства продукции, производить расчеты одних организаций в сравнении с другими, определять прибыль или убыток от культур и хозяйству в целом.

Использование различных измерителей дает возможность более полно и углубленно отражать учетные события производственной деятельности.

В отрасли растениеводства применяют следующие натуральные и условно-натуральные измерители:

Килограмм (кг) - единица измерения, используемая для учета дорогостоящих семян (например, многолетних трав, овощебахчевых культур, цветов, лесодекоративных насаждений).

Центнер и тонна (ц, тн.) - единицы измерения веса продукции растениеводства (обычно в ц). Добыча торфа, внесение навоза на поля и очистка семян выражаются в т.

Квадратный метр (м2) - единица измерения площадей теплиц, а также площадей всех растений в питомниках и цветоводстве, размножаемых семенами и рассадой.

Кубический метр (м3) - единица измерения, применяемая для предварительного учета заготовленного сена, силоса, соломы и силоса, в соответствии с удельным весом 1 м3 продукции.

Штука (шт.) - единица измерения, используемая для учета продукции питомников, тепличной и корниковой рассады при первичном учете. При калькулировании - лимоны в десятках, продукция питомников, тепличная и корниковая рассада - в тысячах штук.

Пучок (п.ч.) - единица измерения для предварительного учета отдельных видов огородных (открытого грунта) и парниковых овощей. Затем учтенные в пучках овощи (петрушка, сельдерей, укроп и т.д.) переводятся в весовое выражение.

Гектар (га) - метрическая мера для измерения площадей сельскохозяйственных культур и работ.

Поливо-гектар (пол.га) - условная единица для измерения количества поливных гектаров (количество га, умноженное на количество поливов).

Квадратный метро-градус (м2 · t°) - условная единица для исчисления количества технологического тепла, расходуемого на 1 м2 площади закрытого помещения теплиц.

Квадратный метро-день (м2 · д.) - условная единица для исчисления времени нахождения на выращивании отдельных культур на соответствующей площади теплицы, (получаемая умножением м2 площади на количество дней вегетационного периода растений).

Рамо-день (р/дн.) - условная единица для исчисления времени нахождения на выращивании парниковых культур и рассады, (определяемая умножением соответствующего числа рам на количество дней).

Бункерный вес - вес растениеводческой продукции, неподвергшейся очистки. Определяется по объему бункера комбайна (уборочной машины) в кубических метрах и с учетом удельного веса продукции.

Натуральный вес (натура) - вес 1 литра зерна, выраженный в граммах. Умножение натурального веса на 1000 дает приблизительный вес 1 м3 зерна. Натура в определенной степени служит показателем его качества (например, семена пшеницы имеют более высокую натуру, если они лучше очищены от легких примесей и сухие. Натуральный вес тем выше, чем больше плотность и меньше скважистость зерна.

Зачетный вес - физический вес растениеводческой продукции увеличенный или уменьшенный на натуральные надбавки или скидки соответственно отклонениям от базисных кондиций. Например, по зерну - по влажности и сорности примеси).

Лошадиная сила (л.с.) - единица измерения общей мощности тягловой силы рабочего скота. 1 л.с. = 736 кВт или кГм/сек.

Коне-день (рабочий день) взрослого поголовья рабочего скота - единица измерения работы живой тягловой силы за один день.

Тонно-километр - единица измерения, применяемая для учета работы грузового автотранспорта и транспортных работ, выполняемых машинно-тракторным парком.

Машино-день - условная единица, применяемая для учета работы тракторов, комбайнов, автомобилей и других за один день работы или нахождения в организации.

Машино-час - условная единица, характеризующая фактическое использование работы двигателя (мотора) трактора, комбайна, автомобиля и другой машины за смену.

Условный эталонный трактор - за условный эталонный трактор принимается трактор определенной марки (например, ДТ-75 или Т-74), выработавший за 1 час сменного времени один условный эталонный гектар.

Условный эталонный гектар - обобщенная условная единица измерения механизированных тракторных работ, в которой выражается объем выполняемых машиннно-тракторным парком всех видов сельскохозяйственных полевых, транспортных и других работ. За один условный эталонный гектар принимается объем работ, соответствующий вспашке одного гектара в следующих условиях, принимаемых за эталонные:

·     удельное сопротивление - 0,5 кг/см2 при скорости движения агрегата 5 км/час;

·     глубина обработки - 20 - 22 см средняя 21 см);

·     агрофон-стерня зерновых на почвах средней прочности по несущей поверхности (средние суглинки) при влажности почвы до 20 - 22 %

·     рельеф - ровный (угол склона до 10);

·     конфигурация - правильная (прямоугольная);

·     длина гона - 800 м;

·     высота над уровнем моря - до 200 м;

·     каменистость и препятствия отсутствуют.

Объем выполненных механизированных работ в условных эталонных гектарах определяется исходя из выполненных нормо-смен. Для этого сменную эталонную выработку трактора определенной марки независимо от вида выполненной работы (коэффициент перевода трактора в условный, умноженный на 7 часов) умножают на количество выполненных нормо-смен. В свою очередь, количество нормо-смен определяется делением фактического количества выполненной работы в физических единицах (га) на установленную в организации норму ее выработки.

16. Для рациональной организации учета издержек производства и выхода продукции растениеводства большое значение имеет правильно и своевременно оформленная документация по регистрации операций отпуска и расхода материальных ресурсов в производство, поступления сельскохозяйственной продукции из производства, обеспечивающая должный контроль за целесообразным и экономным расходованием средств и сохранностью полученной продукции.

Содержание и порядок ведения первичных документов в растениеводстве приведен ниже.

А. Первичная документация по учету затрат в растениеводстве.

17. Первичный учет расхода семян. В документальном оформлении движения семян важное значение имеет правильный учет высева семян. Он должен обеспечить строгий контроль за нормой высева. Ему должна предшествовать разработка главным агрономам схемы получения семенного материала со складов в производственные подразделения (таб. 1.)

Таблица 1

Схема получения семян со складов в бригады на высев

Наименование, сорт семян

Рожь озимая «Саратовская 5»

Номер поля

Поле № 1

Склад

Получатель

га

Норма

Кг/га

Всего, кг

И т.д.

 

Бригада 2

350

150

52500

 

Бригада 4

400

140

56000

 

Итого

750

X

108500

 

И т.д. по складам и получателям

В схеме указывают: номера полей, засеваемую культуру по сортам, норму семян на 1 га и на всю площадь, место получения подразделением, бригадой и др. семян, их засыпка в сеялки.

На основании этой схемы в бухгалтерии организации выписываются лимитно-заборные ведомости (ф. № 261-АПК), по которым зав. складом (кладовщик) отпускает семена производственным подразделениям. Лимитно-заборные ведомости, как правило, должны выписываться на отпуск семян для высева на конкретном поле. Это усиливает контроль за расходом семян.

В ведомости указывается норма (лимит) отпуска, превышение которого без разрешения руководителя или главного технолога (агронома) и главного бухгалтера не допускается. В случае если на высев израсходовано больше семян, чем предусмотрено лимитном, то выписывается Накладная внутрихозяйственного назначения (ф. № 264-АПК), можно с красной или иной цветной полосой, что указывает на перерасход семян. Чтобы таких ситуаций не возникало, агрономы структурных подразделений совместно с бригадиром при разработке рабочих планов на весенний сев, должны составлять маршрутные листы на каждый агрегат. В них указывается движение агрегата, место засыпки семян в сеялки и маршруты автопогрузчиков.

Отпуск семян со складов водителям транспортных средств (автоперевозчиками) оформляется лимитно-заборными ведомостями или накладными. В них указываются наименование и сорт семян, для какого поля они предназначены. Если, например, зерно предварительно завозится на ток бригады для воздушного обогрева или для протравливания, то в документах об этом делается соответствующая отметка.

Расход семян и рассады овощных культур, а также посадочного материала многолетних насаждений также оформляется лимитно-заборными ведомостями, оформляемыми отдельно на каждую культуру, сорт и по видам использования. В ведомости устанавливается лимит высева (посадки) на единицу и на всю засеваемую (посадочную) площадь, ежедневно указывается фактически использованное их количество и размер засеянной (посадочной) площади.

На основании лимитно-заборных ведомостей и накладных с целью дальнейшей систематизации учетных данных целесообразно составлять ведомости высев семян. Например, ведомость на высев яровых зерновых и зернобобовых культур, ведомость на высев технических культур и т.д. Внутри этих групп указать конкретные культуры. Рекомендуемая форма ведомости приведения в (табл. 2).

В ведомости указывают название семян или посадочного материала (например, «Саратовская 55»), название культуры, номер поля или участка, фактически засеянную площадь и расход семян (посадочного материала) по норме и фактически на 1 га, так и на всю площадь.

В соответствии с информацией, содержащейся в указанных ведомостях посева составляют типовые формы учетных документов и, в частности,

Таблица 2

Ведомость высева семян за апрель 2007 г.

отчетный период

Культура - Яровая пшеница «Саратовская 55»

Класс - 1-ая репродукция. Всхожесть 97 %

№ - поля, участка - № 2. Площадь 540 га. В агрегате сеялок 4 СУБ-48

Старший агрегата Васильев В.П.

I. Регулировка сеялок на высев

Дата

Длина гона, м

Засевая площадь за 1 гон, га

Расход семян по норме, кг

Роспись регулировщика

Ha 1 гон

На 1 га

28.04

2520

8,1

1782

220

Разумов

и т.д.

II. Высев семян

Дата

№-отвеса

Засыпано семян в сеялки, кг

Дата

№-отвеса

Засыпано семян в сеялки, кг

28.04

1

1900

 

 

 

и т.д.

Старший агрегата Степанов

Заключение агронома. Сев проведен в соответствии с требованием агротехники

Бригадир Романов. (_________________). Агроном Разумов. (____________________).

                                                подпись                                                              подпись

Акты расхода семян и посадочного материала (ф. № СП-13).

Акт предназначен для списания в расход (подотчета) семян и посадочного материала на посев и посадку соответствующих культур (по каждой культуре отдельно). Составляется агрономом по окончании сева (посадки) на отдельных участках и полях севооборота и приемки работ должностными лицами организации. К акту прилагают расходные документы, о чем делается отметка. Акт утверждает руководитель хозяйства или, по его разрешению главный агроном. Расход семян (посадочного материала) из актов записывают в журнал учета работ и затрат по каждой культуре или Накопительной ведомости учета затрат (ф. № 301-АПК) для последующих записей в регистры аналитического учета.

Расход семян в бухгалтерии контролируется путем сличения лимитно-заборных ведомостей, накладных на отпуск семян со склада с поступлением их в поле и учетными листами трактористов-машинистов, занятых обработкой земли и высевом семян.

Кроме того, при подписании учетного листа тракториста-машиниста агроном должен проверить соответствие расхода семян и засеянной площади по установленным нормам высева (согласно ведомостей посева).

В дальнейшем после появления всходов руководитель организации обязан назначить инвентаризационную комиссию для приема посевных площадей и определения качества посева. Акт инвентаризации установленной типовой формы ИНВ-11 или отраслевой, служит основанием для приема выполненных работ по посеву, распределения затрат по незавершенному производству, а также затрат, относимых на выполненные работы по агротехнике культур в текущем отчетном году.

После проведения сева той или иной культуры семена, оставшиеся в местах сева (на отдельных участках и полях) неизрасходованными по тем или иным причинам, ответственные за посев сдают их на склад по накладным (типовых форм № М-12 или М-13) или накладной внутрихозяйственного назначения (ф. № 264-АПК). Один экземпляр накладной остается на складе и служит основанием для принятия на учет возвращенных семян. Второй экземпляр документа вместе с актом (ф. № СП-13) передается в бухгалтерию организации. Накладная на возврат оставшихся семян, оприходованных складом, является основанием для сторнировочной бухгалтерской записи с целью уменьшения расхода семян в производстве.

18. Первичный учет расхода удобрений. Получение высоких урожаев сельскохозяйственных культур невозможно без применения удобрений. Учет использования минеральных удобрений ядохимикатов следующий.

Минеральные удобрения вносят под сельскохозяйственные культуры в строгом соответствии с планом внесения удобрений, составленным главным агрономом по материалам отследования почв на полях севооборота организации. Разработанный план внесения минеральных удобрений обязательно должен быть утвержден руководителем хозяйства. На основании этого плана затем устанавливается по каждому производственному подразделению (бригаде, участку и т.д.): количество, сроки, объем, способы внесения минеральных удобрений в необходимом сочетании азота, фосфора, калия и микроэлементов. Отпуск минеральных удобрений производится дифференцированно по видам удобрений путем оформления отдельных лимитно-заборных ведомостей.

Правильное нормирование внесения минеральных удобрений - одно из важных инструментов их эффективного использования. Для этого главный агроном должен составить план годовых доз их внесения с указанием питательных веществ и физического веса. В плане определяется потребное количество удобрений для определенного поля или участка. Кроме того, в плане указывается фактическое внесение минеральных удобрений осенью предыдущего года под озимые культуры, многолетние травы, на луга и пастбища, под зябь для яровых культур. К плану прилагается пояснительная записка, в которой изложена очередность внесения удобрений по полям и бригадам, определены сроки и способы внесения, потребность в сельскохозяйственной технике и рабочей силе.

Списывают минеральные, микро и бактериальные удобрения по установленному унифицированному отраслевому документу Акту об использовании минеральных, органических и бактериальных удобрений (ф. № 420-АПК). Акт составляется бригадиром и агрономом в одном экземпляре. В нем указывают назначение и способ применения удобрений, ядохимикатов, гербицидов, на какие площади они внесены, под урожай какого года, площадь, количество их в физическом весе и в переводе на действующее вещество. К акту прикладываются расходные документы: лимитно-заборные ведомости, накладные, в которых отражен отпуск со склада удобрений, ядохимикатов и гербицидов. Оформленные акты утверждаются руководителем организации или главным агрономом.

Внесенные минеральные удобрения показывают в акте в натуральном (физическом) весе и в переводе на действующее вещество. Чтобы определить количество удобрений в переводе на действующее вещество, необходимо натуральный (физический) их вес умножить на процент содержания в них питательного вещества. Например, в сульфате аммония содержится 22 % азота. В натуральном весе внесено этих удобрений 500 %. В переводе на действующее вещество это составит:

500×22/100 = 110 ц действующего вещества

Данные о проценте содержания питательного вещества берут из счетов - фактур или сертификатов, выписываемых заводами-изготовителями, поставщиками, базами и складами «Агросервиса».

Кроме минеральных удобрений, широкое применение находят микроудобрения и бактериальные удобрения. В акте на списание микроудобрений их отражают в физическом весе. Израсходованные нитрогин, азотобактерин, фосфоробактерин и другие бактериальные удобрения показывают в акте наряду с количеством и по числу погектарных порций.

Например, израсходовано фосфоробактерина 500 г при норме расхода (гектарной порции) - 5 г. В этом случае в акте формы № 420-АПК в графе «Внесено на площадь, га» указывается 100 порций (500/5) независимо от того, какая фактическая площадь была удобрена фосфоробактерином.

В затратах на выращивание сельскохозяйственных культур значительный удельный вес могут занимать ядохимикаты, используемые для защиты растений. Поэтому правильное их хранение и использование имеет очень важное значение. Чтобы не допустить отрицательных последствий от применения ядохимикатов, необходимо усилить учет и контроль за их применением. В соответствии с санитарными правилами по хранению, транспортировке и применению ядохимикатов в организации должно быть предусмотрено ведение Приходно-расходной книги ядохимикатов. Требование на получение ядохимикатов со склада записывают в книгу учета обработки ядохимикатами сельскохозяйственных растений.

Отпуск со склада ядохимикатов в производственное подразделение (бригаду и т.д.) производят по лимитно-заборным картам и накладным. Их выписывают в бухгалтерии по распоряжению агронома по защите растений или лица, ответственного за выполнение химических обработок. Возврат из бригад неиспользованных ядохимикатов на склад оформляется этими же документами. В книге учета обработок ведется ежедневный учет использования ядохимикатов и качества обработки почвы. На основании записей в книге составляется отдельный Акт на использование ядохимикатов по форме № 420-АПК.

Акт служит документом, на основании которого бухгалтерия списывает ядохимикаты на производственные затраты возделываемых культур.

Расход материальных ценностей, на которые не установлены лимиты, оформляют путем выписки накладной (ф. № 264-АПК).

19. Первичный учет расхода горючего и смазочных материалов.

Отпуск дизельного топлива, бензина, масел оформляют лимитно-заборными ведомостями, выписываемыми каждому трактористу-машинисту (комбайнеру), водителю транспортного средства. Расход горючего записывают в учетные листы тракториста-машиниста и путевые листы тракторов и автомобилей. Заправщик ведет ведомость заправщика, которая является основанием для списания под отчет трактористам и шоферам горючего и смазочных материалов.

Расход горючего отражают в учетном листе тракториста-машиниста и путевом листе трактора по норме и фактически. Он определяется путем замера горючего, оставшегося от предыдущей смены, залитого в машину и оставшегося на конец смены.1

______________

1 Более подробный порядок ведения этих документов изложен в Методических рекомендациях по бухгалтерскому учету затрат на содержание Машинно-тракторного парка в сельскохозяйственных организациях (раздел Г и Д) - М.: МСХ РФ, 2006

В условиях коллективной организации труда при работе бригад (звеньев) на бригадном подряде расход горючего и смазочных материалов планируется исходя из объектов работ по каждой марке трактора (машины) и установленных норм расхода. Учет фактического расхода горючего и смазочных материалов по бригаде ведет заправщик, слесарь-наладчик или непосредственно сам руководитель бригады (звена).

Для более точного учета нефтепродуктов на каждый трактор, комбайн, машину рекомендуется открыть в бригаде Лимитную книжку. Она же является основанием для проведения технических уходов за машинами. Строго лимитируется отпуск семян, посадочного материала, удобрений, ядохимикатов и других ценностей, отпускаемых для производства работ в бригаде (звене). Отпуск ценностей производится строго по ценам, предусмотренным в Договоре механизаторского коллектива с администрацией хозяйства на производство продукции растениеводства.

В конце месяца руководитель бригады (звена) составляет отчет о расходе горючего и смазочных материалов по форме № 266-АПК и отчет о расходе материальных ценностей по бригаде по форме № 265-АПК.

Отчеты сдаются в бухгалтерию и служат основанием для учета материальных затрат по подрядным бригадам (звеньям) в Лицевых счетах (производственных отчетах) формы № 83-АПК.

20. Первичный учет труда и его оплаты. Оплата труда - один из основных элементов затрат и расчетов с персоналом. В управлении производством задача построения эффективной системы оплаты труда и непосредственно сам расчет заработка работников растениеводства, является одной из важнейших, которая требует ежемесячного решения.

В рыночных условиях хозяйствования все большее число руководителей сельскохозяйственных организаций начинают однозначно осознавать тот факт, что расчет вознаграждения за труд должен быть регламентирован, упорядочен, то есть рассчитывать оплату труда необходимо по утвержденным системам по установленным внутрипроизводственным правилам, в рамках установленного внутрифирменного регламента.

Важность решения этого вопроса связана с двумя обстоятельствами. Во-первых, нельзя разорвать основные звенья в производственной цепи: труд продукт труда, приносящий экономическую выгоду (доход, прибыль), являющуюся конечной целью организации, оплата продукта труда. В случаях, когда эта цепь разрушена и нет оплаты труда, то нет и рабочей силы, нет процесса труда, нет конечного товарного продукта, а, следовательно, и финансовых ресурсов для подержания и продолжения деятельности всей организации. Во-вторых, труд и его оплата это такая область взаимоотношений различных руководителей предприятия и наемных работников, которая очень часто, если не постоянно, приводит к напряжению, к проблемам во взаимоотношениях руководителей с коллективом работников, в том числе и потому, что высшие руководители не придают должного значения систематизации этой сферы отношений с персоналом, поступая по принципу: «как-то платим - и то хорошо».

В связи с этим необходимо создать эффективные, грамотные производственные отношения: персонал работает - организация оплачивает труд работников по утвержденным правилам, которые должны быть возведены в ранг внутрипроизводственного закона.

В настоящее время уровень оплаты труда работников в сельскохозяйственных организациях во многом зависит от их финансового состояния. Высокий уровень оплаты (большие заработки, комплекс социальных льгот для персонала, бонусы для руководителей) могут позволить себе лишь рентабельные и высокодоходные предприятия. Однако даже в высокорентабельных организациях важно установить четкую взаимозависимость между трудом и оплатой, чтобы высокооплачиваемые работники, занятые управленческой (интеллектуальной) деятельностью понимали ценность вознаграждения за труд и реальную возможность его корректировки в случае изменения результатов их труда.

В сельскохозяйственных организациях с нестабильным финансовым положением, которые могут позволить лишь средний уровень оплаты труда, приходится решать еще более сложную двуединую задачу:

·     определить минимально необходимый уровень оплаты труда, который позволит избежать критической (недопустимой для данной организации) текучести квалифицированного персонала;

·     найти достаточно сильные стимулы и мотивы для эффективной отдачи труда.

Независимо от финансового состояния в любой организации необходима совершенная система оплаты труда, ориентированная на учет интересов трудового коллектива и достижения целей предприятия.

Система оплаты и стимулирования труда должна быть обязательно формализована и оформлена в виде внутреннего (локального) нормативного акта, регламентирующего оплату и стимулирование труда различным категориям работающего персонала и отражающего специфику его содержания, например, в виде Положения о порядке оплаты и стимулирования труда работников организации.

Положение должно быть направлено на создание системы вознаграждения за труд, усиливающей мотивацию труда за счет повышения материальной заинтересованности и ответственности работающего персонала организации в решении ее основных задач.

Расчет вознаграждения за труд работникам основных стержневых структурных подразделений растениеводства (цехов, участков, бригад), обеспечивающих процесс производства в отрасли и производящих продукцию, может производиться на основе модификации следующих основных систем оплаты труда:

·     простой повременной системы - на основе должностного оклада или часовой тарифной ставки;

·     повременно - премиальной системы - на основе должностного оклада, часовой тарифной ставки и установленного уровня премирования;

·     сдельной системы - на основе утвержденных сдельных расценок за объем выполненной работы (согласно тарификации) или за единицу произведенной продукции;

·     нормативной системы - на основе установленного норматива (процента) от стоимости реализованной (отгруженной) продукции или другого результирующего показателя;

·     коллективной системы - на основе расчета коллективного (бригадного, цехового и т.д.) фонда оплаты труда с последующим распределением его по коэффициентам трудового участия.

В основу оплаты за труд в организациях, таким образом, должны быть положены - тарифная система, нормирование труда и формы (системы) оплаты труда как взаимосвязанные и взаимозависимые элементы организации оплаты труда.

Исходя из изложенных выше принципов, перед бухгалтерским учетом труда его оплаты в растениеводстве ставятся следующие основные задачи:

·     обеспечение контроля за выполнением установленной численности персонала работников, состоянием трудовой дисциплины, наиболее производительным использованием рабочей силы, рациональным использованием рабочего времени и фонда оплаты труда;

·     своевременное и правильное составление первичной документации по учету затрат труда и его оплаты, применение обоснованных норм выработки и расценок;

·     правильное определение затрат труда и размеров его оплаты по каждому объекту учета и калькуляции.

·     осуществление контроля за трудовыми затратами на основе систематического, регулярного наблюдения за расходованием живого труда во всех подотраслях растениеводства.

В процессе этого наблюдения, регистрации и контроля можно устранить имеющиеся диспропорции между наличием работников и потребностью в них на каждой отдельной операции, обнаружить неполную загрузку рабочей силы, вынужденные простои техники из-за плохой организации трудового процесса. Не менее важное значение имеет и контроль за уровнем оплаты одного человека-часа.

В осуществлении такого контроля должны принимать участие не только бухгалтеры, экономисты, но и технологи (агрономы, инженеры, инженеры-механики), которые могут дать объективную оценку необходимости тех или иных затрат, а также оценку качества выполненных работ.

21. Для того, чтобы вся последующая информация о затратах труда и его оплате была достоверной, необходимо обеспечить высокое качество исходной информации об объемах выполненных работ, т.е. первичных документов по оплате труда.

Основная документация по учету труда и его оплате для различных отраслей производства в сельском хозяйстве приведена в специальном сборнике по ведению первичных документов, где содержатся пояснения по заполнению этих форм.2

______________

2 Альбом специализированных форм первичной учетной документации. Приложение к приказу Минсельхоз России от 16 мая 2003 г. - М.: МСХ РФ, 2003

На конно-ручных работах в растениеводстве рекомендуется использовать Учетный лист труда и выполненных работ (ф. № 410-АПК). Он применяется для учета труда и выполненных работ по бригаде, звену или группе рабочих. В учетный лист ежедневно записывается количество выполненных работ. Работы, подлежащие переделке в результате допущения брака, в учетный лист не заносятся.

Если работы выполнились с использованием живой тягловой силы, то в последней строке документа указывается количество коне-дней (рабочих дней) гужевого транспорта по каждой работе в отдельности. В учетном листе фиксация отработанного времени ведется только в человеко-часах. В установленные документооборотом организации сроки учетные листы сдаются в бухгалтерию для подсчета заработка работникам. При приеме этих документов бухгалтером проверяется соответствие объема фактически выполненных работ объему, установленному технологической картой для данной бригады или звена, оформление агрономом приемки работ по качеству, полнота заполнения всех реквизитов, правильность применения норм расценок.

Основным первичным документом по учету оплаты труда трактористов, комбайнеров, машинистов и других работников, занятых на работах, выполняемых в растениеводстве с помощью тракторов и самоходных машин, является Учетный лист тракториста-машиниста (ф. № 411-АПК). Его открывают на каждого тракториста-машиниста, как правило, на 10 - 15 дней работы, что в значительной степени сокращает количество этих документов. Оплату труда данной категории работников в документе начисляют по установленным нормам и расценкам, исходя из объема выполненных работ. Фактически выполненные работы указывают в натуральном измерении и в переводе на условные эталонные гектары.

Объем работ в учетный лист следует записывать на основании замера, произведенного учетчиком или бригадиром.

В учетном листе комбайнера указывают количество намолоченного зерна и убранную площадь. Вес зерна, записанный в учетном листе, должен быть равен его весу, отраженному в путевках на вывоз продукции с поля или реестрах на отправку зерна и другой продукции. При уборке зерновых культур раздельным способом в документ записывают отдельно косьбу на свал и обмолот зерновых.

Важное значение для получения объективных показателей использования техники отдельных марок и в целом машинно-тракторного парка, имеет отражение в учетном листе отработанного времени, которое должно указываться в Машино-часах (8 графа документа).

Это связанно с тем, что во многих организациях рабочее времени машин фиксируется неправильно: в эту графу заносят данные регламентированного рабочего дня с включением сюда времени перегона трактора (комбайна) с одного поля на другое, целосменные простои и т.д. При выполнении отдельного вида работы необходимо указывать время, лишь фактически затраченного на ее выполнение. Точный почасовой учет рабочего времени машин позволяет правильно исчислить производительность труда, определить интенсивность и эффективность использования техники.

В учетном листе тракториста-машиниста, таким образом, отражаются затраты отработанного времени машин, количество отработанных человеко-часов механизатором, количество нормо-смен, объем выполненных работ в физических единицах и в переводе на условные гектары, а также количество израсходованного горючего по каждому виду работ, что необходимо как для начисления заработка, так и производства других учетных записей. Кроме сведений по начислению оплаты труда, учетный лист содержит и другие важные данные, необходимые для учета выработки тракториста-машиниста расхода горючего и т.д.

Заполненный учетный лист проверяет агроном, делает свои замечания по выполненным работам. При этом следует иметь в виду, что работа, выполненная с низким качеством и подлежащая переделке, в учетный лист не включается. На такие работы агроном должен составить отдельный акт, в котором отмечает, в чем именно заключается некачественность работы. После замечаний агронома по качеству выполненных работ и утверждения руководителем учетный лист передается в бухгалтерию для расчетов по оплате труда с механизаторами предприятия.

При использовании тракторов на транспортных работах выписывают путевой лист трактора (ф. № 412-АПК). Документ состоит из двух разделов: первый содержит задание трактористу (в чье распоряжение направляется, место загрузки и доставки груза, расстояние перевозки, название, количество и класс груза, число ездок с грузом), второй - фактическое выполнение задания. Количество перевезенного груза, время отправления и прибытия, отработанные часы, километры пробега указываются по каждому рейсу. Вес груза должен быть подтвержден приходными и расходными документами: счетами, счетами-фактурами (при внешних перевозках), накладными, путевками, реестрами и др. (при внутренних грузоперевозках). Расстояние между пунктами доставки груза должно соответствовать установленным замерам. Физический расход топлива определяется по таблице «Выдача горючего» Для этого к остатку горючего при выезде прибавляют количество выданного горючего и отнимают остаток при возвращении. Разница будет составлять фактический расход горючего.

Путевой лист трактора - документ ежедневного обращения. При возвращении с работы тракторист ежедневно сдает его бригадиру или учетчику, который производит начисление оплаты труда исходя из действующих в хозяйстве норм и расценок. После учетной обработки путевые листы передают в бухгалтерию для проверки и осуществления расчетов с трактористами (водителями).

В условиях коллективной оплаты труда (при бригадном подряде) учет выполненных работ по бригаде (звену) и степень трудового участия каждого члена коллектива ежедневно ведет руководитель производственного подразделения (бригадир, звеньевой). Он оформляет Табель учета использования рабочего времени и расчета заработной платы (ф. № Т-12) или отраслевой документ Табель учета использования рабочего времени (ф. № 140-АПК), который служит основанием для начисления аванса (до получения продукции коллективом и расчета окончательного заработка по расценкам за единицу продукции) и анализа использования рабочего времени. Табель является универсальным документом для всех отраслей производства, где отражается трудовая активность персонала. По работникам растениеводства в табеле как в первичном документе отражается учет отработанного времени, по которому также определяется и сумма заработной платы (при повременной оплате).

По истечении месяца табель подписывается руководителем подразделения и передается в бухгалтерию, где он используется для составления итогового документа по начислению оплаты труда - расчетно-платежной ведомости типовой формы Т-49, или отраслевой (ф. № 141-АПК), а также Лицевого счета (ф. Т-54а) или Книги учета расчетов по оплате труда (ф. № 307-АПК).

22. На практике встречаются различные варианты установленного порядка заполнения первичных документов по оплате труда. В одних организациях на работников-руководителей производственных подразделений возлагаются обязанности оформлять первичные документы полностью и в таком законченном виде сдавать их в бухгалтерию, где осуществляется только проверка начислений.

В других - для сдачи в бухгалтерию заполняются только необходимые исходные данные - т.е. конкретные исполнители и объемы выполненных работ, - а все остальное выполняется непосредственно в бухгалтерской службе. В третьих - полностью оформленные первичные документы сдаются в бухгалтерию вместе с группированными документами (т.е. как приложение к ним) и здесь проверяется уже сгруппированная информация.

Однако независимо от того, кто выполняет эту работу - руководители низовых структур подразделений или центральной бухгалтерии, - технология обработки самих документов одинакова.

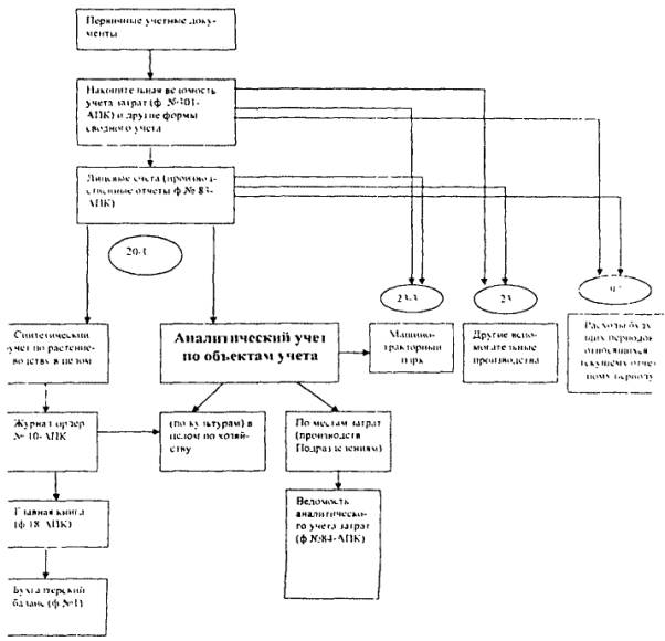
После того как в первичных документах проверены исходные данные, делаются соответствующие расчеты по начислению и заполняются графы «Основная оплата», «Дополнительная», «Доплата», а в ф. № 411-АПК «Фактически выполнено в переводе на эталонные гектары», «Выполнено сменных норм», «Расход горючего» и пр. При этом вычислительные операции выполняются с помощью оргтехники, что значительно сокращает сроки обработки документов. По мере поступления первичных документов сведения из них переносят в специальные группировочно-накопительные документы и регистры бухгалтерского учета (рис. 1).

Рис. 1. Схема учета затрат труда и его оплаты в растениеводстве

Обобщение данных учетных листов тракториста-машиниста и путевых листов трактора находят отражение в Накопительной ведомости учета использования машинно-тракторного парка (содержащейся в форме унифицированной ведомости № 301-АПК). В ведомости на каждого тракториста-машиниста отводится отдельный лицевой счет. На основе учетных (путевых) листов производятся записи в хронологическом порядке: количество рабочих машино-часов и отработанных человеко-часов, затраты труда трактористов и других работников, сумма начисленной оплаты труда раздельно трактористу-машинисту и прицепщику, расход горючего, объем выполненных работ в условных гектарах, а на транспортных работах, кроме того, в тонно-километрах. Объем работ указывается в разрезе культур, по видам незавершенного производства и по другим объектам учета. По ведомости определяется результат расхода горючего, что служит основанием для расчетов с трактористами-машинистами за экономию или перерасход. Подсчет в ведомости итогов производится за месяц и с начала года. Такие показатели позволяют осуществлять контроль за выработкой каждого тракториста и за эксплуатацией тракторов, комбайнов и других самоходных машин.

Итоговые данные о начисленном заработке из накопительной ведомости переносят в Расчетно-платежную ведомость (ф. № Т-49) или (ф. № 141-АПК) или Книгу учета расчетов по оплате труда (ф. № 307-АПК) для выплаты начисленной оплаты труда. Одновременно осуществляется группировка данных по заработной плате в специализированных ведомостях: Сводной ведомости начисленной оплаты труда по ее составу и категориям работников (ф. № 58-АПК), Сводной ведомости по расчетам с персоналом (ф. № 59-АПК) и Ведомости распределения оплаты труда, отчислений на социальные нужды, резервов и страхования (ф. № 78-АПК).

На основании данных ведомости № 78-АПК выполняются записи в синтетическом учете по кредиту счета 70 «Расчеты с персоналом по оплате труда» в дебет соответствующих корреспондирующих счетов.

Другое направление накапливания и группировки данных по учету труда и его оплаты в растениеводстве связанно с отнесением их в регистры по учету затрат. Данные из первичных документов о суммах начисленной оплаты труда заносятся в журнал учета работ и затрат (Накопительную ведомость (ф. № 301-АПК), где они группируются по объектам учета затрат в разрезе по культурам и видам работ. В результате этой группировки получают необходимые для оперативного анализа данные об объеме выполненных работ в натуральном выражении и в переводе на условные гектары (для механизированных работ), о затратах труда (в человеко-часах) и оплате труда трактористов-машинистов и других работников, о расходе горючего (по норме и фактически), о затраченных коне-днях (на конно-ручных работах).

Сгруппированные в указанном разрезе сведения переносят в «Производственный отчет по растениеводству» (ф. № 83-АПК). В производственном отчете отражаются сведения не только о затратах заработной платы на производство, но и всех материальных затрат (семена, удобрения, горючее, производственный инвентарь и др.) Поэтому данные производственных отчетов позволяют анализировать затраты на производство в целом, и в разрезе статей затрат. Кроме того, в специальных графах производственного отчета содержатся данные о выходе основной, сопряженной и побочной продукции. А это значит, что в месяце, совпадающим с заключительным периодом сбора урожая сельскохозяйственных культур, есть возможность провести анализ затрат не только на 1 га посева, но и на 1 ц продукции.

Таким образом, изложенный порядок сбора и обработки учетной информации на разных этапах ее группировки в достаточной степени удовлетворяет требованиям учета и оперативного контроля за формированием затрат на производство продукции растениеводства.

Б. Первичная документация по учету выхода зерна и другой готовой продукции растениеводства

23. По учету выхода и движения продукции растениеводства ввиду разнообразия подотраслей и видов продукции используется большое число форм первичной документации.

В целях полноты оприходования и обеспечения сохранности поступившего на тока (иные места хранения) зерна и другой готовой продукции растениеводства большое значение имеет их правильное и своевременное документальное оформление. Ниже рассмотрено содержание и приведен порядок ведения этих первичных документов.

24. Реестр отправки зерна и другой продукции с поля (ф. № СП-1) применяют для оформления отправки продукции с поля в места ее хранения. Блокнот таких реестров, пронумерованный в бухгалтерии, вручают под расписку комбайнеру или водителю уборочной машины. Выписывают реестр в трех экземплярах: первый комбайнеру, второй - шоферу, третий - заведующему током (кладовщику). Комбайнер, загрузив автомобиль, записывает в реестр его номер и бункерную массу продукции и получает расписку шофера о приеме продукции для доставки к месту ее хранения. Шофер записывает в свой экземпляр реестра номер комбайна, бункерную, массу продукции и получает расписку комбайнера о сдаче продукции. Заведующий током (кладовщик записывает в реестр (может вести один реестр на всех комбайнеров) массу брутто и нетто после взвешивания продукции. Прием продукции подтверждается распиской заведующего током в реестре шофера и в реестре, ведущемся на току. Второй и третий экземпляры реестров ежедневно сдают в бухгалтерию. Комбайнер данные из реестра записывает в учетный лист тракториста-машиниста и вместе с ним также сдает в бухгалтерию. Если зерно от комбайна отправляют на заготовительные пункты (элеваторы), то дополнительно выписывают товарно-транспортную накладную (зерно) (ф. № СП-31). На основании данных реестров заведующий током (кладовщик) производит записи поступления зерна в сводный реестр приема зерна и другой продукции с поля. При незначительном количестве поступивших от комбайнеров реестров их записывают в регистрационный лист, содержащийся непосредственно в ведомости движения зерна и другой продукции. В конце каждого дня реестры отправки зерна вместе с другими документами сдаются в бухгалтерию организации.

Бухгалтер, получив все три экземпляра реестра, сличает их.

Второй экземпляр (подотчет шофера) и третий (подотчет зав. током) сличаются между собой и сверяются с реестрами комбайнера (первый экземпляр). В ходе сверки выявляют расхождения между бункерным и фактическим весом доставленного зерна на ток (кладовую). Выявленная недостача зерна оформляется в установленном порядке.

Изложенный способ оформления зерновой продукции с помощью реестров (ф. № СП-1) позволяет значительно упорядочить учет. Кроме того, сокращается число выписываемых первичных документов, улучшается взаимная сверка отправленного и принятого зерна. Применение реестров (ф. № СП-1) удобно в том случае, когда за комбайнами закреплены постоянные транспортные средства (автомашины, автопоезда, и др.). Частая замена транспортных средств вынуждает менять первичную документацию, увеличивает число выписываемых документов и подотчетных лиц, все это затрудняет обработку документов и усложняет контроль за движением зерна.

В хозяйствах может использоваться и второй способ учета поступления зерна с помощью реестров отправки (ф. № СП-1). Как при первом способе, все реестры нумеруются под одним номером, но уже не три, а только два реестра. В этом случае заведующим током (кладовщик) ведет свой отдельный реестр приема зерна (ф. № СП-2), который он открывает один на весь день. В нем в двух первых графах записывают фамилию водителя, а вместо бригад, отделений - фамилию комбайнеров. В последних двух графах водитель расписывается в сдаче зерна.

Комбайнер, выгрузив зерно из бункера в кузов автомобиля, записывает в своем экземпляре реестра название убираемой культуры, номер поля, с которого убирается продукция, номер автомашины, фамилию шофера, бункерный вес зерна. Правильность записей в реестре комбайнера подтверждается подписью водителя.

Водитель в своем экземпляре реестра также отражает название убираемой культуры, номер поля, номер комбайна, бункерный вес принятого зерна и фамилию комбайнера. Затем он подъезжает к другому комбайну, загружает зерно из его бункера и записывает в свой экземпляр реестра номер комбайна, из которого загружено зерно и фамилию комбайнера. И так до тех пор, пока он полностью не загрузит кузов своей автомашины. На току машина взвешивается сначала с зерном (вес брутто), а затем без зерна (вес нетто). Принятое от водителя зерно заведующий током записывает в свой экземпляр реестра по данной культуре, указывая при этом номер поля, с которого приходится продукция. Номер доставившей ее автомашины, вес автомашины с зерном, вес зерна и вес пустой машины (после выгрузки зерна). В подтверждение правильности сделанных записей в реестре заведующего током расписывается водитель. В свою очередь заведующий током расписывается в экземпляре реестра водителя, где также указывается чистый вес зерна, при этом общий вес принятого водителем зерна распределяется по комбайнерам пропорционально принятому от них бункерному весу.

Комбайнер на основании первых экземпляров реестра производит записи в учетный лист тракториста-машиниста и сдает его в бухгалтерию организации.

Если зерно непосредственно от комбайна отправляется на продажу (в заготовительные пункты), то дополнительно к реестру выписывается товарно-транспортная накладная (зерно) (ф. № СП-31). В бухгалтерии хозяйства производится сверка реестров на количество по каждой партии зерна, принятого от комбайнера и сданной на ток, склад или элеватор.

25. Реестр приема зерна и другой продукции (ф. № СП-2) применяют для оформления приема продукции на ток и в другие места хранения. Ведет реестр ежедневно материально-ответственное лицо (зав. током) по каждой культуре и сорту на основании реестров отправки зерна и другой продукции с поля (ф. № СП-1), или путевок на вывоз продукции с поля (ф. № СП-4).

В конце рабочего дня реестр приема зерна вместе с первичными документами, на основании которых он был составлен, передается в бухгалтерию вместе с ведомостью движения и другой продукции (ф. № СП-11). Предварительно данные реестра отражают в книге (сброшюрованных карточках).

26. Путевка на вывоз продукции с поля (ф. № СП-4). Применяется для оформления приема продукции на ток и в другие места хранения вместо реестра отправки зерна и другой продукции с поля (в тех случаях, когда в хозяйстве отсутствует постоянная закрепленность автотранспортных средств за комбайнами). Она представляет собой более трудоемкий способ ведения учета зерновой и другой продукции в связи с тем, что необходимо выписывать этот документ на каждый рейс отправленной продукции.

Порядок заполнения путевок и их движения аналогичен реестру отправки зерна и другой продукции с поля (ф. № СП-1). Путевку выписывает комбайнер в трех экземплярах, два из них вручает шоферу. На току от шофера кладовщик принимает зерно и его массу проставляет в путевку. Один экземпляр путевки остается у заведующего током. Комбайнер сдает путевки с учетным листом тракториста-машиниста, шофер - с путевым листом грузового автомобиля, заведующий током - с ведомостью движения зерна и другой продукции.

27. Талоны шофера (водителя) (ф. № СП-5) и комбайнера (ф. № СП-6). При талонном способе учета продукции используется - талон водителя и талон комбайнера, в которых указывают Ф.И.О. (шофера, комбайнера), табельный номер, номер автомашины (комбайна), количества зерна (бункер), дату выдачи, должность и скрепляют подписью лица, выдавшего талон, печатью (штампом) организации. Талоны изготавливают типографическим способом на плотной бумаге (картоне) разной по цвету.

Талоны выдают комбайнерам и водителям (трактористам), занятым на вывозе зерна, записывая их в журнал учета выданных талонов. До выдачи талоны заполняют, что исключает простой сельскохозяйственной техники во время уборки сельскохозяйственных культур в связи с предварительным оформлением документов.

Порядок ведения при талонном способе следующий. На каждый бункер зерна комбайнер вручает водителю (трактористу) один талон, который является сопроводительным документом на доставку зерна на ток (кладовую) или другое место хранения. В талоне указывают бункерную массу зерна. Одновременно водитель вручает комбайнеру талон шофера, который является распиской в приеме зерна от комбайна. Если в автомашину загружается 1/2 или 1/4 часть бункера, то об этом делаются отметки на талонах комбайнера и водителя заверенные их подписями. При приеме зерна от нескольких комбайнов водитель каждому из комбайнеров вручает талон и получает от них количество талонов, соответствующего количеству бункеров зерна, загруженного в автомашину или тракторную тележку.

Принятое от водителя (тракториста) зерно взвешивают на току. Талон водитель вручает заведующему током (весовщику). Массу зерна мастер записывает в реестр приема зерна от водителя (ф. № СП-8), который ведется в одном экземпляре и постоянно находится у шофера. В этом реестре указывают номера талонов, по которым сдано зерно, культуру, номер поля, расстояние перевозки (км), массу принятого зерна (кг), здесь же расписывается заведующий током (весовщик) в приеме зерна.

Учет принятого по талонам зерна на току осуществляется в реестре приема зерна весовщиком (ф. № СП-9), который заполняется в одном экземпляре и хранится на току. В нем указывают кроме общих данных, номера реестра водителя и комбайнера, поле (клетку), Ф.И.О. водителя (тракториста), номер и марку автомобиля (трактора), массу (брутто, тара, нетто), в том числе нетто, Ф.И.О. комбайнера, плановую цену и стоимость принятого зерна; сдачу зерна подтверждает своей росписью водитель.

На основании реестра приема зерна весовщиком (ф. № СП-9) заведующий током (кладовщик) производит записи в ведомость движения зерна и другой продукции (ф. № СП-11) и в книгу складского учета (ф. № М-12).

Водитель на основании своего реестра приема зерна (ф. № СП-8) ежедневно записывает количество привезенного зерна в путевой лист грузового автомобиля.

Комбайнер после окончания смены передает заведующему током полученные от водителя талоны, а в замен получает выписку из реестра о намолоте зерна и убранной площади (ф. № СП-10), предварительно сверив количество отправленных и принятых на току бункеров зерна. В выписке указывают фамилию, имя, отчество комбайнера, номер комбайна, культуру, количество принятых талонов, массу зерна и убранную площадь (га). На основании выписки комбайнер записывает данные о намолоте зерна в учетный лист тракториста-машиниста (ф. № 411-АПК).

Аналогично описанному выше порядку совершают операции по приему зерна в организациях, которые применяют на уборке бункеры-накопители. В этих случаях для учета поступающего зерна применяют талон бункериста (ф. № СП-7).

28. Ведомость движения зерна и другой продукции (ф. № СП-11) используют для учета движения продукции в местах ее временного хранения. Ее ведут материально-ответственные лица ежедневно по каждой культуре, (сорту) и заполняют на основании реестров приема зерна и другой продукции (ф. № СП-2), а также реестров документов на выбытие продукции (ф. № СП-3). В конце каждого рабочего дня ведомость вместе с документами, на основании которых она была составлена, сдают в бухгалтерию.

29. Акт на сортировку и сушку продукции растениеводства (ф. № СП-12) служит для оформления сортировки и сушки продукции растениеводства. Составляет акт в одном экземпляре материально-ответственное лицо при участии агронома, утверждает его руководитель организации. Акт является основанием для списания в расход продукции, направленной на сортировку или сушку, оприходования полученной продукции и используемых отходов и списание усушки мертвых отходов.

На основе акта отсортированная по видам и сортам продукция, а также используемые отходы принимаются на учет по соответствующим счетам бухгалтерского учета.

30. Дневник поступления сельскохозяйственной продукции (ф. № СП-14) принимают для учета урожая овощных, плодовых, плодово-ягодных культур в неспециализированных организациях. Ведет дневник бригадир, который записывает поступающую продукцию. Документ служит основанием для определения заработка рабочих. Предварительно продукцию от каждого сборщика взвешивает приемщик или кладовщик и каждый отвес записывает в дневник, указывая в нем дату, место уборки и приемки урожая, площадь, с которой он убран, вес и качество продукции.

В тех случаях, если продукцию невозможно взвесить при приемке, то для определения веса собранного урожая может быть использована заранее измеренная тара (определенной вместимости).

В конце рабочего дня (или смены) приемщик (кладовщик) подсчитывает в дневниках итоги поступления продукции за день. Одновременно бригадир записывает выработку каждого работника (сборщика) в учётный лист труда и выполненных работ (ф. № 410-АПК). В конце дня дневники сдаются в бухгалтерию.

31. Дневник поступления закрытого грунта (ф. № СП-15). Используется в специализированных хозяйствах для учёта поступления продукции овощных культур, выращиваемых в закрытом грунте.

Ведет дневник бригадир. По мере поступления овощной продукции от работников, собранная при уборке продукция взвешивается, каждый отвес при этом записывается в дневник с указанием веса поступившей продукции, её качества (стандартная, нестандартная, отходы), места уборки, площади, с которой была убрана продукция. Дневники ежедневно сдаются в бухгалтерию.

При отправке продукции с пунктов уборки в хранилища, на пункты сортировки, переработки, в торговую сеть для продажи применяются соответствующие накладные (ф. № 264-АПК, ф. № СП-34).

32. Дневник поступления продукции садоводства (ф. № СП-16). Предназначен для учёта поступающих от сбора урожая продукции садоводства в специализированных организациях. Содержат те же сведения, что и дневник по ф. № СП-15. Заполняется аналогично ему.

В конце дня или смены бригадир подводит в дневниках итоги поступления продукции за день, записывает выработку каждого работающего в учётный лист труда и выполненных работ (ф. № 410-АПК).

В. Первичный учёт кормов

33. Для правильной организации кормления животных необходим количественный и качественный учёт кормов. Установить точный учёт кормовых запасов можно только путем взвешивания. Однако взвесить большое количество сена, соломы, мякины, силоса и других кормов весьма трудно, а во многих случаях вообще невозможно. Поэтому количество заготовленных грубых кормов определяют путем обмера скирд и стогов. На основании данных обмера находят объем заготовленного сена в кубических метрах, затем определяют вес одного кубического метра сена или соломы и находят общее количество заготовленного корма.

Прессованное сено определяют на основании количества кип в штабеле и среднего веса одной кипы.

Заготовленное сено принимает комиссия, состоящая из компетентных лиц (агронома, зооинженера, бригадира и т.д.). Комиссия проверяет наличие заготовленного сена, оценивает его качество, измеряет стога и скирды и устанавливает пробный вес одного кубического метра корма различных сортов.

Для прессованной массы сена определяют средний вес стандартного размера.

Вес сена или соломы в одном кубическом метре зависит от состава корма, высоты растений, степени созревания травы в момент сенокошения, влажности сена, плотности массы, высоты скирды или стога и продолжительности хранения.

Вес кубического метра соломы зависит от вида растений, высоты стебля, способа уборки, влажности, продолжительности хранения и т.д.

В связи с этим пробный вес кубического метра корма необходимо брать не в одном месте, а по возможности в большом количестве мест. Чем больше будет пробных весовых данных, тем точнее будет определен вес всего заготовленного корма. В этом случае, когда пробный вес одного кубического метра сена или соломы получить не представляется возможным, пользуются разработанными таблицами для определения веса сена или соломы. При использовании готовых нормативов для определения веса кормов необходимо иметь в виду качество заготовленных кормов. Комиссия по приему грубых кормов составляет примерно следующий расчёт (табл. 3).

Чтобы определить объем скирды пользуются следующей формулой:

(П×0,56) - (Ш×0,55)×ШД,

где П - перекидка, Ш - ширина, Д - длина.

Для определения объема стогов пользуются следующей формулой:

Таблица 3

Определение веса сена.

№ участка, луга, клетки

№ скирд, стогов

Вид корма

Дата

Результаты измерений

Вес одного кубометра, кг

Общий вес скирды, ц

Примечания

укладки

обмера

перекидка, м

ширина, м

длина, м

объем, м3

12

10

Сено

5/VII

22/VII

20

6

25

1185

50

592,5

 

13

11

Сено

5/VII

22/VII

15

5

20

565

60

339,6

 

14

12

Сено

5/VII

22/VII

10

6

20

276

60

165,6

 

Подписи членов комиссии:

ОБ = (0,04П - 0,012С)С2,

где ОБ - объем, П - перекидка, С - окружность.

Например, перекидка стога равна 6 м, длина окружности - 10 м, вес - 1 м3 сена - 50 кг. Объем стога составит:

ОБ = (0,04×6 - 0,012×10)×100 = (0,24 - 0,12)×100 = 12 м3.

Зная вес 1 м3 сена, определяется вес всего стога (12×50) = 600 кг, или 6 ц.

Расчёты комиссии по определению объемов каждого стога или скирды и определения веса сена служит основанием для составления акта приема грубых и сочных кормов (форма № СП-17). Акт на приемку грубых и сочных кормов составляется отдельно на каждый вид заготовленного корма (сено, силос, солома, корнеплоды и др.) в двух экземплярах. Первый экземпляр акта передается в бухгалтерию организации и служит основанием для оприходования кормов, второй со схемой расположения стогов, скирд и т.д. передается фуражиру или другому лицу, принявшему корма (зав. фермой). В акте указывают состав комиссии, место расположения кормов, площадь, с которой собраны корма, номера скирд и стогов, размеры каждой в отдельности скирды, объем в кубических метрах, вес 1 м3 и вес всей скирды (стога) в центнерах. К акту прилагается схема расположения стогов, скирд, башен, траншей и буртов.

Акт подписывают члены комиссии по приему кормов, бригадир (ответственный за работы) и материально-ответственное лицо. Кроме того, он рассматривается и утверждается руководителем организации.

Принятые комиссией скирды и стога сена закрепляют за фермами, бригадами или отдельными откормочными пунктами и передают под ответственность материально-ответственных лиц. При этом составляется опись кормов, в которой указывается вид кормов, их нахождение, количество в натуре, количество кормо-единиц и перевариваемого протеина (по данным ветлаборатории), в конце описи роспись заведующего фермой или бригадира (таблица 4).

Таблица 4

Опись кормов, закрепленных за фермой № 2 крупного рогатого скота (на зимний период 2006/07 года)

Место расположения

Вид кормов

№ скирды, сооружения

Количество, ц

Ответственный за корма

Отметки

в натуре

кормо-единиц

протеина

Бригада № 2

Сено естественное

№ 26

150

48

43

Объезчик, Панкратов В.П.

 

Поле № 4

Сено многолетних трав

№ 37

100

49

53

Объезчик, Панкратов В.П.

 

Ферма № 2

Силос кукурузный и т.д.

№ 12

2000

400

28

Зав. фермой Разумова Т.И.

 

Итого

X

X

9000

1000

X

X

Отпуск кормов, находящихся в поле, непосредственно к месту их скармливания производится материально-ответственным лицом, за которым они закреплены. Для этого выписывают накладную (ф. № 264-АПК) или путевку (ф. № СП-4), в которой отражают, куда отпущены корма, № стога, скирды, объем и вес по бирке.

34. Заготовленный силос принимает комиссия через 15 - 25 дней после силосования зеленой массы. Перед силосованием корма ямы, траншеи, башни и другие места хранения измеряют и определяют их объем. При приеме силоса комиссия взвешивает 1 м3 и, пользуясь данными объема, определяют общий вес по каждому в отдельности месту хранения.

В том случае, когда нельзя или трудно определить фактический вес силосной массы, пользуются специально разработанными таблицами.

В процессе силосования поступающую зеленую массу (кукуруза, подсолнечник, капуста, вико-овсяная смесь, клевер, трава и др.) нужно учесть отдельно. Это необходимо как для определения урожайности зеленой массы с одного гектара, так и для начисления оплаты труда рабочим, занятым её уборкой.

35. Хозяйства в определенных количествах, кроме силоса, заготавливают и сенаж, который представляет собой провяленную до влажности 50 - 60 % скошенную массу из различных бобовых и злаковых трав. По питательным свойствам сенаж ближе к зеленой массе, чем силос или сено (табл. 5).

В организациях, занятых заготовкой сенажа, за его сохранностью и использованием должен быть строгий учёт и контроль.

Скошенная масса многолетних и однолетних трав подвергается провяливанию до установленной влажности непосредственно в поле.

Далее сенажную массу завозят в башни, траншеи и в другого вида хранилища для консервирования без доступа воздуха. Количество сенажа определяется и приходуется по данным взвешивания. При этом общий вес массы, заложенной в герметические башни, уменьшенные на 5 % на потери, а при закладке в обычные башни и силосные траншеи - на 10 %.

Таблица 5

Питательность и состав 100 кг сенажа

Вид сенажа

Кормовых единиц

Перевариваемого протеина, кг

Кальция, г

Фосфора, г

Каротина, г

Клевер, влажностью около 60 %

30 - 35

3,5 - 4,5

380 - 450

90 - 100

3,3

Клевер, влажностью около 50 %

38 - 42

4,5 - 5,5

500 - 520

100 - 120

4,1

Вико-овес, влажностью около 50 %

30

2,9

380

100

4,4

Вико-овес, влажностью около 60 %

35

3,3

470

130

5,0

Взвешивание сенажной массы оформляется в регистрах на отправку зерна и другой продукции (ф. № СП-1). Они открываются на каждый вид сенажа (с естественных сенокосов, с посевов многолетних трав и т.д.). В реестрах расписывается водитель, доставивший корм к месту хранения, и принявший сенаж заведующий (бригадир животноводства, фуражир). Регистры ежедневно подписывают агроном или зоотехник, отвечающие за соблюдение установленной технологии закладки сенажа.

После заполнения хранилища сенажной массой составляется акт приема грубых и сочных кормов (ф. № СП-17). В акте указывают дату его составления, тип и номер хранилища, вид сырья, из которого приготовлен сенаж, дату начала и окончания закладки, объем сенажа в кубических метрах, вес одного кубического метра, а также общее количество кормовых единиц и перевариваемого протеина (по данным ветлаборатории, или исходя из табличных данных) (табл. 5).

Акт подписывает комиссия с обязательным участием зоотехника хозяйства.

Можно использовать и другой вариант оформления. В реестрах в конце дня подсчитывают количество сенажной массы, переводят её по проценту влажности в зеленую массу и выписывают накладные на отправку зеленой массы с участка на ферму.

Можно также осуществление перевода сенажной массы в зеленую массу отражать непосредственно в реестрах. В тех случаях, когда в хозяйстве не располагают весами в местах закладки сенажной массы, допускается определение веса сенажа по объему траншеи или башни. Для этого общий объем умножают на удельный вес 1 м3 сенажа, выраженного в килограммах. Следует иметь в виду, что обмер сенажа производится не ранее, чем через 10 - 15 дней, но не позднее 30 дней после его закладки. Обмер хранилища и определение объема производится также, как и по силосу.

36. Акт на оприходование пастбищных кормов (ф. № СП-18). Акт на оприходование пастбищных кормов, учтенных по укосному методу (ф. № СП-19) служат для оприходования зеленой массы культурных, улучшенных и естественных пастбищ, скормленной скоту без уборки путем выпаса. Количество зеленой массы определяет комиссия, с участием агронома и зоотехника. При этом для её оформления в первом документе (ф. № СП-18) используют нормы потребления зеленой массы на голову животных в зависимости от вида и количества дней их выпаса на пастбище. Во втором документе учёт зеленой массы ведется исходя из весовых данных по типовой методике, этой целью выкашивается определенная площадка (клетка) угодий в нескольких местах и полученную массу взвешивают, затем переводят количество полученной продукции на всю площадь угодий.

В состав комиссии обязательно включаются представители агрономических и зоотехнических служб. Выбор того или иного способа учёта использованных кормов (зоотехнический или укосный) определяется членами комиссии с учётом особенностей травостоя на участке.

По актам, переданным в бухгалтерию, скормленные корма списывают на расходы по содержанию соответствующих видов и групп животных. Данные о скормленной животным зеленой массе отражают для определения урожайности культурных и улучшенных пастбищ, которые выражаются в воздушно-сухой массе (сена) в центнерах.

Зеленую массу с естественных сенокосов, скормленную животным показывают в актах без оценки, либо в оценке, равно сумме фактических затрат по содержанию естественных сенокосов.

Г. Первичный учёт поступления прочей продукции растениеводства

37. Поступление другой продукции растениеводства оформляется в основном теми же первичными документами, что и движение зерна. Вместе с тем в различных случаях и в зависимости от вида полученной продукции могут быть составлены следующие первичные документы: реестр отправки зерна и другой продукции с поля (ф. № СП-1), акт на сортировку и сушку продукции (ф. № СП-14), дневник поступления сельскохозяйственной продукции (ф. № СП-11), накладная внутрихозяйственного назначения (ф. № 264-АПК) и др.

Некоторые виды растениеводческой продукции требуют особых, специфических приемов учёта, рассмотренных ниже.

38. Урожай кукурузы учитывают раздельно: по початкам в полной спелости, в молочновосковой спелости и по стеблям, используемым на силос или на корм скоту. Урожай кукурузы в початках отражают в документах - регистрах отправки зерна и другой продукции с поля (ф. № СП-1) по весу во время уборки. Чтобы определить вес зерна, из общего веса полученной массы следует вычесть вес стеблей. Удельный вес содержания зерна в початках установлены примерно в следующих размерах: в початках кукурузы полной стоимости - 76 - 78 %, в восковой спелости - 40 - 50 %, в молочно-восковой спелости - 25 - 30 %.

Поступление кукурузы в початках восковой спелости можно учитывать в дневнике поступления кукурузы (по ф. № СП-14). Стебли кукурузы, предназначенные на корм животным, оформляют актом приема грубых и сочных кормов (ф. № СП-17).

Засилосованные стебли кукурузы в ямах, траншеях и силосных башнях сдают в подотчёт материально-ответственным лицам и оформляют Актом (ф. № СП-17).

39. Урожай сахарной свеклы, как и другой продукции растениеводства, приходуется в подотчёт материально-ответственным лицам на основании Дневника поступления сельскохозяйственной продукции (ф. № СП-14).

В период уборки приходуют отдельно корма свеклы и ботву. Если уборка производилась свеклоуборочными комбайнами, составляют Учётный лист тракториста-машиниста (ф. № 411-АПК).

Дневник поступления свеклы по ф. № СП-14 заполняется на основании данных её взвешивания и ведется отдельно по каждому звену или группе рабочих, возможен и индивидуальный учёт.

В тех случаях, когда свеклу не представляется возможности взвешивать на весах, применяют мерную тару определенной вместимости и веса. Ботва свеклы оформляется Актом приема грубых и сочных кормов (ф. № СП-17).

Заложенная в хранилище или бурты на длительное хранение свекла сдается в подотчёт материально-ответственному лицу и учитывается в установленном порядке.

40. Поступление урожая картофеля оформляется также с помощью Дневника поступления сельскохозяйственной продукции (ф. № СП-14). Форма документа позволяет учесть сбор картофеля не только по бригаде или звену, но и по каждому работнику отдельно.

По мере поступления картофеля от работников приемщик или бригадир взвешивает каждую партию продукции и записывает её вес в дневник, указывая при этом место уборки, площадь, с которой собран урожай, и качество поступившей продукции. При невозможности взвешивания картофеля в местах сбора, также как и по другим видам продукции, используется мерная тара (мешки, корзины, ящики и т.д.) определенной вместимости и веса.

Дневник ведут по каждому звену или бригаде отдельно. В конце дня дневник подписывает приемщик или бригадир и передает в бухгалтерию.

На основании данных записей в дневниках бригадир заполняет Учётные листы труда и выполненных работ (ф. № 410-АПК), а при механизированной уборке комбайнами (картофелекопалками) Учётные листы тракториста-машиниста (ф. № 411-АПК). Данные этих записей служат основанием для начисления оплаты труда работникам, а информация в дневниках - для оприходования полученной продукции.

В случаях, если ботва картофеля используется для силосования и кормовых целей и организуется её сбор, оформляют Акт приема грубых и сочных кормов (ф. № СП-17).

41. Изложенные способы документального учёта продукции растениеводства позволяют обеспечить сохранность и контроль за правильным её использованием, а также определить результаты производственной деятельности подразделений.

Однако подготовка к приему нового урожая продукции должна начинаться в организациях до начала уборки. В этот период готовят зернохранилища, овоще- и картофелехранилища, тока, зерносушилки, весовое хозяйство, мерную и упаковочную тару. Заранее подбирают и назначают заведующих токами, весовщиков, сторожей, объездчиков и других материально-ответственных лиц, обеспечивающих сохранность продукции. С работниками, несущими ответственность за учёт урожая, проводят соответствующий инструктаж, снабжают их книгами, журналами, блокнотами и бланками документов.

Во время уборки и получения продукции работники бухгалтерии, агрономы, бригадиры и другие специалисты-технологи систематически проверяют заведующих токами, весовщиков, приемщиков и других материально-ответственных лиц, следят за соблюдением правильности, полноты и своевременности оприходования продукции в разрезе конкретных культур, ботанических сортов, стандартности, сортности.

Урожай продукции растениеводства приходуют на основе рассмотренных выше документов установленных типовых и ведомственных отраслевых форм. В документах на видном месте делают отметку, с каких площадей убран урожай: обычных (богарных), осушенных, условно-орошаемых или регулярно орошаемых земель. Постановка на учёт продукции (оприходование) в абсолютном большинстве случаев без взвешивания не допускается.

III. Организация аналитического и синтетического учета в растениеводстве

42. Своевременные условия хозяйствования предъявляют повышенные требования к учету издержек производства для принятия обоснованных управленческих решений.

Технологические и организационные особенности производства в растениеводстве, а также длительность производственного цикла предопределяют характерные особенности организации производственного учета и калькулирования себестоимости продукции как информационной системы, в основу которой положены соответствующие методы.

При этом под методом производственного учета следует понимать совокупность способов и приемов его построения, обеспечивающих формирование информации о фактических затратах для управления производством и последующего обоснованного калькулирования себестоимости продукции.

Разнообразие организации и технологии производства в растениеводстве, его отраслевые особенности требуют применения различных способов и приемов производственного учета, систематизацию и классификацию которых можно представить следующим образом (табл. 6).

43. Основным способом наблюдения затрат в растениеводстве является попроцессный. Суть данного способа, являющегося самым распространенным в практике сельскохозяйственных организаций, заключается в том, что он включает ряд последовательных процессов, обусловленных организацией производства. На всех стадиях учета затраты группируются по отношению к производству определенной продукции (зерна, картофеля, овощей и т.д.). Продуктовый подход при этом позволяет определять совокупность затрат по всем технологическим процессам, составляющим законченный цикл производства по отдельной культуре или по отрасли. Данный способ обеспечивает наиболее точное исчисление себестоимости продукции растениеводства, эффективное использование учетной информации для управления производственным процессом и контроль за уровнем себестоимости отдельных сельскохозяйственных работ.

Попроцессный учет, таким образом, способствует обеспечению управления системой показателей, характеризующих динамику формирования издержек производства, их закономерности с учетом результатов производства, роли и места каждой стадии в формировании затрат.

Вместе с тем этот способ имеет один существенный изъян, заключающийся в том, что отсутствует системный учет выполненных работ и не определяется их себестоимость.

Отличительная особенность производственного цикла в растениеводстве заключается в том, что он включает ряд последовательных технологических процессов (предпосевную обработку почвы, посев, уход за посевами, уборку урожая, транспортировку продукции ее послеуборочную обработку). Это приводит к необходимости дифференцированного учета издержек производства по отдельным технологическим процессам.

44. В рамках попроцессного подхода для более обоснованного отнесения и распределения затрат по объектам учета, можно выделить следующие приемы учета издержек: попроцессно-однопозиционный (кумулятивный); попроцессно-стадийный; попроцесно-операционный.

Содержание попроцесно-однопозиционного (кумулятивного) приема учета затрат обуславливается общностью производственного и технологического процессов и конечными результатами. Общность производственного процесса выращивания различных культур выражается в использовании различных средств (орудий труда) и рабочей силы для получения многих видов продукции. Например, при возделывании яровых зерновых культур используются одни и те же трактора, сельскохозяйственные машины и орудия, которые выполняют предпосевные, посевные и уборочные работы, одинаково относящиеся ко всем культурам. В этом случае расходы по эксплуатации основных средств (амортизационные отчисления, затраты на ремонт и др.) целесообразно включать в состав затрат на производство отдельных зерновых культур (яровая пшеница, яровой ячмень, овес и др.) пропорционально обработанной площади, занимаемой этими культурами.

Общность технологического процесса выражается в выполнении отдельных работ, в равной мере относящихся ко многим или всем сельскохозяйственным культурам. Это обусловлено тем, что в момент выполнения этих работ еще окончательно неизвестно, к какой конкретно сельскохозяйственной культуре они относятся. Например, общими технологическими процессами зерновых культур являются предпосевная обработка почвы (вспашка земли, ее культивация, боронование), посев, уход за посевами, уборка, транспортировка продукции с поля.

Таблица 6

Классификация способов и приемов учета затрат в растениеводстве

 

Способы и приемы учета затрат

 

 

 

 

 

 

Отношение к производственному
процессу

Время возникновения затрат

Формализация построения учёта затрат

Организация производственного процесса

Технология производства

 

 

 

По видам

 

 

 

(экономическим

Попроцессный

Однопозиционный

Способ

элементам).

 

(кумулятивный)

фактических

По назначению

Позаказный

 

затрат.

(в постатейном

 

Двухстадийный

 

разрезе).

Попередельный

 

Способ

Носителям

 

Многостадийный

нормативных

затрат.

Нормативный

 

затрат

Местам

 

 

 

возникновения

 

 

 

затрат.

Поэтому в основу кумулятивного (укрупненного) приема учета производственных затрат положена организация в одну позицию (этап) - по культурам, к возделыванию которых они относятся. При этом способе учета аналитические счета открываются по видам или группам культур и затраты относятся непосредственно на эти счета. Учет затрат по видам работ в системе бухгалтерских счетов не ведется. Себестоимость калькулируется только по произведенной продукции.

Преимущество данного приема в том, что значительно сокращается количество отдельных аналитических счетов, а это весьма существенно в условиях ручной обработки учетной информации. Кроме того, более точно определяется себестоимость продукции, поскольку затраты по выполнению работ отражаются непосредственно по видам продукции и отпадает работа по распределению этих затрат.

Однако данные о затратах по выполненным работам необходимы для нужд оперативного руководства производством, что является одним из существенных недостатков данного способа. Особенно это относится к механизированным полевым работам машинно-тракторного парка. При чем все затраты по выполненным тракторным работам обезличиваются на счетах затрат по культурам.

45. Определенные недостатки устраняются при использовании попроцессно-стадийного способа учета затрат в растениеводстве, суть которого состоит в раздельном учете по двум стадиям (этапам) производственного цикла в растениеводстве.

На первой стадии учет затрат строится в зависимости от особенностей технологии производства по видам выполняемых работ. По окончании соответствующих работ определяется их себестоимость и все затраты относятся на счета культур путем распределения пропорционально объему выполненной работы.

На второй стадии учет организуется по культурам или группам культур. Основные виды затрат на счета культур относятся путем распределения (оплата труда, нефтепродукты и т.д.). Прямым путем списываются лишь отдельные материальные затраты, не связанные с выполнением работ (семена, минеральные удобрения и др.). Завершается учет на втором этапе калькуляцией себестоимости продукции.

При этом способе, таким образом, обеспечивается учет затрат как по видам работ, так и по культурам с калькуляцией себестоимости выполненных работ и производимой продукции. Вместе с тем этот способ учета также не лишен недостатков. Во-первых, учет существенно усложняется в связи с тем, что увеличивается количество открываемых аналитических счетов по видам работ, отсюда - трудоемкая работа по распределению затрат со счетов первой стадии на счета культур. Во-вторых, вносятся некоторые неточности в определении себестоимости продукции в силу того, что затраты по видам работ отражаются и распределяются в отрыве от культур, к которым они относятся.

Как видно, и первое, и второе направление попроцессного способа учета затрат не свободны от недостатков. Эти недостатки относятся в основном к механизированным работам машинно-тракторного парка. С целью их устранения разработаны различные промежуточные варианты, в которых по-разному решается проблема учета затрат на механизированные полевые и транспортные работы сельскохозяйственной техники.3

______________

3 Варианты ведения учета затрат по Машинно-тракторному парку подробно изложены в «Методических рекомендациях по бухгалтерскому учету затрат на содержание Машинно-тракторного парка в сельскохозяйственных организациях», М.: МСХ РФ, 2006.

46. В зависимости от особенностей организации технологического процесса в растениеводстве может применяться и многостадийный попроцессно-операционный учет затрат.

Суть его заключается в том, что здесь выделяется группа технологических операций по видам работ, разграниченная на три стадии:

Обработка пашни до посева;

Посев и выращивание растений;

Очистка, уборка, подготовка готовых продуктов к хранению и транспортировка их с поля.

Что касается первой стадии, то затраты здесь распределяются сразу по культурам и по работам под урожай будущего года, а также работам, имеющим общее назначение под урожай текущего года. При этом следует иметь в виду, что если в организации не соблюдают севооборота и нарушают планы размещения посевов, то к работам, имеющим общее назначение, необходимо относить все предпосевные работы. Накопленные и собранные по таким работам затраты распределяют пропорционально использованной площади.

Затраты второй и третьей стадии технологического процесса по культурам, дающим несколько видов продукции, распределяют в нижеследующем порядке (рис. 2.).

Рис. 2. Общая схема распределения затрат по культурам, дающим несколько видов продукции.

Если от культуры получают один продукт, то схема распределения затрат по основным культурам существенно упрощается (рис. 3.).

Рис. 3. Схема распределения затрат по основным культурам.

В полеводстве, как указано выше, применяют в основном два приема распределения затрат. По культурам, дающим несколько видов продукции, применяют косвенное распределение затрат между конечными объектами калькуляции в один этап (например, затраты семян, удобрений), а другие в два и более этапов (например, затраты по работам прошлого года).

По культурам, дающим лишь один вид продукции, применяют смешанный прием распределения затрат: одну часть технологических расходов относят на конечные объекты калькуляции прямым путем (например, все затраты на посев и послепосевные работы), а другую часть косвенно (например, амортизационные отчисления по основным средствам общего назначения, затраты по работам прошлого года).

Порядок распределения затрат на третьей стадии по культурам, дающим несколько видов продукции, можно считать целесообразным лишь тогда, когда эти затраты незначительны, или значительны только по одному основному виду продукции, а по остальным, менее важным видам продукции, составляют наименьшие суммы. В этой связи рекомендуется затраты третьей стадии относить на конечную продукцию прямым путем (рис. 4).

Рис. 4. Аналитический учет затрат и их распределение на 3-ей стадии

Однако для этого затраты третьей стадии следует учитывать на отдельных аналитических счетах по видам продукции. При этом затраты по выращиванию растений должны распределяться с помощью установленной базы или на сумму прямых затрат.

На основании установленной в организации номенклатуры объектов, открываются аналитические счета на 4 - 5 зерновых культур или группу культур. При этом затраты второй и третьей стадии технологического процесса отражают на них вместе. По окончании отчетного года общую сумму, накопленную на каждом счете, распределяют с учетом вычета стоимости поточной продукции (соломы).

Ведение раздельного учета затрат третьей стадии по продуктам, т.е. затрат на сбор, скирдование соломы, ее транспортировку, послеуборочную подработку зерна и т.д., дает возможность более точно определить себестоимость конечных видов продукции.

Вместе с тем рекомендуемый способ требует ведения записей затрат по каждой культуре в разрезе трех аналитических счетов:

·     общие затраты (выращивание культуры, включая обмолот);

·     уборка зерна, картофеля и других культур;

·     уборка соломы, ботвы, стеблей и др.

При этом целесообразно для соломы всех зерновых культур открыть один аналитический счет (кроме кукурузы, выращиваемой на зерно). В связи с этим упрощается ведение аналитического учета. В месте с тем при этом способе необходимо по каждой культуре обособлено учитывать издержки производства на ее выращивание. В этом случае такие затраты можно распределять пропорционально сумме прямых затрат основной, сопряженной и побочной продукции растениеводства.

Таким образом, при попроцессно-операционном способе учета затрат до калькулирования произведенной продукции растениеводства накапливаются и обобщаются издержки по рабочим периодам, вошедшим в производственный цикл. Если, например, солома или ботва как побочные виды продукции убирались с поля и скирдовались (силосовались, сенажировались), затраты на их уборку отражают как прямые по этим видам продукции. После этого распределяются затраты, относящиеся ко всем видам продукции одной и той же культуры (сопряженные, основные, побочные), в соответствии с принятым в организации порядком. Затем на основании соответствующих документов в калькуляционном листе представляется производство указанных видов продукции за отчетный период и путем деления суммы затрат, относящихся к этому или другому виду продукции, на количество калькуляционных единиц продукции определяют ее себестоимость.

47. Позаказный способ учета затрат в растениеводстве не является распространенным и используется в основном в ремонтных мастерских, где издержки учитываются по отдельным заказам. Тем не менее, этот способ вполне применим в тех случаях, когда организация получает конкретный заказ от покупателя на поставку определенных видов растениеводческой продукции (например, экологически чистых продуктов, а так же при выполнении индивидуального заказа).

При позаказном способе в качестве объекта учета затрат на производство выступает производственный заказ, открываемый на определенный вид растениеводческой продукции ассортиментную партию продукции. При позаказном учете прямые затраты (материальные, на оплату труда, отчисления на социальные нужды) открываются по определенным заказам, а косвенные - по местам их возникновения и включаются в себестоимость отдельных заказов в соответствии с установленной базой их распределения. На косвенный заказ для учета затрат открывается аналитический счет, заказу присваивается соответствующий номер, который указывается в первичной учетной документации при начислении заработной платы, расходе материальных ресурсов, других прямых затрат.

Все затраты при этом способе собираются и накапливаются в течение всего периода выполнения заказов. Фактическая себестоимость каждого отдельного заказа определяется после завершения всех работ к его выполнению, в связи с чем отсутствует заранее установленная периодичность составления отчетных калькуляций. До момента завершения заказа все относящиеся к нему затраты остаются в составе незавершенного производства.

48. В некоторых производствах в растениеводстве конечную продукцию получают путем постепенной переработки исходного материала (сырья) на раздельных, самостоятельных технологических стадиях (фазах). Этот способ учета затрат называется попередельным. Он основан на том, что объектами учета затрат на производство в растениеводстве являются не только виды продукции, но и переделы. Переделом принято называть совокупность технологических операций, которая завершается выработкой промежуточного продукта (полуфабриката) или получением готового продукта.

Из исходного материала после первой фазы обработки получают полуфабрикат, отличный от исходного материала. Этот же полуфабрикат затем осле некоторого периода хранения на складе или сразу идет в следующую стадию производства (передел), откуда после соответствующей обработки он поступает в виде полуфабриката уже иного характера, совершенно отличного от того полуфабриката, который был получен после первого передела, и т.д. вплоть до выхода готовой продукции. При этом после каждого передела имеет место получение полуфабриката, имеющего самостоятельную полезность (ценность). Каждый из этих полуфабрикатов может оставаться в незавершенном производстве. Иногда промежуточный продукт (полуфабрикат) в силу особенностей технологии производства (например, соломка льна на стлище), порой довольно продолжительное время пролеживает, прежде чем идет в дальнейшую переработку.

Каждый передел, за исключением последнего, представляет собой законченную фазу обработки материальных ресурсов, в результате которой сельскохозяйственная организация получает не конечный продукт обработки, а полуфабрикаты собственного производства, применяемые как для внутреннего потребления (зеленая масса однолетних и многолетних трав на силос, сенаж и травяную муку), так и для продажи на сторону (льносоломка). Перечень переделов определяется на основе технологического процесса в соответствии с возможностью планирования, учета и калькулирования себестоимости продукта передела и оценки незавершенного производства. Каждый промежуточный полуфабрикат должен калькулироваться как самостоятельный продукт. Калькуляция конечного продукта должна производиться путем присоединения к стоимости исходного материала стоимости обработки соответствующего передела, вплоть до конечной стадии процесса производства. К стоимости обработки добавляют убытки на отходах и стоимость безвозвратных потерь сырья в процессе производства, т.е. угара. Если весовая величина обработанного материала из-за отходов или угара уменьшается на отдельных фазах обработки (переделах), то соответственно происходит удорожание получившегося полуфабриката. Используемые отходы имеют ценность, значительно меньшую, чем полуфабрикат той стадии, на которой отход был получен. Разница между нормальной стоимостью полноценного сырья или полуфабриката и стоимостью отходов увеличивает затраты на производство и себестоимость продукции.

Учет затрат передела осуществляется по статьям прямых затрат. К себестоимости передела следует отнести общепроизводственные затраты подразделений, участвующих в выполнении передела. Затраты в незавершенном производстве отражаются в разрезе мест нахождения и степени готовности полуфабрикатов и готовой продукции. Затраты по каждому переделу, таким образом, складываются из стоимости исходного материала или полуфабриката, полученного с предыдущего передела (с учетом убытка от угара), плюс стоимость обработки и минус стоимость отходов по установленным в организации ценам.

При попередельном способе существуют два варианта учета затрат на производство бесполуфабрикатный и полуфабрикатный.

В условиях бесполуфабрикатного варианта движение полуфабрикатов регистрируется в оперативном учете, в бухгалтерских же записях не отражаются, поэтому себестоимость полуфабрикатов после каждого передела не определяется. Объектом калькулирования себестоимости является готовая продукция в целом.

При полуфабрикатном варианте попередельного способа учета затрат на производство полуфабрикатов между производственными подразделениями организации оформляется в первичном учете, отражается в бухгалтерском учете и исчисляется себестоимость полуфабрикатов. Себестоимость единицы полуфабриката определяется путем сложения: себестоимости единицы исходного сырья или полуфабриката, доли расходов по расходам и угарам, относящейся на полученную единицу продукции, и расходов на ее обработку. То же самое относится к калькуляции себестоимости конечного продукта. Полуфабрикатами вариант попередельного способа учета затрат, целесообразно использовать тем сельскохозяйственным организациям, которые реализуют продукцию отдельных переделов на сторону.

Попередельный способ учета затрат следует применять в таких производствах в растениеводстве, как переработка соломки льна в тресту, переработка тресты в льноволокно. Этот же способ может использоваться для учета затрат на производство силоса, сенажа и травяной муки, а также семян двулетних овощных культур, выращивание однолетних и двулетних культур (ранних сортов помидор, баклажан, перца острого и сладкого, цветной капусты и др.)

49. Нормативный метод учета затрат в растениеводстве является одним из наиболее эффективных инструментов оперативного контроля за издержками производства. Он может использоваться в сочетании как со всеми вышеизложенными способами производственного учета, так и с другими функциями управления (планирования, регулирования и др.).

Внедрение нормативного метода превращает учет из средства регистрации в важный инструмент повышения экономической эффективности производства, укрепления и развития внутрихозяйственных экономических отношений. Но применять его в условиях сельскохозяйственного производства следует с учетом особенностей его технологии и сложившейся системы ведения бухгалтерского учета.

Так в растениеводстве длительность производственного цикла не дает возможности ежемесячно определять нормативную и фактическую себестоимость продукции, а обуславливает накапливание нормативных затрат по отдельным работам, выполняемым под те или иные культуры. Фактические же затраты, которые складываются из затрат по норме и отклонений от норм, и конечные финансовые результаты деятельности (прибыли и убытки) определяются после окончания периода производства. Это приводит к тому, что отчетная калькуляция продукции растениеводства составляется один раз в год, и потому не требуется ежемесячного пересчета по новым нормам незавершенного производства.

Для внедрения нормативного метода учета затрат на производство продукции растениеводства прежде всего необходимы следующие условия:

·     разработка научно-обоснованных технологических норм расхода материальных ресурсов и труда и надежной службы, информирующей о сроках изменения действующих норм;

·     наличие смет общепроизводственных и общехозяйственных расходов;

·     образцовая организация складского хозяйства, использование исправных весовых приборов и заправочного инвентаря во всех местах отпуска товарно-материальных ценностей для обеспечения производства в соответствии с установленной технологией;

·     своевременное оформление и оценка продукции собственного производства при передаче ее из одних подразделений (растениеводческие бригады) другим (животноводческой ферме), а также покупных материально-производственных запасов;

·     определение, регистрация и оперативный учет брака работ в растениеводстве, позволяющее установить его причины и виновников;

·     четкое, правильное и своевременное заполнение всех первичных документов по затратам и выходу продукции растениеводства в период совершения хозяйственных фактов;

·     особое внимание работников службы бухгалтерского учета должно быть обращено на сигнальную документацию, которой оформляются отклонения от установленных норм расхода;

·     наличие учетных регистров, приспособленных для раздельного отражения затрат по нормам и отклонений от них по местам возникновения, причинам и виновникам.

Помимо указанных условий организационного характера, организации, внедряющие нормативный метод учета с нового хозяйственного года, должны провести следующие технические мероприятия:

а) составить при разработке производственно-финансового плана на новый год плановые калькуляции продукции растениеводства и установить нормативы затрат в разрезе отдельных элементов, из которых складывается плановая себестоимость продукции;

б) при составлении плана уточнить цены на все материальные ценности, продукцию собственного производства, имея в виду, что эти цены будут использованы как для оперативного планирования (бюджетирования), так и для учета выполнения планов в течение года;

в) организовать первичный учет и документооборот системных регистров, на основе действующих нормативных актов и отраслевых методических рекомендаций, с дополнениями и изменениями, необходимыми для внедрения нормативного метода;

г) разработать на основе производственно-финансового плана организации годовые производственно-финансовые бюджеты (задания) для всех подразделений (бригад растениеводства, вспомогательных и обслуживающих производств, ферм), с тем чтобы достичь наибольшей точности при составлении плановых калькуляций на продукцию и работы этих подразделений;

д) организовать на основе годового бюджета (производственно-финансового задания) каждого подразделения и текущих норм расхода материальных, трудовых и денежных ресурсов гибкое бюджетирование (помесячное с начала года или на более короткие промежутки времени оперативное планирование путем составления плановых заданий на пятидневку, декаду, месяц);

е) составить на базе плановых заданий (бюджетов) на небольшие промежутки времени калькуляции нормативной себестоимости продукции и работ);

ж) организовать на основании первичного учета действенный оперативный контроль за выполнением ежемесячных, декадных и пятидневных плановых заданий, зафиксированных в нормативных калькуляциях, с последующим выявлением всех отклонений от установленных ранее норм расхода по причинам, местам возникновения и виновникам, определяя результаты выполнения плановых заданий за небольшие промежутки времени как по количественным, так и по качественным показателям;

з) системно отражать в аналитическом учете все затраты на производство по нормам и с учетом отклонений от них в разрезе культур (в целом по хозяйству) и каждого растениеводческого подразделения (бригады, участка и др.) (при условии обязательств, взятых каждым таким подразделением и заключении соответствующих договоров с администрацией хозяйства) ежемесячно и нарастающим итогом с начала года.

Проведение вышеперечисленных мероприятий является обязательным при нормативном методе учета затрат на производство. Формы таблиц для расчета годовых нормативных калькуляций по культурам и видам культур растениеводства, приведены в приложении (1 - 3). Группировка затрат в этих таблицах имеет практическое значение и дает возможность иметь полную характеристику состава и экономической природы каждого вида затрат, включаемых в калькуляционные расчеты.

50. Эффективность организации и ведения производственного или управленческого учета в растениеводстве, правильность оценки незавершенного производства, достоверность и объективность показателей себестоимости продукции и финансовых результатов отрасли, а также организации в целом, во многом зависит от классификации затрат.

Классификация затрат в растениеводстве осуществляется по совокупности многих признаков, которые выделены для отражения их в системе отраслевого учета и подробная характеристика которых представлена во II разделе «Методических рекомендаций по бухгалтерскому учету затрат на производство и калькулированию себестоимости продукции (работ, услуг) в сельскохозяйственных организациях», утвержденных приказом Минсельхоза России от 6. 06. 2003 г. № 792.

Согласно этой классификации, затраты на производство продукции растениеводства по своему экономическому содержанию подразделяются на экономические элементы и статьи калькуляции.

К экономическим элементам относят однородные виды затрат. Состав элементов затрат определяется основными факторами производства в земледелии, к которым относятся сельскохозяйственные угодия (пашня, сенокосы, пастбища), средства труда (сельскохозяйственная техника, прицепной и навесной инвентарь и другие), предметы труда (материальные и финансовые) и рабочая сила (трудовые ресурсы). Потребление в отрасли растениеводства указанных ресурсов обуславливает возникновение соответствующих затрат: материальных, на оплату труда, социальные нужды, сумм амортизации средств труда и нематериальных активов и прочих затрат. В отраслевом разрезе они могут быть детализированы.4

______________

4 См. раздел III «Методических рекомендаций по применению плана счетов бухгалтерского учета финансово-хозяйственной деятельности агропромышленных организаций», утвержденных приказом Минсельхоза России от 13.06.2001 г. № 654.

Группировка затрат по экономическим элементам позволяет определить суммы названых видов сметных (плановых) и фактических затрат на производство в растениеводстве и по организации в целом, независимо от места их возникновения и направления использования.

В целях формирования информации, необходимой для выявления фактических затрат на производство продукции растениеводства, определения фактической себестоимости ее выпуска, а также в целях планирования (прогнозирования) производственные затраты группируются по статьям затрат (калькуляционным статьям).

Состав калькуляционных статей в растениеводстве устанавливается предприятием самостоятельно в соответствии с его отраслевыми особенностями, производственной спецификой, характером получаемой продукции. Типовой состав статей затрат в растениеводстве приведен в поименованных выше отраслевых методических рекомендациях.

Наряду с вышеуказанными группировками используются также и иные классификационные признаки. В частности подразделения затрат по способу их включения в себестоимость (прямые и косвенные), по технико-экономическому содержанию (основные и накладные), по отношению к объему производства (переменные и постоянные) и некоторые другие широкого использования как в традиционной системы производственного учета, так и в обособленной системе управленческого учета, что следует иметь в виду при их организации в растениеводстве.

51. Во всех случаях учет затрат на производство продукции растениеводства выступает составной частью общей системы бухгалтерского учета, что схематично можно представить следующим образом (рис. 5).

Рис. 5. Схема функционирования информационных подсистем бухгалтерского учета в сельскохозяйственной организации и их взаимосвязи

Он используется для потребностей преимущественно внутрихозяйственного управления (хотя производственный учет в целом тесно связан с финансовым учетом и во многом базируется на его методах). Управленческий учет имеет исключительно внутреннюю направленность и, прежде всего, рассматривается как условие и средство эффективного менеджмента, учётная же функция здесь носит не основной, а соподчинённый характер, другие функции управления взаимоувязаны в единую информационную систему и нацелены на достижение единого результата хозяйствования организации. Вместе с тем и здесь для учёта затрат используются традиционные элементы метода бухгалтерского учёта (оценка, счета, двойная запись и т.д.). С помощью этих приёмов и способов в управленческом учёте для разных целей и задач формируются и определяются разные затраты, разная стоимость и себестоимость. Так же как и методы производственного учёта в управленческом учете выделяются и систематизируются критерии исчисления себестоимости: по времени возникновения затрат (фактическая, нормативная, прогнозная себестоимость); полноте включения затрат (полная и неполная себестоимость); объекту калькуляции (готовая продукция, процессы, операции, функции), обусловленные технологией и организацией производства и видом калькуляционных единиц.

Что касается организационных форм, то производственный учет функционирует в единой системе бухгалтерского учета, а управленческий учет может быть организован как в рамках единой бухгалтерской службы, так и в отдельной (автономной) системе, которая является замкнутой по отношению к системе финансового учёта. Кроме того, возможны и иные варианты организационных решений.5

______________

5 См. разделы В, Г, Д, Е «Методических рекомендаций по организации и взаимосвязи финансового и управленческого учёта в сельском хозяйстве». М.: МСХ РФ, 2006.

Следует, однако, иметь в виду, что организация управленческого учёта - весьма дорогостоящее мероприятие, поэтому далеко не всегда и не везде является объективной необходимостью. В большинстве сельскохозяйственных предприятий надлежащая организация учета затрат на производство в основных отраслях, в том числе и в растениеводстве может быть достаточно успешно обеспечена и на базе сложившейся традиционной классической системы производственного учёта.

3.1. Построение сводного учета затрат выхода продукции растениеводства

52. В целом организация учета затрат на производство, в том числе и в растениеводстве связана с порядком его ведения в каждом хозяйстве и направлена на удовлетворение требований внешних и внутренних пользователей в необходимой информации. В связи с этим сводный учет затрат и выхода продукции растениеводства может быть построен по-разному в зависимости от использования различных приемов наблюдения и способов систематизации. То есть бухгалтерская служба конкретной сельскохозяйственной организации, при ведении учета, должна стремиться с одной стороны, построить учетную работу рационально, а с другой - обеспечить достоверный учет и эффективный контроль за издержками производства в отрасли растениеводства.

53. Общая схема организации учета затрат и выхода продукции растениеводства представлена на рис. 6.

В соответствии с общепринятой методологией, организация учета в растениеводстве имеет свои особенности, хотя, в целом, учет затрат на производство в данной отрасли можно представить как единый процесс преобразования первичной информации о затратах и выходе продукции из производства в показателе себестоимости единицы продукции. Этот процесс можно разграничить на три стадии:

Первичная документация

1.1 Регистрация и измерение затрат выхода продукции

1.2. Составление соответствующих первичных документов

II Накапливание и группировка данных первичной информации

2.1. Накапливание данных в регистрах синтетического и аналитического учета.

Рис. 6. Общая схема организации учета затрат и выхода продукции растениеводства при журнально-ордерной форме

2.2. Распределение косвенных затрат между объектами учета.

2.3. При определенных условиях распределение затрат между внутренними производственными (структурными) подразделениями и составлением внутренней отчетности (как правило в условиях организации управленческого учета).

III Калькулирование себестоимости продукции

3.1. Распределение затрат между объектами калькуляции и расчет себестоимости единицы продукции.

3.2. Составление специализированных отраслевых форм бухгалтерской отчетности о затратах производства.

На первом этапе вырабатывается первичная информация, на втором соответственно производится ее вторичная регистрация, обработка и систематизация, и на третьем конечном этапе учетного цикла - преобразование полученных данных в показатели результатной информации (показатели себестоимости продукции).

Отсюда процесс учета затрат организуется таким образом, чтобы не только получить конечные показатели - себестоимость единицы продукции, но и обеспечить органы управления различного уровня необходимыми данными для принятия соответствующих решений. В связи с этим сводный учет затрат и выхода продукции в растениеводстве разграничивается в зависимости от степени обобщения информации на сводный учет затрат на производство в разрезе синтетических и аналитических счетов.

54. По мере поступления первичных документов сведения из них переносят в специальные группировочно-накопительные документы и регистры бухгалтерского учета затрат. Основной формой сводного учета затрат является Накопительная ведомость учета затрат (ф. № 301-АПК). Она служит для накопления данных первичных документов по учету затрат, выполненных работ, выхода продукции по определенной системе для последующей записи полученных итогов в регистры аналитического учета затрат по отрасли растениеводства в необходимых информационных разрезах (ф. № 83 - АПК).

Поскольку накопительная ведомость представляет собой унифицированную форму накопительного учета для всех отраслей и видов производств, она объединяет и включает в себя 3 раздела. В первом разделе по каждому первичному документу производится накапливание данных о необходимых производственных показателях. Во втором разделе накапливаются данные о затратах по их видам, где выделены свободные графы для отражения в каждом производстве своих показателей. В третьем - в части машинно-тракторного парка, автомобильного транспорта производится распределение работ и затрат по потребителям.

Применительно к растениеводству форма № 301-АПК является накопительным журналом учета работ и затрат, так как оперативный контроль за формированием затрат в растениеводстве непосредственно в местах их образования требует постоянной информации об использовании трудовых, материальных и финансовых ресурсов.

В этой накопительной форме затраты на растениеводство отражаются отдельно по бригадам, отдельных культурам, видам работ, которые выступают как отдельные объекты учета. Причем для механизированных и конно-ручных видов работ используется одна и та же форма. При заполнении этого накопительного документа необходимо соблюдать разделение затрат, связанных с механизированным и ручным трудом. По конно-ручным работам здесь накапливаются показатели объема работ в натуральном и условном измерении, суммы оплаты труда, количества коне-дней. Затраты по механизированным работам отдельно от показателей по конно-ручным работам необходимо выделять для того, чтобы обеспечить транзитный способ ведения учета по счету 23-3, аналитическому счету «Затраты по эксплуатации машинно-тракторного парка на механизированных (полевых) работах.

С помощью ведения накопительной ведомости учета затрат можно обеспечить реализацию нормативного метода учета в растениеводстве, так как в его основе лежат сопоставление и определение отклонений от нормативных показателей в ходе осуществления процесса производства.

Нормы затрат на каждую культуру и вид работ в этом случае определяются технологическими картами. Они должны составляться с учетом применения передовых приемов технологии производства, обеспечивающих наименьшие затраты производства. Технологические карты целесообразно составлять с учетом конкретных условий производства. В течение года по периодам выполнения сельскохозяйственных работ разрабатываются уточненные нормативы на каждый вид работ. При этом очень важное значение имеет правильное исчисление норм затрат. Завышение норм приводит к необоснованной экономии, а занижение - к необоснованному перерасходу. Нормы должны быть оптимальными и учитывать конкретные условия производства.

При применении нормативного метода учета производственных затрат отклонения фактических затрат от установленных норм выявляются непосредственно в накопительной ведомости учета затрат (ф. № 301-АПК).

В этом случае здесь осуществляется систематизированный учет работ затрат в разрезе сельскохозяйственных культур. Правильное ведение этого регистра позволяет контролировать выполнение технологических требований и соблюдение норм затрат. С этой целью в начале года в накопительной ведомости на каждую культуру и вид незавершенного производства открывают счет в соответствии с производственным планом, внутри которого затраты отражают по основным видам работ на основании технологических карт. В первой строке ведомости следует записывать нормативные показатели из технологических карт по укрупненным видам работ. Фактические данные отражаются на основании учетных листов трактористов-машинистов, учетных листов труда и выполненных работ, нарядов, актов, накладных, лимитно-заборных ведомостей и других первичных документов. Путем сопоставления фактических показателей с нормами определяют отклонения в технологии производства и затратах по выращиванию культур. По выявленным отклонениям принимают соответствующие управленческие решения.

При ведении накопительной ведомости учета затрат необходимо иметь в виду следующие особенности. Если предусматривается отражение информации по укрупненным видам работ (например, посев объединяет работы: подвоз, протравливание, воздушный оборот семян, предпосевное боронование и т.д.), то следует суммировать необходимые данные. Указание в данном регистре по каждому виду работ нормативных затрат улучшает последующий контроль за их выполнением.

Можно вести записи в ведомости и в хронологическом порядке, т.е. по мере выполнения работ. В этом случае сопоставление и определение отклонений от нормативных показателей осуществляется в ходе производственного процесса непосредственно. Это позволяет, не ожидая конца месяца, выявлять причины отклонений от норм. Однако такой учет ведет к дублированию одних и тех же показателей в учетных листах и ведомости. Вместе с тем этот способ записей усиливает ежедневный контроль за выполнением работ и формированием затрат. Можно так же переносить в накопительную ведомость итоговые показатели документов после окончания тех или иных работ, что значительно сокращает количество записей.

Таким образом, по существу ведение обобщающего документального учета фактических затрат в сопоставлении с нормативными в накопительной ведомости (журнале учета работ и затрат) представляет собой выражение попроцессно-нормативного или операционного способа формирования информации, где систематизируются затраты в начале по выполненным работам, а затем по результатам. В современных условиях, когда значительно возрастает роль затрат на производство, как средства контроля за ходом производства, рассмотренный способ обобщения затрат, может являться действенным инструментом наиболее достоверно и оперативно отражающим уровень издержек производства и формирующим итоговый показатель производства - себестоимость продукции.

Несмотря на промежуточный характер этого приема систематизации производственных затрат в растениеводстве, на основании итоговых данных этой сводной формы можно подводить окончательные итоговые результаты - составляя внутренние отчеты по затратам на производство продукции растениеводства. В отчете по каждой культуре в разрезе видов работ отражают фактический объем выполненных работ и затрат за отчетный период и с начала года. В это же время в этом отчете отражаются и отклонения от установленных норм затрат, определенных технологической картой. Отклонения рассчитывают исходя из фактического объема выполненных работ на нормативные (плановые) затраты на 1 га. Анализ отклонений по затратам позволяет выявить причины, повлиявшие на их образование.

Такое построение внутреннего отчета в разрезе мест формирования затрат (бригады, участка, цеха) или же в целом по организации позволяет осуществлять систематический анализ за формированием затрат, принимать соответствующие меры к недопущению перерасхода средств. Целесообразно на все отклонения давать краткие пояснения.

Данный отчет составляет руководитель соответствующего производственного подразделения (бригадир или учетчик) в зависимости от того, кто ведет первичный учет. Отчет ежемесячно представляется в бухгалтерию организации. После проверки с данными первичных документов фактические показатели отчета включаются в Производственный отчет по растениеводству (ф. № 83-АПК).

55. В действующей учетной практике сельскохозяйственных организаций имеют место различные варианты организации учета затрат в растениеводстве, наиболее распространенным из которых является накопительный характер затрат каждого вида (рис. 7).

При такой организации учета затрат на производство Накопительные ведомости учета затрат (ф. № 301-АПК), производственные отчеты (ф. № 83-АПК) не применяют, вместо них в качестве регистров используют так называемые накопительные многографные ведомости.

Накопительные документы используются при различных формах учета, как при мемориально-ордерной (хотя она применяется в незначительном числе хозяйств), так и при журнально-ордерной форме учета. В ряде предприятий накопительные ведомости разрабатывают и ведут в разрезе структурных подразделений, в других организациях - в целом по хозяйству, но в абсолютном большинстве случаев аналитический учет осуществляется по каждому объекту производства, но в целом по организации.

Рис. 7 Организация учета затрат в растениеводстве по накопительному характеру затрат каждого вида.

К числу недостатков данного варианта организации учета затрат на производство следует отнести многочисленность разнообразных накопительных форм сводного учета, которые не систематизируют отдельные показатели в одном сводном документе, что вполне естественно вызывает дополнительные затраты труда персонала работников бухгалтерских служб организаций.

Не отличается стройностью построения и второй распространенный вариант организации учета затрат на производство в сельскохозяйственных организациях, который осуществляется по следующей схеме (рис. 8).

Рис. 8 Организация учета затрат в растениеводстве с использованием производственных отчетов.

При этом варианте также как и в первом, систематизация первичной документации в накопительных ведомостях учета затрат (ф. № 301-АПК) не осуществляется. На основании накопительных документов в качестве регистров аналитического учета используются ведомственные (отраслевые) формы производственных отчетов (ф. № 83-АПК), куда заносятся показатели из сводных форм первичного учета. В производственных отчетах аналитические счета открывают обычно в целом по организации, а по производственным подразделениям аналитический учет затрат ведется значительно реже. При ведении учета одновременно и по хозяйственным подразделениям и в целом по предприятию, для сверки данных аналитических счетов составляется оборотная ведомость.

Аналитические счета структурных подразделений растениеводства отражается в производственных объектах установленной номенклатуре калькуляционных статей. Ведение этих счетов при условии составления производственных отчетов унифицированной формы не вносит ничего рационального в построение учета. Наоборот, оно усложняет учетную работу, вызывая дополнительные затраты учетных работников. Кроме того, как правило, производственные отчеты надлежащим образом в хозяйствах не ведутся. Они далеко не всегда содержат полную и ясную информацию, т.е. не все реквизиты заполняются. Такая неполная информация не может обеспечить проведение достаточно глубокого анализа.

Представляется, что наиболее совершенным может являться третий вариант производственного учета, который рекомендуется осуществлять по следующей схеме (рис. 9).

Рис. 9. Комбинированный вариант организации учета затрат на производство в растениеводстве

В этом варианте соблюдаются все требования, предъявляемые к процессу учета затрат: оперативность, полнота и достоверность информации о каждой операции, технологической стадии и процесса производства в целом.

Отражение информации по объектам учета затрат и одновременно в разрезе структурных подразделений достигается здесь при помощи техники ведения записей на основе производственных отчетов - лицевых счетов конкретных подразделений (ф. № 83-АПК).

Данные этих отчетов позволяют выявить результаты работы отдельных производственных единиц, служат регистром по группировке и накапливанию затрат подразделений или цехов, источником будущего анализа их работы. Свод затрат в производственном отчете устраняет разрыв между синтетическим и аналитическим учетом затрат (данные его являются одновременно и аналитическими, а получают их перед разноской по синтетическим счетам (по счету 20-1). Это способствует ускорению текущего анализа. Данные для текущего анализа отдельных производств и производственных единиц (цеха, отделения и т.д.) получают здесь еще до разноски по синтетическому счету 20.1 «Растениеводство». Ценность производственного отчета как сводного аналитического регистра тем выше, чем точнее отражены в нем затраты в разделе конкретных структурных подразделений. Однако необходимость выделения такого информационного блока в производственном отчете должна быть обусловлена требованиями условий развития внутрихозяйственных экономических отношений, проявление которых заключается в поиске резервов снижения затрат путем оперативного контроля за их формированием. Т.е. в соответствии с современными требованиями реформирования организационной структуры организации места затрат, или центры формирования затрат (структурные производственные подразделения) должны быть в конечном счете трансформированы в «центры ответственности». Уровень организации внутрипроизводственной хозрасчетной деятельности подразделений в этом случае будет определяться должной организацией планирования, что предполагает соответствующую постановку учета, анализа и контроля за их деятельностью.

Надлежащее внедрение и развитие внутрихозяйственных и экономических отношений требует своевременного доведения хозрасчетным подразделениям обоснованных плановых заданий по объему производства продукции и затратам, а также синтетического контроля за их выполнением. Главное, чего нужно достичь при составлении заданий, заключается в том, чтобы эти планы (бюджеты) по производству продукции и затратам были реальными, экономически обоснованными и правильно дифференцированными по выделенным производственным подразделениям. Дальнейшее реформирование взаимоотношений между структурными подразделениями, когда подразделения будут являться центрами формирования затрат и маржинального дохода, потребует применения инструментально-методического аппарата управленческого учёта.

56. Построение сводного учёта затрат и выхода продукции растениеводства неразрывно связано с применяемой формой бухгалтерского учета, что определяется каждой организацией самостоятельно в рамках ее учетной политики, исходя из размеров и структуры производства, обеспечения кадрами, средствами оргтехники и автоматизации. Формы бухгалтерского учёта отличаются строением регистров, количеством и внешним видом, взаимосвязью синтетического и аналитического учёта, последовательностью и способами записей в регистры, уровнем обработки экономической информации. В настоящее время в сельскохозяйственных организациях различных организационно-правовых форм применяется преимущественно журнально-ордерная форма счетоводства, как одна из основных форм при ручной технике ведения записей. При этой форме процесс учета затрат практически унифицирован, хотя и используются несколько вариантов журналов-ордеров, книги аналитического учета вместо предусмотренных ведомостей и другие регистры. В ряде хозяйств применяются «смешанная форма учета», когда наряду с журналами-ордерами составляются мемориальные ордера, а на отдельных участках используется компьютерная обработка данных. Некоторые организации применяют более простую по построению учета мемориально-ордерную форму. Однако во всех случаях необходимо обеспечить систематизацию исходных данных о затратах на производство продукции растениеводства в вышеуказанном порядке как для потребностей внутреннего менеджмента, так и для составления бухгалтерской (финансовой) отчетности для всех заинтересованных пользователей.

57. В соответствии с «Методическими рекомендациями по применению журнально-ордерной формы бухгалтерского учета в агропромышленных организациях», утвержденными Министерством сельского хозяйства РФ применительно к плану счетов от 13.06.01 г. № 654, основными регистрами аналитического учета затрат, а также сводом затрат в целом по растениеводству являются лицевые счета (производственные отчеты) формы № 83-АПК.

В этих производственных отчетах накапливаются все данные (затраты и выход продукции), необходимые для калькулирования себестоимости как в разрезе отдельных культур по калькуляционным единицам, так и по растениеводству (хозяйству) в целом.

В зависимости от организации учета затрат на предприятии лицевой счет (производственный отчет) может вестись по-разному. Если затраты отражают по подразделению в целом (без разбивки по отдельным объектам учета затрат), то лицевой счет может быть открыт на год, ежемесячно занимая в нем не только одну графу на затраты и выход продукции соответствующего месяца.

При учете затрат и выхода продукции по отдельным объектам (культурам, группам культур, видам незавершенного производства) на каждый объект учета следует отвести особую графу. В этом случае производственный отчет как регистр аналитического учета открывается на месяц, либо при использовании вкладных листов на более продолжительный отчетный период (квартал или полугодие). Лицевые счета (производственные отчеты) по организации сводятся (обобщаются) в сводных производственных отчетах по растениеводству (20-1), другим отраслям предприятия, видам производств, синтетическим счетам, субсчетам. Свод затрат производится в бланках лицевых счетов (производственных отчетов) формы № 83-АПК, куда переносятся данные о затратах и выходе продукции в целом по хозяйству.

Лицевой счет (производственный отчет) формы № 83-АПК по растениеводству включает два раздела. В первом находят отражение все расходы по культурам, группам культур, подразделениям отрасли по установленным статьям затрат по дебету соответствующих аналитических счетов и субсчета 20-1. Основанием для записей хозяйственных операций в этот раздел являются: накопительные ведомости учета затрат ф. № 301-АПК (в части журналов учета работ затрат по растениеводству), журналы учета затрат ремонтных мастерских (ф. № 302-АПК), накопительные ведомости использования машинно-тракторного парка (ф. № 301-АПК), накопительные ведомости учета работы грузового автотранспорта (ф. № 301-АПК), отчеты о движении материальных ценностей (ф. № 265-АПК), ведомости учета и распределения амортизации в растениеводстве (ф. № 110-АПК) и другие первичные и накопительные документы. Вместе с записями операций по затратам на производство продукции растениеводства в лицевом счете (производственном отчете) в отдельной графе 17 отражаются данные по корреспондирующим кредитуемым счетам. Если соответствующая статья включает в себя два и более элемента, т.е. корреспондирующих счета, то она занимает в производственном отчете несколько строк. По таким статьям в этом аналитическом регистре резервируются сводные строки.

Во втором разделе лицевого счета (производственного отчета) отражается выход продукции растениеводства, т.е. кредит соответствующих аналитических счетов и субсчета 20-1 в корреспонденции с дебетом счетов по учету готовой продукции (43-1) и других. Эту информацию в обобщенном виде переносят на лицевую (титульную) часть производственного отчета для записи в журнал-ордер № 10-АПК.

Как в первом, так и во втором разделах лицевого счета (производственного отчета) формы № 83-АПК данные о затратах и выходе продукции растениеводства в предусмотренных графах отражают как за месяц, так и с начала года до отчетного месяца, т.е. нарастающим итогом с начала года, что позволяет системно без каких-либо дополнительных выборок получать всю необходимую детализированную и сводную информацию в отраслевом разрезе. Организация аналитического учета затрат и выхода продукции в производственных отчетах (ф. № 83-АПК) наиболее целесообразна для тех хозяйств, где в каждом производственном подразделении сосредоточено минимальное количество объектов аналитического учета по субсчету 20-1 «Растениеводство». В первую очередь это - узкоспециализированные организации примышленного типа и предприятия с цеховой структурой управления. В многоотраслевых хозяйствах, где один вид производства продукции растениеводства размещается в нескольких подразделениях, для свода данных рациональнее ведение специальных ведомостей аналитического учета затрат на производство (ф. № 84-АПК), в которые из лицевых счетов (производственных отчетов) формы № 83-АПК ежемесячно переносятся сведения о затратах и выходе продукции.

Ведомость аналитического учета затрат на производство (ф. № 84-АПК) используется вместо сводных лицевых счетов (производственных отчетов) и открывается на календарный год. В эту ведомость многографной формы, ежемесячно по каждому объекту затрат в растениеводстве или по каждому объекту затрат в растениеводстве или по подразделению (отдельным строкам регистра) отражают итоги затрат по статьям и выходу продукции. На каждый объект учета используется страница (разворот) ведомости. По окончании года в ведомости по каждому объекту учета затрат выводят итоги по каждой статье затрат (по графам), в целом по затратам (дебет аналитического счета) и по выходу продукции (кредит аналитического счета). Последнюю страницу (разворот) ведомости применяют для затрат и выхода продукции в целом по ведомости, т.е. по синтетическому счету (субсчету 20-1). Эту страницу (разворот) используют также для сверки данных с другими регистрами по корреспондирующим счетам, применяя для этих целей итоги затрат и выхода продукции по соответствующим графам (корреспондирующим счета).

Независимо от изложенного порядка ведения регистров аналитического учета затрат система производственного учета дает полную информацию об их суммах и выхода продукции растениеводства по каждому объекту в целом по организации и нарастающих суммах с начала года. Данный порядок регистрации накопления и обобщения информации обеспечивает необходимую основу для контроля за формированием себестоимости продукции по каждому объекту учета затрат в текущем порядке и является исходной базой данных для закрытия аналитических счетов затрат растениеводства и исчисления фактической производственной себестоимости продукции в конце отчетного года.

58. Сводный синтетический учет процесса производства в растениеводстве при журнально-ордерной форме осуществляют в журнале-ордере № 10-АПК и Главной книге ф. № 18-АПК.

В журнале-ордере (ф. № 10-АПК) обобщают (группируют) итоговые данные лицевых счетов (производственных отчетов) ф. № 83-АПК и ведомости аналитического учета затрат на производство (ф. № 84-АПК) по всем счетам учета затрат, в том числе и растениеводству.

В этом журнале-ордере как синтетическом регистре операции отражаются как по дебету счетов с указанием кредитуемых, так и по кредиту их с указанием дебетуемых счетов. Дебетовые обороты по счетам (и в частности, по счету 20-1) служат для контрольных целей и должны соответствовать данным главной книги, поэтому они включают записи, уже отраженные в других журналах-ордерах (№ 6, 7, 8 и др.). Для того чтобы в журнале-ордере № 10-АПК по счетам учета соответствующих производств, включая растениеводство, формировалась (набиралась) полная сумма затрат, по соответствующим графам (26, 27) журнала-ордера отражаются также суммы из других журналов-ордеров относящихся к соответствующим производствам. В итоге по графам 28, 29 по каждому производству выводится общая сумма затрат, включая затраты: отраженные в данном журнале-ордере (ф. № 10-АПК), включенные из других журналов-ордеров и перенесены в другие журналы-ордера.

В журнале-ордере (ф. № 10-АПК) по соответствующим графам набирают суммы кредитовых оборотов счетов, включенных в данный регистр. Для этих целей по каждому счету, включенному в журнал-ордер, выделяется отдельная графа. При необходимости по отдельным синтетическим счетам обороты накапливаются в разрезе субсчетов (счета 20-1, 20-2, 20-3 и др.)

В сельскохозяйственных организациях продукция растениеводства в значительной части используется на внутрихозяйственные нужды (так называемый внутренний оборот, не включаемый в процесс продаж): на семена, корма, переработку в собственных промышленных производствах. В связи с этим кредитовый оборот счета 43 «Готовая продукция», субсчета 1 «Растениеводства» и других субсчетов, также первоначально отражают в журнале-ордере (ф. № 10-АПК) (за исключением оборотов, перенесенных в другие журналы-ордера и включенных из других журналов-ордеров (графы - 16, 18, 23 - 27), ежемесячно в установленном порядке переносят в систематический синтетический регистр бухгалтерского учета - главную книгу. Предварительно по корреспондирующим счетам осуществляют сверку оборотов с данными других регистров, где соответственно отражены дебетовые обороты корреспондирующих счетов.

59. При компьютерной форме бухгалтерского учета аналогичная систематизация исходных данных о затратах и выходе продукции растениеводства осуществляется в соответствии с применяемой программой, в которой предусмотрено их накапливание в разрезах, необходимых для потребностей как внутрихозяйственного управления, так и для формирования соответствующих показателей типовой и отраслевой бухгалтерской отчетности сельскохозяйственных организаций.

3.2. Объекты аналитического учёта затрат и выхода продукции растениеводства

60. Правильная организация аналитического учёта и выхода затрат продукции растениеводства для последующего её калькулирования требует точно го определения объектов такого учёта и разграничения затрат по производству каждого вида продукции. Однако отнесение затрат непосредственно на каждый вид продукции не всегда возможно и целесообразно. В растениеводстве это обусловлено тем, что от одной культуры получают несколько видов продукции. С точки зрения технологии производства и хозяйственной целесообразности возможно объединение произведенных затрат, на группы однородных культур. Отсюда вытекает, что для прямого отнесения затрат на отдельные культуры, производства, виды продукции имеется определенный предел. Поэтому все затраты на производство продукции учитываются по определенным объектам.

61. В растениеводстве объектами учёта затрат и выхода продукции являются отдельные культуры, группы однородных культур, виды незавершенного производства, отдельные производства и затраты. В разрезе объектов учёта строится аналитический учёт затрат и выхода продукции.

Перечень объектов учёта затрат и выхода продукции растениеводства обуславливаются особенностями производственного процесса и его результатами (видами продукции), специализацией сельскохозяйственных предприятий, организацией и разновидностью внутрихозяйственных экономических отношений, целесообразностью детализации объектов учёта затрат, глубиной экономического анализа производственных издержек и себестоимостью продукции, технической возможности организаций по ведению учёта затрат.

Обусловленность объекта учёта особенностями производственного процесса и видами получаемой продукции связана с их экономической обоснованностью и правильной систематизацией их по каждой культуре (группе, культур). Причем под группой культур подразумевается такой их родственный набор, связанный общностью технологического процесса в рамках одной подотрасли (полеводства, овощеводства, плодотворные насаждения и др.).

Детализация объектов учёта затрат и выхода продукции растениеводства должна быть целесообразной, то есть исходя из потребностей практики и технических возможностей по ведению учёта. Например, в один объект учёта затрат входят все озимые зерновые культуры. Это однородные культуры с одинаковой технологией. Однако эффективность возделывания озимой ржи и озимой пшеницы весьма различные. Неодинакова их урожайность и соотношение зерна и соломы. Поэтому в целях определения экономической эффективности может оказаться целесообразным учитывать затраты отдельно по каждой озимой культуре. Кроме того, представляется возможным делить затраты на две фазы: затраты до обмолота культур и затраты после обмолота. В свою очередь затраты после обмолота культуры отражать по видам продукции (зерну и соломе).

Выбор объекта учёта затрат и выхода продукции растениеводства в значительной степени зависит и от специализации производства той отрасли производства, на которой специализируются хозяйство или уделяется больше внимание, требуется и соответствующая информация. Для получения такой информации необходимы более детальные объекты учёта. Так, например, в специализированных организациях (овощеводческих, картофелеводческих, садоводческих и т.д.), в которых площади отдельных культур значительны, следует вести учёт затрат и выхода продукции по основным культурам. В отдельных садоводческих хозяйствах, кроме того, целесообразно учёт фруктовых деревьев и затрат по их содержанию и уходу вести не только по их видам, но и по сортам. В организациях, занимающихся овощным семеноводством, затраты и выход продукции следует учитывать в разрезе культур: семенники однолетние, семенники двухлетние первого года и двухлетние второго года, выделяя в учёте основные культуры - семенники культуры моркови, свеклы и т.д.

В целях организации действенного внутрихозяйственного расчёта можно подразделять объекты учёта затрат и выхода продукции по бригадам, отдельным коллективам и т.д., т.е. использовать дифференцированный подход.

Чем больше детализированы указанные объекты учёта затрат, тем выше информативность и действенность учётной информации. Однако это приводит к увеличению учётной информации и трудоемкости её получения. Поэтому степень детализации объектов учёта затрат и выхода продукции растениеводства обуславливается, наряду с другими факторами, техническими средствами ведения учёта. Внедрение компьютерной обработки данных с учётом четкой привязки программного обеспечения к особенностям организации производственного процесса, дает возможность целесообразной детализации объектов учёта затрат.

Таким образом, в зависимости от особенностей организации, объектами учёта затрат и выхода продукции растениеводства в этих случаях могут быть культуры или даже сорта, а в других - группы культур и даже отдельные подотрасли. В многоотраслевых производствах сельскохозяйственных организаций следует руководствоваться отраслевой номенклатурой (перечнем) объектов учёта в растениеводстве, изложенных в «Методических рекомендациях по бухгалтерскому учету затрат и калькулированию себестоимости продукции в сельскохозяйственных организациях», утвержденных приказом Минсельхоза России от 6.06.2003 г. № 792.

62. Наряду с культурами в растениеводстве отдельную группу объектов аналитического учёта составляют затраты, которые в момент их совершения не могут быть сразу отнесены на те или иные культуры или другие объекты учёта.

В качестве таких самостоятельных объектов учёта выделяются: затраты по орошению, подлежащие распределению; затраты по осушению, подлежащие распределению; нераспределенные амортизационные отчисления по основным средствам, используемые в растениеводстве; расход на ремонт основных средств, используемых в растениеводстве, подлежавшие распределению; силосование; затраты по приготовлению сенажа; затраты по приготовлению витаминно-травяной муки; известкование и гипсование почвы; полезащитные полосы.

При этом затраты по орошению, подлежащие распределению, выделяются для учёта в течение года издержек по орошению, которые не могут быть отнесены непосредственно на орошаемые культуры (по отдельным статьям - горючее и смазочные материалы, другие материальные затраты, основная и дополнительная оплата труда, отчисленная на социальные нужды работников, занятых на содержании ирригационной сети и другие прямые затраты).

Эти издержки по орошению распределяются на соответствующие орошаемые культуры по отдельным статьям пропорционально числу поливо-гектаров по соответствующим культурам.

Затраты по орошению, которые можно отнести непосредственно на культуру (группу культур), на отдельном аналитическом счёте не учитываются, а постатейно относятся непосредственно в затраты по соответствующей орошаемой культуре (полив с помощью дождевальных установок, планировка полей, нарезка борозд, ломка корки и т.д.).

Затраты по осушению, подлежащие распределению, также в момент возникновения не могут быть отнесены на соответствующие культуры, возделываемые на этих землях, в связи с чем их учитывают отдельно в разрезе статей, предусмотренных для отрасли растениеводства.

В данную группу расходов включают затраты на содержание каналов, мелиоративных и гидротехнических сооружений. Такие затраты списываются на соответствующие культуры, а также пастбища, сенокосы и т.д. путем их распределения по отдельным статьям пропорционально посевным площадям.

На аналитическом счете «Нераспределенные амортизационные отчисления по основным средствам, используемым в растениеводстве», учитываются в течение года амортизационные отчисления по зданиям, сооружениям и другим основным средствам, используемым в растениеводстве (зернохранилищам, овощехранилищам, площадкам для хранения зерна, машинам для очистки и сушки зерна), кроме основных средств машинно-тракторного парка.

В конце года суммы, учтенные по этому аналитическому счету, распределяются по культурам (группам однородных культур) и видам незавершенного производства в установленном порядке (объему выполненных работ, посевной площади и другим показателям).

Аналитический счет «Затраты на ремонт основных средств, используемых в растениеводстве», предназначен для учета в течение года затрат на проведение всех видов ремонта основных средств растениеводства (зданий, сооружений, отдельных сельскохозяйственных машин, используемых в растениеводстве, кроме основных средств машинно-тракторного парка).

В конце года эти затраты распределяются по культурам (группам однородных культур) и видам незавершенного производства в порядке, установленном для распределения амортизации основных средств.

Аналитический счет «Силосование» выделяется для учёта затрат на закладку силоса. В их состав включают: расходы на очистку траншей и других силосных сооружений, используемых для закладки силоса; затраты на подвозку и закладку силосной массы и другие основные затраты, а также расходы по обслуживанию производства и управлению.

В аналитическом порядке учитываются: стоимость сенажной массы, издержки на содержание и эксплуатацию сенажных сооружений, используемых для закладки сенажа; затраты на доставку закладной сенажной массы.

В аналитическом счете «Приготовление витаминно-травяной муки» отражаются для учёта затраты по приготовлению в своем хозяйстве витаминно-травяной муки: подвоз к месту приготовления зеленой массы, стоимость зеленой массы, определяются в течение года по плановой себестоимости зеленой массы, затраты, связанные с приготовлением травяной муки, горючесмазочные материалы, амортизация и расходы на ремонт соответственного производственного агрегата, оплата труда обслуживающему персоналу, отчисления ЕСН, электроэнергия, стоимость бумажных и других мешков, идущих на затаривание травяной муки, и доля общепроизводственных и общехозяйственных расходов.

Затраты по известкованию и гипсованию почв включают в себя производимые за счёт собственных средств сельскохозяйственных организаций. Издержки, производимые за счёт бюджетного финансирования, в указанные производственные затраты не включаются. Кроме того, по этой группе отражают издержки по добыче, транспортировке и использованию торфа, расчистке земель от леса, кустарников, пней, камней и другим мероприятиям.

Затраты по таким работам, по номенклатуре статей затрат растениеводства учитывают аналогично незавершенному производству отрасли на отдельных актах и относят в себестоимость продукции соответствующих культур в течение 5 - 7 лет.

Например, затраты собственных средств на известкование почв в хозяйстве произведены в текущем году в сумме 384000 руб. на площади 50 га. Если эти затраты будут погашаться в течение 5 лет, то ежегодно нужно относить в себестоимость продукции - 76800 руб. (384000:5), что составляет в расчёте на 1 га - 1536 руб. (76800:50). В отчётном году площадь, на которой было произведено известкование, была занята под яровую пшеницу - 30 га и под картофель - 20 га. В этом случае нужно отнести на яровую пшеницу - 46080 руб. (1536 · 30) и на картофель - 30720 руб. (1536 · 20).

На аналитическом счёте «Полезащитные полосы» учитываются затраты по уходу за полезащитными полосами. Эти затраты за минусом стоимости полученной продукции (дров, хвороста и др.) распределяются на сельскохозяйственные культуры, многолетние насаждения, сенокосы и пастбища пропорционально их площадям.

63. Кроме выше рассмотренных объектов аналитического учета в растениеводстве на отдельных аналитических счетах учитываются также затраты по технологическим полевым операциям, связанным с предпосевными работами.

Ряд таких сельскохозяйственных работ (пахота, посев, уборка и т.д.) фигурируют как учётные, а в ряде случаев - как калькуляционно-учётные единицы и измеряются в гектарах. Культивацию, дискование и боронование, например, учитывают в гектарах в переводе на один след. Если пробороновано, допустим, 140 га в два следа (два раза), то площадь боронования в переводе на один след составит 280 га.

Рассев минеральных удобрений, вывозку и разбрасывание торфа, компостов и навоза учитывают по количеству удобренной площади, а стоимость удобрений относят на культуры или незавершенное производство по количеству внесенных удобрений или количеству удобренной площади.

В организациях с установившимися севооборотами учёт всех производственных затрат можно вести непосредственно по культурам (группам культур), а не по отдельным технологическим работам, что значительно сокращает учётную работу.

Вместе с тем нередко в начале осенних и весенних полевых работ бывает трудно заранее определить, на какую культуру будет отнесена стоимость тех или иных видов сельскохозяйственных работ. Целесообразно на каждый вид технологических работ в развитие субсчёта 20-1 «Растениеводство» открыть отдельные аналитические счета (подъем зяби, снегозадержание, весенняя пахота, боронование, дискование, внесение минеральных удобрений и т.д.), на которых учитывать все производственные издержки в разрезе статей затрат. Затраты по отдельным сельскохозяйственным работам, производимым под урожай будущих лет, учитывают в таком же порядке, как и затраты текущего года.

По полученной от главного агронома организации «Ведомости распределения посевных площадей и количества произведенных на них технологических (сельскохозяйственных) работ» бухгалтерия хозяйства закрывает аналитические счета полевых технологических работ путем перенесения издержек (по статьям производственных затрат) на аналитические счета сельскохозяйственных культур. При этом в пределах субсчёта 20-1 «Растениеводство» делается внутренняя бухгалтерская запись: дебет аналитических счетов по отдельным сельскохозяйственным культурам (яровой ячмень, горох, картофель и т.д.), кредит аналитических счетов по отдельным работам.

Для сокращения учётной работы однородные технологические работы, предназначенные для дальнейшего использования под отдельные культуры, целесообразно обезличивать в том случае, если себестоимость их производства одинакова.

Например, в хозяйстве произведена весенняя пахота на площади 3000 га, которая впоследствии распределена следующим образом: под однолетние травы - 100 га, под просо - 250 га, под яровую пшеницу - 2000 га, под кукурузу на силос - 650 га. Затраты на весеннюю пахоту составили 1650000 руб. Тогда себестоимость 1 га пахоты составит 550 руб. (1650000:3000 га).

Помножив объем весенней пахоты, предназначенной для использования под определенные культуры, на себестоимость вспашки, определяют суммы затрат на отдельные культуры:

·     На однолетние травы (550×100 га) - 55000 руб.;

·     На просо (550×250 га) - 137500 руб.;

·     На пшеницу (550×2000 га) - 1100000 руб.;

·     На кукурузу, используемую на силос (550×650 га) - 357500 руб.

Итого - 1650000 руб.

Однако надо учитывать и то обстоятельство, что при выращивании отдельных технических культур, например, сахарной свеклы, требуется глубокая пахота, стоимость которой значительно дороже обычной, поэтому её относят непосредственно на посев сахарной свеклы, а не включают в среднюю себестоимость пахоты по всем культурам.

В соответствии с действующим порядком стоимость забракованных технологических работ (мелкая пахота, огрехи, некачественный посев и др.), а также потери от гибели отдельных культур в результате халатности и бесхозяйственности, на возмещение виновными лицами, отражается в составе общехозяйственных расходов по растениеводству по отдельной статье затрат в конце года вышеуказанные издержки распределяют равномерно на все сельскохозяйственные культуры (за исключением незавершенного производства).

На отдельных аналитических счетах учитываются затраты по тепличному хозяйству, произведенные в ноябре и декабре, а также расходы IV квартала по парникам, которые относятся к затратам под урожай будущего года.

Затраты на посевы люпина, сераделлы и других культур на зеленое удобрение учитывают в затратах на посевы озимых культур либо в затратах на удобрения, если на запаханных площадях не были посеяны озимые культуры.

Подвозку семян к месту сева, протравливание и прочие затраты по подготовке к севу относят по соответствующим статьям затрат на культуры.

Расходы по доставке кормов к местам потребления и хранения в себестоимость продукции растениеводства не включают.

Расходы по доставке из мест предварительного хранения в места постоянного хранения или для непосредственного использования семян, нефтепродуктов, минеральных удобрений относят на их себестоимость или отдельные культуры. В тех случаях, когда имеет место переброска вышеуказанных материальных ценностей из одних мест постоянного хранения в другие (со склада на склад), указанные затраты относят на общепроизводственные расходы отрасли.

Содержание центральных складов включают в состав общехозяйственных расходов по соответствующим статьям и на стоимость материалов не относят.

Заготовку и гранулирование семян и другой сельскохозяйственной продукции относят на их стоимость.

Озимые культуры, использованные на зеленый корм, отражают как однолетние травы, если после их уборки на этих полях не были посеяны яровые культуры.

Посевы в междурядьях садов, уплотненные посевы сои и других культур в междурядьях пропашных культур отражают в переводе на естественные посевы исходя из средних норм высева, и в итог посевных площадей не включают.

Затраты прошлых лет, относящихся к урожаю текущего года, переносят по статьям производственных затрат для того, чтобы можно было проследить за структурой складывающихся затрат и сравнивать их с предусмотренными в производственно-финансовом плане.

64. Во всех случаях объекты аналитического учета, открытые в соответствии с пунктами 62 и 63 настоящих Методических рекомендаций, самостоятельного значения не имеет и подлежат закрытию путем распределения учтенных на них производственных затрат на отдельные культуры (группы культур) в вышеизложенном порядке.

3.3. Номенклатура и содержание статей производственных затрат в растениеводстве

65. Правильная организация бухгалтерского учёта издержек производства в растениеводстве предполагает необходимую систему детализации затрат по объектам учёта.

В соответствии с «Методическими рекомендациями по бухгалтерскому учёту затрат на производство и калькулированию себестоимости продукции (работ, услуг) в сельскохозяйственных организациях», утвержденных приказом Минсельхоза России от 6.06.2003 г. № 792, для более детализированного аналитического учёта внутри балансового счёта 20-1 «Растениеводство», затраты группируют по следующим калькуляционным статьям по элементарному принципу, принятому в международной практике:

1. Материальные затраты (ресурсы), используемые в производстве в том числе:

1.1. Семена и посадочный материал;

1.2. Удобрения минеральные и органические;

1.3. Средства защиты растений;

1.4. Нефтепродукты;

1.5. Топливо и энергия на технологические цели;

1.6. Работы и услуги сторонних организаций.

2. Оплата труда (с подразделением по видам);

3. Отчисления на социальные нужды;

4. Содержание основных средств (амортизация и ремонт основных средств);

5. Работы и услуги вспомогательных производств;

6. Финансовые затраты;

7. Прочие затраты;

8. Затраты на организацию производства и его обслуживание;

9. Расходы на нужды управления.

66. По статье 1.1 - «Семена и посадочный материал» включается количество высеянных семян и расходы из остатка прошлого года и покупных текущего года в оценке по фактической себестоимости, производства текущего года - по плановой себестоимости с последующей корректировкой в конце года по фактической себестоимости.

Расходы отчётного года по очистке, сортировке и подработке семян, а также по их доставке производства прошлых лет включают в стоимость соответствующих семян.

Выращенную в хозяйстве собственную рассаду вначале учитывают как отдельный объект учёта, а затем, в соответствии с количеством расхода посадочного материала, списывают её стоимость по данной статье на отдельные культуры (капуста, помидоры и др.).

Затраты, связанные с доставкой семян из мест предварительного хранения (буртов, иристанционного склада и других мест заготовок) в места их постоянного хранения (центральные склады, склады производственных участков, бригад и т.д.), относят на стоимость соответствующих видов семян как расходы по доставке материально-производственных запасов на склады организации.

Подвоз семян к месту сева, протравливание и прочие затраты по подготовке семян к посеву отражают непосредственно по соответствующим статьям затрат на данную культуру или группу культур (оплата труда, автотранспорт и др.).

По этой статье учитывают также стоимость семян, израсходованных на подсев изреженных или пересев погибших посевов.

67. По статье 1.2 - «Удобрения (минеральные и органические)» учитывают раздельно по количеству и стоимости удобрений. Расход минеральных удобрений отражают с указанием количества внесенных под данную культуру всех видов минеральных удобрений, а также микроудобрений, бактериальных и прочих удобрений промышленного производства. Минеральные удобрения оценивают по цене приобретения, включая расходы по их доставке в хозяйство.

Органические удобрения (навоз, птичий помет, торф, компост и прочие органические удобрения) отражают по количеству и стоимости. Собственного производства - исходя из фактических затрат по заготовке (путем их предварительного формирования на отдельных аналитических счетах в составе субсчёта 20-2 «Животноводство») и списания под данную культуру. Покупные - по стоимости их приобретения с учётом затрат на доставку в организацию.

На данную статью относят также расходы по выращиванию люпина, сераделлы и других культур, используемых на зеленое удобрение.

Затраты, связанные с подготовкой удобрений для внесения в почву (измельчение и другие работы), а также затраты по вывозке их на поля включают непосредственно на данную культуру или группу культур по соответствующим статьям затрат (горючее, электроэнергия, оплата труда, амортизация и т.д.).

68. В статью 1.3 - «Средства защиты растений» включается стоимость пестицидов, протравителей, гербицидов, дефолиантов и других химических средств, израсходованных для борьбы с сорняками, вредителями и болезнями сельскохозяйственных растений.

По данной статье не отражаются затраты по обработке (опыливанию, опрыскиванию, дефолиации, десикации и др.) посевов средствами защиты растений. Они относятся на сельскохозяйственные культуры (группы культур) по соответствующим статьям затрат (затраты на оплату труда, отчисления на социальные нужды, стоимость услуг вспомогательных производств и др.).

69. На статью 1.4 - «Нефтепродукты» относят стоимость израсходованного горючего и смазочных материалов на выполнение работ по возделыванию культур и незавершенного производства тракторами, комбайнами и другими сельскохозяйственными машинами. Нефтепродукты учитывают по цене приобретения с добавлением расходов по их доставке в организацию.

Списание стоимости топлива в зависимости от принятого в хозяйстве варианта учёта производят либо прямым путем (с кредита субсчёта 10-4 «Топливо» и отнесения в дебет того или иного аналитического счёта культур (групп культур) субсчёта 20-1 «Растениеводство», или транзитом (с кредита субсчёта 23-3 «Машинотракторный парк»)).

70. В статью 1.5 - «Топливо и энергия на технологические цели» включают стоимость горюче-смазочных материалов и электрической энергии, израсходованных на работу агрегатов по производству витаминно-травяной муки, машин по сортировке и сушке зерновой и другой продукции растениеводства и других видов энергии на производственные цели растениеводства.

71. По статье 1.6 - «Работы и услуги сторонних организаций» учитывают затраты на оплату услуг за технологические работы по повышению плодородия почв, химизации, мелиорации, обработке посевов средствами химической защиты, а также технологического транспорта, выполняемых на условиях договора аутсорсинга с агросервисными машинно-технологическими станциями и другими организациями.

На данную статью услуги списывают в том случае, если их можно прямым путем (без косвенного распределения) отнести на эту или иную культуру или группу культур.

72. На статью 2 - «Оплата труда», в соответствии с трудовым законодательством и внутренним Положением сельскохозяйственной организации о порядке оплаты и стимулирования труда работников, относят все виды денежных и натуральных начислений, носящих характер оплаты труда работниками различных категорий, чей труд непосредственно используется на производстве той или иной культуры (группы культур), а также на работах незавершенного производства в растениеводстве:

·     Оплата труда трактористов-машинистов по подготовке почвы к посеву, севу (посадка), обработке, уборке посевов, а также на транспортных работах по данной культуре;

·     Дополнительная оплата в виде доплат и премий механизации за качественное выполнение технологических работ в растениеводстве, проведение уборки урожая в установленные сроки с минимальными потерями продукции, недопущение потерь урожая и простоя уборочной техники, качество намолоченного зерна, произведенную конечную продукцию;

·     Оплата труда работников, занятых на конно-ручных работах по возделыванию данной культуры (группы культур), начиная с предпосевных работ, подготовки семян к посеву и т.д. и заканчивая доработкой готовой продукции;

·     Премии персоналу конно-ручных работ за перевыполнение плана производства продукции и повышение урожайности сельскохозяйственных культур, за экономию прямых затрат и другие доплаты и надбавки;

·     Все виды натуральных выдач рабочим, трактористам-машинистам, комбайнерам и привлеченным лицам, занятым в растениеводстве.

Оплата труда трактористов-машинистов по данной культуре (группе культур) включается в эту статью либо прямым путем, или транзитом с кредита субсчёта 23-3 «Машинотракторный парк».

Если отдельные виды оплаты труда невозможно прямо отнести на соответствующие культуры, группы сельскохозяйственных культур и виды работ незавершенного производства, они распределяются между отдельными объектами учёта пропорционально прямой оплате труда.

73. По статье 3 - «Отчисления на социальные нужды» учитываются отчисления ЕСН от суммы расходов на оплату труда работников, занятых на работах в растениеводстве. Начисления взносов в государственные внебюджетные фонды и страховых платежей по обязательному страхованию от несчастных случаев на производстве производят по установленным ставкам в соответствии с действующим законодательством.

74. В статью 4 - «Содержание основных средств» включают расходы, обусловленные содержание и эксплуатацию основных средств, используемых в растениеводстве:

- суммы амортизационных отчислений, распределенных по культурам (группам культур) с отдельного аналитического счёта «Нераспределенные амортизационные отчисления по основным средствам, используемым в растениеводстве». Амортизационные отчисления по гаражам, навесам, площадкам, тракторам, комбайнам, сельскохозяйственным машинам и другим основным средствам машинотракторного парка в течение года относят на субсчёт 23-3 «Машинотракторный парк». В конце года сумму начислений амортизации по основным средствам машинотракторного парка списывают с кредита 23-3 в дебет субсчёта 20-1 «Растениеводство» и отражают по данной статье. Амортизационные отчисления по основным средствам растениеводства (кроме основных средств МТП) распределяют на объекты учёта методом прямого отнесения амортизации по основным средствам узкоспециализированного назначения на соответствующие культуры по принадлежности, а также путем их распределения между культурами и видами незавершенного производства пропорционально объему выполненных работ, посевной площади и другим показателям, принятым в организации для распределения амортизации;

- затраты по ремонту основных средств, используемых в растениеводстве (кроме ремонта основных средств МТП), отнесенных на данную культуру или группу культур, а также по видам незавершенного производства комплексной статьей. По этой статье отражают также затраты на ремонт пленочных теплиц, включая стоимость пленочного покрытия взамен износившейся пленки. Затраты по ремонту основных средств машинотракторного парка (тракторов, сельскохозяйственных машин, гаражей, площадок, навесов и др.) в течение года относят на субсчет 23-3 «Машинотракторный парк», а в конце года учтенные на этом субсчете затраты по ремонту основных средств МТП перечисляют на субсчет 20-1 «Растениеводство» и записывают по данной статье.

Затраты по ремонту основных средства, учтенные по данной статье, на счета культур (групп культур), работ и незавершенное производство распределяют по тем же принципам, что и амортизацию основных средств.

75. По статье 5 - «Работы и услуги вспомогательных производств» учитывают стоимость услуг собственных вспомогательных производств, оказываемых растениеводству. На данную статью относят затраты на услуги грузового автомобильного транспорта, гужевого транспорта, расходы по энергетическому обеспечению и другим вспомогательным производствам. В течение года стоимость услуг собственного автотранспорта (в ткм), живой тяговой силы (в коне-рабочих днях), энергетических производств (в кВт-часах) оценивают по плановой себестоимости. В конце года, после определения фактической себестоимости единицы работ, плановую себестоимость работ, услуг, отнесенных на данную культуру или группу культур, корректируют до фактической себестоимости.

76. На статью 6 - «Финансовые затраты» относят платежи по добровольному страхованию урожая сельскохозяйственных культур и многолетних насаждений, платежи по обязательным видам страхования отдельных работников, занятых в производстве продукции растениеводства, суммы платежей, начисленных в бюджет по земельному налогу (в организациях не перешедших на уплату ЕСХН), а также прочие денежные расходы по возделыванию данной культуры (группы культур), оплаченные через подотчётных лиц.

77. В статью 7 - «Прочие затраты» включают прочие основные затраты по возделыванию данной культуры (группы культур), не отраженные в перечисленных выше калькуляционных статьях.

На эту статью относят стоимость списанного инвентаря и хозяйственных принадлежностей (затраты на уплату продукции, тару и тарные материалы), расходы на пуско-наладочные работы, связанные с освоением вводимых в эксплуатацию парниково-тепличных комбайнов, который предварительно учитываются в составе расходов будущих периодов и относятся на затраты по овощеводству закрытого грунта в течение нормативного срока освоения производственных мощностей (в течение трех лет).

На эту статью в конце года также перечисляют с субсчета 23-3 прочие затраты по машинотракторному парка, которые в течение года отражались в его составе.

78. По статье 8 - «Затраты на организацию производства и его обслуживание» находят отражение затраты по управлению и обслуживанию в отраслях растениеводства. Здесь учитывают бригадные и общеотраслевые общепроизводственные расходы в порядке из распределения на соответствующие культуры, группы культур и незавершенное производство под урожай будущего года. Учтенные на счете 25 общепроизводственные расходы в конце года распределяют на счета культур и работ в растениеводстве пропорционально общей сумме учтенных затрат за исключением стоимости семян и посадочного материала.

79. На статью 9 - «Расходы на нужды управления» относят долю общехозяйственных расходов, списываемую в конце года в порядке их распределения со счета 26 «Общехозяйственные расходы». На счета культур (групп культур), работ и незавершенного производства общехозяйственные расходы распределяются аналогично общепроизводственным расходам - пропорционально общей суммы затрат (без затрат на организацию и управление производством), за исключением стоимости семян и посадочного материала.

80. В отраслевую номенклатуру статей затрат в отдельных подотраслях растениеводства могут быть введены дополнительные статьи, специфичные для данной подотрасли. Например, в овощеводстве закрытого грунта может вводиться в состав материальных затрат статья «Биотопливо».

3.4. Техника ведения аналитического учёта затрат и выхода продукции растениеводства

81. Аналитический учёт затрат по растениеводству при журнально-ордерной форме учёта ведут на лицевом счете (производственный отчёт формы № 83-АПК). В нем по каждой культуре (группе однородных культур), виду работ под урожай будущих лет, виду распределяемых затрат в соответствии с указанной выше номенклатурой статей затрат, открывают отдельный аналитический счёт.

На аналитических счетах по дебету в первом разделе счета учитывают затраты по установленным статьям, а во втором по кредиту - выход продукции по её видам, количеству, стоимости в целом по организации. В отчёте затраты в разрезе статен и выход продукции показывают по каждой культуре (группе культур, виду работ) за каждый месяц и нарастающий итогом с начала года. При этом затраты прошлых лет, включаемые в издержки продукции текущего года, переносят по статьям производственных затрат.

Систематическое формирование затрат по каждому аналитическому счёту (каждого объекта) на первое число любого месяца дает возможность получить необходимые данные для анализа и оперативного руководства.

Данные аналитического учёта в производственном отчёте (форма № 83-АПК) используется для составления отчётных калькуляций по растениеводству. До составления отчётных калькуляций нужно распределить по культурам (группам однородных культур) учтенные на отдельных аналитических счетах затраты на осушение и орошение, нераспределенные амортизационные отчисления и расходы на ремонт; отнести долю общепроизводственных и общехозяйственных расходов и, таким образом, определить общую сумму затрат калькуляционного объекта.

82. В конце года, после распределения и списания по назначению расходов, закрываются следующие аналитические счета: «Затраты по орошению, подлежащие распределению», «Затраты по осушению, подлежащие распределению», «Нераспределенные амортизационные отчисления по основным средствам растениеводства», «Расходы на ремонт основных средств, используемых в растениеводстве, подлежащие распределению», «Полезащитные полосы».

После закрытия этих счетов, счета аналитического учёта по культурам (группам однородных культур) будут показывать затраты, относимые в себестоимость полученной продукции. После составления отчетных калькуляций и отражения на счетах разницы между плановой и фактической себестоимостью продукции, закрываются счета аналитического учета по культурам (группам однородных культур), а также счета «силосования», «заготовка (производство) сенажа», «заготовка (производство) витаминно-травяной муки».

Данные аналитических счетов по работам и посевам под урожай будущих лет на 1-ое января показывают размер незавершенного производства в растениеводстве. В следующем году эти затраты (незавершенное производство) распределяются по культурам (группам однородных культур) пропорционально посевной площади. Распределение затрат производится по каждой калькуляционной статье.

Порядок записи производственных затрат в производственный отчёт (форма № 83-АПК) следующие.

83. С кредита счета 70 «Расчёты с персоналом по оплате труда» проводят записи сумм начисленной оплаты труда согласно данным первичных документов, которые предварительно должны быть обобщены в разрезе культур (групп культур) и работ в накопительной ведомости учёта затрат (ф. № 301-АПК). Сумма оплаты труда, показанная в производственном отчёте по дебету счета 20-1 «Растениеводство» и кредиту счета 71, должна соответствовать суммам, начисленным по расчетно-платежной ведомости (ф. № Т-49 или ф. № 141-АПК). Из накопительной ведомости (форма № 301-АПК) данные о начисленной оплате труда относят в лицевой счет (производственный отчет) ф. № 83-АПК, либо в ведомость аналитического учёта затрат на производство (ф. № 84-АПК).

84. С кредита счета 69 «Расчеты по социальному страхованию и обеспечению» записывают суммы отчислений ЕСН, в том числе: ЕСН в фонд социального страхования (69-1-1), страховые платежи от несчастных случаев (69-1-2), ЕСН, подлежащий уплате в бюджет, взносы по страховой и накопительной части трудовой пенсии (69-2), ЕСН в федеральный ФОМС (69-1-3), ЕСН в территориальный ФОМС (69-3-2), производимые по установленным в законодательном порядке процентам от сумм начисленной оплате труда. Записи в производственный отчёт на основании соответствующих расчётов, произведенных предварительно в листах-расшифровках (ф. № 86 или 87-АПК) и итоговых данных бухгалтерской справки (ф. № 88-АПК).

Аналогично отражают суммы по кредиту счета 96 «Резервы предстоящих расходов» (на оплату отпусков, выплату вознаграждений за выслугу лет и итогам работы за год, ремонт основных средств и прочим) при условии их формирования и включения в издержки производства, согласно учетной политики организации. В этом случае, записи делают на основании ведомостей начисления резервов, актов приема-сдачи отремонтированных объектов, предварительно сгруппированных в листках-расшифровках (ф. № 86, 87-АПК) и итоговой бухгалтерской справки (ф. № 88-АПК).

85. С кредита счетов материальных затрат: 10-2 «Удобрения, средства защиты растений», 10-4 «Топливо», 10-5 «Тара и тарные материалы», 10-8 «Семена и посадочный материал», 10-11 «Инвентарь и хозяйственные принадлежности» фиксируют расход на производство семян, посадочного материала, удобрений, нефтепродуктов, производственной тары и инвентаря. Основанием для записи служат обобщенные данные первичных учетных документов, которыми оформлен расход материально-производственных запасов на производство (лимитно-заборные ведомости, накладные, акты об использовании минеральных, органических и бактериальных удобрений, акты на списание инвентаря и хозяйственных принадлежностей, акты расхода семян и посадочного материала и др.). Расход материальных ресурсов по культурам (группам культур) и работам в растениеводстве предварительно обобщают в накопительной ведомости учета затрат (ф. № 301-АПК).

86. С кредита счета 02 «Амортизация основных средств» записывают суммы амортизационных отчислений по основным средствам растениеводства, определенных в зависимости от избранного организацией способа начисления амортизационных отчислений в ремонтный фонд по основным средствам (ф. № 48-АПК), ведомости начисления амортизации и отчислений в ремонтный фонд (без автотранспорта) по ф. № 49-АПК.

В конце года при закрытии аналитических счетов нераспределенной амортизации и ремонта основных средств растениеводства данные берут из ведомости распределения амортизации в растениеводстве (ф. № 110-АПК). Данные из ведомостей ф. № 110-АПК переносятся в ведомость распределения износа (амортизации), отчислений в ремонтный фонд и других распределяемых затрат (ф. № 74-АПК), откуда сведения по счету 02 о начисленных суммах амортизации основных средств в целом и в разрезе корреспондирующих счетов переносят в журнал-ордер № 10-АПК.

87. С кредита счета 23 «Вспомогательные производства» (отдельных субчетов по видам работ и услуг) записывают выполненные для растениеводства работы в оценке по плановой себестоимости единицы работ.

Калькуляционные разницы, в результате списания которых плановую себестоимость работ и услуг доводят до фактической, в конце года вносят непосредственно в сводный производственный отчёт по растениеводству (ф. № 83-АПК).

88. С кредита других (разных) счетов (60, 71, 76 и др.) записи делают из листков-расшифровок (ф. № 86 или 87-АПК) и итоговых данных бухгалтерских справок (ф. № 88-АПК).

89. В лицевом счете (производственном отчёте) по растениеводству (ф. № 83-АПК) во втором разделе по кредиту накапливают данные о выходе продукции растениеводства за месяц и с начала года. Основанием для записи данных о выходе продукции растениеводства служат обобщенные показатели документов, в которых отражен выход продукции растениеводства: реестры отправки зерна и другой продукции с поля (ф. № СП-1, путевки на вывоз продукции с поля (ф. № СП-4), дневники поступления сельскохозяйственной продукции (ф. № СП-14), дневники поступления продукции закрытого грунта (ф. № СП-15), дневники поступления грубых и сочных кормов (ф. № СП-17), акты на оприходование пастбищных кормов (ф. № 18 или ф. № 19-АПК) и др.

90. В конце месяца в производственном отчете (форма № 83-АПК) подсчитывают итоги затрат по растениеводству и выходу продукции за месяц и с начала года.

Данные итоговых строк второго раздела производственного отчёта после проверки записей оборотов по кредиту переносят на титульную часть регистра, откуда суммы кредитового оборота по субсчету 20-1 «Растениеводство» (в корреспонденции с дебетуемыми счетами) записывают в журнал-ордер № 10-АПК).

91. При коллективных формах организации труда и производства (в условиях работы бригад и других подразделений на подряде) учет затрат на производство в производственных отчетах по растениеводству (ф. № 83-АПК) должен быть организован по возделываемым культурам в разрезе бригад (звеньев и т.д.).

В этом случае учёт затрат ведется в отдельном производственном отчете по статьям (согласно договору механизированного коллектива с администрацией организации на производство продукции растениеводства).

В части материальных затрат, отражают данные по семенам и посадочному материалу, горюче-смазочным материалам, удобрениям.

92. По статье - «Семена и посадочные материалы» записывают израсходованные на посев семена и посадочный материал и относят на культуры (группы культур) возделываемые бригадой (звеном) в оценке строго по учётным ценам. Транспортно-заготовительные расходы или отклонения (+, -) фактической себестоимости от стоимости по учётным ценам семян и посадочного материала на лицевые счета бригад (звеньев) не относят. Эти затраты показывают по культуре (группе культур) в целом, без отнесения на счета бригад (звеньев).

93. По статье - «Горючие и смазочные материалы» отражают расход горючего по культурам в оценке по учётным ценам, аналогично семенам и посадочному материалу. Расход горючего записывается в Накопительную ведомость учёта использования машинно-тракторного парка (по ф. № 301-АПК), в которой на каждый трактор (самоходную машину) отводится отдельная страница. По каждому трактору записи группируют по культурам (группам культур). Группировка по видам работ не делается, так как она осуществляется в журнале учёта работ и затрат (в отдельной форме № 301-АПК), итоговые данные которого один раз в месяц переносят в накопительную ведомость учёта использования машинно-тракторного парка. Объем работ в машино-часах и эталонных гектарах определяется по данным первичных документов (Учётного листа тракториста-машиниста ф. № 411-АПК и Путевого листа трактора ф. № 412-АПК), при этом расход горючего по норме определяется как произведение объема работ на нормы расхода горючего. Использование тракторов вне бригады (звена) учитывается в документах и Накопительной ведомости отдельно от работ, выполненных на своих участках.

94. По статье - «Удобрения» расход удобрений (минеральных и органических) показывается по культурам (группам культур) в установленном порядке, изложенном п. 18, 63, 67 настоящих Методических рекомендаций в оценке по учетным ценам.

95. По статье «Основная и дополнительная оплата труда» отражают суммы оплаты труда, начисленные в порядке повременного авансирования, по культурам, возделываемым бригадой (звеном). Учтенные суммы по этой статье по культурам не распределяются. Их показывают по отдельной строке «Нераспределенные затраты коллектива при аккордно-премиальной системе оплаты труда с повременным авансированием». Эти суммы распределяют по культурам после окончания уборки урожая или в конце года в результате составления расчётов по начислению оплаты труда за фактически полученную бригадой (звеном) продукцию. При этом бухгалтерия организации должна учесть оплату труда и затраты труда (человеко-часы) как всего и в том числе постоянных членов коллектива бригады (звена), так и привлеченных работников. Эти данные необходимы при расчёте оплаты труда за полученную продукцию.

96. Аналогично, как и в целом по организации, выделяется статья «Отчисления на социальные нужды», записи по которой ведут в установленном порядке.

На другие статьи: «Амортизации основных средств», «Затраты на ремонт основных средств», «Прочие основные затраты» относят соответствующие прямые затраты по культурам (группам культур), возделываемым бригадой (звеном).

97. Данные производственных отчётов по растениеводству (форма № 83-АПК), в которых содержатся сведения о затратах и выходе продукции растениеводства в разрезе каждой бригады (звена), работающим на подряде, записывают в Ведомость аналитического учёта затрат в растениеводстве (форма № 84-АПК).

IV. Калькулирование себестоимости продукции растениеводства

4.1. Общие принципы калькуляции себестоимости продукции растениеводства

98. Для обеспечения потребностей практики необходимо иметь соответствующие показатели себестоимости продукции (плановой, фактической, полной и т.д.). В связи с этим сельскохозяйственные организации составляют различные калькуляции, которые классифицируются по определенным признакам.

В зависимости от времени исчисления себестоимости и источников данных для её расчёта различают плановую, фактическую (отчётную), ожидаемую (провизорную) и нормативную калькуляцию.

99. Плановая калькуляция составляется в начале планируемого периода с целью определения плановой себестоимости продукции. Эта калькуляция является составной частью производственно-финансового плана и составляется исходя из плановых норм затрат на производство и других плановых показателей (урожайности сельскохозяйственных культур и т.д.). При составлении плановых калькуляций используются данные бухгалтерского производственного учёта и себестоимости продукции за прошлые годы. Плановая калькуляция базируется на обоснованных (прогрессивных) нормах материальных и трудовых затрат.

Только в этом случае представляется возможным определить реальное задание по снижению себестоимости и повышению доходности производства в растениеводстве. Плановый расход семян, удобрений, топлива и других ресурсов на 1 га посевной площади должен иметь максимально допустимый предел и обоснование, ибо необоснованная экономия, равно как и неоправданное увеличение затрат, может привести к отрицательным последствиям. То есть она характеризует максимально допустимый уровень состав и структуру расходов на производство продукции, или выполнение работ, исчисленных на основе прогрессивных норм использования производственных ресурсов.

Плановая калькуляция определяет на планируемый период как общий уровень затрат по отраслям организации, сельскохозяйственным культурам, так и структуру (состав) затрат (оплата труда, семена, удобрения и т.д.). Это означает, что плановая калькуляция ставит перед производственным учетом определенные задачи по обеспечению группировки затрат в соответствии с планируемой структурой. Показатели плановой калькуляции и отчетной (фактической) калькуляции должны быть сопоставимы. В этом случае обеспечивается контроль за выполнением плана, сопоставление фактических данных производственного учёта с плановыми показателями, определение степени выполнения заданий по снижению себестоимости продукции и анализ факторов, определивших её уровень.

Плановые калькуляции составляются в начале календарного года с целью определения среднегодовой плановой себестоимости каждого вида растениеводческой продукции. Кроме того, по важнейшим видам продукции может планироваться и среднеквартальная и даже месячная себестоимость (например, в овощеводстве закрытого грунта).

100. Нормативная калькуляция составляется для определения нормативной себестоимости и в сравнении с плановой имеет более гибкий характер, поскольку составляется на более короткие промежутки времени (месяц, декаду, неделю и т.д.). Эта калькуляция составляется по действующим на начало месяца нормам производственных затрат. Основное её назначение - обеспечение оперативного контроля. Она представляет собой расчёт формирования себестоимости по нормам расхода семян, кормов, удобрений, топлива, нормам и расценкам по оплате труда, действующим на определенную дату, и утвержденным счетам расходов на управление производства. Применяется в тех организациях, где в полной мере поставлен нормативный учёт затрат, осуществляется контроль за отклонениями фактических затрат от установленных нормативов и является действенным средством управления процессом формирования себестоимости.

101. Отчетная калькуляция составляется в конце отчетного периода с целью определения фактической себестоимости продукции. Эта калькуляция составляется на основе данных производственного учета о фактических затратах на производство и количестве полученной продукции.

Сезонность производства в растениеводстве (неравномерность затрат и выхода продукции) обуславливают особенности отчётной калькуляции. Отчётная калькуляция согласуется с плановой путем применения при сопоставлении плановой и отчётной калькуляций единой номенклатуры статей с одинаковым содержанием затрат, отражаемых по каждой статье, и единых способов включения отдельных видов затрат в себестоимость определенных видов продукции. Отчетная калькуляция применяется для контроля выполнения плановых заданий по снижению издержек производства продукции. Она позволяет оценивать обоснованность действующих норм расхода ресурсов и эффективность использования средств организации и является необходимым источником информации для планирования и экономического анализа себестоимости.

Однако в отчётной калькуляции могут отражаться непланируемые расходы, например, недостачи и потери от порчи ценностей, принимаемые за счет предприятия. Вместе с тем это не нарушает сопоставимость плановых и отчётных калькуляций. При этом возрастают контрольные и аналитические функции учётной информации, усиливается бухгалтерский контроль за рациональным использованием производственных ресурсов.

102. Провизорная калькуляция составляется в течение года для определения ожидаемой себестоимости продукции. Для её составления используются фактические данные производственного учета и предварительные расчеты ожидаемых результатов производства (затрат и выхода продукции). Показатели этой себестоимости, хотя и предварительные, тем не менее, имеют большое контрольное значение. Благодаря этому руководители и специалисты организации получают возможность разрабатывать мероприятия на оставшееся до конца года время по снижению себестоимости продукции. Кроме того, она позволяет предвидеть окончательные результаты производственно-финансовой деятельности предприятия.

103. Калькуляция производственной себестоимости отражает все прямые и косвенные затраты на производство продукции. Она не охватывает расходы, связанные с продажей продукции, её реализацией.

104. Калькуляция полной (коммерческой) себестоимости включает все затраты на производство и продажу продукции. Она используется для определения реальных финансовых результатов продукции и исчисления рентабельности её производства.

Калькуляции разграничиваются на индивидуальные, фирменные и отраслевые.

105. Индивидуальная калькуляция осуществляется с целью исчисления себестоимости продукции конкретной сельскохозяйственной организации.

106. Фирменное калькулирование осуществляется для определения себестоимости того или иного вида продукции непосредственно по затратам организаций, входящих в комбинат, объединение или холдинг.

107. Отраслевая калькуляция представляет собой сводный итоговый расчёт себестоимости продукции по данным совокупных затрат на производство и продажу отдельных видов продукции всех организаций отрасли. Составляется по сельскохозяйственным организациям территории административного района, области (края), республики и на федеральном уровне страны в целом.

108. В зависимости от показателей качества конкретного вида на микроуровне (для внутренних целей) составляются альтернативные или (параметрические) калькуляции. На практике качество продукции не всегда соответствует базисному уровню, поэтому потребительская ценность может быть больше или меньше установленного норматива, поэтому при калькулировании себестоимости продукции, важно учитывать не только её массу, но и качество.

Определение качества сельскохозяйственной продукции с учетом конкретной потребности, позволяет положить в основу оценки качества лишь то из полезных качеств, которое имеет наибольшую экономическую значимость. Так, например, главным требованиям, предъявляемым к качеству картофеля, используемого для производства крахмала, является возможно большая крахмалистость. К качеству картофеля, заготавливаемого для кормовых целей - количество кормовых единиц (питательность).

При оценке качества отдельных продуктов растениеводства большое значение имеет также физико-механические и другие свойства. Например, влажность, наличие сорной и механической примеси земли, ботвы на корнеклубнеплодах принимаются во внимание при определении зачетного веса продукции, а по внешнему виду, запаху устанавливается степень годности продукта, его зрелость, свежесть и т.д.

В связи с этим будут увеличиваться или уменьшаться потребительные стоимости продукции растениеводства, отсюда при калькулировании себестоимости продукции важно использование двух измерителей - единицы продукции без учёта её качества (так называемый первичный показатель) и (вторичного) - единицы продукции определенного качества, что позволяет более обоснованно осуществлять сравнительный анализ себестоимости в различных организациях, а также правильно устанавливать продажные цены на сельскохозяйственную продукцию.

109. Наряду с видами калькуляций различают также объекты калькуляции. Под объектом калькуляции следует понимать отдельный вид или группу однородной продукции или определенную работу, по которым устанавливается себестоимость их производства. Выбор объектов калькуляции в растениеводстве обуславливается характером производственного процесса и особенностями получаемой продукции, в связи с чем установленные объекты аналитического учета в определенной степени предопределяют применение того или другого способа калькулирования себестоимости продукции. Учтенные затраты по их объектам относятся на соответствующие объекты калькуляции.

Например, затраты, произведенные на зерновые культуры, относятся на зерно и солому. По одной культуре (группе однородных культур) может быть несколько объектов калькуляции (видов продукции). В этом случае затраты распределяются по объектам калькуляции. Таким образом, объект учета затрат оказывает в значительной мере влияние как на объект калькуляции, так и методику исчисления себестоимости продукции.

110. В целях отраслевой идентичности фактической себестоимости продукции для сельскохозяйственных организаций установлен типовой перечень, как объектов калькуляции, так и объектов учёта затрат «Методическими рекомендациями и бухгалтерскому учёту затрат на производство и калькулированию себестоимости продукции (работ, услуг) в сельскохозяйственных организациях», утвержденными приказом Минсельхоза России от 06.06.2003 г. № 792.

Исходя из установленной номенклатуры объектов учета затрат, объекты калькуляции в растениеводстве - отдельные виды продукции: зерно, солома (зерновые культуры), солома и семена (прядильные культуры), сено, зеленая масса, семена и солома однолетних (многолетних) трав и т.д. В ряде случаев при невозможности сразу определить принадлежность отдельных видов сельскохозяйственных работ к определенной культуре калькулируют отдельные сельскохозяйственные работы, стоимость которых переносят затем на отдельные культуры, сообразуясь с количеством произведенных работ.

В свою очередь, различные виды растениеводческой продукции, являясь объектами калькуляции, по своему назначению и хозяйственной ценности (полезности) не равнозначны, в связи, с чем вся получаемая продукция делится на основную, сопряженную и побочную. При этом основной является такая продукция, для получения которой организовано то или иное производство. Например - зерно, корни свеклы, картофель, плоды, ягоды и т.д.

Под сопряженной следует понимать продукцию, которая производится одновременно с основной в едином производственном процессе и имеет важное хозяйственное значение. Например, лен дает соломку и семена, сеяные травы - сено, зеленую массу и семена.

К побочной относится продукция, получаемая одновременно в результате производства основной продукции. Она имеет второстепенное значение для данного производства (например, солома или полова, стебли кукурузы, корзинки подсолнечника, ботва свеклы, картофеля, капустный лист и прочие). В зависимости от объема и хозяйственного значения она может выступать объектом калькуляции (например, солома). Другие виды побочной продукции растениеводства, как правило, не калькулируются, что объясняется небольшим объемом получения продукции. Однако, учитывая её объемы и хозяйственную полезность, для обеспечения соизмерения затрат с результатами производства, может рассматривать побочную продукцию как сопряженную и калькулировать наравне с другими видами продукции (например, солому).

111. В зависимости от конкретных целей калькулирования избирается определенная калькуляционная единица, которая является измерителем объекта калькуляции и применяется лишь в целях исчисления себестоимости продукции. При калькулировании себестоимости продукции растениеводства могут применяться следующие калькуляционные единицы:

- натуральные - центнеры, тонны, штуки, килограммы, метры, гектары и др.;

- условно-натуральные - центнеры соломки льна установленного сорто-номера, а при калькулировании производственных процессов в растениеводстве - 1 условный эталонный гектар пахоты, 1 условный гектар политых земель (поливо-гектар).

- условные - машино-день, машино-час (мото-час), рамо-день, метро-день и др.

За калькуляционную единицу произведенной сельскохозяйственной продукции принимаются натуральные или условно-натуральные единицы. Первые характеризуют объем производства продукции в физических единицах измерения и соответствуют учетным единицам этой продукции, а вторые выражают количество качественно однородной продукции в условных сопоставимых измерителях. При этом следует иметь в виду, что калькулирование себестоимости отдельных видов сельскохозяйственной продукции с учётом её качества требует детализации объектов калькуляции. Например, качество продукции овощеводства, садоводства служит основой для отнесения её к определенной группе. Калькуляционная единица в данном случае не изменяется и соответствует учётной. В то же время по другим видам продукции нет необходимости подразделять объекты калькуляции в зависимости от качества. Повышение качества этих видов продукции, как правило, равнозначно увеличению её объема. Это требует применения условно-натуральных единиц измерения, которые являются калькуляционными.

Условные калькуляционные единицы применяются для измерения объема отдельных видов работ или распределения затрат между объектами калькуляции. Их применения обуславливаются также отсутствием единой единицы измерения выполненных работ.

112. В связи с тем, что цикл производства продукции растениеводства обычно длится примерно около года, ее фактическая себестоимость калькулируется лишь по истечении календарного года при составлении годовой бухгалтерской (финансовой) отчётности.

113. Одной из важных предпосылок обоснованного исчисления себестоимости продукции растениеводства является проведение ряда подготовительных работ до составления отчетной калькуляции, которые должны обеспечить действительное отражение фактических затрат по всем объектам.

Эта работа начинается, как правило, с разграничения затрат между смежными отчетными периодами, в результате чего, с одной стороны, уточняются суммы созданных резервов предстоящих платежей (если они формируются в данной организации), а с другой - обоснованность и полнота включения в затраты текущего года ранее учтенных расходов будущих периодов. Такое уточнение осуществляется путем инвентаризации и проверки обоснованных указанных сумм и переходящих на следующий год расходов. В результате определяется обоснованность сальдо по счету 97 «Расходы будущих периодов», выясняется, полностью ли списаны с этого счета расходы, относящиеся к данному отчетному году.

Необходимо также провести инвентаризацию затрат по незавершенному производству в растениеводстве на конец года, проверить полноту и правильность отражения операций за последний квартал (месяцы года, включая декабрь). Для этого составляется оборотный баланс за декабрь, выводится сальдо на 1 января по счетам синтетического и аналитического учета и осуществляется сверка их данных. После составления предварительного баланса калькулируется себестоимость продукции.

114. Поскольку в сельскохозяйственных организациях значительная часть продукции и работ одних отраслей потребляется в производственном процессе другими, это обуславливает проведение калькуляционных расчетов со строгим соблюдением установленной последовательности.

Непосредственная калькуляционная работа в растениеводстве начинается с исчисления фактической себестоимости работ и услуг вспомогательных производств, так как эти работы и услуги потребляются преимущественно подотраслями растениеводства и другими основными отраслями организации. По этой же причине упрощения калькуляционных расчетов в затраты вспомогательных производств не включаются косвенные расходы.

После отражения калькуляционных разниц по всем вспомогательным производствам по всем объектам учета затрат распределяются издержки по содержанию и эксплуатации машинно-тракторного парка, зерноуборочных и других самоходных комбайнов и машин и списываются отклонения в себестоимости транспортных работ, выполненных тракторами.

Затем по соответствующим сельскохозяйственным культурам разносятся нераспределенные суммы амортизационных отчислений, расходы на ремонт и отчислений в ремонтный фонд (при его формировании) по основным средствам, используемым в растениеводстве, расходы по орошению и осушению земель, а также затраты на известкование и гипсование почв, произведенные за счет собственных средств организации. В результате этого по аналитическим счетам - по всем видам работ и культурам в растениеводстве будут отражены основные затраты в разрезе установленных статей и тем самым обеспечены данные для распределения расходов по обслуживанию и управлению производством.

Следующим этапом калькуляционной работы является распределение общепроизводственных и общехозяйственных расходов. После этого на финансовые результаты списываются затраты по производствам, не давшим продукции. В частности сюда относятся затраты по полностью погибшим от стихийных бедствий посевам, а также часть затрат, соответствующая недобору продукции при частичной гибели посевов по той же причине. Ранее все эти затраты нельзя было списать, поскольку в них включается и соответствующая часть общепроизводственных и общехозяйственных расходов.

На завершающем этапе, выполнив все перечисленные выше учетные работы, непосредственно осуществляется калькулирование себестоимости продукции растениеводства (так как к этому времени по всем культурам будут учтены все затраты по их выращиванию и отражаются калькуляционные разницы по счетам - потребителям продукции растениеводства).

Указанная последовательность калькулирования себестоимости продукции растениеводства позволяет обеспечить достоверную информацию о сумме фактических затрат, учесть калькуляционные разницы по продукции и работам, потребляемым внутри организации, повысить достоверность калькуляционных расчетов.6

______________

6 Более подробно изложенная процедура калькуляционной работы, включая растениеводство, рассмотрена в «Методических рекомендациях по закрытию счетов бухгалтерского учета в сельскохозяйственных организациях». - М.: МСХ РФ, 2007.

115. Калькуляционные расчеты по исчислению себестоимости отдельных видов продукции растениеводства целесообразно выполнять в специальных средствах технического оформления - калькуляционных листах, в связи с тем, что во многих организациях расчеты по исчислению себестоимости проводятся весьма произвольно. Калькуляционные листы должны содержать показатели уровня, состава и структуры производственных затрат в сравнении с планом (нормативами, сметой), необходимые расчеты по исчислению себестоимости основной и сопряженной продукции растениеводства, учитывая методику калькулирования конкретной продукции, а также иметь необходимую информацию для установления калькуляционных разниц.

Использование калькуляционных листов в практике экономических расчетов позволит существенно улучшить и упорядочить сам процесс проведения расчетов и их оформление, использовать эти формы для составления заключительных записей по закрытию калькуляционных счетов, а также бухгалтерской отчетности и анализа себестоимости произведенной продукции.7

______________

7 Форма калькуляционного листа для исчисления фактической себестоимости продукции растениеводства приведена в VI разделе «Методических рекомендаций по бухгалтерскому учету затрат на производство» и калькулированию себестоимости продукции (работ, услуг) в сельскохозяйственных организациях. - М.: МСХ РФ, 2003.

Тем самым калькуляционные листы трансформируются в важный источник, как обоснования правильности учетных записей, так и составления бухгалтерской отчетности и анализа себестоимости. Для этого в них необходимо достаточно полно учитывать специфику каждого вида производства и особенности исчисления себестоимости соответствующего вида растениеводческой продукции.

116. В зависимости от технологии и организации производства продукции растениеводства, а также характера производимой продукции, себестоимость определяется различными методами. Во всех случаях сначала исчисляется себестоимость вида продукции, а затем себестоимость её единицы, при этом под методом калькулирования следует понимать совокупность способов и приемов, используемых для исчисления себестоимости данного вида продукции и её единицы. При исчислении себестоимости продукции растениеводства применяются следующие методы калькулирования: простой, исключения затрат на побочную продукцию, коэффициентный, пропорциональный, комбинированный, нормативный.

Простой способ основан на прямом расчете себестоимости данного вида продукции или работ. Этот прием используется в тех случаях, когда в результате производственного процесса получают только один вид однородной продукции и отсутствует незавершенное производство, либо в данном производстве выполняется однородная работа. В этом случае объект учета затрат совпадает с объектом калькуляции.

Себестоимость вида продукции определяется общей суммой учтенных затрат по данному объекту, а себестоимость калькуляционной единицы - путем деления суммы затрат на количество единиц продукции (работ).

Простой способ калькулирования распространяется на такие виды продукции растениеводства, как: сено, зеленая масса, силос, сенаж, травяная мука, а также на полевые механизированные работы машинно-тракторного парка (условные гектары, машино-часы) и транспортные работы тракторов (тонно-километры).

Второй способ калькулирования - исключение затрат на побочную продукцию - применяется, когда наряду с одним видом основной продукции, в одном производственном процессе вырабатывается один или несколько видов побочной продукции. При этом удельный вес последней незначительный (не более 10 %). Сущность данного приема состоит в том, что из общей суммы затрат по выращиванию определенной культуры исключается стоимость побочной продукции, оцениваемой по установленным в организации ценам, оставшиеся затраты и составляют себестоимость всей основной продукции. Себестоимость единицы этой продукции исчисляется, как и при простом способе - путем деления затрат, относящихся на основную продукцию на её количество. Следовательно, достоверность этого способа в значительной степени зависит от обоснованности оценки исключаемой побочной продукции. Её оценивают, во-первых, по твердо установленной или плановой цене, во-вторых, по продажным ценам, в-третьих, по ценам, приемлемым для использования в своей организации. Обычно в качестве их выступают цены на другую продукцию, близкую к данной по своему назначению и качеству. Например, ботва картофеля, свеклы, кормовых корнеплодов, овощей оценивается по себестоимости зеленой массы.

Таким способом исчисляют себестоимость продукции овощеводства кормовых корнеплодов, подсолнечника, а также других объектов калькуляции.

Способ распределения затрат пропорционально коэффициентам или коэффициентный способ калькулирования применяется в производствах, где в результате технологического процесса одного вида исходной сельскохозяйственной культуры, получают несколько видов сопряженной продукции. При этом затраты на отдельные виды продукции распределяют без разложения по статьям затрат.

Приведенный способ исчисления себестоимости отдельных видов продукции основан на отношении их к основному виду продукции, принятому на единицу. Применение коэффициентов для распределения затрат по видам продукции весьма удобно и правильно, если они экономически обосновано учитывают соотношение затрат на производство каждого вида продукции.

Распределение затрат на основную, сопряженную и побочную продукцию при исчислении себестоимости продукции растениеводства следует производить по следующим коэффициентам:

Однолетние травы:

сено....................................... 1 ц = 1,0

семена................................... 1 ц = 9,0

солома................................... 1 ц = 0,1

зеленая масса....................... 1 ц = 0,25

Многолетние травы:

сено....................................... 1 ц = 1,0

семена................................... 1 ц = 75,0

солома................................... 1 ц = 0,1

зеленая масса....................... 1 ц = 0,3.

При этом за основу указанных коэффициентов принято соотношение кормовых единиц по видам продукции.

Техника калькуляционных расчетов при коэффициентном способе является несложной. Сущность его заключается в том, что продукция, полученная от данной культуры, пересчитывается по установленным коэффициентам в условную (сопоставимую). Затем определяются общее количество условной продукции и себестоимость её единицы. На основе себестоимости условной единицы и количества каждого вида продукции в условных единицах осуществляется распределение затрат по её видам, после чего определяется себестоимость каждого вида продукции.

Распределение затрат между видами продукции при коэффициентном способе калькулирования может осуществляться и по второму варианту - по удельному весу каждого вида продукции (в условных единицах) в общем количестве. При этом предполагается, что удельный вес общих затрат, относящихся на данную продукцию, должен быть равен удельному весу данного вида продукции (в условных единицах) в общем количестве.

Коэффициентный способ калькулирования в растениеводстве распространяется только на однолетние и многолетние травы.

Пропорциональный способ калькулирования по своей экономической природе является весьма близким к коэффициентному. Применяется, когда в результате производственного процесса получают несколько видов калькулируемой продукции, то есть когда возникает необходимость распределения затрат между отдельными видами продукции. В этом случае затраты, учтенные по определенному объекту, распределяются между видами продукции пропорционально установленной базе. За базу распределения принимаются: условные единицы (рамо-день, метро-день), плановая себестоимость, стоимость в ценах продажи.

Таким способом, например, исчисляется себестоимость продукции льноводства, картофелеводства, овощеводства, садоводства.

Комбинированный способ калькулирования основан на применении нескольких способов в их сочетании. Наиболее широко применяется соединение исключения стоимости побочной продукции и пропорционально, а также коэффициентного и пропорционального способов. Методика и техника калькуляционных расчетов при комбинированном способе осуществляется в общеустановленном порядке.

Данный способ калькулирования используется в картофелеводстве, овощеводстве, семеноводстве зерновых культур, садоводстве.

Нормативный метод состоит в том, что себестоимость продукции исчисляется на основании данных учета о затратах по установленным нормам, отклонений от норм и их изменений. Условиями правильного применения нормативной калькуляции по действующим нормам, выявление отклонений фактических затрат от норм в момент их возникновения, учет изменений действующих норм.

Фактическая себестоимость продукции при нормативном методе калькулирования состоит из расходов по действующим нормам плюс-минус отклонения от норм и изменения норм.

117. Необходимым условием для исчисления себестоимости того или иного вида продукции растениеводства является определение всей суммы затрат, связанных с её производством. Практически по всем культурам и производствам данной отрасли на конец года отражается только часть основных затрат. Другая часть затрат, связанных с выращиванием соответствующих сельскохозяйственных культур, учитывается особенно, как самостоятельные объекты (смотрите пункты 62 и 63 настоящих Методических рекомендаций). В связи с этим указанные затраты необходимо распределить и отразить по культурам, тем самым обеспечить необходимую информационную базу для калькулирования себестоимости полученной продукции.

До начала исчисления себестоимости продукции растениеводства следует выполнить некоторые учетные работы. Необходимо определить затраты по площадям культур, погибших от стихийных бедствий. Затраты по полностью погибшим посевам списывают с субсчёта 20-1 «Растениеводство» в дебет счета 99 «Прибыли и убытки», т.е. относят на убытки. Основанием для списания этих затрат являются акты, составленные в соответствии с действующими правилами и утверждённые руководителем организации.

Сумму затрат по погибшим посевам определяют по фактически учтённым затратам за период, предшествующий гибели посевов. Затраты списывают в разрезе установленной и принятой в организации номенклатуры основных затрат согласно расчету.

При частичной гибели посевов от стихийных бедствий с посевом той же культуры для увеличения густоты травостоя или для восстановления всходов на отдельных участках поля (плешинах), где ничего или почти ничего не сохранилось, к сумме учтенных затрат прибавляются затраты на подсев. Если подсев произведен другой культурой (для получения смеси фуражного зерна или зеленой массы), то необходимо также соответственно изменить название аналитического счета, на котором учтены затраты на частично погибшую культуру (например, овес на вико-овес).

При частичной и полной гибели посевов от стихийных бедствий в потери от гибели культур, взамен которых были посеяны на тех же площадях и в том же году другие культуры, включают стоимость семян и расходы на предпосевную обработку почвы и посевов. Затраты на подъем зяби, удобрения и другие неповторяемые расходы включают в себестоимость продукции вновь высеянных культур. При этом как по подсеянным, так и пересеянным полностью площадям в общеустановленном порядке определяется недобор продукции, а часть затрат, соответствующая проценту недобора, списывается с данной культуры на убытки. По застрахованным посевам, согласно актам поступления страховых случаев, расчетам исчисления сумм страхового возмещения нанесенных убытков и бухгалтерским справкам, начисленные суммы страхового возмещения записывают с кредита счета 20-1 «Растениеводство» и относят в дебет счета 76-1 «Расчеты по имущественному и личному страхованию». Невозмещенные затраты по погибшим посевам в результате халатности или бесхозяйственности, включая оставшиеся неубранными площади, списываются с кредита 20-1 «Растениеводство» на общепроизводственные расходы растениеводства (в дебет счета 25-1). Так, если часть площади осталась неубранной, то необходимо сначала определить затраты на гектар по выращиванию. Для этого из общей суммы затрат следует вычесть затраты по уборке, а оставшуюся сумму разделить на всю площадь. После этого затраты по выращиванию данной культуры, приходящиеся на гектар, умножаются на площадь, с которой урожай не убран, и из получения результата вычитаются суммы возмещения (при их отсутствии указанные в полном объеме списываются в вышесказанном порядке).

Наряду с этим следует обеспечить четкое разграничение учета производственных затрат текущего года от переходящих на будущий год, от чего во многом зависит правильное исчисление себестоимости продукции текущего года. Необходимо определить затраты производства, относящиеся на калькулируемую продукцию и незавершенное производство, которое должно быть подтверждено инвентаризационной ведомостью.

Кроме того, следует определить себестоимость необмолоченных культур. С этой целью внутри балансового счета 20-1 «Растениеводство» открывают отдельные аналитические счета по видам необмолоченных зерновых культур, трав на семена и не вывезенных с полей всех видов технических культур, на которых отражают все фактические затраты, относящиеся к вышеуказанным культурам.

В следующем отчетном году эти затраты по доработке урожая (вывозка, обмолот и очистка) следует также отразить на вышеуказанных аналитических счетах. Фактические затраты, относящиеся к необмолоченным культурам, определяют в следующем порядке.

Фактические затраты по убранной обмолоченной и убранной необмолоченной культуре уменьшают на сумму расходов по обмолоту, очистке и вывозке продукции с поля. Оставшуюся сумму затрат распределяют пропорционально количеству гектаров между убранной обмолоченной и убранной необмолоченной культурой.

При этом себестоимость убранных и обмолоченных культур определяют следующим образом: к сумме затрат по убранным культурам добавляют затраты по их обмолоту, очистке и вывозке. Если из общей суммы затрат по обмолоченным и необмолоченным культурам исключить себестоимость убранных обмолоченных культур, то оставшаяся сумма будет составлять себестоимость необмолоченных культур.

Например, в организации посеяно 120 га льна-долгунца, урожай убран и обмолочен со 100 га. Общие затраты по выращиванию составили 3062600 руб., в том числе по обмолоту, очистке и вывозке - 612600 руб.

Итого затрат за вычетом расходов по обмолоту, очистке и вывозке - 2450300 руб. (3062600 - 612600), или на 1 га 20417×(2450000:120).

Поскольку затраты на убранные и обмолоченные площади составили 2654300 руб. (20417×100 + 612600), то не убранный, но необмолоченный лен-долгунец приходится 408300 руб. (3062600 - 2654300), которые и отражают на субсчете 20-1 «Растениеводство» как незавершенное производство.

В следующем отчетном году к этой сумме затрат добавляют расходы по обмолоту, очистке и вывозке и определяют себестоимость 1 ц основной и сопряженной продукции (семян и соломки). Аналогично определяют затраты по другим необмолоченным культурам, оставшимся к концу года.

Важно также уточнить выход основной, сопряженной и побочной продукции в растениеводстве, правильно списать неиспользуемые отходы, определить количество стандартной и нестандартной продукции.

При этом следует иметь в виду, что первоначальный сбор сельскохозяйственной продукции учитывается в фактической массе. Затем на основании актов на сортировку и сушку продукции растениеводства определяют количество и стоимость потерь при доработке (мертвые отходы, усушка), которые записывают способом «красное сторно» по дебету счетов 10-7 «Корма», 10-8 «Семена и посадочный материал» и 43-1 «Готовая продукция растениеводства» (если определено дальнейшее целевое назначение полученной продукции) и кредиту счета 20-1 «Растениеводство». Массу продукции после доработки принимают за исходную основу для исчисления себестоимости.

И лишь после этого приступают к калькулированным расчетам, соблюдая установленную последовательность исчисления себестоимости соответствующих видов продукции. Это вызвано тем обстоятельством, что отдельные её виды, полученные от одних производств, могут быть использованы в других производствах той же отрасли растениеводства. Например, в овощеводстве выращенная в закрытом грунте рассада рассматривается как готовая продукция, затем используется как посадочный материал в открытом грунте, а полученная зеленая масса может быть использована для приготовления силоса, сенажа, травяной муки или гранул. Поэтому исчисление фактической себестоимости выращенной в закрытом грунте рассады должно предшествовать определению себестоимости овощей, как и установление себестоимости зеленой массы должно проводиться до составления калькуляции себестоимости силоса и других видов продукции. При расчете себестоимости продукции источников декоративных и плодовых культур калькуляция составляется последовательно по годам, начиная с культур более раннего периода выращивания.

В целях единообразного отражения затрат, включаемых в себестоимость разных видов продукции растениеводства установленные границы производственного процесса в данной отрасли, обозначаются общепринятым термином «франко», которые одновременно являются и границей производственной себестоимости.

Общие вопросы методики и техники калькулирования себестоимости изложены в разделе 6 п. 64 «Методических рекомендаций»8.

______________

8 Методические рекомендации по бухгалтерскому учету затрат на производство и калькулированию себестоимости продукции (работ, услуг) в сельскохозяйственных организациях М.: МСХ РФ 2003

4.2. Калькуляция себестоимости продукции зерновых культур

118. Зерно калькулируют Франко-поле (ток или место первичной подработки, включая затраты по подработке, производимые одновременно с уборкой или после уборки урожая); солому - франко-стог, или другое место хранения. Количество продукции принимается в массе после доработки (за вычетом усушки и неиспользуемых отходов).

По зерновым и зернобобовым культурам (кроме кукурузы) объектами калькуляции являются зерно и солома. На основе данных аналитического учета определяют общую сумму затрат, включая незавершенное производство на начало года и выход продукции за год. Причем затраты на заготовку соломы (уборку, прессование, транспортировку, скирдование) учитывают обособленно и включают в калькуляцию по фактическим затратам. По лабораторным анализам устанавливают количество зерна, содержащегося в зерноотходах, и все количество полноценного зерна. Затем определяют сумму затрат, отнесенную на полноценнее зерно как разницу между всей суммой затрат по культуре и суммой затрат на побочную продукцию. Разделив эти затраты на выход соответственно основной и побочной продукции, находят себестоимость 1 ц зерна и соломы.

Пример. В организации получено 30540 ц яровой пшеницы, в том числе используемых зерновых отходов 150 ц и 45260 ц соломы. Затраты по заготовке соломы составили 2549300 руб. Общие затраты по возделыванию пшеницы, включая стоимость побочной продукции, составили 24050000 руб. Содержание зерна в зерноотходах - 35 %.

Методика расчета себестоимости:

По данным лабораторного анализа в зерновых отходах содержится 35 % полноценного зерна. Следовательно, количество зерна в переводе на полноценное составляет 52,5 ц (150×35/100). Общее количество полноценного зерна - 30442,5 ц (30540 - 150 + 52,5).

Из общей суммы затрат по культуре, затраты, относящиеся на полноценное зерно составляют 21500700 руб. (24050000 - 2549300).

Себестоимость 1 ц полноценного зерна будет 706,27 руб. (21500700:30442,5).

Себестоимость всех зерновых отходов составляет 37079 руб. (706,27×52,5), а 1 ц соответственно 247,19 руб. (37079:150).

Себестоимость 1 ц соломы - 56,33 руб. (2549300:45260).

Если учет затрат и калькулирование себестоимости продукции осуществляют по группам зерновых культур, то для исчисления себестоимости 1 ц зерна каждой культуры затраты между зерном, полученным от разных культур, распределяют пропорционально его оценке по ценам продажи (реализации) или плановым ценам (при отсутствии информации о рыночных ценах).

119. Некоторые особенности имеет методика калькулирования себестоимости продукции зерновых культур в семеноводческих организациях. Семенное зерно в специализированных семеноводческих организациях хозяйствах приходуют с подразделением на суперэлиту, элиту, первую и вторую репродукцию. Остальные репродукции учитывают в одной учетной группе, с выделением зерновых отходов. В остальных организациях зерно подразделяют в учете на полноценное (семенное, фуражное, продовольственное) и зерновые отходы.

При определении себестоимости различных учетных групп семенного зерна в семеноводческих хозяйствах общую сумму затрат, приходящихся на семенное зерно, распределяют на эти группы пропорционально стоимости зерна соответствующих репродукций по действующим на них рыночным ценам.

Пример. В семеноводческой организации от урожая семенного сортового проса было получено 210 ц элитных семян проса по рыночной цене продажи 3000 руб. за 1 ц, 760 ц семян I репродукции по 2000 руб. за 1 ц и 850 ц семян II репродукции по 1500 руб. за 1 ц. При этом зерноотходы достигли 200 ц с содержанием зерна 60 %, рыночная цена на несортовое просо была равна 1200 руб.

Затраты по выращиванию семенного сортового проса составили 1629100 руб., в том числе затраты по заготовке соломы - 114700 руб. Получено 1850 ц соломы проса.

Для расчета фактической себестоимости продукции проса в семеноводческих организациях рекомендуется составлять калькуляционный лист, где в разделе «Выход продукции» отражают первоначально оприходованный вес основной продукции по сортам, вес зерноотходов после доработки, выход побочной продукции, стоимость основной продукции по сортам в оценке по рыночным ценам (табл. 7). Информация этого раздела является основанием для проведения последующих расчетов исчисления фактической себестоимости единицы продукции по сортам.

Таблица 7

Калькуляционный лист исчисления себестоимости проса в семеноводческом хозяйстве (по выходу продукции)

Основная и побочная продукция

Количество в натуре, ц

Коэффициент пересчета в полноценную продукцию

Количество полноценной продукции, ц

Стоимость основной продукции по действующим ценам продажи, руб.

Зерно семенное элита

210

1,00

210

630000

Зерно I репродукции

760

1,00

760

1520000

Зерно II репродукции

850

1,00

850

1275000

Зерноотходы

200

0,6 · 1,0

120

-

Солома

1850

-

-

-

Итого

-

-

1940

3425000

В третьем разделе калькуляционного листа производят расчет фактической себестоимости единицы продукции. Алгоритм расчета следующий:

1. Сумма затрат, относимая на зерноотходы - 144000 руб. (120×1200 руб.), стоимостная оценка 1 ц зерноотходов - 720 руб. (144000:200).

2. Сумма затрат, относимая на семенное зерно - 1370400 руб. (1629100 - 114700 - 144000).

3. Отношение фактических затрат к реализационной стоимости семенного зерна - 40 % (1370400:3425000).

4. Фактическая себестоимость 1 ц элитного зерна - 1200 руб. (630000×40/100/210).

5. Фактическая себестоимость 1 ц зерна I репродукции - 800 руб. (1520000×40/100/760).

6. Фактическая себестоимость 1 ц зерна II репродукции - 600 руб. (1275000×40/100/850).

7. Фактическая себестоимость 1 ц соломы проса - 62 руб. (114700:1850).

Корректирование плановой себестоимости до фактической продукции семеноводческих хозяйств осуществляется в общеустановленном порядке.

120. На сельскохозяйственных опытных станциях, а также в учхозах сельскохозяйственных ВУЗов, при определении себестоимости семенного зерна целесообразно применять методику, предусматривающую включение затрат первичного семеноводства в питомниках размножения. При этом рекомендуется учет затрат по семеноводческим посевам осуществлять по передельному способу с полуфабрикатным вариантом.

При исчислении себестоимости кондиционных элитных семян (питомников испытания потомств первого и второго года, размножения, суперэлиты, элиты и семян I - III репродукций) необходимо учитывать четыре вида продукции:

1. Кондиционные семена;

2. Продовольственное и фуражное зерно как отходы от кондиционных семян;

3. Зерновые отходы (с указанием в них процента полноценного зерна);

4. Побочную продукцию - солому и полову.

Затраты на продовольственное и фуражное зерно питомников, суперэлиты, элиты, I - III репродукций отдельной культуры (группы культур) определяют следующим образом. Из общей суммы фактических затрат на производство семян какой-либо культуры, учтенной на аналитическом счете, исключают все дополнительные затраты, связанные с их производством: затраты на уход за посевами (сортовые и видовые прополки), апробацию, дополнительные затраты на уборку (очистка комбайнов после уборки разных сортов и т.д.), очистку семян и доведение их до соответствующих кондиций, на хранение и другие фактические произведенные дополнительные затраты, которые обычные хозяйства не расходуют при производстве товарного зерна. Кроме того, исключают затраты на побочную продукцию (солому, полову) по фактическим издержкам производства. Оставшуюся сумму затрат делят на общий валовой выход сопряженной продукции в переводе на полноценное зерно и таким образом определяют себестоимость одного центнера продовольственного и фуражного зерна, по которой оценивается его валовой выход. Зерновые отходы оцениваются в зависимости от фактического процента содержания в них полноценного зерна, исходя из фактической себестоимости продовольственного и фуражного зерна или цены товарного зерна.

Затраты на кондиционные семена определяют вычитанием из общей суммы затрат себестоимости продовольственного, фуражного зерна и зерновых отходов, а также стоимости побочной продукции. После этого исчисляют фактическую себестоимость центнера кондиционных семян.

Все дополнительные затраты, связанные с производством элитных семян и семян I - III репродукций по видам работ, определяют по данным Накопительной ведомости учета затрат (ф. № 301-АПК).

Такая детализация в учете затрат и исчислении себестоимости производства элитных и репродукционных семян улучшит качество производственного учета, позволит получать более обширную информацию о затратах труда и средств, себестоимости производства продукции, глубже анализировать результаты производственной деятельности и намечать пути снижения себестоимости продукции и повышения ее конкурентоспособности.

121. Калькуляция себестоимости кукурузы на зерно.

Кукуруза дает несколько видов сопряженной продукции: зерно в початках полной спелости, зерно в початках молочно-восковой и восковой спелости, зеленую массу и побочную продукцию - стебель сухой.

При определении себестоимости 1 ц зерна берут его массу в пересчете на сухое зерно. Пересчет делают по фактическому выходу зерна из початков, определенному путем обмолота среднесуточных образцов, с учетом стандартной влажности зерна в початках (22 %).

Например, физический вес кукурузы в початках - 10770 ц, фактический выход зерна - 78 %, превышение стандартных кондиций по влажности на 2 % (базис 22 %), сорной примеси - на 3 % (базис 1 %).

Фактический вес зерна кукурузы составляет 8400 ц (10770×78/100).

Вес натуральной скидки в зерне - 420 ц (8400×5/100).

Зачетный вес зерна - 7980 ц (8400 - 420).

Выход зерна из початков кукурузы определяется по следующей формуле:

(Зачетный вес зерна/Зачетный вес початков)×100.

При продаже или хранении початков кукурузы в обертках ее физическую массу учитывают без массы обертки, которую исчисляют по данным лабораторных анализов.

Если площадь посева кукурузы, предназначенной для использования на зерно, фактически использовали для получения нескольких видов продукции (зерна кукурузы в полной спелости, восковой, молочно-восковой и домолочно-восковой), фактическую их себестоимость определяют, распределяя общую сумму затрат (за исключением стоимости сухих стеблей по фактическим затратам по их сбору) пропорционально убранной площади каждого вида продукции.

Затраты и выход продукции по посевам кукурузы, предназначенной для использования на зеленый корм, в связи со значительной разницей в издержках производства учитывают отдельно на аналитическом счете «Кукуруза на зеленый корм». Себестоимость кукурузы рассчитывают аналогично себестоимости зеленой массы других комовых культур.

Початки кукурузы в стадии восковой и молочно-восковой спелости на сухое зерно не пересчитывают в связи с тем, что их учитывают вместе со стеблями в весе зеленой массы.

Калькуляционный лист при исчислении себестоимости продукции кукурузы составляется по такой же форме, как и по другим зерновым культурам. К нему должен быть приложен расчет перевода початков в сухое зерно, причем количество полученных початков фиксируют лишь справочно.

Поскольку в текущем году кукуруза отражается в початках, то целесообразно исчислять фактическую себестоимость её початков и на базе этой себестоимости корректировать плановую себестоимость выбывшей и оставшейся на конец года продукции.

4.3. Калькуляция себестоимости технических культур

122. Себестоимость продукции технических культур калькулируют франко-место хранения; соломы (стеблей) - франко-стог или другое место хранения.

123. Калькуляция себестоимости подсолнечника на зерно. Основной продукцией подсолнечника являются семена, калькулируемые по их массе после доработки: побочной - стебли, корзинки, полова, которые оценивают по фактическим затратам по заготовке этой побочной продукции.

Себестоимость подсолнечника калькулируют франко-место хранения путем деления учтенной суммы затрат за вычетом стоимости побочной продукции на все количество подсолнечника.

124. Калькуляция себестоимости продукции льна-долгунца.

Основной продукцией льна является соломка и семена, затраты между которыми распределяют пропорционально их стоимости по рыночным ценам. Себестоимость соломки калькулируют франко-стог по физической массе с учетом процента влажности; семена - франко-склад.

Например, в организации затраты на возделывание льна составили 4840000 руб. Получено 250 ц семян в оценке по ценам продаж на сумму 1950000 руб. и 2560 ц соломки на сумму 8960000 руб. Всего получено продукции по продажным ценам на 10910000 руб.

Методика расчета себестоимости:

Удельный вес семян в общей стоимости продукции - 17,9 %

(1950000 · 100/10910000)

Удельный вес соломки - 82,1 %.

(8960000 · 100/10910000)

Из общей суммы затрат на выращивание и уборку льна-долгунца относится на семена - 866360 руб. (4840000 · 0,179).

Сумма затрат, отнесенная на соломку составляет 3973640 руб. (4840000 · 0,821).

Себестоимость 1 ц семян равна 3465,44 руб. (866360:250).

Себестоимость 1 ц соломки составляет 1552, 20 руб. (3973640:2560).

Если отдельные организации выращенную соломку перерабатывают у себя на месте в тресту, а тресту - в льноволокно, то затраты по переработке учитывают на субсчете 20-3 «Промышленное производство», аналитический счет «Переработка соломки льна в тресту и тресты в волокно».

125. Калькуляция себестоимости свеклы фабричной.

Объектом калькуляции по этой культуре являются корнеплоды. Если ботва используется в хозяйстве, то её заготовка учитывается на отдельном аналитическом счете «Уборка и скирдование стеблей». На нем отражают все затраты, связанные с уборкой стеблей. Учтенные затраты, включая общепроизводственные и общехозяйственные расходы, относимые в общеустановленном порядке, составляют себестоимость побочной продукции.

Неиспользуемую побочную продукцию при определении себестоимости основной продукции при калькуляционных расчетах во внимание не принимают.

Себестоимость центнера свеклы определяют делением общей суммы затрат, отнесенной на свеклу, на ее количество.

Затраты на выращивание семян свеклы учитывают на отдельном аналитическом счете «Высадка - семенники сахарной свеклы». На этот счет относят стоимость высадков и затраты, связанные с возделыванием и уборкой семян, включая расходы на очистку, сортировку и сушку, проводимую вместе с уборкой или после нее в текущем году. Себестоимость 1 ц семян определяется делением общей суммы затрат на физический вес в центнерах полученных семян после их сортировки и сушки.

126. В группу технических культур входят лекарственные травы и пряные культуры (валериана лекарственная, зверобой обыкновенный, кориандр, тмин, мята перечная, герань эфиромасличная и т.д.). Объектами исчисления себестоимости этих культур являются: свежие листья, корни, семена, плоды, рассада. Себестоимость продукции лекарственных культур полевого возделывания исчисляются путем распределения всех затрат пропорционально стоимости отдельных видов продукции по ценам их продажи.

4.4. Калькуляция себестоимости овощей открытого грунта и картофеля

127. Калькуляция себестоимости овощей. Себестоимость овощей калькулируют франко-место хранения. Себестоимость исчисляется в зависимости от специализации организаций. В специализированных овощеводческих хозяйствах определяют себестоимость каждой овощной культуры, в неспециализированных - в целом по овощеводству открытого грунта. Стоимость отходов (ботва, капустный лист, недоразвитые кочаны и т.д.) при использовании их в организации вычитается из суммы затрат на овощные культуры (по фактическим издержкам по их заготовке). Оставшаяся сумма затрат распределяется между продукцией отдельных овощных культур пропорционально сумме выручки от их продажи. Себестоимость одного центнера овощей определяется делением исчисленных затрат на массу каждой овощной культуры.

Например, затраты на выращивание и уборку продукции корнеплодных овощных культур в хозяйстве составили 3362000 руб. Получено 4500 ц свеклы столовой по ценам продажи на сумму 3068000 руб., моркови 2600 ц на 2451800 руб. и 800 ц брюквы столовой на 400000 руб. Затраты на уборку и транспортировку ботвы овощных культур составили 92000 руб.

Методика расчета себестоимости:

Затраты без стоимости ботвы составляют 3270000 руб. (3362000 - 92000)

Всего выручено от продажи овощей - 5919800 руб. (3068000 + 24518000 + 400000)

Удельный вес стоимости свеклы столовой в общей сумме выручки от продажи овощей равняется 51,8 % (3068000×100/5919800)

Моркови - 41,4 % (2451800×100/5919800)

Брюквы столовой - 6,8 % (400000×100/5919800)

Сумма затрат, отнесенная на производство свеклы составляет 1693860 руб. (3270000×51,8/100).

Сумма затрат на производство моркови - 1353780 руб. (3270000×41,4/100).

Сумма затрат на производство брюквы столовой - 222360 руб. (3270000×6,8/100)

Себестоимость 1 ц свеклы столовой составляет 376,41 руб. (1693860:4500)

Себестоимость 1 ц моркови - 520,68 руб. (1353780:2600)

Себестоимость 1 ц брюквы столовой - 277,95 руб. (222360:800)

128. Калькуляция себестоимости картофеля.

Основной продукцией картофеля являются корнеплоды. Побочной продукцией считается ботва. В случае ее сбора она оценивается по фактическим затратам на ее уборку.

Для исчисления фактической себестоимости клубней картофеля из общей суммы затрат на возделывание культуры и уборку урожая необходимо вычесть стоимость использованной в организации ботвы. Себестоимость одного центнера картофеля определяется делением полученного результата на массу клубней.

В тех случаях, когда весь произведенный картофель сортируется, следует калькулировать себестоимость стандартного и нестандартного картофеля. Полезные отходы (мелкий и битый картофель, картофель с гнилью) оценивают с учетом кормовых достоинств этих отходов (по средней себестоимости кормовых корнеплодов или зеленой массы силосных культур). Их стоимость, а также стоимость ботвы исключается из общей суммы затрат по выращиванию картофеля. Оставшиеся затраты распределяют между стандартным и нестандартным картофелем пропорционально его стоимости по продажным ценам.

Например, затраты по выращиванию картофеля в организации за отчетный год составили 2602500 руб.; получено от урожая стандартного картофеля 3560 ц, нестандартного - 820 ц, ботвы для силосования - 450 ц; ботва оценена по себестоимости зеленой массы - 70 руб. за 1 ц. За время хранения оказались испорченными 60 ц стандартного картофеля и 120 ц нестандартного. Средняя себестоимость кормовых корнеплодов в данном хозяйстве составляет 180 руб., а их питательность - 0,12 кормовой единицы. В результате порчи питательность картофеля снизилась до 0,16 кормовых единиц.

Перед исчислением себестоимости необходимо оценить испорченный картофель, отпущенный на корм животным. Оценка производится следующим образом (180 руб.×0,16/0,12) = 240 руб. за 1 ц.

Методика калькуляции себестоимости картофеля, руб.:

Всего затрат на конец отчетного периода........................... 2602500

Исключено

Стоимость ботвы (450×70 руб.)........................................ 31500

Стоимость испорченного картофеля (180×240 руб.)..... 43200

Отнесено затрат на калькулируемое количество основной продукции

(2602500 - 31500 - 43200).................................................. 2527800

Стоимость калькулируемого количества продукции по продажным ценам

Стандартного картофеля (3500 ц).................................... 2800000

Нестандартного (700 ц)..................................................... 315000

Всего (4200 ц)..................................................................... 3115000

Удельный вес продукции в ее обшей стоимости, %

Стандартного картофеля (2800000/3115000)×100.............. 90

Нестандартного (2527800×0,1)/700...................................... 10

Фактическая себестоимость 1 ц картофеля

Стандартного (2527800×0,9)/3500.................................... 650,00

Нестандартного (2527800×0,1)/700.................................. 361,11

На конец года по этой себестоимости должен быть оценен картофель как выбывший за отчетный период, так и оставшийся на зимнее хранение в данной организации. При этом следует иметь в виду, что в себестоимость картофеля урожая текущего года включаются также затраты по очистке и подготовке хранилищ, по уходу за продукцией, оставленной на хранение.

4.5. Калькуляция себестоимости продукции овощеводства закрытого грунта

129. Себестоимость продукции овощеводства закрытого грунта рассчитывается по теплицам зимним, теплицам весенним, парникам, пленочным укрытиям, утепленному грунту без укрытий и отдельно по продукции, полученной гидропонным методом.

Из общей суммы затрат, относящихся к урожаю отчетного года, выделяют прямые затраты на семена и посадочный материал и непосредственно относят на соответствующую культуру. Все другие расходы распределяются по культурам, выращенным в закрытом сооружении, следующим образом:

- в зимних и весенних теплицах, по пленочным укрытиям и утепленному грунту без укрытий - пропорционально количеству квадратных метро-дней производства той или иной культуры. Количество квадратных метро-дней определяется умножением площади (кв.м.), занятой под той или иной культурой, на количество дней вегетации этой же культуры;

- в парниках - пропорционально количеству рамо-дней пребывания культуры в парниках. Количество рамо-дней определяется умножением количества рам, занятых соответствующей культурой, на количество дней ее вегетационного периода.

Себестоимость единицы продукции (килограмма или центнера ранних овощей и 1000 шт. рассады) по каждой культуре определяется путем деления общей суммы затрат, отнесенной на культуру, на валовой выход продукции.

Например, в парниках организации посажены огурцы - 1000 рам и лук на перо - 500 рам. Общая сумма затрат составила 2960000 руб. собрано 124000 кг огурцов и 28000 кг лука на перо. Вегетационный период для огурцов составил 73 дня, для лука на перо - 42 дня.

Методика расчета себестоимости:

Определяют количество рамо-дней по каждой культуре

Огурцы - 73000 (1000 рам×73 дня)

Лук на перо - 21000 (500 рам×42 дня)

Всего 94000 рамо-дней

Сумма затрат, подлежащих отнесению на каждую культуру:

Огурцы: (2960000×73000)/94000 = 2298723 руб.

Лук на перо: (2960000×21000)/94000 = 661277 руб.

Себестоимость 1 кг полученной продукции:

Огурцов - 18,54 руб. (2298723:124000)

Лука на перо - 23,62 руб. (661227:28000)

Овощи подразделяются на стандартные, нестандартные и полезные (используемые) отходы.

Разница между суммой затрат на производство овощей и стоимостью отходов (по фактическим затратам по их сбору) должна составлять себестоимость стандартных и нестандартных овощей, которая, в свою очередь, распределяется на эти группы овощей пропорционально их стоимости по продажным ценам.

4.6. Калькуляция себестоимости продукции кормовых культур и приготовляемых кормов

130. Определение себестоимости продукции сеяных однолетних и многолетних трав производится по каждому ее виду - сену, зеленой массе, семенам, соломе в следующем порядке:

- если однолетние травы используются для получения одного вида продукции, то расчет себестоимости проводится простым способом и сводится к делению суммы затрат по данной культуре на количество полученной продукции. Как правило, сеяные травы дают несколько видов продукции. Поэтому при исчислении их себестоимости каждый вид продукции пересчитывается в условную по установленным коэффициентам. После этого распределение затрат по видам продукции осуществляется в общеустановленном порядке;

- по многолетним травам, вне зависимости от сроков использования площадей для получения различных видов продукции, себестоимость 1 ц продукции определяется также с помощью установленных коэффициентов.

131. При исчислении себестоимости продукции многолетних трав имеются некоторые особенности. Они обусловлены тем, что затраты по выращиванию многолетних трав делятся на затраты прошлых лет и текущего года. Затраты прошлых лет по многолетним травам (обработка почвы, посев, уход за посевом и др.) распределяются между смежными годами, исходя из урожайности за каждый год и количества лет использования этих посевов. Так, при равномерной урожайности и эксплуатации посевов в течение трех лет за первый год относится 34 % этих затрат, на второй - 33 %, на третий - тоже 33 %. Если многолетние травы используются на протяжении двух лет и их урожайность одинакова, то на каждый год относится половина (50 %) этих затрат.

Затраты прошлых лет по многолетним травам, относящиеся к продукции будущего года, рассматриваются как незавершенное производство по данным культурам.

Затраты текущего года, связанные с выращиванием, уборкой продукции многолетних трав, полностью относятся на себестоимость данного года.

Таким образом, по многолетним травам затраты, относящиеся к полученной продукции, включают часть затрат прошлых лет и всю сумму затрат текущего года. В своей совокупности они и составляют себестоимость произведенной продукции.

Пример. В отчетном году организация использовала посевы многолетних трав на площади 100 га. Сумма затрат прошлых лет, отнесенная в текущем году на эту площадь, равна 360000 руб. Эта площадь была использована следующим образом, га:

 

I укос

II укос

Всего

на сено

70

20

90

на семена

5

15

20

на зеленую массу

5

20

25

на выпасы

20

25

45

Итого

100

80

180

Методика расчета себестоимости продукции:

Для отнесения затрат прошлых лет на полученную продукцию необходимо общую сумму затрат (360000 руб.) разделить на общую эксплуатационную площадь с учетом двойного использования (180 га), что составляет 2000 руб. на 1 га (360000 руб.:180).

Затем определяют долю затрат прошлых лет, приходящуюся на каждый вид продукции:

На сено (всех укосов) - 180000 руб. (2000 руб.×90)

На семена (всех укосов) - 40000 руб. (2000 руб.×20)

На зеленую массу (всех укосов) - 50000 руб. (2000 руб.×25)

На выпасы (всех укосов) - 90000 руб. (2000 руб.×45)

Итого.................................................. 360000 руб.

Затраты текущего года составили 416740 руб.

Получено продукции в пересчете на условную, ц:

Сена (1800×1,0)................................. 1800

Семян (40×75,0)................................ 3000

Зеленой массы (2000×0,3)................ 600

Всего.................................................. 5400

Фактическая себестоимость 1 ц условных единиц продукции, определяется суммой всех затрат, относимых на отчетный год - 776740 руб. и деление ее на количество условной продукции. (360000 + 416740)/5400 = 143,84 руб.

Затраты, отнесенные на сено - 258912 руб. (1800×143,84)

Затраты, отнесенные на семена - 431520 руб. (3000×143,84)

Затраты, отнесенные на зеленую массу - 86304 руб. (600×143,84).

Фактическая себестоимость 1 ц сена - 143,84 руб. (258912:1800)

Фактическая себестоимость 1 ц семян - 10788 руб. (431520:40)

Фактическая себестоимость 1 ц зеленой массы - 43,15 (86304:2000)

Себестоимость сена (по естественным сенокосам) определяется исходя из общей суммы затрат по укосу, транспортировке сена к местам хранении и укладке его в стога и скирды.

132. Себестоимость сена (с культурных сенокосов) охватывают, кроме того, расходы по их созданию: работы по вспашке, дискованию, посеву трав и т.д. Они рассматриваются как незавершенное производство по культурным сенокосам и на протяжении 3 - 4 лет включаются в себестоимость сена, полученного с данной площади. В результате этого все затраты по созданию культурных сенокосов за указанный период должны быть включены в себестоимость полученной продукции. Естественные и культурные сенокосы дают один вид продукции - сено. Поэтому для исчисления его себестоимости применяется простой способ калькулирования.

Продукцией пастбищ является зеленая масса, скормленная животным на корню. Ее количество определяют расчетным путем и оформляют актом. Стоимость зеленой массы, потребленной на корню, относится на затраты соответствующего вида или группы животных без оприходования её в состав сельскохозяйственной продукции.

133. Пастбищные корма с естественных пастбищ отражают только в количественном выражении (в центнерах кормовых единицах).

Их себестоимость не исчисляется, поскольку затраты, связанные с их получением, отсутствуют.

По культурным пастбищам все затраты, связанные с посевом, выращиванием кормовых культур и с содержанием пастбищ, используемых для выпаса скота, относят непосредственно с кредита субсчета 20-1 «Растениеводство» в дебет субсчета 20-2 «Животноводство», на аналитические счета тех групп скота, которые пользовались пастбищами.

Себестоимость пастбищных кормов на культурных пастбищах определяется путем деления затрат по их созданию и содержанию (прошлых лет и текущего года) на количество центнеров указанных кормов. При калькулировании себестоимости продукции сеяных трав принимают во внимание урожай зеленой массы, подвергшейся взвешиванию.

Зеленую массу сеяных трав культурных пастбищ, скармливаемую животным на корню (путем выпаса), не приходуют и не калькулируют. Вес скормленной зеленой массы определяют расчетным путем для исчисления потребленных отдельными видами скота кормов. Если в организации имеется одно пастбище, используемое под выпас разных видов животных, возникают определенные трудности при распределении затрат по содержанию пастбища. В этих случаях затраты между группами скота, пользовавшими пастбище, распределяют пропорционально кормо-дню, исходя из нормы расходования сена в непастбищный период.

Например, затраты в организации по севу трав и содержанию пастбища составили 699300 руб. Затраты пастбищных дней (кормо-дней) и количество используемых кормов по нижеследующим группам животных составили:

Виды скота

Кормо-дни

Норма расхода сена в день, кг

Использование сена на пастбище, кг

Коровы

154840

7

1083880

Телята текущего года рождения

42720

4

170880

Овцы всех возрастов

95867

1,5

143801

Итого

293427

X

1398561

Расчет скормленной зеленой массы:

Определяется себестоимость 1 кг скормленного сена - 0,50 руб.(699300/1398561)

Распределяются затраты по группам животных:

Коровы (0,50×1083880) = 541960

Телята (0,50×170880) = 85440

Овцы (0,50×143801) = 71900

Итого.................................. 699300

134. Калькулирование себестоимости зеленой массы силоса и сенажа.

Процесс производства силоса и сенажа включает два этапа: заготовление силосной или сенажной массы и приготовление силоса либо сенажа. В соответствии с этим затраты учитываются по субсчету 20-1 «Растениеводство» на разных аналитических счетах. По аналитическому счету «Выращивание зеленой массы (соответствующей культуры) на силос (или сенаж)» принимают во внимание все затраты по выращиванию, уборке зеленой массы, ее измельчению, расходы по доставке и разгрузке. Зеленая масса на протяжении года приходуется по ее плановой себестоимости и отражается по дебету субсчета 10-7 «Корма» аналитического счета «Зеленая масса на силос (сенаж)» и кредиту субсчета 20-1 аналитического счета «Выращивание зеленой массы на силос (или сенаж)».

Одновременно с этим использованная зеленая масса в этой же оценке списывается с кредита субсчета 10-7 в дебет субсчета 20-1, аналитический счет «Силосование» или «Приготовление сенажа».

В конце года после распределения общепроизводственных и общехозяйственных расходов (они относятся как на счет «Выращивание силосной массы», так и на счет «Силосование») определяется фактическая себестоимость зеленой массы, использованной на силос или сенаж.

При этом себестоимость 1 ц силоса определяется, таким образом, стоимостью зеленой массы по фактической себестоимости и фактически произведенными затратами по силосованию. Фактическая себестоимость силоса калькулируется по массе готового силоса (за вычетом угара не ранее чем через 20 дней после закладки). Массу силоса устанавливают путем перевода из объемных единиц (кубических метров) в весовые (центнеры) по специальным таблицам (в зависимости от способа измельчения зачетной массы, состава компонентов, их влажности, срока закладки) или по среднему его весу в 1 кубическом метре. Для этого вырезают слой 0,5 - 1,0 м по длине траншеи (бурта) или другого сооружения на всю (или на половину) ширину и на всю высоту - и взвешивают, обмерив эту вырезку, вычисляют объем и, зная вес силоса, определяют средний вес его 1 кубического метра. Исчисление себестоимости 1 ц силоса приведено в табл. 8.

Таблица 8

Расчет себестоимости силоса

Зеленая масса на силос, ц

12000

-

Зеленая масса после угара (после 20 дней закладки), ц

9750

-

Стоимость засилосованной зеленой массы кукурузы

-

820500

Затраты по силосованию

-

96820

Итого

X

917320

Себестоимость 1 ц силоса (917320:9750)

X

94,08

В аналогичном порядке производится калькулирование себестоимости 1 ц сенажа по массе готового корма за вычетом убыли при ферментации (через 10 - 15 дней после закладки).

135. При приготовлении витаминно-травяной муки и гранулированных кормов их питательность, качество и уровень себестоимости зависит от перерабатывающей массы, из которой они производятся и вносимых минеральных и других добавок. Эти корма приходуют по видам с учетом переработанной массы. Отдельно исчисляется и себестоимость каждого вида травяной муки или гранулированных кормов.

Себестоимость 1 ц травяной муки определяют делением общей суммы затрат (зеленая масса, другие компоненты и затраты по сушке и помолу) на количество центнеров травяной муки, оприходованной на склад.

4.7. Калькулирование себестоимости продукции плодовых, ягодных и других многолетних насаждений

В неспециализированных организациях, где сады и ягодники занимают небольшие площади, затраты в данной подотрасли растениеводства учитывают в целом на одном аналитическом счете «Садоводство». На этом счете отражают все затраты по уходу за садами, сбору урожая, включая расходы по работам в саду, после уборки урожая в пределах отчетного года, а также затраты по уходу и сбору урожая по всем видам (породам) деревьев и ягодников. Фактическая себестоимость центнера продукции садоводства исчисляется в целом. Для этого все затраты делят на количество оприходованной продукции без подразделения её по видам.

Однако при необходимости определения себестоимости продукции по её отдельным видам, она может быть исчислена на основе распределения затрат пропорционально стоимости продукции каждого вида по продажным ценам (табл. 9).

В специализированных садоводческих организациях эта подотрасль является главной. Под отдельными породами культур могут быть заняты большие площади, поэтому затраты по каждой из них целесообразно учитывать обособленно. Наряду с основной продукцией - плодами, ягодами, эти предприятия получают в качестве сопряженной продукции - черенки, усы, отводки, отпрыски. В качестве побочной продукции садоводства рассматривается падалица. Она оценивается по ценам возможного использования и в этой оценке исключается из общих затрат. Если она применяется для переработки на джемы, соки и т.д., то оценивается по плановым ценам на данное сырье с учетом его качества. При использовании падалицы или испорченных плодов на корм скоту они оцениваются по себестоимости кормовых корнеплодов с учетом кормовых достоинств данной продукции. Сопряженная продукция оценивается по ценам реализации.

Таблица 9

Калькуляция себестоимости продукции садоводства (в неспециализированном хозяйстве)

Продукция садоводства

Получено продукции, ц

Продажная цена за 1 ц, руб.

Стоимость продукции в реализационных ценах, руб.

Коэффициент распределения затрат

Затраты, относимые на продукцию, руб.

Себестоимость 1 ц продукции, руб.

Яблоки

800

4000

3200000

0,7651

2448391

3060 - 49

Груши

300

6000

1800000

0,7651

1377221

4590 - 74

Сливы

500

3000

1500000

0,7651

1147685

2295 - 37

Вишни

200

3500

700000

0,7651

535586

2677 - 93

Малина

20

7000

140000

0,7651

107117

5355-85

Итого

X

X

7340000

X

5616000

X

При исчислении себестоимости плодов и ягод продукцию калькулируют с подразделением на стандартную и нестандартную. Расчеты производят, распределяя общие суммы затрат на эти учетные группы продукции пропорционально их стоимости по реализационным ценам. Здесь применяется комбинированный способ исчисления себестоимости продукции, состоящей из способа исключения стоимости побочной продукции и пропорционального, что позволяет более точно определить себестоимость продукции садоводства (табл. 10).

137. Основной продукцией питомников являются плодовые и декоративные саженцы, кустарники и деревья. Калькуляционной единицей по посевному отделению принята 1 тыс. штук сеянцев, по школам - 1 тыс. штук саженцев.

Таблица 10

Калькуляция себестоимости продукции садоводства в специализированном хозяйстве.

I. Расчет затрат, относимых на калькулируемую продукцию

Показатели

Количество

Сумма, руб.

Затраты текущего года по выращиванию, уборке яблок и уходу за садом после сбора урожая

-

762650

Стоимость побочной продукции

падалицы (50 ц · 150 руб.)

50

7500

испорченных нестандартных яблок (18 ц · 150 руб.)

18

2700

Стоимость сопряженной продукции (черенков) по продажным ценам (3,0 тыс. шт. · 5000 руб.)

3

15000

Затраты, относимые на калькулируемую продукцию, (762650 - 7500 - 2700 - 15000), руб.

-

737450

II. Себестоимость яблок по сортам

Показатели

Яблоки

I сорт

II сорт

Нестандартные

Всего

Количество, ц

150

250

300

700

Продажная цена, руб./ц

3500

2800

1600

2436

Общая стоимость в оценке по реализационным ценам, руб.

525000

700000

480000

1705000

Отношение фактической себестоимости продукции к ее стоимости в оценке по продажным ценам, % (737450:1705000)

0,43252

0,43252

0,43252

0,43252

Фактическая себестоимость всей продукции

227073

302767

207610

737450

Себестоимость 1 ц товарной продукции, руб./ц

1513,82

1211,07

692,03

X

Учет затрат на производство в питомниках ведут по номенклатуре статей, установленных для растениеводства. В отличие от других подотраслей растениеводства в питомниках с целью отражения всех количественных и качественных изменений, происходящих с растениями за весь период выращивания, ведут также количественный (оперативно-технический) учет на карточках, который имеет непосредственную связь с бухгалтерским учетом затрат.

Объектами бухгалтерского учета в питомниках являются:

- поля размножения - школа сеянцев (посевное отделение);

- поля формирования (начиная с первого поля и далее соответственно по годам посадки).

В зависимости от потребности выпуска того или иного вида продукции определяют количество школ и возраст выпускаемой продукции, который может колебаться от 3 до 20 лет (в хозяйствах, имеющих школу плодовых насаждений, саженцы обычно получают в четырехлетнем возрасте). За это время растения проходят через несколько отделений (посевное) и школ (первая, вторая и т.д.). При этом перевод из посевного отделения в школу и из одной школы в другую происходит в период не менее одного календарного года. До полной готовности продукции выращивают обычно несколько лет.

Затраты учитывают на отдельных аналитических счетах по годам закладки и наименованиям саженцев в разрезе элементов производственных затрат. Например, аналитические счета, учитывающие затраты по полям сеянцев, могут быть сгруппированы в один счет - «Посевное отделение» (или «Участки размножения»), а те, по которым учитывают затраты по полям выращивания саженцев, - в счет «Школа», затраты по производству черенков для прививки - в счет «Плантации и маточники».

Учет затрат по каждой школе ведется в следующем порядке. Затраты отдельного года находят отражение на аналитических счетах, открываемых для каждого года отдельно, в разделе статей затрат: первый год (поле сеянцев), второй год (поле окулянтов), третий год (поле однолеток), четвертый год (поле двухлеток).

В первый год закладки растений открывают «Карточку количественного учета» и ведут ее в течение всего периода их выращивания. В неё заносят данные о наименовании отдельных пород, об их количестве, о занимаемой каждой породой площади, данные о фактическом отпаде и отбраковке, подтвержденные осенней инвентаризацией. Количественные изменения растений оформляют актами, которые служат основанием для бухгалтерских записей (проводок). До осенней инвентаризации растения, находящиеся в посевном отделении, учитывают по размеру занимаемой им площади, а затем после пикировки - по площади и по отдельным породам (в тыс. штук). Учет саженцев в штуках ведут с момента их закладки.

На аналитические счета по годам закладки относят прямые затраты по уходу за саженцами. Общие затраты для данной школы относят на общий для этой школы счет, с которого их распределяют в конце года на счета по годам закладки пропорционально площади питомника, отведенной под каждый год посадки. При частичной выкопке сеянцы и саженцы, оставшиеся в поле, отражают как незавершенное производство.

В школе плодовых культур саженцы выращивают в течение четырех лет. Затраты, учтенные по полю сеянцев, в конце года переносят на аналитический счет поля второго года выращивания и т.д. В конечном итоге, затраты, учтенные по четвертому году выращивания, плюс затраты первых трех лет выращивания составляют полную себестоимость выращивания саженцев.

Если часть сеянцев и саженцев продают (реализуют) до полного срока их выращивания в питомнике, то их приходуют на субсчет 43-1 «Готовая продукция растениеводства» с кредита субсчета 20-1 «Растениеводство» по плановой себестоимости. На эту сумму уменьшают затраты по соответствующему полю в разрезе статей затрат.

Недоразвитые и непривитые саженцы оценивают по ценам возможной продажи. Эту сумму направляют на уменьшение учтенных затрат. На количество погибших саженцев уменьшают валовой выход продукции в количественном выражении. В результате себестоимость саженцев, предназначенных для продажи, увеличивается.

Продукцией посевных отделений являются выкопанные для посадки сеянцы (однолетние и двухлетние), как высаженные в хозяйстве, так и прикопанные или реализованные, школ - выкопанные саженцы (высаженные, прикопанные или реализованные), продукцией маточников и плантаций - черенки.

Затраты по выкапыванию сеянцев и саженцев относят только на выкопанные сеянцы и саженцы, а все остальные издержки распределяются между сеянцами (или саженцами), выкопанными и оставленными в поле (в школе) на выращивание (по данным осеней инвентаризации питомника). Оставленные на выращивание сеянцы и саженцы составляют незавершенное производство питомников, переходящих на следующий год.

Объектами калькуляции являются сеянцы и саженцы. Для определения их себестоимости по отдельным группам культур (семячковые, косточковые и т.д.) необходимо общую сумму затрат по каждому участку распределить между выкопанной продукцией (для посадки в своем хозяйстве, реализации) и оставшейся в грунте для дальнейшего доращивания. Затраты распределяют пропорционально количеству растений. С учетом суммы затрат, приходящихся на выкопанную продукцию и оставшуюся в «приколе», определяют себестоимость 1000 штук сеянцев и саженцев. Затраты, приходящиеся на сеянцы, окулянты, однолетние и двухлетние саженцы, находящиеся в грунте, переходят на следующий год как незавершенное производство.

Пример. В организации имеется питомник по выращиванию продукции плодовых пород, состоящий из полей сеянцев и саженцев-однолеток. Итоги количественного и аналитического текущего учета затрат на производство для калькуляции фактической себестоимости сеянцев и саженцев-однолеток, представлены в таблице 11.

По окончанию года выявляют себестоимость сеянцев. Их фактическая себестоимость складывается следующим образом:

(980000 - 140000)/(280 + 220) = 840000/400 = 2100 руб. за 1 тыс. шт.

При этом, оставшиеся на выращивании сеянцы, войдут в состав незавершенного производства = 46200(220 · 2100), а выкопанные оценены в фактическом размере затрат - 518000 руб. (9180 · 2100 + 140000). Разницу между плановой оценкой выкопанных сеянцев (630000 руб.) и их фактической себестоимостью (518000 руб.) необходимо откорректировать (в данном случае методом «красного сторно») следующей записью:

дебет счета 20-1, аналитический счет «Питомник. Поле саженцев однолеток»;

кредит счета 20-1, аналитический счет «Питомник. Поле саженцев» на сумму 112000 (красным сторно) (518000 - 690000).

После этих записей в регистры учета, на аналитическом счете «Поле сеянцев» останется сальдо - 462000 руб., равное фактической себестоимости оставшихся на выращивании сеянцев, а сумма затрат, отраженная по дебету аналитического счета «Поле саженцев-однолеток», уменьшится на 112000 руб. и составит 1988000×(2100000 - 112000).

Очередной этап - составление калькуляции фактической себестоимости саженцев по следующему алгоритму:

(1988000 - 210000)/(250 + 150) = 1788000/400 = 4445 руб. за 1 тыс. шт.

После расчета фактической себестоимости, оставшиеся на выращивании саженцы (в незавершенном производстве) должны быть оценены в 666750 (4445×150), а выкопанные - в сумме 1111250 руб. (4445 · 250). Сумма корректива плановой себестоимости саженцев до фактической составит 638750(111125 - 175000), а на тысячу штук - 2555 руб. Корректировочная бухгалтерская запись будет иметь следующее содержание:

дебет субсчета 10-8 «семена и посадочный материал»

(2555×100)................................................................................ 25500 руб. (красным)

дебет субсчета 90-1 «Продажи продукции растениеводства (питомника)»

(2555×150)................................................................................ 383250 руб. (красным)

кредит субсчета 20-1 «растениеводство, аналитического

счета «Питомник. Поле Саженцев-однолеток»................... 638750 руб. (красным).

После данной проводки в регистры учета, на аналитическом счете «Поле саженцев-однолеток» останется сальдо в сумме 666750 руб., равной фактической себестоимости саженцев, оставшихся на выращивании.

В небольших питомниках затраты могут учитываться на одном аналитическом счете без подразделения по полям и годам выращивания. В этом случае основные принципы учета в крупных питомниках сохраняются и для небольших. В частности в аналитическом учете нарастающим итогом отражают затраты, а в оперативно-техническом учете на карточках делают записи по культурам, количеству и годам закладки.

Ежегодно при проведении осенней инвентаризации устанавливают естественный отпад растений (гибель сеянцев и саженцев), на который уменьшают количество закладки насаждений. Количество погибших сеянцев и саженцев списывают лишь с количественного учета, не затрагивая сумму затрат по выращиванию растений, которая остается без изменений.

Фактические затраты на содержание питомника за вычетом расходов по выкапыванию распределяются между выкопанными и оставшимися на выращивании сеянцами и саженцами пропорционально их себестоимости по реализационным ценам, а затраты по выкапыванию относят на выкопанные сеянцы и саженцы.

Кроме того, для определения себестоимости саженцев, подлежащих посадке в своем хозяйстве или продажи, используют и другой упрощенный способ, суть которого заключается в расчете условных единиц, которые получают умножением площади посева на количество лет нахождения саженцев на выращивании. Определив количество условных единиц, находят затраты относящиеся к каждому году закладки. Затраты, относящиеся к первым трем годам посадки плодовых насаждений, составят незавершенное производство по питомнику; затраты, принадлежащие к четвертому году посадки, - себестоимость саженцев, предназначенных как для посадки в своей организации, так и для продажи.

Например, организация имеет плодовый питомник, выпускающий саженцы в четырехлетнем возрасте. По данным инвентаризации и количественного оперативного учета под полем посадки были заняты следующие площади: 0,7 га (1-й год посадки), 1,5 га (2-ой), 0,9 га (3-й) и 1,2 га (4-й). Сумма текущих затрат за год по питомнику составила 630000 руб.

используя данный способ, себестоимость саженцев, выпускаемых из питомника, исчисляют в следующем порядке: по данным инвентаризации устанавливают размер площади, занимаемой каждым годом закладки растений. Затем эту площадь, исчисленную в гектарах, перемножают на количество лет нахождения саженцев в школе. В связи с этим необходимо произвести следующий расчет (в условных Единицах):

2004 г.   0,7 га×4 года = 2,8 усл.ед.

2005 г.   1,5 га×3 года = 4,5 усл.ед.

2006 г.   0,9 га×2 года = 1,8 усл.ед.

2007 г.   1,2 га×1 год = 1,2 усл.ед.

Итого                       10,3 усл.ед.

Общую сумму затрат по питомнику делят на общее число условных единиц и устанавливают сумму затрат, в расчете на единицу. Одна условная единица составит - 61,165 руб. (630000:10,3). Себестоимость саженцев закладки 2004 г., выпускаемых в текущем 2007 г. составит - 73,398 руб. (61,165 · 1,2 га).

Найденную сумму себестоимости саженцев делят на количество выпускаемых в текущем году саженцев годных для собственных нужд и к реализации. Разделив себестоимость всех саженцев на их количество, находят себестоимость одной тысячи саженцев - 9786,40 руб. (73398:7,5).

В тех случаях, когда на одном поле выращивают саженцы различных культур, например, груша, яблоня и т.д., то затраты относящиеся к каждой культуре, определяют пропорционально занимаемой площади (на основе использования инвентаризационных данных о занимаемых ими площадях).

138. Учет затрат в питомниках ягодных культур по уходу за маточными насаждениями, ведут на аналитическом счете «Содержание маточного кустарника». Стоимость ягод (побочная продукция), собранных с маточных растений по цене реализации, относят в уменьшение затрат по содержанию ягодного питомника, оставшаяся сумма затрат составляет себестоимость продукции маточного сада текущего года.

Таблица 11

Расчет затрат, относящихся к фактической себестоимости сеянцев и саженцев питомника

Сводные данные аналитического учета затрат, руб.

Сводные данные количественного учета

«Посевное отделение»

Сальдо затрат на начало года         280000

Выкопано за год сеянцев (в плановой оценке):

Затраты отчетного года                  700000

180 тыс.шт. по 3500 руб. за 1 тыс.шт. = 630000 руб.

в т.ч. по выкапыванию саженцев   140000

Все выкопанные сеянцы высажены в своем хозяйстве

Итого                                                 980000

На выращивание (в незавершенном производстве) осталось на конец года 220 тыс.шт.

«Поле саженцев-однолеток»

Сальдо затрат на начало года         560000

Выкопано саженцев за год (в плановой оценке):

Затраты отчетного года                1540000

250 тыс.шт. по 7000 руб. за 1 тыс. шт. = 1750000 руб.

в т.ч. по выкапыванию саженцев   210000

из них - реализовано 150 тыс. шт., прикопано - 100 тыс. шт.

Итого                                                 210000

На выращивание (в незавершенном производстве) осталось на конец года 150 тыс.шт.

Фактическую себестоимость отдельных видов продукции ягодного питомника (отводков, усов, черенков, отпрысков) определяют, оценивая их по продажным ценам. Себестоимость каждого вида продукции рассчитывают по соотношению фактических затрат к их оценке по реализационным ценам.

139. По защитным лесонасаждениям учет затрат и выхода продукции ведут на субсчете 20-1, аналитическом счете «Полезащитные полосы» (затраты по уходу). Продукцию, которая может быть получена от защитных насаждений, достигших полного развития (ягоды, фрукты, дрова и пр.), оценивают по ценам возможной продажи. Стоимость этой продукции уменьшает сумму затрат по уходу за защитными насаждениями.

Оставшаяся сумма затрат по уходу за лесозащитными насаждениями (полосами) относится на себестоимость растениеводческой продукции культур, на которое оказали положительное влияние лесозащитные насаждения. Распределение затрат производят пропорционально площадям посевов.

В тех случаях, когда лесозащитные насаждения имеют общепроизводственное или общехозяйственное значение, то затраты по уходу относят на счет 25 «Общепроизводственные» или 26 «Общехозяйственные» расходы.

4.8. Калькуляция себестоимости продукции цветоводства

140. В последние годы цветоводство, как отдельная подотрасль растениеводства, особенно вблизи крупных городов и мегаполисных центров, получает бурное развитие. При расширении действующих и создании новых оранжерейно-парниковых цветочных организаций необходимо правильно организовать учет затрат на производство, который в условиях цветоводческих хозяйств довольно сложен, так как ассортимент выпускаемой продукции довольно значителен, а порой доходит до 1000 названий.

В связи с этим, чтобы обеспечить правильный учет и определение себестоимости продукции, растения, различные по наименованию, но сходные по срокам выращивания, уходу и другим признакам, следует объединять в сводные группы (подгруппы).

Может иметь место следующий примерный рекомендуемый перечень калькуляционных групп в цветоводстве:

1. Летники

2. Двухлетники

3. Многолетники

4. Клубнелуковичные

5. Кустарниковые

6. Промышленно-длительные

7. Вечнозеленые

8. Рассада

В организациях, специализирующихся на выращивании цветов, затраты, как правило, учитывают в составе субсчета 20-1 на двух аналитических счетах: «Цветоводство открытого грунта» и «Цветоводство защищенного грунта».

Параллельно с бухгалтерским ведут оперативный учет (по приходно-расходному принципу), в котором отражают площадь, занимаемую каждой культурой, количество растений, естественный отпад, гибель и другие натуральные показатели.

Затраты в цветоводстве отражают в составе общих аналитических счетов по составным элементам. Затем с этих счетов издержки переносят поэлементно на аналитические счета групп растений, пропорционально занимаемой ими площади.

Пример: В организации в течение месяца проводим работы по уходу за цветами в открытом грунте на площади 4000 м2, затраты при этом составили - 70000 руб.

Согласно ведомости распределения затрат, составляемой не реже одного раза в квартал, вышеуказанные затраты были распределены по статьям затрат пропорционально площади, занимаемой каждой группой растений, в соответствии со стоимостью 1 м2 площади (табл. 12).

Стоимость высеянных семян (посаженных маточных растений) относят на аналитический счет группы, а запись названия семян или черенков, площади, занятой ими, а также их местоположения отражают в карточке оперативного учета данной группы.

Производственные затраты (за исключением семян и посадочного материала) обычно одинаковы и определяются занимаемой площадью и временем нахождения растений в производстве и отражаются на общем аналитическом счете.

Однако в крупных цветоводческих хозяйствах, где выращивают значительные партии ведущих культур (гладиолусы, хризантемы и др.), затраты по уходу цветочных нахождений целесообразно относить непосредственно на отдельный аналитический счет данной культуры, аналогично стоимости семян и черенков.

Затраты по уходу за цветочными растениями в открытом и закрытом грунте обычно отражают ежеквартально, по технологическому отношению - ежемесячно, по подготовке почвы и набивке парников - один раз в сезон.

Таблица 12

Ведомость распределения затрат, учтенных на общем аналитическом счете «Цветоводство открытого грунта» на аналитические (субаналитические) счета отдельных групп растений

Показатели

Группы цветов

Итого

однолетники

двухлетники

многолетники

клубнелуковичные

Занимаемая площадь, м2

800

1200

1600

400

4000

Затраты, руб./м2

17,5

17,5

17,5

17,5

17,5

Материальные затраты

2110

3220

4260

1050

10640

Основная и дополнительная оплата труда

9321

13940

18619

4666

46546

Отчисления на социальные нужды

1865

2790

3725

934

9314

Услуги вспомогательных производств

704

1050

1396

350

3500

Итого, руб.

14000

21000

28000

7000

70000

Для распределения общих комплексных затрат служат сведения о занимаемых растениями площадях. Их составляют в производственных подразделениях с указанием наименования группы или вида цветов, количества, занимаемой площади и температуры. В бухгалтерии эти сведения дополняют расчетом стоимости отопления в соответствии с распределением затрат с общего аналитического счета на отдельные аналитические счета по видам (группам) цветочных растений.

141. До начала составления отчетных калькуляций в цветоводстве проверяют полноту и правильность отражения показателей как в части затрат, так и оприходования продукции, проводят инвентаризацию незавершенного производства, перераспределение затрат в связи со сменой культур на отдельных площадях.

В цветоводстве необходимо соблюдать установленную последовательность калькулирования себестоимости соответствующих видов продукции. Это вызвано тем, что отдельные виды продукции могут быть использованы в других производствах этой же отрасли. Например, выращенную рассаду в закрытом грунте рассматривают как готовую продукцию, а затем используют как посадочный материал в открытом грунте. Поэтому определение фактической себестоимости рассады должно предшествовать исчислению себестоимости среза цветов. При расчете себестоимости продукции многолетних культур калькуляцию составляют последовательно по годам, начиная с цветочных культур более раннего периода выращивания.

142. Технологической особенностью цветоводства является наличие незавершенного производства. Поскольку на него приходится до 90 % затрат, то его учет и оценка очень важны для последующего калькулирования себестоимости произведенной продукции.

Учет и оценка незавершенного производства в цветоводстве должны производиться с учетом сроков посадки, времени до начала реализации, периода продуктивности и соответствующих затрат.

Основная часть затрат к примеру в промышленном цветоводстве приходится на период вегетации растений до начала среза. К ним относятся: закупка стоек, подвязка и др. Эти издержки, как и произведенные в период среза, равномерно распределяют на всю продукцию до конца цикла выращивания. Поэтому стоимость незавершенного производства снижается пропорционально возрасту посадок.

Например, период вегетации гвоздики 2 года. Условно цветение планируется на протяжении 18 месяцев. Следовательно, период до начала среза составит шесть месяцев (24-18). Таким образом, затраты на каждый месяц до начала цветения равны 5,56 % (100:18). Ежемесячно до конца вегетации культуры сумма незавершенного производства будет снижаться на 5,56 %. Если затраты по выращиванию гвоздики до начала среза, т.е. за шесть месяцев, составили в расчете на 1 тыс. кустов 35500 руб., то в первый месяц реализации среза следует списывать незавершенное производство на продукцию в сумме 1973,80 руб. (35500×5,56 %:100). Учитывая тот факт, что период вегетации гвоздики различен, указанный расчет следует производить с учетом этого фактора.

При оценке незавершенного производства цветочных культур с более длительным вегетационным периодом, например розы, у которой период вегетации составляет 8 лет, а срок от посадки до начала среза - 1 год, расчет производят следующим образом.

Если затраты на выращивание 1 тыс. кустов роз в первый год составили 160000 рублей, а стоимость незавершенного производства ежегодно снижается на 14,29 % (100 %:7), то при посадке роз в конце декабря 2005 года на 1.01.2008 г. стоимость незавершенного производства 1 тыс. кустов будет равна 114272 рубля (16000 - (16000×14,29×2:100)).

Затраты первого года вегетации списывают ежемесячно по мере реализации роз из расчета 1,19 % (14,29: 12).

Текущие затраты, производимые в период среза относят ежемесячно на проданную продукцию.

Изложенная выше методика оценки и учета незавершенного производства позволяет более равномерно распределять затраты на весь период выращивания той или иной цветочной культуры, что в свою очередь повышает точность калькулирования себестоимости каждого вида растений.

143. Объектами калькуляции в цветоводстве являются все виды получаемой продукции: в открытом грунте - срезанные цветы, луковицы, клубнелуковицы, клубни, корневища, черенки и саженцы; в защищенном грунте - срезанные цветы, цветы в горшках, рассада, семена, черенки.

Для расчета фактической себестоимости отдельных цветоводческих культур применяют различные в зависимости от технологии их производства способы калькулирования.

При выращивании однолетних цветочных культур на срез и семена учет затрат в разрезе культур в крупных специализированных организациях ведут на отдельных аналитических счетах: «выращивание рассады», «летники на срез», «летники на семена».

Себестоимость рассады определяют прямым способом калькулирования. Затраты, накопленные на этом аналитическом счете, делят на выход продукции.

Например, в организации на площади 800 кв. м. выращено 550000 шт. рассады. Затраты по выращиванию составили 1362846 руб.

Отсюда себестоимость 1 шт. рассады равна 2,4779 руб. (1362830:550000). Часть рассады (144184 шт.) была продана, ее себестоимость составляет 357274 руб. (2,4779×144184). Оставшаяся рассада на сумму 392574 руб. (2,4779×158430) продана для получения среза и 612998 руб. (2,4779×247386) - на семена.

При расчете себестоимости среза и семян к прямым затратам по статье семена и посадочный материал относят дополнительные расходы по уходу за ними. Расчет производят аналогично калькулированию себестоимости рассады.

При выращивании небольших партий цветочных культур и ведении учета затрат по уходу за растениями на общем аналитическом «Уход за цветочными растениями» себестоимость каждого вида продукции исчисляется путем распределения фактических затрат на выращивание цветов пропорционально стоимости продукции в ценах продажи.

144. В больших цветоводческих организациях учет затрат по производству многолетних культур ведут в разрезе отдельных групп, сходных по агротехнике выращивания: луковичные (тюльпаны, нарциссы, гиацинты, крокусы), клубнелуковичные (гладиолусы, лилия), прочие многолетние (дельфиниум, ромашка, астра, флокс, рудбекия, аквилегия и др.).

Среди многолетних цветочных культур наибольшее распространение получило выращивание луковичных как в открытом, так и закрытом грунте.

Таблица 13

Калькуляция себестоимости продукции многолетних луковичных цветов (цветочный срезки и луковиц)

Показатели

Срезка цветов

Луковицы

Всего (срез, луковицы)

Всего

Экстра, I разбор

II разбор

III разбор

Штучная детка

1

2

3

4

5

6

7

8

Получено, шт.

381800

928530

215952

219273

248140

245165

X

Отпад, шт.

11462

35983

15055

6179

2492

12257

X

Получено с учетом отпада, шт.

370338

892547

200897

213094

245648

232908

X

Цена продажи, руб./шт.

11,55

X

19,40

14,11

7,04

5,65

X

Стоимость продукции, руб.

4277404

9953106

3898332

3007275

1730499

1317000

14230510

Отношение затрат на производство к стоимости продукции по продажным ценам, %

30,1

69,9

27,4

21,1

12,2

9,2

X

Фактические затраты, руб.

2040538

4745420

1858674

1433873

825173

627700

6785958

Себестоимость 1 шт., руб.

5-51

X

9-25

6-73

3,36

2-70

X

Согласно технологической карте, выкопку луковичных производят в июне, июле и через месяц-два высаживают, исключение составляют участки нарциссов, которые выкапывают через год. Производственные затраты (за исключением стоимости покупной продукции) с начала года до выкопки луковиц составляют 75 %, после посадки до конца года 25 % (под урожай следующего года). В случае если в организации луковичные выращивают на постоянной площади, учет затрат и расчет себестоимости до выкопки и после посадки не производят.

Например. в хозяйстве остаток луковиц на начало года составил 575855 шт., на сумму 4584580 руб.

Затраты текущего года - 3871910 руб., в том числе покупной посадочный материал (97670 шт.) стоимостью 936740 руб.

Затраты до выкопки луковиц составляют - 2201378 руб.

(3871910 - 936740)×75 %:100 %

Затраты от посадки до конца года - 733792 руб.

(3871910 - 936740)×25 %:100 %.

Затраты текущего года, таким образом будут равны - 6785958 руб.

(4584580 + 2201378).

Для расчета фактической себестоимости продукции луковичных культур необходимо составить следующий расчет (табл. 13).

Посадочный материал луковичных и клубнелуковичных культур, отобранный из открытого грунта, широко используют для выгонки и получения среза цветов в зимний и ранневесенний периоды.

145. Исчисление себестоимости вазонной цветочной продукции имеет свои особенности. Для калькулирования себестоимости используют количественный баланс движения растений (табл. 14).

Таблица 14

Количественный баланс движения растений (цикламенов)

Год посадки

На начало года

Размножено

Отпад

Продано

Выставка

Семенники

Остаток на конец года

шт.

руб.

шт.

руб.

2006

1523

136360

-

-

593

30

1000

-

-

2007

-

105000

23000

1000

9319

-

-

12681

633796

Итого

1623

241360

23000

1000

9912

30

1000

12681

633796

Например, в цветоводческой организации затраты текущего года по уходу и выращиванию цикламенов составили 994350 руб.

Из наличного остатка отобрано 1000 шт. Семенников стоимостью 105000 руб. (1000 шт.×105 руб.).

Себестоимость всей готовой продукции составляет 1130710 руб. (241360 + 994350 - 105000)

Количество растений, включаемых в калькуляцию 22623 шт. (1623 - 1000) + 23000 - 1000

Отсюда себестоимость 1 шт. растений будет равна 49,98 руб. (1130710:22623).

Себестоимость незавершенного производства при этом на конец года составит в размере 633796 руб. (49,98 руб.×12681), а товарной продукции 496914 руб. (1130710 - 633796).

В аналогичном порядке рассчитывают фактическую себестоимость продукции цветочных культур, выращиваемых в вазонах, вегетационный период которой не совпадает с календарным годом.

146. При калькуляции продукции цветоводства закрытого грунта важным этапом является определение себестоимости цветочной срезки (среза).

С этой целью расчет производят отдельно по каждой культуре с учетом ее технологических особенностей.

Пример. В организации выращивают розы (на срез) на площади 2600 вк.м., при этом количественный баланс движения растений сложился следующим образом (табл. 15).

Таблица 15

Количественный баланс движения роз на выход цветочной срезки

Год посадки

Остаток на начало года

Получено, шт.

Отпад, шт.

Остаток на конец года

шт.

руб.

шт.

руб.

2004

7247

710220

-

200

7047

493290

2005

3530

345940

-

100

3430

240100

2006

12279

1031450

-

2481

9798

685860

2007

-

-

7150

-

7150

753553

Итого

23056

2087610

7150

2781

27425

2172803

Затраты на уход и выращивание составили 1853740 руб. Получен урожай среза 166995 шт. в продажных ценах на сумму 2947700 руб.

Учитывая длительность вегетации растений (8 лет), стоимость растений ежегодно уменьшают на сумму амортизации (1/8 их первоначальной стоимости).

Себестоимость одного растения на начало года составит 90,55 руб.

(2087610:23056), сумма амортизации - 11,32 руб. (260951:23056)

Таким образом, себестоимость одного растения на конец года составит 79,23 руб. (90,55 - 11,32)

Амортизация растений за текущий год составляет 260951 руб. (2087610:8)

Себестоимость всей готовой продукции среза составляет 1768547 руб.

(2087610 + 1853740 - 2172803). Отсюда фактическая себестоимость одного растения на срезку равна 10,59 руб. (1768547:166995)

Аналогично рассчитывают себестоимость среза прочих культур (гвоздики, каллы, хризантемы и т.д.).

4.9. Определение отклонений фактической себестоимости продукции растениеводства от плановой и порядок списания калькуляционных разниц

147. В рамках процесса калькулирования в конце года производится системное сравнение фактических затрат, отражаемых на калькуляционных счетах с предполагаемыми (плановыми, бюджетными, нормативными) и устанавливаются отклонения - экономия или перерасход в затратах. В результате определяется результат производственной деятельности в растениеводстве, не подверженный влиянию коньюнктуре рынка. Он является исходной базой для объективной оценки и решений о реальных мероприятиях по регулированию затрат. Этим процесс контроля за издержками производства в растениеводстве завершается.

После исчисления фактической себестоимости на сумму калькуляционных разниц (отклонений) корректируют стоимость продукции, израсходованной в течение года, по разным направлениям ее движения с учетом остатка на складе на конец года.

Распределение калькуляционных разниц оформляется специальным расчетом (табл. 16), в котором показывают суммы корректировки по каждому виду продукции и в целом по растениеводству в разрезе корреспондирующих счетов.

Корректирование производится двумя способами. Если фактическая себестоимость выше плановой (удорожание), то сумма калькуляционных разниц списывается дополнительной записью с кредита субсчетов 20-1 «Растениеводство», отдельных аналитических счетов затрат в дебет тех счетов, куда в течение года была израсходована продукция: 20-1 «Растениеводство» - на семена; 20-2 «Животноводство» - на корм скоту или на подстилку; 20-3 «Промышленное производство» - в переработку; 90-1 «Продажи продукции растениеводства» - по реализованной продукции; 94 «Недостачи и потери от порчи ценностей» - по недостающей продукции; 43-1 «Готовая продукция растениеводства» - по оставшейся на складе продукции в конце года и др.

Если фактическая себестоимость продукции оказалась ниже плановой (удешевление), то сумма калькуляционных разниц списывается отрицательной записью (красным сторно) в таком же порядке.

148. По данным расчета распределения калькуляционных разниц производятся соответствующие записи в Производственном отчете (ф. - АПК), либо в Ведомости аналитического учета затрат на производство (ф. № 84-АПК), в журнале-ордере № 10-АПК и Главной книге. После списания калькуляционных разниц на субсчете 20-1 «Растениеводство» остаются только затраты в незавершенном производстве (под урожай будущего года), остальные аналитические счета закрываются.9

______________

9 Последовательность и порядок закрытия отдельных аналитических счетов растениеводства подробно изложены в «Методических рекомендациях по закрытию счетов в сельскохозяйственных организациях». - М.: МСХ РФ, 2007 г.


Таблица 16

Расчет распределения (корректирования) калькуляционных разниц (отклонений) по продукции растениеводства организации за 2007 г.

Культуры и виды продукции

Валовой сбор, ц

Исключается, ц

Подлежит корректировке, ц (гр. 1 - гр. 4, 5)

Всего затрат, руб. Дебет счета 20-1

Списано по плановой себестоимости с кредита счета, руб.

Себестоимость основной продукции, руб.

Отклонения, руб. (гр. 9 - гр. 10)

Распределение отклонений - дебет счетов

Масса после доработки

Коэффициент перевода

В пересчете на условн. продукцию

На корм рабочему скоту

Прочие

Продажа на рынке

Прочая продажа (90-1)

На корм основн. молочн. стаду (20-2)

В переработку (20-3)

И т.д.

Остаток на складе (43-1)

Фактически

По плану

Всего

На 1 ц (гр. 11:6)

Кол-во

Сумма

Кол-во

Сумма

Кол-во

Сумма

Кол-во

Сумма

Кол-во

Сумма

Кол-во

Сумма

А

1

2

3

4

5

6

7

8

9

10

11

12

13

14

15

16

17

18

19

20

21

22

23

24

Озимые зерновые

Пшеница озимая

 

 

 

 

 

 

 

 

 

 

 

 

 

 

 

 

 

 

 

 

 

 

 

 

зерно

20000

1,0

20000

-

-

20000

-

-

5330000

4900000

430000

21,50

11940

256710

1029

22124

-

-

500

10750

-

-

6531

14041

зерноотходы

4000

0,5

2000

-

-

4000

-

-

533000

490000

43000

10,75

-

-

-

-

1000

10750

2000

21500

-

-

1000

10750

солома

15000

X

15000

-

-

15000

-

-

315000

234000

21000

1,40

-

-

-

-

4955

6937

-

-

-

-

10045

1406

Итого

И т.д.

X

X

 

X

X

X

6178000

-

6178000

5684000

494000

X

X

256710

X

22124

X

17687

X

32250

-

-

X

165225

Силос

И т.д.

71200

X

71200

-

-

71200

3884670

-

3384670

3987200

102530

1,44

-

-

-

-

30514

43940

-

-

-

-

40686

58590

Итого по субсчету 20-1

Х

Х

Х

Х

Х

Х

14418120

127400

14418120

13088130

1329990

X

X

691140

X

59564

X

96326

X

86830

-

-

X

39613


V. Управленческие аспекты учета затрат и выхода продукции в растениеводстве.

149. Существенные изменения в составе и содержании функций управления переходом на рыночные отношения выдвигают и новые требования к его информационному обеспечению, деятельности, что особенно характерно для внутреннего управления производством. В связи с этим, должно быть организованно и соответствующее построение учета производственных затрат в рамках как управленческого, так и производственного учета производственные затраты выступают как основные объекты и управленческого, и производственного учета, их целесообразно классифицировать по отдельным подотраслям (культурам) растениеводства для целей управления по признакам их переменности и относимости (включая в себестоимость) (рис. 10).

Рис. 10. Классификация затрат в растениеводстве для принятия управленческих решений

При этом переменные издержки возникают в связи с конкретной подотраслью и могут быть прямым путем отнесены на продукцию, т.е. являются прямыми затратами. В большинстве случаев эти затраты изменяются пропорционально объему производства, и, следовательно, обозначаются как прямые пропорциональные затраты.

Прямые непропорциональные (условно-переменные) или диспропорциональные затраты, такие как издержки по специальным зданиям, сооружениям, машинам, относятся на конкретную продукцию только в том случае, если заранее известно о расширении производства до уровня, когда потребность в специальных основных средствах будет превышать их наличие.

Поскольку неотносимые постоянные издержки не связаны с изменением объемов производства, их для целей управления обычно не включают в себестоимость продукции и списывают непосредственно на финансовые результаты.

В этих условиях при принятии управленческих решений основным показателем экономической эффективности является маржинальный доход. Он рассчитывается как разница между выручкой и прямыми переменными (пропорциональными) затратами. Этот показатель используется в качестве основного критерия сравнения и выбора отдельных подотраслей или технологий при планировании производственно-отраслевой структуры организации, а также для осуществления учетной функции.

При указанном подходе важным является определение такой производственной программы, которая дала бы как можно больше дохода на покрытие постоянных издержек предприятия и финансирование его расширения, поэтому постоянные издержки организации (затраты по основным средствам, общепроизводственные и общехозяйственные расходы, в рамках этой программы) не рассчитываются.

150. В связи с расчетом маржинального дохода важное значение имеет понятие вмененных издержек или затрат по упущенной выгоде. Учет затрат по упущенной выгоде (одна из отличительных характеристик управленческого учета, поскольку производственный учет оперирует лишь бухгалтерскими, а не экономическими издержками) позволяет определить наилучший вариант использования ограниченных производственных факторов или мощностей (здесь имеются в виду ограничения материального, трудового или финансового характера).

Если факторы производства ограничены, то расширение одной отрасли (подотрасли) вызовет ограничение других отраслей, которые используют другие факторы производства, т.е. возникает упущенная выгода от сокращения других отраслей или технологий. Эта упущенная выгода и выступает в качестве вмененных затрат расширяющейся отрасли (подотрасли) или технологии по использованию ограниченного фактора.

Таблица 17

Классификация понятий стоимости

Экономическая оценка

Рыночная стоимость

Хозяйственная стоимость

Собственная стоимость

Стоимость продажи

Стоимость приобретения

Стоимость по чистому доходу

Стоимость замещения

Относительная стоимость продажи Относительная стоимость приобретения, восстановительная стоимость

Затратная стоимость замещения

Вмененные затраты финансового характера обусловлены процентом на связанный в производстве оборотный капитал. Поскольку любое производство требует вложения денежных средств, либо собственных, либо заемных, то, привлекая заемные средства, управляющий производством (менеджер) берет на себя обязательство уплаты процентов, которые и являются в управленческом учете дополнительной статьей затрат. В случае же финансирования производства за счет собственных средств управляющий лишает себя возможности вложения этих средств в банк на депозит или в ценные бумаги (капитал другой организации), т.е. лишает себя возможности получения процентов от собственного капитала, упуская выгоду. Эта упущенная выгода также является дополнительными или вмененными издержками, которые нужно учитывать при определении экономической эффективности собственного производства.

Вмененные издержки по труду представляют собой возможную (упускаемую) выгоду от альтернативного вида деятельности ограниченного количества трудовых ресурсов. Если расширение одного вида деятельности (отрасли) приведет, например, к нехватке трудовых ресурсов в другой отрасли и, таким образом, вызовет ее сокращение, то при расчете эффективности первой, расширяемой отрасли, необходимо учесть упущенную при свертывании второй. Этот же принцип заложен в определении эффективности сельскохозяйственного производства в целом, учитывающий, при наличии возможностей вложения труда в другие отрасли, альтернативные возможности получения дохода.

151. Для обоснованного принятия управленческих решений важное значение и выбор критериев стоимостной оценки, объектов в растениеводстве для чего различают экономическую, рыночную и хозяйственную (табл. 17).

В основу экономической оценки положены условия товарообмена и представления о полезности. Исходной величиной для определения собственной стоимости объекта является его рыночная стоимость, которая устанавливается или ценой реализации (стоимостью продажи), или ценой покупки (стоимостью приобретения).

Собственная стоимость нетоварной продукции, особенно грубых кормов и побочной продукции растениеводства, должна определяться по их хозяйственно-экономической полезности (хозяйственной стоимости). Если, например, такие побочные продукты, как солома, свекольная и картофельная ботва, капустный лист и т.п., не могут быть проданы или использованы в качестве корма или подстилки в животноводстве, а запахиваются, то их оценивают по полезности как удобрения. В том случае, когда оцениваются грубые корма или побочная продукция растениеводства, идущие на корм скоту, следует исходить из окупаемости корма (т.е. дохода в отраслях животноводства в расчете на кормовую или энергетическую единицу). В том случае, когда для определенного вида продукции имеется возможность и реализации и внутрихозяйственного использования как средства производства, т.е. когда одновременно имеется и рыночная, и хозяйственная стоимости, выбирается наиболее высокая из этих двух стоимостей.

При определении стоимости замещения исходят из сопоставимости с аналогичным объектом по полезности, технической определенности, эквивалентности действия и структуре затрат. Если последнее из двух названных условий не выполняется, т.е. существуют различия в производительности и (или) структуре затрат технически сопоставимого объекта, то необходимо учитывать эти различия (несоответствия), проводя дополнительные расчеты.

В случае собственного производства заменителя и возможности его реализации, стоимость замещения определяется как относительная стоимость продажи, соответствующая рыночной стоимости (через цену реализации) самого дешевого и идентичного по своему натуральному эффекту количества производимого в организации заменителя (альтернативного продукта). В случае покупки заменителя стоимость оцениваемого объекта устанавливается как относительная стоимость приобретения, соответствующая стоимости наиболее дешевого приобретаемого заменителя (через цену приобретения), обеспечивающего равную полезность, и определяемая ценой покупки заменяющего объекта.

Затратная стоимость замещения, или восстановительная стоимость, определяется как сумма затрат наиболее дешевого варианта производства (строительства), идентичного объекта или определенного количества других объектов, аналогичных по своей полезности оцениваемому.

При выборе определяющей стоимости замещения необходимо ориентироваться на самую низкую стоимость, так как замещение объекта на самый дешевый заменитель, при условии одинаковой полезности (продуктивности), является с экономической точки зрения оптимальным вариантом. Если для какого-либо объекта могут быть определены и его собственная стоимость, и стоимость замещения, сначала определяется наиболее выгодная, т.е. максимальная собственная стоимость, или минимальная стоимость замещения, а затем, в случае внутрихозяйственного использования оцениваемого объекта, выбирается наименьшая из этих стоимостей. Выбор наименьшей стоимости для оценки промежуточного или побочного продукта в качестве определяющего объекта оценки объясняется тем, что стоимость используемого в хозяйстве промежуточного или побочного продукта не может быть выше, чем затраты на наиболее дешевый продукт из идентичной замены.

В том случае, когда оцениваемый объект (продукт) может быть реализован на рынке сбыта, его стоимость не может быть оценена ниже, чем его цена.

152. При ведении управленческого учета в растениеводстве его важнейшим инструментом является бюджетное планирование (бюджетирование), которое позволяет «смоделировать» деятельность отрасли через особый экономический механизм - бюджеты. Этот процесс может рассматриваться как бухгалтерский и как управленческий одновременно. С точки зрения бухгалтерского учета, процедуры, используемые при формировании производственного и главного бюджета, аналогичны тем, что используются при записи фактических операций. Принципиальное различие состоит в том, что, во-первых, бюджетные суммы отражают запланированную деятельность в будущем, а не прошедшие события; во-вторых, запись компонентов бюджетов ведется, как правило, внесистемным методом.

С функциональной точки зрения, бюджетная система отражает взаимосвязь бюджетов всех направлений деятельности организации: продажа (реализация продукции), производство, снабжение, финансы, инвестиции. В соответствии с этим формируются аналогичные бюджеты.

Производственный бюджет составляется на основе производственной программы. Применительно к растениеводству для практической реализации производственной программы проводятся плановые расчеты по следующим основным направлениям:

1. План оптимального использования рабочей силы (трудовых ресурсов);

2. План удобрения полей;

3. План обеспечения отраслей животноводства кормами;

4. План движения денежных средств;

5. Финансовый план.

153. План оптимального использования трудовых ресурсов составляется на основе запланированной производственной программы и представляет собой комплексную задачу определения экономической эффективности использования ресурсов в производственно-технологических процессах растениеводства. С этой целью сначала плановый период (год) разграничивается на отдельные подпериоды согласно группам полевых работ: весенне-полевые работы, уход за посевами и уборка сена, уборка зерновых, уборка пропашных культур и т.д. Затем составляется расчет потребности в рабочей силе по периодам с учетом технической оснащенности производства.

Выполнение полевых работ может быть организовано либо только за счет собственного потенциала трудовых и технических ресурсов, либо исключительно за счет привлечения рабочей силы и техники со стороны. Кроме этих вариантов возможны комбинированные варианты А2 и Б1. В любом случае с экономической точки зрения самым важным критерием при выборе того или иного варианта организации выполнения полевых работ является структура затрат в зависимости от варианта организации их выполнения.

154. План удобрения полей составляется на основе детального плана размещения отраслей растениеводства по конкретным полям и участкам организации. Сначала с учетом предшественников в рамках севооборота, уровня интенсивности и оптимальных агротехнических сроков внесения удобрений составляется план потребности в удобрениях определенного вида по периодам года. Затем, исходя из наличия удобрений в хозяйстве, возможностей приобретения удобрений, цен на них, мощностей хранения удобрений и их транспортировки, составляется план закупки, хранения и внесения удобрений по периодам года.

Одной из основных экономических задач при планировании системы удобрений является выбор оптимальной комбинации органических и минеральных удобрений. При этом необходимо учитывать, что наличие гумуса в почве обусловливает стабильность и развитие продуктивности пашни на долгосрочную перспективу, а минеральные удобрения служат преимущественно для краткосрочной поставки требуемого растениям количества питательных веществ и элементов, которое определяется экономически обоснованным уровнем урожайности и соответствующим выносом питательных веществ из почвы.

С экономической точки зрения эффективной считается та система удобрений, которая позволяет обеспечить необходимый уровень питания растений с минимальными затратами, рассчитываемыми как «франко-корень растений» - затраты на приобретение, хранение и внесение удобрений. Отдельные виды удобрений в разных условиях имеют различную эффективность, выраженную в прибавке урожая от единицы действующего вещества. Но при сравнительном анализе вариантов внесения удобрений и видов удобрений по затратам можно допускать упрощения, предполагая одинаковое влияние оптимальных элементов отдельных видов удобрений на урожайность.

155. План обеспечения отраслей животноводства кормами служит точному приведению в соответствие наличия кормов с их потребностью с учетом поступления собственных кормов и исполнения рационов кормления животных за счет покупки наиболее дешевых и эффективных кормов.

Основой для составления плана движения кормов является заранее определенная численность поголовья животных и оптимальные кормовые рационы по периодам кормления. Результаты расчетов плана переходят в качестве исходной информации в подробный план движения денежных средств.

156. План движения денежных средств составляется на основе баланса денежных поступлений и расходов, рассчитанного по месяцам планируемого года. Этот план (бюджет) служит основой для определения потребности в денежных средствах при финансировании производства в растениеводстве и других сфер деятельности организации, а также для проверки достаточности поступлений денежных средств при покрытии всех необходимых расходов в условиях фактической или запланированной производственно-отраслевой структуры предприятия.

В новой производственной программе исходной информацией является отдельно составленные планы (бюджеты) потребности в рабочей силе, технических средств, удобрений, средств защиты животных, кормов, а также движения готовой продукции в зависимости от видов производственной деятельности, включая растениеводство.

Если же изменение производственно-отраслевой структуры в организации не планируется, то исходной информацией для составления плана движения денежных средств является фактический баланс денежных поступлений и расходов за прошедший год, который корректируется с учетом ожидаемых изменений объемов производства продукции, цен и затрат.

Таким образом, план движения денежных средств является основой для составления финансового плана организации и разработки стратегии финансирования.

157. Финансовый план (главный бюджет) разрабатывается на основе составленного плана месячного движения денежных средств с учетом запланированных инвестиций (капитальных вложений) и плана поступления капитала за счет собственных или привлеченных средств с учетом денежных потоков, связанных с обслуживанием долга.

Приоритетной целью финансового плана является гарантированная ликвидность и рентабельность организации за все время движения денежных потоков.

158. При планировании (бюджетировании) в растениеводстве расчеты проводятся по плановым единицам. Плановые единицы (производственные отрасли) характеризуются определенным соотношением между потребностью в факторах производства и результатами (видом продукции и др.) или их соотношением, на основании чего определяются их эффективность.

Различают натуральные и стоимостные показатели экономической эффективности отрасли. К основным натуральным показателям относится урожайность, характеризующая выход продукции в расчете на плановую единицу или на единицу потребленного фактора производства. Стоимостные делятся на показатели, учитывающие только прямые пропорционально-переменные затраты, а также отражающие все виды затрат.

При этом в условиях ведения управленческого учета главным индикатором сравнительной экономической эффективности отрасли выступает маржинальный доход. В производственном же учете (и традиционном планировании) важное значение придается определению абсолютной эффективности, связанной с расчетом прибыли, учитывающей полную себестоимость продукции. Основные показатели экономической эффективности отрасли при планировании (бюджетировании) и отражаемые в управленческом учете приведены ниже (табл. 18).

159. В системах управленческого и производственного учета, формируется учетно-контрольная информация, необходимая как для оценки достигнутого уровня запланированных показателей, так и для экономически обоснованных управленческих решений. При этом в сферу аналитических управленческих задач входят: формирование ассортиментной и ценовой политики как внутри, так и за пределами организации; оперативный расчет безубыточности производства и продаж; оценка незавершенного производства; сравнение альтернативных вариантов производства и продаж продукции; определение выгодности дополнительного производства в разрезе определенных его видов и т.д.

Таблица 18

Показатели экономической эффективности отрасли растениеводства

(в расчете на плановую единицу)

Показатели

Интерпретация показателей

Маржинальный доход (МД)

= Выручка - прямые переменные затраты

Прибыль

= Маржинальный доход (МД) - постоянные затраты

Производственные затраты

= переменные затраты + распределенные постоянные затраты

Урожайность

= выход продукции/объем задействованного фактора производства (ц/га)

Алгоритм расчетов

Выручка

= выход основной продукции×цену + выход побочной продукции×цену

-

прямые переменные затраты

количество 1×цену 1

количество 2×цену 2

количество 3×цену 3

количество n×цену n

=

маржинальный доход (I)

 

-

прочие прямые переменные затраты (особенно затраты на оплату труда постоянных работников)

=

сравнительный маржинальный доход (маржинальный доход II)

-

прямые постоянные затраты (основные средства специального назначения)

=

выручка за вычетом прямых затрат

-

распределенные общепроизводственные и общехозяйственные расходы прибыль (абсолютная величина)

Значение показателей

Маржинальный доход ®

Относительная эффективность (предпочитаемость отрасли)

Прибыль ®

Абсолютная эффективность

Производственные затраты ®

Конкурентоспособность

Уровень цены реализации (продажи)

Урожайность ®

Техническая (технологическая) эффективность

160. Указанные задачи наиболее полно реализуются при ведении управленческого учета, технология, которая основывается на следующих принципах:

1) выделение и учет прямых переменных затрат по объектам учета в растениеводстве на отдельных аналитических счетах различного порядка;

2) учет и оценка незавершенного производства и готовой продукции по неполной стоимости;

3) учет выручки (признание дохода) по объектам учета аналогично на отдельных аналитических счетах;

4) выделение периодических затрат и отражение их на отдельных счетах (25, 26); периодических расходов, списанных в реализацию (субсчет 90-5 «Расходы периода»);

5) выделение отдельного счета, субсчета, аналитического счета по счету 90 «Продажи» для учета маржинального дохода по объектам учета;

6) выявление маржинального дохода по переменным расходам объектов учета с разницей кредитового оборота по всем аналитическим счетам субсчета 90-1 «Выручка от продаж» и дебетового оборота всех аналитических счетов субсчета 90-2 «Себестоимость продаж»;

7) учет маржинального дохода по переменным расходам объектов учета на аналитическом счете (субсчета 90-8 «Сальдо доходов и неполной стоимости» в корреспонденции с субсчетом 90-9 «Прибыль/убыток от продаж»);

8) выявление общего финансового результата по объектам учета разницей кредитового оборота по субсчету 90-9 «Прибыль/убыток от продаж» и дебетового оборота субсчета 90-5 «Расходы периода»;

9) учет общего финансового результата корреспонденцией счетов: субсчет 90-9 «Прибыль/убыток от продаж» и счет 99 «Прибыли и убытки».

Данная система согласуется и позволяет также вести оценку и учет затрат по полной стоимости путем ввода соответствующих аналитических счетов, если это необходимо для решения других управленческих задач и требований по составлению специализированной отраслевой бухгалтерской отчетности.

161. При ведении традиционной системы производственного учета, его управленческую направленность следует усилить, прежде всего, путем повышения оперативности и аналитичности формируемый информации о ходе производственных процессов в соответствии с особенностями технологии производства на основе использования совокупности элементов управленческого учета.

СОДЕРЖАНИЕ

I. Общие положения. 2

II. Организация первичного учета в растениеводстве. 5

III. Организация аналитического и синтетического учета в растениеводстве. 26

3.1. Построение сводного учета затрат выхода продукции растениеводства. 36

3.2. Объекты аналитического учёта затрат и выхода продукции растениеводства. 46

3.3. Номенклатура и содержание статей производственных затрат в растениеводстве. 50

3.4. Техника ведения аналитического учёта затрат и выхода продукции растениеводства. 55

IV. Калькулирование себестоимости продукции растениеводства. 58

4.1. Общие принципы калькуляции себестоимости продукции растениеводства. 58

4.2. Калькуляция себестоимости продукции зерновых культур. 68

4.3. Калькуляция себестоимости технических культур. 71

4.4. Калькуляция себестоимости овощей открытого грунта и картофеля. 72

4.5. Калькуляция себестоимости продукции овощеводства закрытого грунта. 74

4.6. Калькуляция себестоимости продукции кормовых культур и приготовляемых кормов. 75

4.7. Калькулирование себестоимости продукции плодовых, ягодных и других многолетних насаждений. 78

4.8. Калькуляция себестоимости продукции цветоводства. 83

4.9. Определение отклонений фактической себестоимости продукции растениеводства от плановой и порядок списания калькуляционных разниц. 88

V. Управленческие аспекты учета затрат и выхода продукции в растениеводстве. 91

 



© 2013 Ёшкин Кот :-)