Информационная система
«Ёшкин Кот»

XXXecatmenu

ГОСТ Р МЭК 60695-1-1-2003

ГОСУДАРСТВЕННЫЙ СТАНДАРТ РОССИЙСКОЙ ФЕДЕРАЦИИ

 

Испытания на пожарную опасность

Часть 1-1

РУКОВОДСТВО ПО ОЦЕНКЕ
ПОЖАРНОЙ ОПАСНОСТИ
ЭЛЕКТРОТЕХНИЧЕСКИХ ИЗДЕЛИЙ

Основные положения

 

 

 

ГОССТАНДАРТ РОССИИ

Москва

 

Предисловие

1 РАЗРАБОТАН И ВНЕСЕН Всероссийским научно-исследовательским институтом стандартизации и сертификации в машиностроении (ВНИИНМАШ) и Федеральным Государственным учреждением «Всероссийским ордена «Знак Почета» научно-исследовательским институтом противопожарной обороны» МЧС России (ФГУ ВНИИПО)

2 ПРИНЯТ И ВВЕДЕН В ДЕЙСТВИЕ Постановлением Госстандарта России от 21 марта 2003 г. № 90-ст

3 Настоящий стандарт представляет собой аутентичный текст международного стандарта МЭК 60695-1-1:1999, издание 3.0 «Испытания на пожарную опасность. Часть 1-1. Руководство по оценке пожарной опасности электротехнических изделий. Основные положения»

4 ВВЕДЕН ВПЕРВЫЕ

Введение

Пожарная безопасность электротехнических и электронных изделий является одним из объектов технического регулирования, требования по обеспечению которой устанавливаются в технических регламентах, принимаемых в соответствии с Федеральным законом «О техническом регулировании». Настоящий стандарт разработан на основе прямого применения международного стандарта МЭК 60695-1-1:1999 и европейского стандарта ЕН 60695-1-1:2000 и является руководящим документом для технических комитетов по стандартизации, хозяйствующих субъектов и физических лиц, разрабатывающих стандарты по оценке пожарной опасности электротехнических и электронных изделий (далее - изделий) и на методы испытаний.

Пожарная опасность свойственна любой электрической цепи. Выбором материалов, компонентов и самой конструкцией оборудования пожарный риск следует снижать настолько, чтобы он не был существенным даже в аварийных режимах, при неправильной эксплуатации или при ошибках, допущенных в производстве продукции. Предпочтительно, чтобы изделия не становились источником зажигания, но, если зажигание все же произошло, то пожарная опасность ограничивалась бы лишь самим изделием, а пожар не распространился за пределы оболочки изделия. В случае, когда изделия сами подвергаются пожарной опасности от внешнего источника, важно, чтобы они не способствовали распространению пожара в большей степени, чем строительные материалы или конструкции, являющиеся источником зажигания.

В настоящий стандарт не введено приложение В международного стандарта МЭК 60695-1-1:1999, представляющее пример оценки пожарной опасности пластмассовых труб и коробов для электропроводок.

В качестве примеров по оценке пожарной опасности изделий и рекомендаций по разработке методов испытаний в настоящем стандарте приведены ссылки на приложения 2, 3, 5 и 6 ГОСТ 12.1.004, выделенные курсивом.

Консультации по применению настоящего стандарта можно получить во Всероссийском ордена «Знак почета» научно-исследовательском институте противопожарной обороны: 143903, Московская область, Балашихинский р-н, пос. ВНИИПО, д. 12.

Информация о комплексе международных стандартов МЭК 60965, разработанных в рамках ТК 89 МЭК, размещены в интернете по адресу: www.iec.ch/cserv1-e.htm.

 

СОДЕРЖАНИЕ

1 Область применения. 2

2 Нормативные ссылки. 3

3 Определения. 3

4 Оценка пожарной опасности. 3

4.1 Общие положения. 3

4.2 Оценка пожарной опасности. 3

5 Испытания на пожарную опасность. 6

5.1 Общие положения. 6

5.2 Исходные данные. 7

5.3 Типы испытаний. 7

5.4 Руководство по планированию испытаний. 8

5.5 Рекомендации по оценке пожарной опасности и разработке методик испытаний. 9

Приложение А. Схематические изображения стратегии оценки пожарной опасности изделий. 11

 

ГОСТ Р МЭК 60695-1-1-2003

ГОСУДАРСТВЕННЫЙ СТАНДАРТ РОССИЙСКОЙ ФЕДЕРАЦИИ

Испытания на пожарную опасность

Часть 1-1

РУКОВОДСТВО ПО ОЦЕНКЕ ПОЖАРНОЙ ОПАСНОСТИ ЭЛЕКТРОТЕХНИЧЕСКИХ ИЗДЕЛИЙ

Основные положения

Fire hazard testing. Part 1-1.

Guidance for assessing the fire hazard of electrotechnical products.

General guidelines

Дата введения 2004-01-01

1 Область применения

Настоящий стандарт является руководством по оценке пожарной опасности электротехнических изделий (см. раздел 4) и разработке методов испытаний (см. раздел 5) по результатам испытаний на пожарную опасность в отношении пожарных рисков травмирования людей, животных, а также нанесения ущерба имуществу.

Под электротехническими изделиями в настоящем стандарте понимают электротехнические и электронные изделия, их составные части (компоненты), комплектующие элементы и материалы (далее - изделия).

2 Нормативные ссылки

В настоящем стандарте использована ссылка на ГОСТ 12.1.004-91 Система стандартов безопасности труда. Пожарная безопасность. Общие требования.

3 Определения

В настоящем стандарте применяют следующие термины и определения:

3.1 пожарная опасность: Возможность травмирования людей, животных или нанесения ущерба имуществу в результате пожара.

3.2 пожарный риск: Вероятность возникновения пожара.

Примечание - Риск определяется в единицах вероятности как произведение:

a) частоты возникновения аварийной ситуации при эксплуатации или определенном состоянии и

b) размера ущерба вследствие пожара.

3.3 источник зажигания: Средство энергетического воздействия, инициирующее возникновение горения.

4 Оценка пожарной опасности

4.1 Общие положения

Термин 3.1 относится к оценке пожарной опасности, выполняемой с целью снижения риска зажигания изделий под воздействием источников зажигания, возникающих в результате протекания тока, но если зажигание произошло, то задача состоит в ограничении распространения горения. Оценка пожарной опасности является первоочередной задачей.

События, происходящие в окружающей среде, такие как возникновение пожара, не связанные с применением изделий, также должны быть рассмотрены, но после оценки пожарной опасности, при этом умышленное создание аварийной ситуации не должно учитываться.

При оценке пожарной опасности изделий должны учитываться: тепловыделение, оптическая плотность, токсичность и коррозионная активность дыма горящего изделия, а также необходимость функционирования изделий в условиях пожара. Эти характеристики изделий влияют на опасность зажигания и последующего развития пожара.

Выделение газов в некоторых случаях может создать опасность взрыва.

Некоторые виды изделий, например короба большой протяженности, кабели и провода занимают большие площади поверхностей как самих строительных конструкций зданий, так и отделочных материалов и могут прокладываться через огнестойкие перегородки. Такие изделия должны оцениваться по доле, вносимой ими в увеличение опасности пожара, в сравнении с опасностью, создаваемой при пожаре только самими строительными конструкциями и отделочными материалами.

Стандартами на изделия должны предусматриваться их испытания по всем видам пожарной опасности, вытекающей из сценария пожара.

4.2 Оценка пожарной опасности

4.2.1 Структура пожарной опасности

Пожарная опасность изделий зависит от их технических характеристик, условий эксплуатации, обслуживания (с учетом количества и квалификации персонала), окружающей среды, в которых они применяются, а также от возможного ущерба имуществу вследствие пожара, включая сами изделия. Оценка пожарной опасности изделия должна включать в себя описание изделия, а также характеристики окружающей среды и условий эксплуатации.

4.2.2 Этапы оценки

Пожарную опасность оценивают поэтапно:

a) определяют назначение изделий (например, принадлежность к определенному типу электротехнической продукции) и характеризуют согласно 4.2.2.1 обстановку, в которой данные изделия применяют;

b) идентифицируют сценарии пожара, касающиеся данного изделия (см. 4.2.2.2);

c) выбирают критерии пожарной опасности (см. 4.2.2.3);

d) интерпретируют результаты (см. 4.2.2.4).

4.2.2.1 Определение назначения и области применения изделий

При разработке метода оценки пожарной опасности изделий необходимо ответить на следующие вопросы.

a) Характеристика изделий

Каково назначение рассматриваемого изделия? В полном ли объеме характеризуется изделие, чтобы можно было точно определить, что оно соответствует данной классификационной группировке? Распространяется ли на изделие настоящий стандарт? Достаточны ли характеристики изделия и учтена ли возможность его замены другими изделиями, а также допустима ли такая замена?

b) Условия эксплуатации

Каковы условия применения изделия: применяют ли его постоянно или периодически? Обслуживается или нет изделие в процессе эксплуатации? Контролируется ли окружающая температура?

Как размещение изделия может повлиять на вероятность пожара и условия его распространения, а также на окружающую обстановку в условиях пожара?

Всегда ли изделия находятся в защитной оболочке или они применяются без оболочки?

Каково число пользователей данным изделием?

Могут ли люди или оборудование подвергнуться опасности в случае загорания данного изделия?

c) Испытания, определяемые назначением и особенностями использования изделий

По ответам на вышеперечисленные вопросы составляют описание класса и условий применения изделий. Окончательную редакцию описания следует сверить с блок-схемой 1 (см. рисунок А.1 приложения А).

4.2.2.2 Идентификация сценариев пожара

Сценарий пожара детализирует условия одной или нескольких стадий пожара: от зажигания до развитого горения или полномасштабного пожара. В ряде случаев следует учитывать несколько сценариев пожара, в результате чего оценка пожарной опасности должна складываться как итог анализа всех предполагаемых сценариев пожара, в которых могут проявиться свойства изделия. Кроме обобщающей оценки необходимо представлять и индивидуальные оценки пожарной опасности по каждому сценарию предполагаемого пожара.

Наиболее важными следует считать те условия, при которых свойства изделия начинают учитываться в сценарии пожара, и те (например, продолжительность пожара от начала его возникновения), при которых составляющая, привносимая в опасность пожара свойствами изделия, становится наибольшей и существенной.

a) Вовлечение изделий в пожар

Сведения об источнике зажигания для изделия являются наиболее важными. Если в изделии вероятно проявление собственных источников зажигания, следует проанализировать условия, при которых может произойти зажигание (см. таблицу 1). Могут ли стать источниками зажигания короткозамкнутая электрическая цепь (что маловероятно), частичный (поверхностный или локальный) или общий перегрев? Как быстро аварийные условия приведут к зажиганию? Какой сценарий наиболее точно отражает условия инициирования пожара и учитывает вероятность скопления газов в замкнутом пространстве?

Если в изделии собственных источников зажигания нет, то следует описать, как и когда проявятся свойства изделия в условиях пожара:

- легко ли изделие зажигается и не загорится ли оно раньше рядом расположенных с ним объектов?;

- если изделие и не загорается первым, то может ли оно рассматриваться в качестве горючей нагрузки?;

- не будет ли изделие способствовать распространению пожара?

Если какое-либо из вышеперечисленных положений является первостепенным, то именно оно и определит метод испытания изделия или выбор способа расчета определенной составляющей, привносимой в опасность пожара его свойствами.

b) Поведение изделия при пожаре

Настоящие положения распространяются как на изделия, так и на объекты окружающей обстановки, влияющие на инициирование, распространение и развитие пожара.

Ниже (см. рисунки А.1 - А.8 приложения А) приведены схематические изображения стратегии оценки пожарной опасности, включающей в себя следующие положения, определяющие пожарную опасность:

- возможность стать источником зажигания;

- зажигаемость;

- скорость распространения пламени;

- способность к тлению, плавлению;

- максимальная скорость тепловыделения, полная удельная теплота сгорания, скорость развития пожара;

- скорость потери массы и образования выделений при пожаре;

- оптическая плотность дыма;

- коррозионная активность выделений при пожаре;

- характер токсичности (раздражающее или удушающее действие) выделяющихся при пожаре продуктов: скорость роста и полная потенциальная токсичность;

- способность сохранять работоспособность в условиях пожара (например, целостность конструкции, непрерывность функционирования, механические свойства);

- горючая нагрузка, обусловленная наличием и размещением изделий в помещении.

c) Определение ключевых параметров по сценариям пожаров

Методы испытания или расчета должны учитывать требования действующих стандартов и соответствовать установленным значениям нормируемых величин. Например, испытание с целью определения скорости тепловыделения должно выполняться с соблюдением требований к источнику зажигания (включая требования к пилотному пламени), к воздействующему тепловому потоку, к контролю уровня влажности и содержания кислорода в атмосфере, обеспечивающего горение. В случае, когда пилотное пламя не применяется, важно выдерживать температурный режим, при котором образец подвергают испытанию.

Каждый метод испытания или контролируемое расчетом значение должны соответствовать хотя бы одному из сценариев пожара. Это положение соответствует требованиям обоснованности выбора методов испытания или расчета юридическими документами и статистикой пожаров. При оценке пожарной опасности необходимо выбрать наиболее подходящие методы измерений и расчетов. Эти методы испытания или расчета детально проверяют по их соответствию параметрам определенного сценария пожара.

4.2.2.3 Выбор критериев оценки пожарной опасности

На этом этапе следует определить ценность и достаточность технической информации по оценке пожарной опасности изделия или по принятию волевого решения о роли изделия в сценарии, определяющей его вклад в пожарную опасность, с учетом причиняемого людям или имуществу ущерба от пожара.

a) Прямые потери

Предпочтительно пожарную опасность изделий определять в величинах возможных прямых потерь, включая гибель людей, травматизм и материальный ущерб. На практике редко удается установить количественную взаимосвязь этих показателей со свойствами изделий.

b) Косвенный метод характеристики пожарной опасности

Часто представляется возможным измерить или рассчитать свойства изделий по сценарию пожара. Например, по скорости тепловыделения можно определить температуру, а следовательно и ее воздействие на оборудование и людей. Скорость дымовыделения может влиять на время эвакуации. При таком подходе количественная взаимосвязь между свойствами изделий и опасностью остается определенной и достаточной для того, чтобы проследить, как изменение свойств изделий отразится на уровне опасности.

c) Сравнительные методы

Свойства изделий можно сравнить с требуемым уровнем даже в тех случаях, когда прямые количественные взаимосвязи между ними не установлены. Например, мера опасности для кабельной продукции может быть получена путем сравнения скорости ее тепловыделения с нормативным уровнем.

4.2.2.4 Интерпретация результатов

На данном этапе оценки пожарной опасности уже после выбора характеристик, по которым проводят испытания или расчеты, в процессе оценки результатов может понадобиться рассмотреть ряд дополнительных технических вопросов.

a) При оценке пожарной опасности следует провести специальное сравнение пожарной опасности рассматриваемых изделий с уровнем пожарной опасности аналогичных изделий или с базовым нормативным уровнем пожарной опасности. Сравнение может выполняться с учетом достаточного количества показателей пожарной опасности с применением обоснованных обобщенных формул или сравнением каждого показателя. В последнем случае заключение о том, что данные изделия менее опасны, может быть сделано только тогда, когда сравнение проведено по всем показателям. В ряде случаев для двух изделий сравнительная оценка пожарной опасности не всегда является достаточной при расчете полной пожарной опасности.

b) Если при оценке пожарной опасности рассматривались несколько сценариев пожара, то итоговая оценка должна быть обобщенной. Такая обобщенная оценка может быть выражена пожарным риском.

c) Если пожарную опасность оценивают не в величинах прямых потерь, включая гибель людей, травматизм и материальный ущерб, то следует применить косвенные методы характеристики пожарной опасности (включающие в себя время эвакуации, скорость распространения пламени, размеры пожара и т.п.).

d) При оценке пожарной опасности должны соблюдаться все этапы, необходимые для установления критериального или значимого порога безопасности.

e) Вышеприведенные положения относятся как к оценке самих изделий, так и той доли, которую они вносят в общую пожарную опасность.

5 Испытания на пожарную опасность

5.1 Общие положения

Передача, распределение, применение или накопление энергии любого вида сопряжены с вероятностью возникновения пожара в здании.

Наиболее вероятно возникновение пожара от тепловыделения при перегрузке, возникновении электрических разрядов и в дефектных контактных соединениях. Частота зажигания зависит от свойств материалов, применяемых в конструкциях изделий.

Применение электротехнического оборудования связано с выделением тепла, а в определенных случаях и с возникновением искр или электрической дуги. Такая потенциальная угроза не приводит к опасным последствиям, когда ее учитывают на стадии проектирования оборудования, а затем при его монтаже, эксплуатации и обслуживании.

Опасные условия не электротехнического порядка, но связанные с применением электротехнического оборудования, также следует учитывать при оценке его пожарной опасности.

Причиной возникновения пожара может быть определенное сочетание ряда обстоятельств (см. таблицу 1), в том числе не электротехнического характера, хотя общепринятое мнение состоит в том, что все пожары возникают от короткого замыкания.

Такими обстоятельствами могут быть нарушения при монтаже или эксплуатации оборудования (например, кратковременные или длительные режимы аварийных перегрузок, применение в специфичных, не предусмотренных назначением оборудования, производственных условиях, нарушение теплоотвода, засорение вентиляции и т.п.).

5.2 Исходные данные

При оценке пожарной опасности следует пользоваться следующими исходными данными:

a) запротоколированными результатами мало- или полномасштабных испытаний;

b) результатами измерений, данными статистики и описаниями пожаров;

c) экспертной документацией.

Вышеприведенные данные могут применяться непосредственно в качестве меры опасности или входить, как первичные данные, в расчеты, выполняемые при подготовке заключительной оценки пожарной опасности.

5.3 Типы испытаний

Методы испытания, приближающиеся к условиям, встречающимся на практике, наиболее предпочтительны. По возможности следует применять нижепредставленные виды испытаний.

5.3.1 Испытания, имитирующие пожар

При испытаниях проверяют возможность возникновения пожара, вызванного применением изделий. Оценивают аспекты опасности, связанные с применением изделий, так как при испытаниях воспроизводятся реальные условия их применения, включая прогнозируемые аварийные режимы, нарушения при производстве или эксплуатации продукции.

Результаты этих испытаний не учитывают при изменениях проектной документации или при применении изделий в условиях, не предусмотренных программой испытаний.

5.3.2 Испытания на огнестойкость

При испытаниях проверяют способность изделий или их частей сохранять в течение заданного времени определенные свойства в условиях пожара.

Испытания направлены на получение данных о поведении изделий в условиях теплового воздействия.

Исследования показали, что для того чтобы оценить способность изделий сохранять функциональные свойства при реальном пожаре, необходимо сравнить условия испытания с реальным пожаром и учесть возможность влияния неконтролируемых факторов, таких как условия окружающей среды.

5.3.3 Испытания по определению поведения изделий при горении

При испытаниях проверяют поведение изделий при горении стандартных образцов и в большинстве случаев получают данные о свойствах изделий, относящихся к их поведению при горении, включая воспламеняемость, зажигаемость, скорость распространения пламени, плотность дыма, выделения при пожаре и скорость тепловыделения.

Испытания по определению вышеперечисленных характеристик обычно не воспроизводят разнообразие реальных условий, в которых может находиться образец изделия, однако эти характеристики применимы, когда разработчик изделий хорошо представляет условия, в которых материалы или компоненты будут находиться при испытании конечной продукции. Следует учитывать, что из-за различия условий окружающей среды поведение образцов изделий и конечной продукции при пожаре могут существенно отличаться.

5.3.4 Испытания по определению свойств материалов

При испытаниях определяют основные физические или химические свойства материалов: теплоту сгорания, теплопроводность, температуру плавления, теплоту парообразования, температуру вспышки, температуру воспламенения и температуру самовоспламенения вещества или материала.

Полученные данные в совокупности и в сочетании с положениями теории массо- и теплопереноса позволяют прогнозировать поведение в условиях реального пожара, и, соответственно, определение одиночного параметра позволяет отразить всего лишь один аспект пожарного риска или один аспект в оценке пожарной опасности изделия.

5.4 Руководство по планированию испытаний

При подготовке требований к порядку испытаний на пожарную опасность изделий рекомендуется руководствоваться нижеследующими положениями.

Если испытания данного типа изделий еще не установлены в соответствующем стандарте, то разработку методов испытания осуществляет разработчик стандарта на продукцию совместно с соответствующим техническим комитетом.

Разработку методов испытаний рекомендуется проводить в следующей последовательности:

a) проверить, с учетом допустимости и пределов области применения, наличие уже существующих и рекомендованных методов испытания изделий аналогичного назначения;

b) предусмотреть получение по возможности наиболее полного объема информации при проведении испытаний по существующим методикам;

c) для проведения испытаний по намечаемой программе следует выбрать методики, предусмотренные действующими стандартами. При этом следует учесть нижеследующие положения:

- условия окружающей среды: при проведении испытания определенные упрощения неизбежны, но тем не менее следует по возможности точно воспроизводить или моделировать условия, в которых предусматривается применение оцениваемого оборудования;

- реалистичность намечаемых испытаний: ценность данных, полученных при испытании, зависит от характера применения и монтажа оборудования в сочетании со взаимосвязанным с ним другим оборудованием;

- отбор методик: изделия, представляемые на испытание, и методики определения характеристик при испытании должны выбираться по требуемой чувствительности, а также по воспроизводимости и повторяемости получаемых результатов;

- представление результатов: результаты испытания должны представляться полно, объективно и выражаться в ясных и понятных общепринятых терминах, параметрах и единицах измерения. Следует исключить любую неопределенность и субъективность при оценке результатов испытаний;

d) при необходимости следует разработать новую методику испытаний или определения новых количественных характеристик. Такая необходимость может быть вызвана ограниченностью информации, получаемой в результате испытания по существующим методам, или вследствие высокой трудоемкости и малой производительности проведения известных испытаний;

e) установить перечень критериев стойкости к зажиганию и распространению пожара, учитывающих специфику испытуемых образцов;

f) исследовать предлагаемую методику испытания и изучить возможность получения объективной информации при ее применении;

g) разработать стандарт на метод испытания с указанием области его применения, ограничений на его действие и на порядок применения получаемых результатов, а также по возможности полно дать ссылки на взаимосвязанные стандарты и методы испытания.

5.5 Рекомендации по оценке пожарной опасности и разработке методик испытаний

При оценке пожарной опасности изделий и разработке методик испытаний следует руководствоваться положениями настоящего стандарта, ГОСТ 12.1.004 (приложения 2, 3, 5 и 6) и государственными стандартами по безопасности на однородные группы изделий.

Таблица 1 - Основные явления, приводящие к зажиганию электротехнических изделий

Явление1)

Причина2)

Основное последствие

Перегрев

Примечание - Для некоторых видов изделий тепловыделение возможно в нормальном режиме эксплуатации

a) Сверхток в проводнике.

b) Дефектный контакт.

c) Токи утечки (потеря изоляционных свойств и нагревание).

d) Дефекты компонентов, деталей или взаимосвязанных систем (например, вентиляции).

e) Механические повреждения электрических контактов или деталей изоляции.

f) Преждевременное термостарение

a) Устройства защиты3) срабатывают несвоевременно, с запаздыванием.

b) Температура повышается очень медленно, постепенно. Накопленных при этом тепла и выделений достаточно для поддержания горения при возникновении зажигания.

c) Горючие газы скапливаются и смешиваются с воздухом, что приводит к зажиганию или к взрыву, особенно в герметичном оборудовании

Короткое замыкание

a) Прямое соприкосновение подвижных электропроводящих деталей, находящихся под различным напряжением (ослабление клемм, попадание инородных тел и т.п.).

b) Постепенное ухудшение электроизоляционных свойств некоторых компонентов.

c) После возникновения неожиданного дефекта в какой-либо компоненте или части изделия

a) Срабатывают устройства защиты3)

b) Мгновенно повышается локальная температура.

c) Возможно свечение, выделение дыма и горючих газов.

d) Выделяются раскаленные вещества и материалы

Искровые и дуговые разряды

Примечание - Для некоторых видов изделий возникновение дуги и искровых разрядов возможно в нормальных режимах работы

a) При воздействии на оборудование внешних причин (при повышенном напряжении в сети, механических воздействиях и т.п.).

b) От внутренних причин (вследствие изнашивания деталей в результате включений и отключений и вследствие попадания влаги).

c) После возникновения неожиданного дефекта в какой-либо компоненте или части изделия

a) Устройства защиты3) могут не срабатывать.

b) Возможно свечение, выделение дыма и горючих газов. Возможен взрыв взрывоопасной смеси.

c) Возможно локальное зажигание компонента или газа

1) Механическое повреждение или структурное изменение может произойти при любом из учтенных таблицей явлении или может наступить в результате проявления и двух других.

2) Учтены наиболее часто встречающиеся случаи. Последовательность причин в списке не обусловлена их частотой.

3) Устройства защиты могут быть термическими, механическими, электрическими или электронными.

Таблица 2 - Применяемая в стандарте терминология по электротехническим изделиям

Основной термин

Определение

Антоним

Пример

Изменение состояния

Примечание

Вещество

Исходный продукт природного или синтетического происхождения, обычно не применяемый самостоятельно вне изделий

Сырье

Диоксид кремния

 

 

Материал

Вещество (смесь или комбинация веществ) определенной формы или вида, удобного для применения

Полуфабрикат

Металлическая фольга, полимерная пленка. Проволока, стеклоткань. Печатная плата

Способен изменять форму, кондиционность или состав под влиянием химического, термического или механического характера воздействия

 

Деталь

Материал в функциональной форме

Элемент

Изолятор, рукоятка рубильника, полюс, печатная схема

 

 

Узел

Группа деталей в сборке единого назначения

Составная часть

Микросхема, конденсатор, электромагнит

Может изменять состояние автоматически или по воле человека

В предельном случае узлом может быть одна деталь

Аппарат

Комплекс узлов для выполнения сложной функции

Комплектующий узел

Выключатель, радиотелефон, контактор

 

Аппарат может состоять из блоков и узлов

Оборудование

Комбинация взаимосвязанных и взаимодействующих аппаратов, выполняющих определенную цель

Установка

Электрооборудование здания, радар

 

 

Примечание - При описании испытания следует применять термины: образец, испытуемая часть или экземпляр. Их физическое состояние этими терминами не отражается.

ПРИЛОЖЕНИЕ А

(справочное)

Схематические изображения стратегии оценки пожарной опасности изделий

Условные обозначения к рисункам А.1 - А.8:

* - действия;

* - результаты;

* - решения.

Рисунок А.1 - Блок-схема 1. Описание назначения и области применения электротехнических изделий (см. 4.2.2.1)

Рисунок А.2 - Блок-схема 2. Описание сценария пожара

Рисунок А.3 - Блок-схема 2А. Зажигаемость/возгораемость

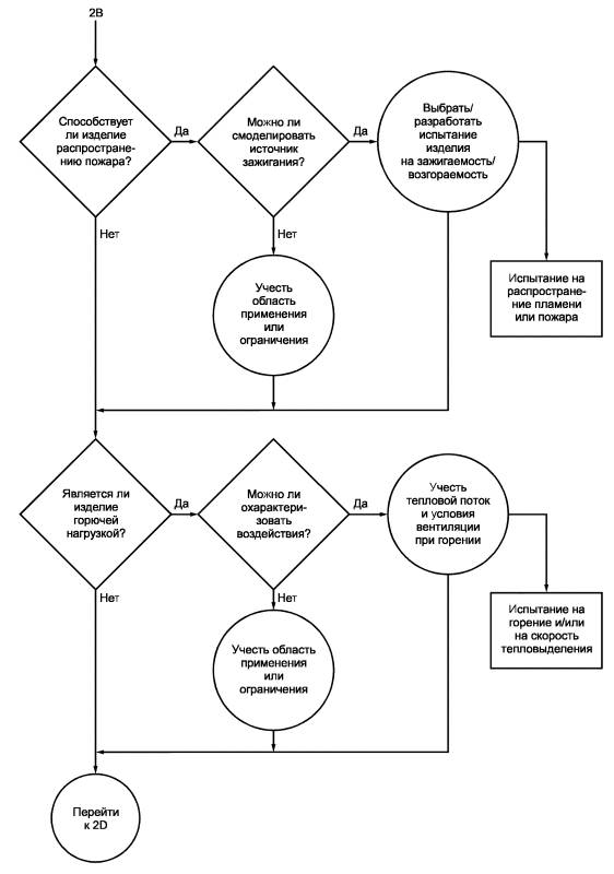
Рисунок А.4 - Блок-схема 2В. Распространение пламени и/или пожара и скорость тепловыделения

Рисунок А.5 - Блок-схема 2С. Причина пожара

Рисунок А.6 - Блок-схема 2D. Оценка выделений при пожаре

* Фракционная эффективная доза.

Рисунок А.7 - Блок-схема 2Е. Оценка неэлектротехнической горючей нагрузки

Рисунок А.8 - Блок-схема 2F. Оценка функциональных свойств изделий

Ключевые слова: электротехнические изделия, оценка пожарной опасности, испытания на пожарную опасность

 

 



© 2013 Ёшкин Кот :-)