| ||||||||||||||||||||||||||||||||||
Скачать НД 2-020101-082 Правила классификации и постройки морских судов.Том 1Дата актуализации: 10.08.2017
|
| Обозначение: | НД 2-020101-082 |
| Обозначение англ: | ND 2-020101-082 |
| Статус: | заменен |
| Название рус.: | Правила классификации и постройки морских судов.Том 1 |
| Дата добавления в базу: | 21.05.2015 |
| Дата актуализации: | 05.05.2017 |
| Дата введения: | 01.01.2016 |
| Область применения: | В Правилах учтены унифицированные требования, интерпретации и рекомендации Международной ассоциации классификационных обществ (МАКО) и соответствующие резолюции Международной морской организации (ИМО). |
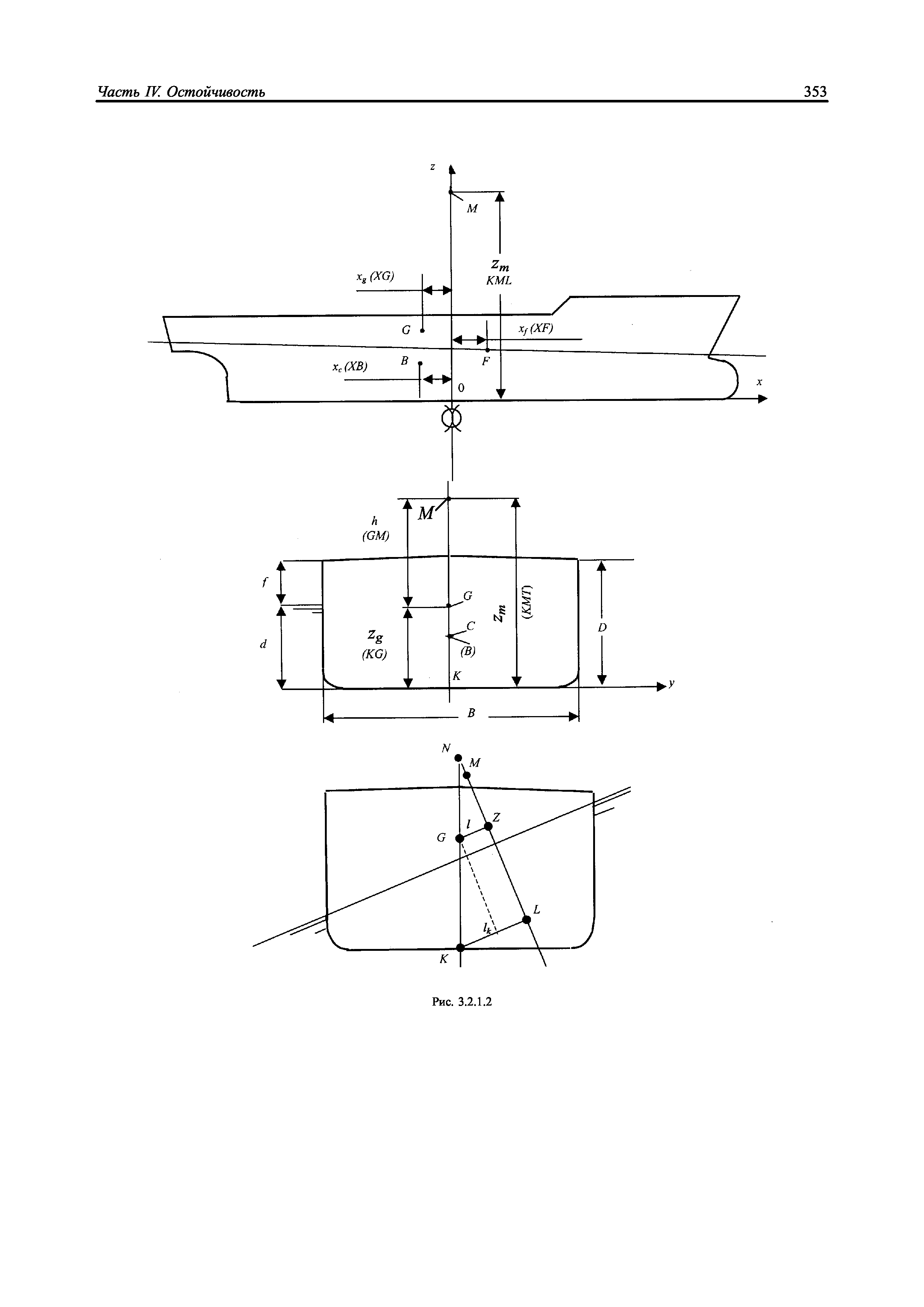
| Оглавление: | Общие положения о классификационной и иной деятельности 1 Общие положения 2 Освидетельствования Правила классификации и постройки морских судов Часть I. Классификация 1 Общие положения 2 Класс судна 3 Техническая документация 4 Классификация холодильных установок Часть II. Корпус 1 Принципы проектирования 2 Общие требования к конструкциям корпуса 3 Требования к конструкциям специализированных судов Приложение 1. Методы испытаний водонепроницаемости корпуса Приложение 2. Требования к приборам контроля загрузки судна Часть III. Устройства, оборудование и снабжение 1 Общие положения 2 Рулевое устройство 3 Якорное устройство 4 Швартовное устройство 5 Буксирное устройство 6 Сигнальные мачты 7 Устройство и закрытие отверстий в корпусе, надстройках и рубках 8 Устройство и оборудование помещений. Другие устройства и оборудование 9 Аварийное снабжение Приложение. Расчет ширины трапов, формирующих пути эвакуации на пассажирских судах и судах специального назначения, имеющих на борту более 60 чел Часть IV. Остойчивость 1 Общие положения 2 Общие требования к остойчивости 3 Дополнительные требования к остойчивости 4 Требования к остойчивости плавучих кранов, крановых судов, транспортных понтонов, доков и стоечных судов Приложение 1. Инструктивные указания по составлению Информации об остойчивости Приложение 2. Определение опрокидывающего момента для плавучего крана Таблица обозначений величин, принятых в части IV «Остойчивость» Часть V. Деление на отсеки 1 Общие положения 2 Вероятностная оценка деления судов на отсеки 3 Аварийная посадка и остойчивость 4 Специальные требования к судам типа В с уменьшенным надводным бортом и к судам типа А 5 Требования к судам, находящимся в эксплуатации Приложение 1. Руководство по оформлению расчетов деления на отсеки и аварийной остойчивости Приложение 2. Определение расчетной глубины повреждения b Часть VI. Противопожарная защита 1 Общие положения 2 Конструктивная противопожарная защита 3 Противопожарное оборудование и системы 4 Системы пожарной сигнализации 5 Противопожарное снабжение, запасные части и инструмент 6 Требования к противопожарной защите специализированных судов и специальным устройствам на судах 7 Специальные требования к судам, перевозящим опасные грузы в упаковке и навалом 8 Требования к противопожарной защите грузовых судов валовой вместимостью менее 500 Алфавитный указатель |
| Разработан: | Российский морской регистр судоходства |
| Утверждён: | 30.09.2014 Российский морской регистр судоходства |
| Издан: | Российский морской регистр судоходства (2015 г. ) |
| Расположен в: | |
| Список изменений: | |
| Заменяет собой: |






















































































































































































































































































































































































































































































































































Текстовое изменение 314-26-794ц




Текстовое изменение 314-26-796ц














Текстовое изменение 314-26-797ц от 12.01.2015





