| ||||||||||||||||||||||||||
 Скачать СО 153-34.20.118-2003 Методические рекомендации по проектированию развития энергосистемДата актуализации: 10.08.2017
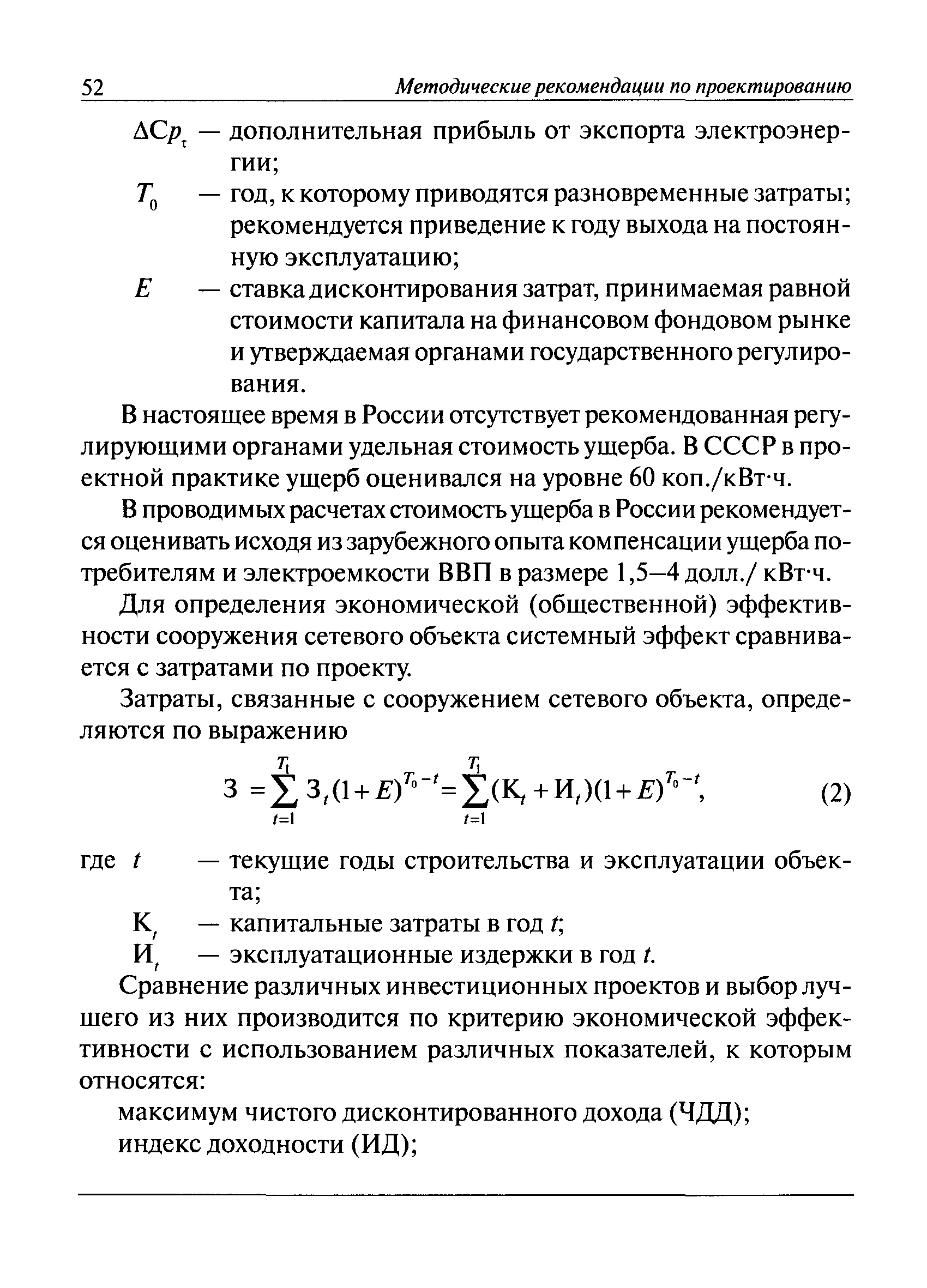
 | 
| Обозначение: |     СО 153-34.20.118-2003 | 
| Обозначение англ: |     SO 153-34.20.118-2003 | 
| Статус: | действует | 
| Название рус.: | Методические рекомендации по проектированию развития энергосистем | 
| Дата добавления в базу: | 01.10.2014 | 
| Дата актуализации: | 05.05.2017 | 
| Область применения: | Методические рекомендации предназначены для использования проектными организациями при разработке проектов электроснабжения потребителей электроэнергии. Они могут быть использованы органами контроля и надзора при оценке полноты соответствия проектных решений требованиям к надежному электроснабжению потребителей электроэнергии. | 
| Оглавление: | Раздел 1. Общая часть Раздел 2. Определение потребности в электрической и тепловой энергии и мощности Раздел 3. Развитие генерирующих мощностей Раздел 4. Балансы мощности и электроэнергии Раздел 5. Развитие электрических сетей. Общие положения Приложение 1. Принятые сокращения  | 
| Утверждён: | 30.06.2003 Минэнерго России (Russian Federation Minenergo 281) | 
| Издан: |  ЗАО НТЦ ПБ (2010 г. ) | 
| Расположен в: | 
























































