Информационная система
«Ёшкин Кот»

Скачать базу одним архивом
Скачать обновления
История создания базы
Карта сайта

Скачать ГОСТ 1028-79 Пороха дымные. Общие технические условия

Дата актуализации: 10.08.2017

ГОСТ 1028-79

Пороха дымные. Общие технические условия

Обозначение: ГОСТ 1028-79
Обозначение англ: GOST 1028-79
Статус:действует
Название рус.:Пороха дымные. Общие технические условия
Название англ.:Black powder. General specification
Дата добавления в базу:01.09.2013
Дата актуализации:05.05.2017
Дата введения:01.01.1980
Область применения:Стандарт распространяется на дымные зернистые пороха и пороховую мякоть.
Оглавление:1 Марки
2 Технические требования
3 Требования безопасности
4 Приемка
5 Методы испытаний
6 Транспортирование и хранение
7 Гарантии изготовителя
8 Требования безопасности
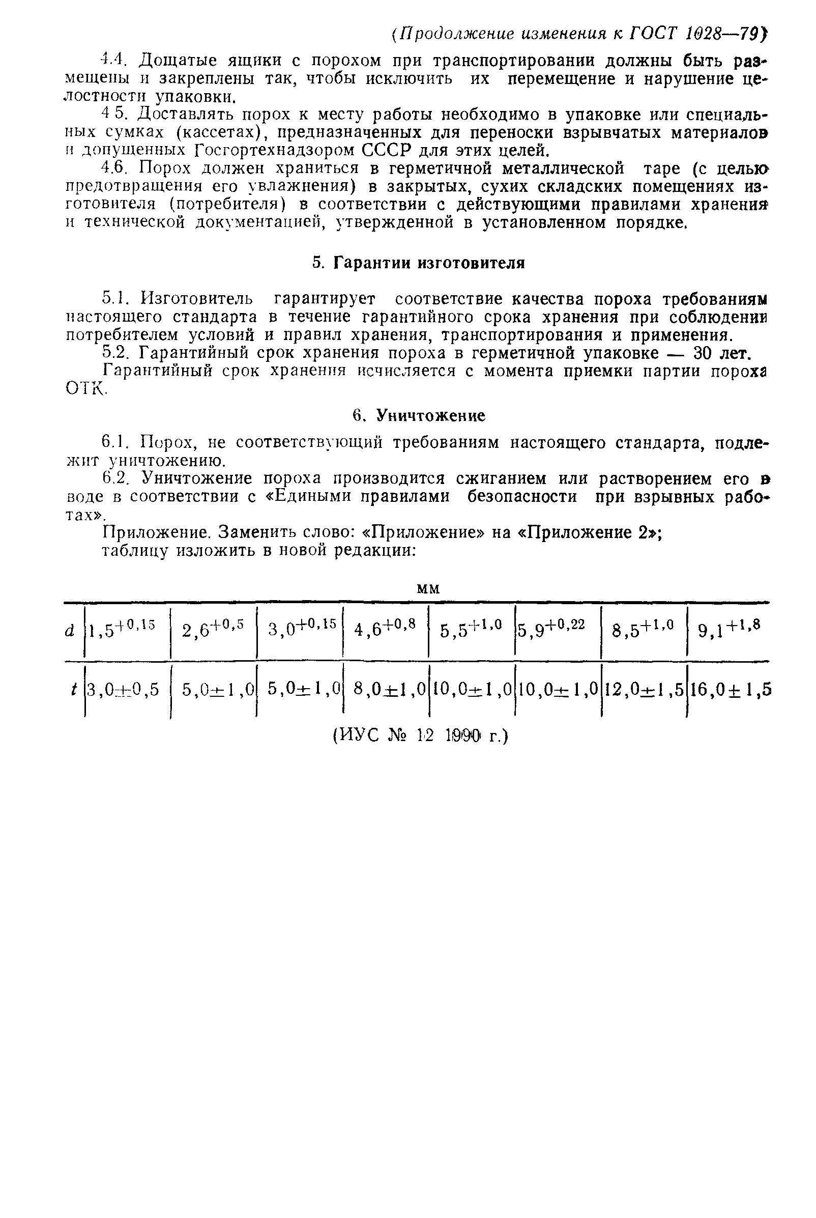
Приложение
Приложение 1 Инструкция по применению дымного пороха марки ДВП по ГОСТ 1028-79
Утверждён:14.02.1979 Госстандарт СССР (USSR Gosstandart 3705)
Издан: Издательство стандартов (1985 г. )
Расположен в:Техническая документация Электроэнергия ХИМИЧЕСКАЯ ПРОМЫШЛЕННОСТЬ Продукты химической промышленности Взрывчатые вещества. Пиротехника и фейерверки Экология ХИМИЧЕСКАЯ ПРОМЫШЛЕННОСТЬ Продукты химической промышленности Взрывчатые вещества. Пиротехника и фейерверки
Список изменений:
Заменяет собой:
  • ГОСТ 10365-76 «Пороха дымные для промысловой охоты. Технические условия»
  • ГОСТ 1028-72 «Пороха дымные. Технические условия»
Нормативные ссылки:
ГОСТ 1028-79ГОСТ 1028-79ГОСТ 1028-79ГОСТ 1028-79ГОСТ 1028-79ГОСТ 1028-79ГОСТ 1028-79ГОСТ 1028-79ГОСТ 1028-79ГОСТ 1028-79ГОСТ 1028-79ГОСТ 1028-79ГОСТ 1028-79ГОСТ 1028-79ГОСТ 1028-79ГОСТ 1028-79ГОСТ 1028-79ГОСТ 1028-79ГОСТ 1028-79ГОСТ 1028-79ГОСТ 1028-79ГОСТ 1028-79ГОСТ 1028-79ГОСТ 1028-79ГОСТ 1028-79ГОСТ 1028-79ГОСТ 1028-79ГОСТ 1028-79ГОСТ 1028-79ГОСТ 1028-79ГОСТ 1028-79ГОСТ 1028-79ГОСТ 1028-79

Текстовое изменение Поправка

Поправка

Текстовое изменение № 2 от 01.01.1991

№ 2№ 2№ 2№ 2№ 2№ 2№ 2№ 2№ 2№ 2№ 2№ 2№ 2№ 2

© 2013 Ёшкин Кот :-) Карта сайта