| |||||||||||||||||||||||||||||||||||||||||||||||||||||||||||||||||||||||||||||||||||||||||||||||||||||||||||||||||||||||||||||||||||||||||||||||||||||||||||||||||||||||||||||||||||||||||||||||||||||||||||||||||||||||||||||
|
ФЕДЕРАЛЬНОЕ АГЕНТСТВО
СОРБЕНТЫ
ЙОДНЫЕ Метод
определения индекса
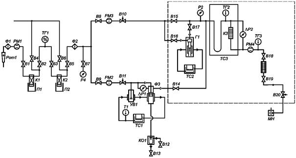
Цели и принципы стандартизации в Российской Федерации установлены Федеральным законом от 27 декабря 2002 г. № 184-ФЗ «О техническом регулировании», а правила применения национальных стандартов Российской Федерации - ГОСТ 1.0-2004 «Стандартизация в Российской Федерации. Основные положения» Сведения о стандарте 1 РАЗРАБОТАН Закрытым акционерным обществом «Прогресс-Экология» (ЗАО «Прогресс-Экология») и Российским химико-технологическим университетом им. Д.И. Менделеева (РХТУ им. Д.И. Менделеева) 2 ВНЕСЕН Техническим комитетом по стандартизации ТК 322 «Атомная техника» 3 УТВЕРЖДЕН И ВВЕДЕН В ДЕЙСТВИЕ Приказом Федерального агентства по техническому регулированию и метрологии от 13 октября 2011 г. № 443-ст 4 ВВЕДЕН ВПЕРВЫЕ Информация об изменениях к настоящему стандарту публикуется в ежегодно издаваемом информационном указателе «Национальные стандарты», а текст изменений и поправок в ежемесячно издаваемых информационных указателях «Национальные стандарты». В случае пересмотра (замены) или отмены настоящего стандарта соответствующее уведомление будет опубликовано в ежемесячно издаваемом информационном указателе «Национальные стандарты». Соответствующая информация, уведомление и тексты размещаются также в информационной системе общего пользования - на официальном сайте Федерального агентства по техническому регулированию и метрологии в сети Интернет СОДЕРЖАНИЕ НАЦИОНАЛЬНЫЙ СТАНДАРТ РОССИЙСКОЙ ФЕДЕРАЦИИ СОРБЕНТЫ ЙОДНЫЕ ДЛЯ АТОМНЫХ ЭЛЕКТРОСТАНЦИЙ Метод определения индекса сорбционной способности Sorbents for trapping radioiodine at nuclear power stations. Method for determination of sorption capacity index Дата введения - 2012-01-01 1 Область примененияНастоящий стандарт распространяется на гранулированные и дробленые йодные сорбенты (далее - сорбенты), применяемые для очистки газообразных радиоактивных отходов от радиоиода и его соединений на атомных электростанциях (далее - АЭС). Настоящий стандарт устанавливает метод и условия испытания сорбентов в лабораторных установках. Настоящий стандарт распространяется на сорбенты, предназначенные для применения в системах, важных для безопасности АЭС. 2 Нормативные ссылкиВ настоящем стандарте использованы нормативные ссылки на следующие стандарты: ГОСТ Р 53228-2008 Весы неавтоматического действия. Часть 1. Метрологические и технические требования ГОСТ 8.569-85 Государственная система обеспечения единства измерений. Средства измерений объемной активности парообразного иода-131. Методика поверки ГОСТ 12.1.004-91 Система стандартов безопасности труда. Пожарная безопасность. Общие требования ГОСТ 12.3.008-75 Система стандартов безопасности труда. Производство покрытий металлических и неметаллических неорганических. Общие требования безопасности ГОСТ 12.4.011-89 Система стандартов безопасности труда. Средства защиты работающих. Общие требования и классификация ГОСТ 1770-74 Посуда мерная лабораторная стеклянная. Цилиндры, мензурки, колбы, пробирки. Общие технические условия ГОСТ 16187-70 Сорбенты. Метод определения фракционного состава ГОСТ 16190-70 Сорбенты. Метод определения насыпной плотности ГОСТ 25146-82 Материалы радиохимических производств и атомных энергетических установок. Метод определения коэффициента дезактивации ГОСТ 25336-82 Посуда и оборудование лабораторные стеклянные. Типы, основные параметры и размеры Примечание - При пользовании настоящим стандартом целесообразно проверить действие ссылочных стандартов в информационной системе общего пользования - на официальном сайте Федерального агентства по техническому регулированию и метрологии в сети Интернет или по ежегодно издаваемому информационному указателю «Национальные стандарты», который опубликован по состоянию на 1 января текущего года, и по соответствующим ежемесячно издаваемым информационным указателям, опубликованным в текущем году. Если ссылочный стандарт заменен (изменен), то при пользовании настоящим стандартом следует руководствоваться заменяющим (измененным) стандартом. Если ссылочный стандарт отменен без замены, то положение, в котором дана ссылка на него, применяется в части, не затрагивающей эту ссылку. 3 Термины и определенияВ настоящем стандарте применены следующие термины с соответствующими определениями: 3.1 газообразные радиоактивные отходы; ГРО: Не подлежащие дальнейшему использованию газовые или парогазовые смеси, в которых содержание радионуклидов в виде аэрозолей и/или газообразных веществ превышает уровни, установленные нормативными документами и правилами. 3.2 зона массообмена (работающая зона): Зона изменения концентрации вещества в подвижной и неподвижной фазах в определенном диапазоне. 3.3 йодный сорбент: Сорбент, предназначенный для очистки газообразных радиоактивных отходов от радиоиода на АЭС. 3.4 индекс сорбционной способности сорбента a: Показатель, характеризующий степень снижения содержания радиоактивного метилиодида за 1 с нахождения газового потока в объеме сорбента при данных условиях. 3.5 эффективность фильтра, %: Доля уловленных фильтром аэрозольных частиц размером 0,3 мкм. 4 Аппаратура4.1 Аппаратурно-технологическая испытательная установка, схема которой приведена на рисунке 1. Испытательная установка включает в себя: - ротаметр Рот1 типа РМ с верхним пределом измерения объемного расхода воздуха 1,6 м3/ч и пределом допустимой основной погрешности измерения ±2,5 % от верхнего предела измерения; - аэрозольные фильтры Ф1 и Ф2 с пропускной способностью по воздуху при нормальных условиях - 2,0 м3/ч и эффективностью фильтра по частицам 0,3 мкм - не менее 99 %; - расходомеры РМ1, РМ2, РМ3 и РМ4 с верхним пределом измерения по воздуху при нормальных условиях - 1,2 м3/ч и допустимой погрешностью от верхнего предела измерения - ±3,0 %; - колонку с осушителем К1. В качестве осушителя допускается применять цеолит или какой-либо другой гранулированный поглотитель влаги; - гигрометр ТГ1 с диапазоном измерения влажности 0 % - 100 % и погрешностью измерения влажности ±2 %; - колонку с активированным углем К2. Для удаления примесей из воздуха допускается использовать любой активированный уголь, применяемый для очистки газов; - электропечи сопротивления П1 и П2 с измерителями и регуляторами температуры для нагрева осушителя и активированного угля при вакуумметрическом давлении 10-1 мм рт.ст., номинальной температуре 400 °С и погрешности измерения температуры ±6 %; - увлажнитель газа-носителя барботажного типа УВ1. Допускается также применять другие устройства, обеспечивающие стабильное поддержание относительной влажности газового потока; - стекловолокнистый фильтр Ф3 или другой аппарат для улавливания жидких аэрозольных частиц с пропускной способностью по воздуху при нормальных условиях - не менее 2,0 м3/ч и эффективностью фильтра - не менее 99 %; - сборник уловленной капельной жидкости КО1; - жидкостный термостат ТС2 марки ТЖ-ТС-01/8 для поддержания установленной температуры в испарителе метилиодида с пределом регулирования от 10 °С до 100 °С и погрешностью измерения температуры ±0,1 °С; - испаритель радиоактивного метилиодида Г1. Устройство испарителя приведено на рисунке 2. Рисунок 1 - Схема аппаратурно-технологической испытательной установки Возможны другие варианты ввода радиоактивного метилиодида в газовый поток, например из баллона, заполненного парами СН3131I и азотом под давлением; - жидкостный термостат ТС1 марки ТЖ-ТС-01/26 для поддержания рабочей температуры в увлажнителе и стекловолокнистом аэрозольном фильтре с пределом регулирования от 10 °С до 100 °С и погрешностью измерения температуры ±0,1 °С; - измеритель вакуумметрического давления Р2 с пределом измерения от 2,5 до 0 кПа и погрешностью измерения ±1 %; - цифровой термогигрометр ТГ2 с диапазоном измерения влажности 0 % - 100 %, диапазоном измерения температуры 0 °С - 100 °С, погрешностью измерения влажности ±2 % в диапазоне измерений 10 % - 95 % и погрешностью измерения температуры ±1 °С; - дифференциальные манометры DР1 и DР2 с диапазоном измерений от 0 до 10000 Па и пределом допустимой погрешности измерений не более ±(1 + 0,005DР) Па. (DР - измеренное значение перепада давления); - суховоздушный термостат ТС3 с максимальной температурой 60 °С и максимальным отклонением температуры ±1 °С; - секционированную колонку К3 для испытуемого сорбента. Устройство колонки приведено на рисунке 3. Колонка состоит из секций. Стандартная секция (см. рисунок 4) должна иметь внутренний диаметр (50 ± 0,1) мм, высоту слоя сорбента (10 ± 0,5) мм. 1 - входной патрубок; 2 - выходной патрубок; 3 -
смеситель; 4 - капилляр; 5 - патрубок для ввода порции Рисунок 2 - Испаритель радиоактивного метилиодида 1 - съемная крышка с входным патрубком; 2 - секция с сорбентом; 3 - направляющий стержень; 4 - днище с выходным патрубком Рисунок 3 - Колонка для испытаний сорбента 1 - корпус; 2 - кольцевая уплотнительная прокладка; 3 - перфорированная перегородка с сеткой Рисунок 4 - Секция колонки с сорбентом Колонка должна быть изготовлена из коррозионно-стойкого материала, легко поддающегося дезактивации; - контрольно-защитную колонку К4 с внутренним диаметром (30 ± 0,1) мм и высотой зоны с сорбентом (200 ± 5) мм; - побудитель расхода газа МН производительностью от 2,3 до 2,5 м3/ч, с максимальным давлением на входе 100 кПа и максимальной температурой газового потока 60 °С; - электропечь с регулятором температуры (на рисунке 1 не указана) для нагрева сорбента в контрольно-защитной колонке с максимальной температурой нагрева 250 °С и максимальной погрешностью измерения температуры ±2 °С; - запорные клапаны В1 - В6, запорные вентили В7 - В9, В12 - В19 и регулировочные вентили В10, В11 и В20; 4.2 Весы по ГОСТ 53228 II класса точности с погрешностью взвешивания ±0,01 г. 4.3 Цилиндры мерные: 1-100-1 по ГОСТ 1770; 1-250-1 по ГОСТ 1770; 1-500-1 по ГОСТ 1770. 4.4 Стеклянные банки или бюксы с притертыми крышками по ГОСТ 25336. 4.5 Для измерения активности сорбентов используют следующее оборудование: - радиометрическую установку с полупроводниковым или сцинтилляционным детектором для регистрации гамма-излучения с энергией 0,364 МэВ. Настройку и поверку средства измерения проводят по ГОСТ 8.569 (пункт 4.3.5) и стабильности установки - по ГОСТ 25146; изменение скорости счета импульсов за 6 ч непрерывной работы не должно превышать ±2 % от средней скорости счета, а за время проведения не менее четырех измерений (1000 с) - ±1 % от средней скорости счета; - высоковольтный, стабилизированный источник питания с изменением выходного напряжения не более ±0,3 % за 8 ч непрерывной работы; - комплект образцовых спектрометрических источников натрий-22 и цезий-137; - вытяжной шкаф с расчетной скоростью в открытом проеме 1,5 м/с; - держатель измеряемых образцов. Допускается применять другие средства измерений с техническими характеристиками не хуже приведенных, а также применять аппараты другой конструкции при обеспечении установленных параметров испытаний. Испытания проводят подготовленные специалисты на установке, которая прошла аттестацию, подтверждающую возможность воспроизведения условий испытаний в пределах допустимых отклонений и устанавливающую пригодность использования оборудования в соответствии с его назначением. 5 Требования к погрешности измерений5.1 Допустимая погрешность измерения параметров атмосферного воздуха: - абсолютное давление - ±1,0 кПа; - температура - ±1 °С; - относительная влажность - ±1,5 %. 5.2 Допустимая погрешность измерения скорости газового потока - ±2,5 %. 5.3 Точность установки температуры термостатирования в увлажнителе, стекловолокнистом фильтре и испарителе радиоактивного метилиодида - ±0,2 °С при рабочей температуре от 10 °С до 90 °С. Нестабильность поддержания температуры - не более ±0,1 °С. 5.4 Максимальное отклонение средней температуры в суховоздушном термостате в интервале от 25 °С до 45 °С (включительно) - не более ±1 °С. 5.5 Предельная погрешность измерения параметров газового потока на входе секционированной колонки: - абсолютного давления - ±1,0 %; - температуры - ±1,0 °С; - относительной влажности - ±3,0 %; - перепада давления в колонке - ±1 %. 5.6 Погрешность взвешивания испытуемых образцов ±0,1 г. 6 МатериалыПри испытаниях применяют: - воздух, отбираемый из атмосферы; - дистиллированную воду; - йодистый метил, меченный изотопом иод-131. Активность метилиодида должна быть такой, чтобы при измерении проб сорбента была обеспечена скорость счета 103 - 5×105 имп./мин. При отсутствии готового радиоактивного метилиодида используют метилиодид, полученный методом изотопного обмена с Na131I или К131I без носителя (см. приложение А); - гранулированный алюмогель или алюмосиликат, содержащий 80 - 100 мг нитрата серебра на грамм сорбента; - гранулированный осушитель газа: цеолиты, силикагели; - активированный уголь, применяемый для очистки газов. 7 Подготовка установки к испытаниям7.1 До начала работы проверяют целостность электропроводки и заземления электронагревательных приборов в соответствии с инструкциями по их эксплуатации. 7.2 Проводят прокаливание цеолита в колонке при температуре 350 °С - 400 °С под вакуумметрическим давлением 10-1 мм рт.ст. 7.3 Проводят прокаливание активированного угля при температуре 300 °С - 350 °С под вакуумметрическим давлением 10-1 мм рт.ст. 8 Условия проведения испытаний сорбентовИспытания сорбентов проводят при следующих условиях: - температура - (30,0 ± 0,2) °С; - относительная влажность газа - (90,0 ± 1,5) %; - время прохождения газовым потоком свободного объема в слое сорбента (время контакта) - от 0,20 до 0,30 с; - объемная активность СН3131I в газе - от 103 до 105 Бк/м3; - массовая концентрация СН3I в газе - от 1 - 20 мг/м3 . 9 Подготовка образцов сорбентов и режимов проведения испытаний9.1 Определяют фракционный состав испытуемого образца по ГОСТ 16187 при отсутствии данных в документации на сорбент. 9.2 Определяют насыпную плотность образца по ГОСТ 16190 при отсутствии данных в документации на сорбент. 9.3 Взвешивают каждую секцию секционированной колонки, заполняют секции сорбентом и снова проводят взвешивание каждой секции. По разнице весов и насыпной плотности определяют объем сорбента в каждой секции. 9.4 Собирают секционированную колонку и герметично подсоединяют ее к газовым линиям в термостате. 9.5 Помещают радиоактивный метилиодид в испаритель. 9.6 Заполняют увлажнитель дистиллированной водой. 9.7 Устанавливают температуру в увлажнителе и скорость газового потока так, чтобы обеспечить регламентирующую относительную влажность газа (90,0 ± 1,5) %, которую контролируют с помощью термогигрометра. 9.8 Проводят предварительное увлажнение сорбента в секционированной колонке при скорости газового потока 20 - 30 см/с, относительной влажности 90 % и температуре 30 °С в течение 16 ч. За это время устанавливается равновесие при адсорбции паров воды. 9.9 Устанавливают режим испытания сорбентов: - устанавливают температуру в термостате ТС3 с секционированной колонкой (30,0 ± 0,2) °С; - предварительно выбирают время контакта в интервале, указанном в разделе 8; - по объему сорбента Vсорб в секционированной колонке и доле свободного объема c (см. приложение В) вычисляют свободный объем Vсв по формуле (4); - по формуле (2) вычисляют ориентировочную объемную скорость газового потока; - по ротаметру Рот1 устанавливают эту скорость; - по показаниям термогигрометра ТГ2 устанавливают относительную влажность газового потока (90,0 ± 1,5) % путем регулирования температуры в увлажнителе с помощью термостата ТС1, а потоков влажного и сухого воздуха - по расходомерам РМ2 и РМ3; - на основании барометрических данных и данных температуры, относительной влажности и вакуумметрического давления газа, установленных по показаниям приборов на входе колонки К3 с испытуемым сорбентом, вычисляют расход воздуха на входе колонки Qкоп по уравнению (5) и определяют фактическое время контакта t по формуле (2). Корректировку объемной скорости газового потока на входе установки проводят в том случае, если τ выходит за пределы интервала, указанного в разделе 8. 10 Проведение испытаний сорбентов10.1 Устанавливают в испарителе радиоактивного метилиодида Г1 предварительно подобранную для применяемого капилляра температуру, при которой обеспечивается поддержание в газовом потоке постоянной массовой концентрации метилиодида и объемной активности СН3131I в соответствии с разделом 8. 10.2 Включают электропечь для нагрева контрольно-защитной колонки и с помощью регулятора устанавливают температуру (190 ± 10) °С. 10.3 Начинают подачу паров СН3131I в газовый поток и пропускают газовую смесь в течение 3 ч. 10.4 По истечении 3 ч прекращают подачу радиоактивного метилиодида в колонку с испытуемым сорбентом и заканчивают испытание сорбента. 10.5 Демонтируют колонку из установки и разбирают ее на отдельные секции. 10.6 Проводят измерение активности иода-131 в сорбенте каждой секции. 10.7 Демонтируют контрольно-защитную колонку из установки и измеряют активность иода-131 в сорбенте. 10.8 Активность иода-131 измеряют по линии гамма-излучения с энергией 0,364 МэВ при одинаковой геометрии в беккерелях. Фиксирование положения образца относительно детектора должно быть с погрешностью не более ±5 % от расстояния между образцом и детектором. 10.9 Для контроля выполнения условия раздела 8 объемную активность газа определяют после проведения испытаний по суммарной активности испытуемой и защитной колонок, деленной на общий объем пропущенного через сорбент газа. 10.10 Для контроля выполнения условия раздела 8 массовую концентрацию СН3I определяют по суммарной активности испытуемой и защитной колонок, деленной на удельную активность СН3131I (см. приложение А) и общий объем пропущенного через сорбент газа. 11 Обработка результатов измерений11.1 Индекс сорбционной способности сорбента a, с-1, вычисляют по формуле где t - время прохождения газовым потоком свободного объема в слое сорбента (условное время контакта), с, вычисляемое по формуле где Vсв - свободный объем в объеме, занятом сорбентом, см3; Qкол - объемная скорость газового потока в колонке с испытуемым сорбентом, см3/с (см. приложение Б); А - общая активность иода-131, введенная при испытаниях сорбента, равная сумме активностей секций и защитной колонки, Бк; Асорб - активность иода-131 в сорбенте, равная сумме активностей секций, Бк. 11.2 По данным измерений активности каждой секции Al строят
график 11.3 Вычисляют объем сорбента в колонке Vcopб по формуле
где Gcopб - масса сорбента в колонке, г; rсорб - насыпная плотность сорбента, г/см3. Значения доли свободного объема в объеме сорбента % приведены в приложении В. 11.4 Для объема сорбента Vcoрб которому
соответствует общая длина слоя по графику, находят значение
11.5 Вычисляют свободный объем Vсв по формуле Vсв = cVсорб. (4) 11.6 Вычисляют время контакта по формуле (2). 11.7 Вычисляют индекс сорбционной способности сорбента а по формуле (1). 11.8 Среднее значение a определяют по результатам трех испытаний. 11.9 Сорбент пригоден, если а не менее 4,605/t (см. приложение Г). 12 Оформление результатов испытанийНа основании результатов должны быть составлены два документа: а) протокол испытаний для передачи заказчику (см. приложение Д), включающий в себя: - наименование, адрес и номер телефона лаборатории, проводившей испытания, - дату испытаний, - информацию о том, кем был предоставлен образец для испытаний, - номинальные условия испытаний, - индекс сорбционной способности и заключение о качестве сорбента; б) протокол испытаний, который остается в лаборатории, проводившей испытания (см. приложение Е). В протоколе испытаний должны быть отражены все параметры контроля работы установки, на которой осуществлялись испытания, данные измерений активности, а также данные об образцах, поступивших для испытания (марка сорбента, грануляция, насыпная плотность и др.). Протокол испытаний вместе с копией протокола, выданного заказчику, следует хранить в лаборатории в течение одного года. Для разрешения спорных вопросов испытанный образец хранят в лаборатории в течение одного года. 13 Требования безопасности13.1 Работы по определению индекса сорбционной способности сорбентов необходимо проводить в помещениях, предназначенных для работ с открытыми источниками излучения, с соблюдением правил техники безопасности в соответствии с [1] и [2]. 13.2 При работе с измерительной аппаратурой следует соблюдать требования [3] и [4]. 13.3 При работе с химическими реагентами необходимо соблюдать требования ГОСТ 12.3.008. 13.4 Требования пожарной безопасности - по ГОСТ 12.1.004. 13.5 Лица, связанные с испытанием образцов сорбента, должны быть обеспечены специальной одеждой и средствами индивидуальной защиты в соответствии с требованиями ГОСТ 12.4.011. Приложение А
| |||||||||||||||||||||||||||||||||||||||||||||||||||||||||||||||||||||||||||||||||||||||||||||||||||||||||||||||||||||||||||||||||||||||||||||||||||||||||||||||||||||||||||||||||||||||||||||||||||||||||||||||||||||||||||||
|
Давление насыщенных паров воды, мм рт. ст.*, при температурах, °С |
|||||||||
|
10 |
11 |
12 |
13 |
14 |
15 |
16 |
17 |
18 |
19 |
|
9,108 |
9,831 |
10,504 |
11,217 |
11,972 |
12,771 |
13,617 |
14,511 |
15,457 |
16,456 |
Продолжение таблицы Б.1
|
Давление насыщенных паров воды, мм рт. ст.*, при температурах, °С |
|||||||||
|
20 |
21 |
22 |
23 |
24 |
25 |
26 |
27 |
28 |
29 |
|
17,512 |
18,626 |
19,803 |
21,043 |
22,351 |
23,729 |
25,181 |
26,709 |
23,318 |
30,012 |
Окончание таблицы Б.1
|
Давление насыщенных паров воды, мм рт. ст.*, при температурах, °С |
|||||||||
|
30 |
31 |
32 |
33 |
34 |
35 |
36 |
37 |
38 |
39 |
|
31,792 |
33,663 |
35,630 |
37,695 |
39,864 |
42,139 |
44,527 |
47,031 |
49,656 |
52,407 |
|
* 1 мм рт. ст. = 133,2 Па. |
|||||||||
Номограмма для
определения доли свободного объема c в полном объеме,
занятом гранулированными активированными углями
В.1 Номограмма построена по экспериментальным данным.

(lmin - lmax) - диапазон размера гранул, составляющий 93 % - 98 % от
фракционного состава,
установленного контролем размера частиц.
(Поправка).
В.2 Пользование номограммой
Через точки, соответствующие значениям минимального и максимального размеров гранул, провести прямую линию до пересечения со шкалой доли свободного объема. Точка пересечения дает искомое значение (c ± 0,01).
Допустимые минимальные значения индексов сорбционной способности йодных сорбентов
Минимальное значение отношения концентрации радиоактивного
метилиодида в газе на входе в колонку с сорбентом к его
концентрации на выходе из колонки
должно быть не менее 100,
соответственно значение
должно быть не менее 4,605.
Таким образом, сорбент может быть признан пригодным для применения на АЭС, если индекс его сорбционной способности a не менее 4,605/t.
Форма протокола испытаний (для заказчика)
|
Лаборатория Наименование ______________________ Адрес _____________________________ Телефон (факс) _____________________ |
Дата испытаний Кто проводил испытания Ф. И. О. ___________________________ Должность _________________________ Подпись ___________________________ |
|
Заказчик: Наименование ______________________ Адрес _____________________________ Телефон (факс) _____________________ |
Номинальные условия испытаний:
|
Сорбент ___________________________________________________________________ |
|
Температура ____________________________________________________________ °С |
|
Относительная влажность___________________________________________________ % |
|
Скорость газового потока ________________________________________________ см3/с |
|
Диаметр колонки ________________________________________________________ мм |
|
Высота слоя сорбента _____________________________________________________ мм |
|
Время контакта __________________________________________________________ с |
|
Заключение: |
|
1 Индекс сорбционной способности сорбента a = _____________________________ с-1; |
|
2 Вывод о качестве сорбента_________________________________________________ |
Форма внутреннего протокола испытаний
|
Характеристика образца и кем поставлен |
Дата испытаний |
|
____________________________________ |
|
|
____________________________________ |
____________________________________ |
|
Метод контроля |
Прибор контроля |
|
Измерение температуры |
____________________________________ |
|
Измерение относительной влажности |
____________________________________ |
|
Измерение давления |
____________________________________ |
|
Измерение скорости газового потока |
____________________________________ |
|
Условия предувлажнения сорбента |
|
|
Температура |
______________________________ °С |
|
Относительная влажность |
_______________________________ % |
|
Абсолютное давление |
______________________________ кПа |
|
Скорость газового потока |
_____________________________ см3/с |
|
Время предувлажнения |
________________________________ ч |
|
Условия испытания сорбента |
|
|
Температура |
________________________________ °С |
|
Относительная влажность |
_________________________________ % |
|
Абсолютное давление |
________________________________ кПа |
|
Фактическая скорость газового потока |
_______________________________ см3/с |
|
Объемная активность СН3131I в газовом потоке |
_______________________________ Бк/м3 |
|
Массовая концентрация метилиодида в газовом потоке |
_______________________________ мг/м3 |
|
Измерение активности |
|
|
Тип прибора |
___________________________________ |
|
Тип и размер детектора |
___________________________________ |
|
Результаты измерения |
|
|
Удельная активность метилиодида |
______________________________ Бк/мг |
|
Активность сорбента в колонке, Бк |
|
|
секция 1 |
___________________________________ |
|
секция 2 |
___________________________________ |
|
секция 3 |
___________________________________ |
|
секция 4 |
___________________________________ |
|
секция 5 |
___________________________________ |
|
секция 6 |
___________________________________ |
|
секция 7 |
___________________________________ |
|
секция 8 |
___________________________________ |
|
секция 9 |
___________________________________ |
|
секция 10 |
___________________________________ |
|
секция 11 |
___________________________________ |
|
секция 12 |
___________________________________ |
|
секция 13 |
___________________________________ |
|
секция 14 |
___________________________________ |
|
секция 15 |
___________________________________ |
|
Активность сорбента контрольно-защитной колонки |
_________________________________Бк |
|
Активность, введенная в установку при испытаниях |
_________________________________Бк |
|
Суммарная активность в сорбенте образца |
_________________________________Бк |
|
[1] |
Нормы радиационной безопасности (НРБ-99) |
|
|
[2] |
Основные санитарные правила обеспечения радиационной безопасности (ОСПОРБ-99) |
|
|
[3] |
Правила эксплуатации электроустановок потребителей, утвержденные начальником Главгосэнергонадзора России. 5-е издание, переработанное и дополненное (с изменениями). М.: ЗАО «Энергосервис», 1997 |
|
|
[4] |
РД 153-34.0-03.150-2000 |
Межотраслевые правила по охране труда (правила безопасности) при эксплуатации электроустановок, утвержденные Министерством энергетики Российской Федерации (приказ от 27 декабря 2000 г. № 163) и Министерством труда и социального развития Российской Федерации (постановление от 5 января 2001 г. № 3) (ПОТ РМ-016-2001) |
Ключевые слова: радиоактивность, метилиодид, сорбент, индекс сорбционной способности, атомная электростанция