Информационная система
«Ёшкин Кот»

Скачать базу одним архивом
Скачать обновления
История создания базы
Карта сайта

Скачать ПНСТ 168-2016 Контроль состояния и диагностика машин. Вибрационный контроль состояния машин. Часть 9. Методы диагностирования электродвигателей

Дата актуализации: 10.08.2017

ПНСТ 168-2016

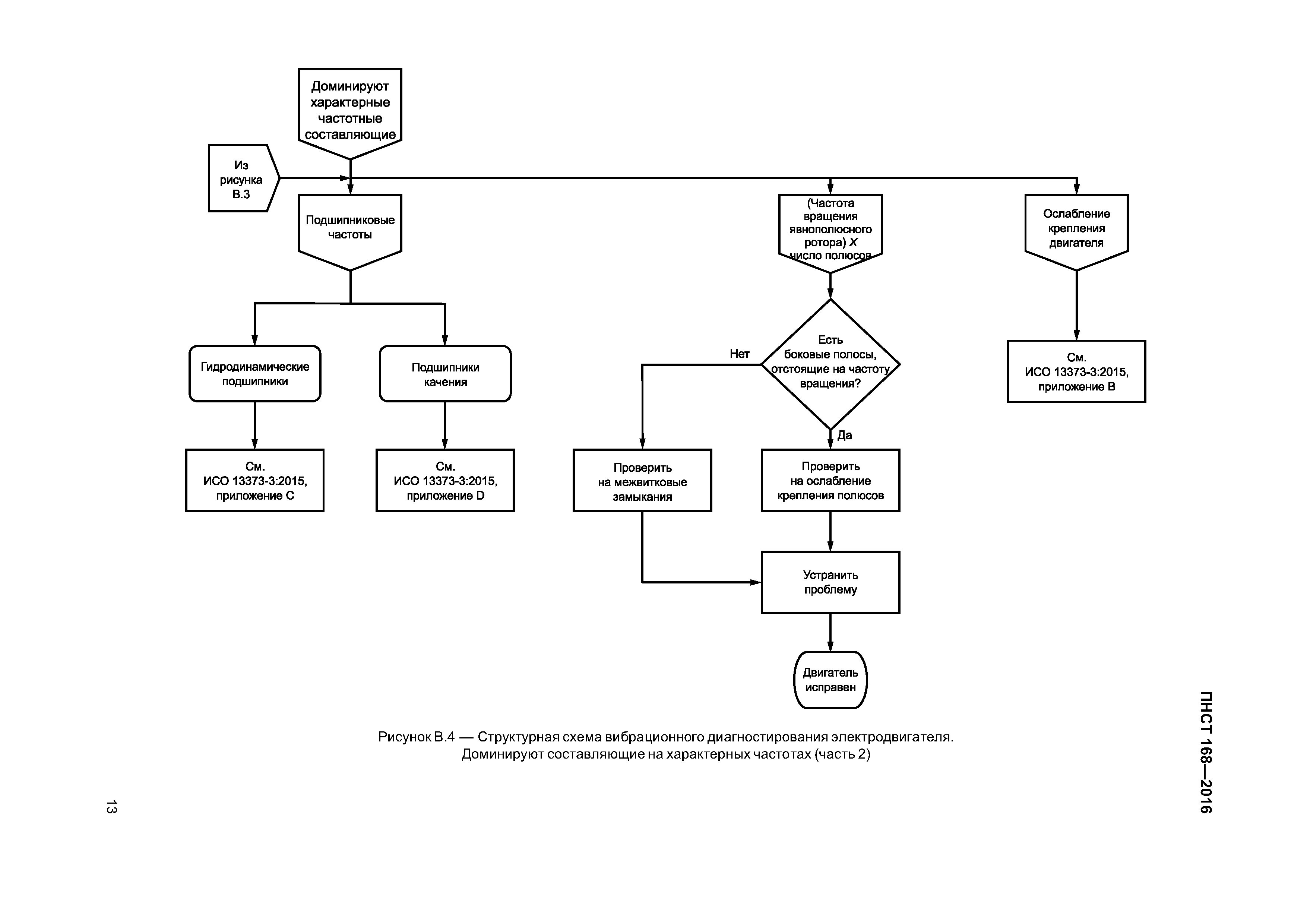
Контроль состояния и диагностика машин. Вибрационный контроль состояния машин. Часть 9. Методы диагностирования электродвигателей

Обозначение: ПНСТ 168-2016
Обозначение англ: 168-2016
Статус:принят
Название рус.:Контроль состояния и диагностика машин. Вибрационный контроль состояния машин. Часть 9. Методы диагностирования электродвигателей
Название англ.:Condition monitoring and diagnostics of machines. Vibration condition monitoring. Part 9. Diagnostic techniques for electric motors
Дата добавления в базу:05.05.2017
Дата актуализации:05.05.2017
Дата введения:28.11.2016
Дата окончания срока действия:01.12.2017
Область применения:Стандарт устанавливает процедуры, применяемые при вибрационном диагностировании электродвигателей, в рамках структурного подхода к диагностированию, установленного в ИСО 13373-3. Стандарт распространяется на электродвигатели следующих типов: асинхронный с короткозамкнутым ротором, асинхронный с фазным ротором, синхронный явнополюсный и постоянного тока.
Оглавление:1 Область применения
2 Нормативные ссылки
3 Термины и определения
4 Измерения
5 Начальный этап анализа
6 Анализ специфических неисправностей электродвигателей
Приложение А (рекомендуемое) Структурный подход к анализу вибрации электродвигателей
Приложение В (рекомендуемое) Методология вибрационного диагностирования электродвигателей
Приложение С (справочное) Примеры из практики анализа вибрации электродвигателей
Приложение D (справочное) Выявление и анализ неисправностей на основе модельного подхода к описанию токов и напряжений
Приложение ДА (справочное) Сведения о соответствии ссылочных международных стандартов национальным и межгосударственным стандартам
Библиография
Разработан: АО НИЦ КД
Утверждён:28.11.2016 Федеральное агентство по техническому регулированию и метрологии (90-пнст)
Издан: Стандартинформ (2016 г. )
Расположен в:Техническая документация Электроэнергия МЕТРОЛОГИЯ И ИЗМЕРЕНИЯ. ФИЗИЧЕСКИЕ ЯВЛЕНИЯ Вибрации, измерения удара и вибрации Экология МЕТРОЛОГИЯ И ИЗМЕРЕНИЯ. ФИЗИЧЕСКИЕ ЯВЛЕНИЯ Вибрации, измерения удара и вибрации
Нормативные ссылки:
ПНСТ 168-2016ПНСТ 168-2016ПНСТ 168-2016ПНСТ 168-2016ПНСТ 168-2016ПНСТ 168-2016ПНСТ 168-2016ПНСТ 168-2016ПНСТ 168-2016ПНСТ 168-2016ПНСТ 168-2016ПНСТ 168-2016ПНСТ 168-2016ПНСТ 168-2016ПНСТ 168-2016ПНСТ 168-2016ПНСТ 168-2016ПНСТ 168-2016ПНСТ 168-2016ПНСТ 168-2016ПНСТ 168-2016ПНСТ 168-2016ПНСТ 168-2016ПНСТ 168-2016ПНСТ 168-2016ПНСТ 168-2016ПНСТ 168-2016ПНСТ 168-2016

© 2013 Ёшкин Кот :-) Карта сайта