| ||||||||||||||||||||||||||||||||||
Скачать ГОСТ Р 54360-2011 Лабораторные информационные менеджмент-системы (ЛИМС). Стандартное руководство по валидации ЛИМСДата актуализации: 10.08.2017
|
| Обозначение: | ГОСТ Р 54360-2011 |
| Обозначение англ: | GOST R 54360-2011 |
| Статус: | действует |
| Название рус.: | Лабораторные информационные менеджмент-системы (ЛИМС). Стандартное руководство по валидации ЛИМС |
| Название англ.: | Standard quide for validation of laboratory information management. Systems (LIMS) |
| Дата добавления в базу: | 01.09.2013 |
| Дата актуализации: | 05.05.2017 |
| Дата введения: | 01.10.2011 |
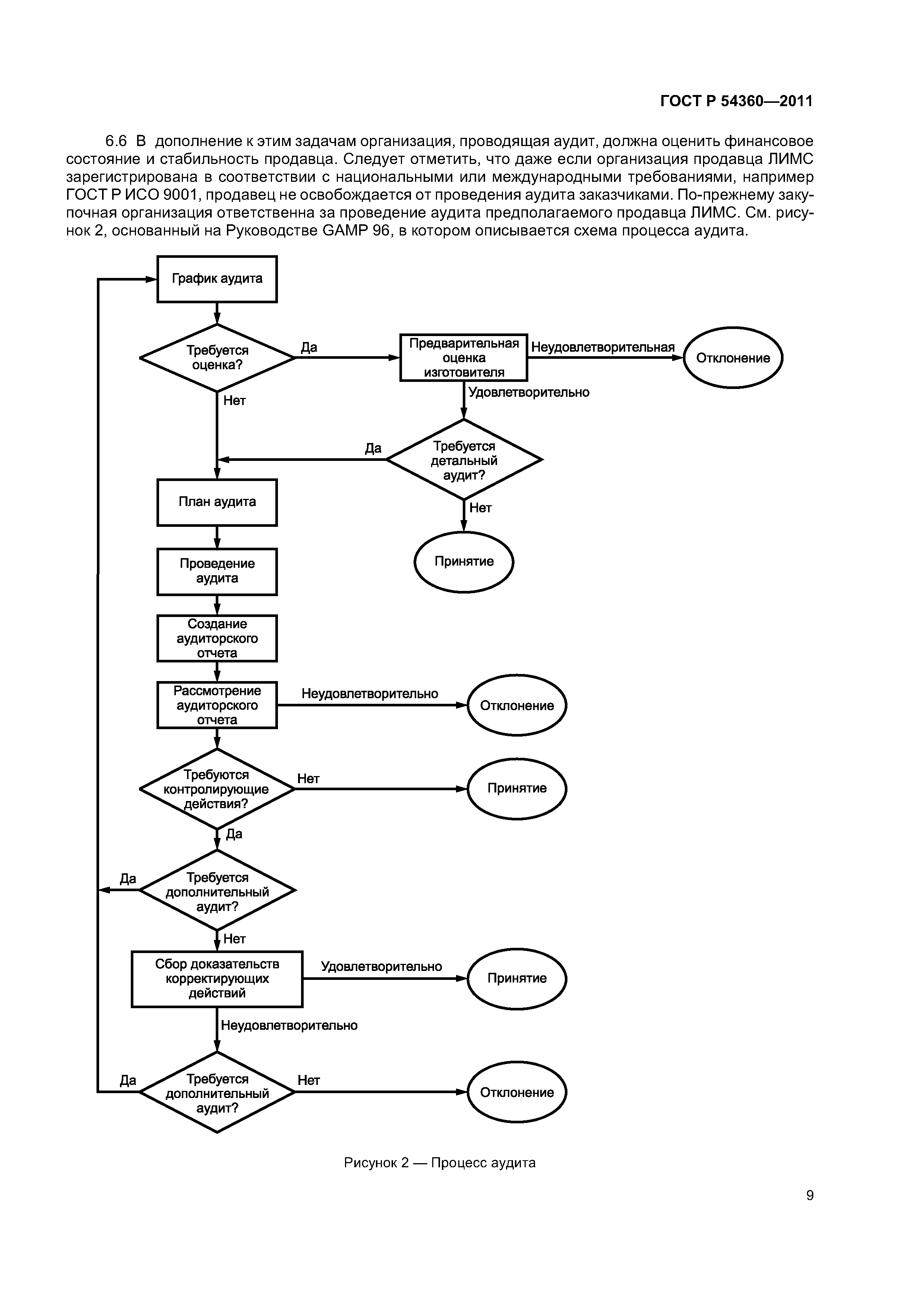
| Область применения: | Стандарт описывает подходы к осуществлению процесса валидации лабораторных информационных менеджмент-систем (ЛИМС). Стандарт используется для валидации коммерческих ЛИМС, приобретенных у продавца. Процедуры могут быть применены для других типов компьютерных информационных систем, однако стандарт не претендует на рассмотрение всех проблем других типов систем. Стандарт может быть использован для ЛИМС собственного производства, то есть для тех ЛИМС, которые разработаны специально для данной организации внутренним персоналом программистов или программистами, не входящими в штат данной организации («внутренние» и «внешние» программисты). Необходимо отметить, что имеется множество взаимосвязанных проблем при разработке программного обеспечения, которые не рассматриваются в этом стандарте. Пользователи, которые подключают к разработке ЛИМС «внутренних» или «внешних» программистов, должны также использовать в работе соответствующие нормативные документы и стандарты ASTM (American Society for Testing and Materials), ISO (International Organization for Standardization) и IEEE (Institute of Electrical and Electronics Engineers) по разработке программного обеспечения. Данный стандарт предназначается для того, чтобы обучить заинтересованных лиц процессу валидации ЛИМС, предоставить стандартную терминологию, используемую при обсуждениях с независимыми консультантами по валидации, а также обеспечить руководство при разработке планов валидации, планов испытаний, требуемых стандартных операционных процедур, и заключительного отчета по валидации. |
| Оглавление: | 1 Область применения 2 Нормативные ссылки 3 Термины и определения 4 Назначение и применение 5 Жизненный цикл ЛИМС и процесс валидации 6 Оценка и аудит продавца ЛИМС 7 Валидация ЛИМС, установленной на площадке заказчика 8 Проектирование плана валидации 9 Проектирование протокола испытаний 10 Функционирование (эксплуатация) ЛИМС 11 Документация 12 Организация (подразделение) по обеспечению качества (QAU) 13 Роль администрации Приложение Х1 (рекомендуемое) Информация по оценке продавца Приложение Х2 (рекомендуемое) План валидации Приложение Х3 (рекомендуемое) Образец проекта протокола испытания Приложение Х4 (рекомендуемое) Отчет о квалификации Приложение Х5 (рекомендуемое) Отчет об ошибках при валидации ЛИМС Приложение Х6 (рекомендуемое) Журнал регистрации запросов и проблем, связанных с изменениями Приложение ДА (справочное) Сведения о соответствии ссылочных национальных стандартов международным стандартам, использованным в качестве ссылочных в примененном международном стандарте Приложение ДБ (обязательное) Сведения об исключенных из текста настоящего стандарта нормативных ссылках примененного международного стандарта Библиография |
| Разработан: | ВНИЦСМВ |
| Утверждён: | 20.07.2011 Федеральное агентство по техническому регулированию и метрологии (190-ст) |
| Издан: | Стандартинформ (2012 г. ) |
| Расположен в: | |
| Нормативные ссылки: |
|










































