Информационная система
«Ёшкин Кот»

XXXecatmenu

ФЕДЕРАЛЬНОЕ АГЕНТСТВО
ПО ТЕХНИЧЕСКОМУ РЕГУЛИРОВАНИЮ И МЕТРОЛОГИИ

НАЦИОНАЛЬНЫЙ
СТАНДАРТ
РОССИЙСКОЙ
ФЕДЕРАЦИИ

ГОСТ Р ИСО/ТС
10303-1287-2008

Системы автоматизации производства
и их интеграция

ПРЕДСТАВЛЕНИЕ ДАННЫХ ОБ ИЗДЕЛИИ
И ОБМЕН ЭТИМИ ДАННЫМИ

Часть 1287

Прикладные модули.
Регистрация действий по прикладному протоколу
ПП239

ISO/TS 10303-1287:2005

Industrial automation systems and integration - Product data representation
and exchange - Part 1287: Application module: AP239 activity recording
(IDT)

Москва

Стандартинформ

2008

Предисловие

Цели и принципы стандартизации в Российской Федерации установлены Федеральным законом от 27 декабря 2002 г. № 184-ФЗ «О техническом регулировании», а правила применения национальных стандартов Российской Федерации - ГОСТ Р 1.0-2004 «Стандартизация в Российской Федерации. Основные положения»

Сведения о стандарте

1 ПОДГОТОВЛЕН Государственным научным учреждением «Центральный научно-исследовательский и опытно-конструкторский институт робототехники и технической кибернетики» на основе собственного аутентичного перевода стандарта, указанного в пункте 4

2 ВНЕСЕН Техническим комитетом по стандартизации ТК 459 «Информационная поддержка жизненного цикла изделий»

3 УТВЕРЖДЕН И ВВЕДЕН В ДЕЙСТВИЕ Приказом Федерального агентства по техническому регулированию и метрологии от 11 марта 2008 г. № 43-ст

4 Настоящий стандарт идентичен международному стандарту ИСО/ТС 10303-1287:2005 «Системы автоматизации производства и их интеграция. Представление данных об изделии и обмен этими данными. Часть 1287. Прикладные модули. Регистрация действий по прикладному протоколу ПП239» (ISO/TS 10303-1287:2005 «Industrial automation systems and integration - Product data representation and exchange - Part 1287: Application module: AP239 activity recording»). При применении настоящего стандарта рекомендуется использовать вместо ссылочных международных стандартов соответствующие им национальные стандарты Российской Федерации, сведения о которых приведены в дополнительном приложении F

5 ВВЕДЕН ВПЕРВЫЕ

Информация об изменениях к настоящему стандарту публикуется в ежегодно издаваемом информационном указателе «Национальные стандарты», а текст изменений и поправок - в ежемесячно издаваемых информационных указателях «Национальные стандарты». В случае пересмотра (замены) или отмены настоящего стандарта соответствующее уведомление будет опубликовано в ежемесячно издаваемом информационном указателе «Национальные стандарты». Соответствующая информация, уведомление и тексты размещаются также в информационной системе общего пользования - на официальном сайте Федерального агентства по техническому регулированию и метрологии в сети Интернет

СОДЕРЖАНИЕ

1 Область применения. 3

2 Нормативные ссылки. 3

3 Термины и определения. 4

4 Информационные требования. 5

4.1 Необходимые прикладные эталонные модели из других прикладных модулей. 5

4.2 Определения типов ПЭМ.. 6

5 Интерпретированная модель модуля. 9

5.1 Спецификация отображения. 9

5.2 Сокращенный листинг ИММ на языке EXPRESS. 21

Приложение А (обязательное) Сокращенные наименования объектов, использованных в ИММ.. 25

Приложение В (обязательное) Регистрация информационного объекта. 25

Приложение С (справочное) EXPRESS-G диаграммы ПЭМ.. 25

Приложение D (справочное) EXPRESS-G диаграммы ИММ.. 29

Приложение Е (справочное) Машинно-интерпретируемые листинги. 32

Приложение F (справочное) Сведения о соответствии национальных стандартов Российской Федерации ссылочным международным стандартам.. 32

Введение

Стандарты комплекса ИСО 10303 распространяются на компьютерное представление информации об изделиях и обмен данными об изделиях. Их целью является обеспечение нейтрального механизма, способного описывать изделия на всем протяжении их жизненного цикла. Этот механизм применим не только для нейтрального обмена файлами, но является также основой для реализации и совместного доступа к базам данных об изделиях и организации архивирования.

Стандарты комплекса ИСО 10303 представляют собой набор отдельно издаваемых стандартов (частей). Стандарты данного комплекса относятся к одной из следующих тематических групп: методы описания, методы реализации, методология и основы аттестационного тестирования, интегрированные обобщенные ресурсы, интегрированные прикладные ресурсы, прикладные протоколы, комплекты абстрактных тестов, прикладные интерпретированные конструкции и прикладные модули.

Настоящий стандарт входит в группу прикладных модулей. В нем определен прикладной модуль для представления регистрации выполненных действий, включая использование ресурсов.

В настоящем стандарте используются прикладные модули «Реализованное действие» (ИСО/ТС 10303-1259) и «Реализованный ресурс» (ИСО/ТС 10303-1269) для декларирования того, что действие, описанное прикладным модулем «Определение работы по ПП239» (ИСО/ТС 10303-1307), действительно имело место и потребило или использовало некоторый ресурс.

Зарегистрированное действие может представлять работу, выполненную людьми, например техническое обслуживание или эксплуатация изделия. Данный модуль обеспечивает следующие возможности: охарактеризовать зарегистрированное действие посредством указания, как и кто собрал информацию и при каких обстоятельствах; идентифицировать изделие, на котором была выполнена работа; зарегистрировать использование ресурсов и связать зарегистрированное действие с нарядом на работу, заявками на работу и определением работы, которые его инициировали. Кроме того, в настоящем стандарте используется модуль «Результаты наблюдений» (ИСО 10303-1258), чтобы дать возможность регистрировать результаты наблюдений, относящиеся к реализованному действию. Результаты наблюдений также могут относиться к другим объектам, таким как «изделие».

Возможности, обеспечиваемые настоящим стандартом, включают в себя:

- регистрацию использования изделия;

- регистрацию действий по техническому обслуживанию изделия;

- регистрацию использования ресурсов при использовании изделия;

- регистрацию использования ресурсов при техническом обслуживании изделия;

- регистрацию результатов наблюдений над изделием или техническим решением по его поддержке;

- связь регистрации действия с нарядом на работу, заявкой на работу и определением работы, которые его инициировали.

В настоящем стандарте использованы возможности следующих прикладных модулей:

- «Определение работы по ПП239» (ИСО/ТС 10303-1307);

- «Реализованное действие» (ИСО/ТС 10303-1259);

- «Реализованный ресурс» (ИСО/ТС 10303-1269);

- «Результаты наблюдений» (ИСО/ТС 10303-1258).

Модуль «Определение работы по ПП239» позволяет представлять работу, которая должна быть выполнена.

Модуль «Реализованное действие» регистрирует, что действие, которое возможно было описано посредством определения работы, произошло или, по крайней мере, началось.

Модуль «Реализованный ресурс» позволяет регистрировать ресурсы, использованные при выполнении действия.

Модуль «Результаты наблюдений» позволяет регистрировать наблюдаемые факты. В настоящем стандарте он используется для регистрации информации, относящейся к реализованному действию.

Хотя многое из информационного наполнения данного модуля связано с модулем «Результаты наблюдений», большинство его возможностей обеспечивается посредством использования модулей «Реализованное действие» и «Реализованный ресурс».

Область применения прикладного модуля, его функциональность и относящиеся к нему данные определены в разделе 1. Термины, определенные в настоящем и в других стандартах, приведены в разделе 3. Информационные требования приложения с использованием терминологии, соответствующей приложению, установлены в разделе 4. Графическое представление информационных требований, называемых прикладной эталонной моделью, приведено в приложении С. Конструкции ресурсов интерпретируются для того, чтобы соответствовать информационным требованиям. Результатом этой интерпретации является интерпретированная модель модуля (ИММ). Эта интерпретация, представленная в 5.1, показывает соответствие между информационными требованиями и ИММ. Сокращенный листинг ИММ, приведенный в 5.2, точно определяет интерфейс с ресурсами. Графическое представление сокращенного листинга ИММ приведено в приложении D.

Если в тексте стандарта слово или фраза напечатаны полужирным шрифтом, то это обозначает тип данных языка EXPRESS.

Наименование типа данных языка EXPRESS может применяться для ссылки как на сам тип данных, так и на экземпляр типа данных. Различие между этими применениями обычно ясно из контекста. Если же имеется вероятность неоднозначного толкования, то в текст включается фраза либо «тип данных объекта», либо «экземпляр(ы) объекта».

Знаком « » обозначен цитируемый текст, знаком «-» обозначены значения конкретных текстовых строк.

ГОСТ Р ИСО/ТС 10303-1287-2008

НАЦИОНАЛЬНЫЙ СТАНДАРТ РОССИЙСКОЙ ФЕДЕРАЦИИ

Системы автоматизации производства и их интеграция

ПРЕДСТАВЛЕНИЕ ДАННЫХ ОБ ИЗДЕЛИИ И ОБМЕН ЭТИМИ ДАННЫМИ

Часть 1287

Прикладные модули.
Регистрация действий по прикладному протоколу ПП239

Industrial automation systems and integration. Product data representation and exchange.
Part 1287. Application modules. AP239 activity recording

Дата введения - 2008-09-01

1 Область применения

Настоящий стандарт определяет прикладной модуль для регистрации действий по ПП239. Требования настоящего стандарта распространяются:

- на регистрацию использования изделия;

- регистрацию действий по техническому обслуживанию изделия;

- регистрацию использования ресурсов при использовании изделия;

- регистрацию использования ресурсов при техническом обслуживании изделия;

- на регистрацию результатов наблюдений над изделием или техническим решением по его поддержке;

- связь регистрации действия с нарядом на работу, заявкой на работу и определением работы, которые его инициировали.

Требования настоящего стандарта не распространяются:

- на регистрацию состояния или конфигурации изделия;

- определение использования или технического обслуживания изделия.

2 Нормативные ссылки

В настоящем стандарте использованы ссылки на следующие международные стандарты:

ИСО/МЭК 8824-1:2002 Информационные технологии. Взаимосвязь открытых систем. Абстрактная синтаксическая нотация версии один (АСН.1). Часть 1. Спецификация основной нотации

ИСО 10303-1:1994 Системы автоматизации производства и их интеграция. Представление данных об изделии и обмен этими данными. Часть 1. Общие представления и основополагающие принципы

ИСО 10303-11:2004 Системы автоматизации производства и их интеграция. Представление данных об изделии и обмен этими данными. Часть 11. Методы описания. Справочное руководство по языку EXPRESS

ИСО 10303-21:2002 Системы автоматизации производства и их интеграция. Представление данных об изделии и обмен этими данными. Часть 21. Методы реализации. Кодирование открытым текстом структуры обмена

ИСО 10303-41:2005 Системы автоматизации производства и их интеграция. Представление данных об изделии и обмен этими данными. Часть 41. Интегрированные обобщенные ресурсы. Основы описания и поддержки изделий

ИСО 10303-43:1994 Системы автоматизации производства и их интеграция. Представление данных об изделии и обмен этими данными. Часть 43. Интегрированные обобщенные ресурсы. Структуры представлений

ИСО 10303-49:1998 Системы автоматизации производства и их интеграция. Представление данных об изделии и обмен этими данными. Часть 49. Интегрированные обобщенные ресурсы. Структура и свойства процесса

ИСО 10303-202:1996 Системы автоматизации производства и их интеграция. Представление данных об изделии и обмен этими данными. Часть 202. Прикладные протоколы. Ассоциативные чертежи

ИСО/ТС 10303-1001:2004 Системы автоматизации производства и их интеграция. Представление данных об изделии и обмен этими данными. Часть 1001. Прикладные модули. Присваивание внешнего вида

ИСО/ТС 10303-1017:2004 Системы автоматизации производства и их интеграция. Представление данных об изделии и обмен этими данными. Часть 1017. Прикладные модули. Идентификация изделия

ИСО/ТС 10303-1018:2004 Системы автоматизации производства и их интеграция. Представление данных об изделии и обмен этими данными. Часть 1018. Прикладные модули. Исполнение изделия

ИСО/ТС 10303-1019:2004 Системы автоматизации производства и их интеграция. Представление данных об изделии и обмен этими данными. Часть 1019. Прикладные модули. Определение изображения изделия

ИСО/ТС 10303-1021:2006 Системы автоматизации производства и их интеграция. Представление данных об изделии и обмен этими данными. Часть 1021. Прикладные модули. Назначение идентификационного кода изделия

ИСО/ТС 10303-1038:2006 Системы автоматизации производства и их интеграция. Представление данных об изделии и обмен этими данными. Часть 1038. Прикладные модули. Представление независимых свойств

ИСО/ТС 10303-1040:2004 Системы автоматизации производства и их интеграция. Представление данных об изделии и обмен этими данными. Часть 1040. Прикладные модули. Назначение свойств процесса

ИСО/ТС 10303-1042:2004 Системы автоматизации производства и их интеграция. Представление данных об изделии и обмен этими данными. Часть 1042. Прикладные модули. Заявка на проведение работ

ИСО/ТС 10303-1043:2004 Системы автоматизации производства и их интеграция. Представление данных об изделии и обмен этими данными. Часть 1043. Прикладные модули. Наряд на выполнение работы

ИСО/ТС 10303-1047:2004 Системы автоматизации производства и их интеграция. Представление данных об изделии и обмен этими данными. Часть 1047. Прикладные модули. Действие

ИСО/ТС 10303-1049:2004 Системы автоматизации производства и их интеграция. Представление данных об изделии и обмен этими данными. Часть 1049. Прикладные модули. Метод действия

ИСО/ТС 10303-1064:2004 Системы автоматизации производства и их интеграция. Представление данных об изделии и обмен этими данными. Часть 1064. Прикладные модули. Событие

ИСО/ТС 10303-1105:2004 Системы автоматизации производства и их интеграция. Представление данных об изделии и обмен этими данными. Часть 1105. Прикладные модули. Использование различных языков

ИСО/ТС 10303-1114:2004 Системы автоматизации производства и их интеграция. Представление данных об изделии и обмен этими данными. Часть 1114. Прикладные модули. Назначение классификации

ИСО/ТС 10303-1122:2004 Системы автоматизации производства и их интеграция. Представление данных об изделии и обмен этими данными. Часть 1122. Прикладные модули. Назначение документа

ИСО/ТС 10303-1249:2004 Системы автоматизации производства и их интеграция. Представление данных об изделии и обмен этими данными. Часть 1249. Прикладные модули. Назначение метода действия

ИСО/ТС 10303-1251:2004 Системы автоматизации производства и их интеграция. Представление данных об изделии и обмен этими данными. Часть 1251. Прикладные модули. Интерфейс

ИСО/ТС 10303-1254:2004 Системы автоматизации производства и их интеграция. Представление данных об изделии и обмен этими данными. Часть 1254. Прикладные модули. Оценка условия

ИСО/ТС 10303-1258:2004 Системы автоматизации производства и их интеграция. Представление данных об изделии и обмен этими данными. Часть 1258. Прикладные модули. Данные наблюдений

ИСО/ТС 10303-1259:2004 Системы автоматизации производства и их интеграция. Представление данных об изделии и обмен этими данными. Часть 1259. Прикладные модули. Реализованное действие

ИСО/ТС 10303-1260:2004 Системы автоматизации производства и их интеграция. Представление данных об изделии и обмен этими данными. Часть 1260. Прикладные модули. Схема

ИСО/ТС 10303-1261:2004 Системы автоматизации производства и их интеграция. Представление данных об изделии и обмен этими данными. Часть 1261. Прикладные модули. Реализация метода действия

ИСО/ТС 10303-1262:2004 Системы автоматизации производства и их интеграция. Представление данных об изделии и обмен этими данными. Часть 1262. Прикладные модули. Спецификация задачи

ИСО/ТС 10303-1263:2004 Системы автоматизации производства и их интеграция. Представление данных об изделии и обмен этими данными. Часть 1263. Прикладные модули. Обоснование

ИСО/ТС 10303-1266:2004 Системы автоматизации производства и их интеграция. Представление данных об изделии и обмен этими данными. Часть 1266. Прикладные модули. Управление ресурсами

ИСО/ТС 10303-1267:2004 Системы автоматизации производства и их интеграция. Представление данных об изделии и обмен этими данными. Часть 1267. Прикладные модули. Необходимый ресурс

ИСО/ТС 10303-1268:2004 Системы автоматизации производства и их интеграция. Представление данных об изделии и обмен этими данными. Часть 1268. Прикладные модули. Элемент ресурса

ИСО/ТС 10303-1269:2004 Системы автоматизации производства и их интеграция. Представление данных об изделии и обмен этими данными. Часть 1269. Прикладные модули. Реализованный ресурс

ИСО/ТС 10303-1273:2004 Системы автоматизации производства и их интеграция. Представление данных об изделии и обмен этими данными. Часть 1273. Прикладные модули. Назначение свойств ресурса

ИСО/ТС 10303-1278:2004 Системы автоматизации производства и их интеграция. Представление данных об изделии и обмен этими данными. Часть 1278. Прикладные модули. Группа изделий

ИСО/ТС 10303-1283:2004 Системы автоматизации производства и их интеграция. Представление данных об изделии и обмен этими данными. Часть 1283. Прикладные модули. Реализованный описанный ресурс

ИСО/ТС 10303-1300:2004 Системы автоматизации производства и их интеграция. Представление данных об изделии и обмен этими данными. Часть 1300. Прикладные модули. Результат работы

ИСО/ТС 10303-1307:2005 Системы автоматизации производства и их интеграция. Представление данных об изделии и обмен этими данными. Часть 1307. Прикладные модули. Определение работы по ПП239

3 Термины и определения

3.1 Термины, определенные в ИСО 10303-1

В настоящем стандарте применены следующие термины:

- приложение (application);

- прикладной объект (application object);

- прикладной протокол (application protocol);

- прикладная эталонная модель; ПЭМ (application reference model; ARM);

- данные (data);

- информация (information);

- интегрированный ресурс (integrated resource);

- изделие (product);

- данные об изделии (product data).

3.2 Термин, определенный в ИСО 10303-202

В настоящем стандарте применен следующий термин:

прикладная интерпретированная конструкция (application interpreted construct).

3.3 Термины, определенные в ИСО 10303-1001

В настоящем стандарте применены следующие термины:

прикладной модуль, ПМ (application module, AM);

интерпретированная модель модуля; ИММ (module interpreted model, MIM).

3.4 Термин, определенный в ИСО 10303-1017

В настоящем стандарте применен следующий термин:

общие ресурсы (common resources).

4 Информационные требования

В данном разделе определены информационные требования для прикладного модуля «Регистрация действий по прикладному протоколу ПП239». Информационные требования определены в форме прикладной эталонной модели (ПЭМ) этого прикладного модуля.

Примечания

1 Графическое представление информационных требований приведено в приложении С.

2 Спецификация отображения определена в подразделе 5.1. Она показывает, как информационные требования удовлетворяются посредством использования общих ресурсов и конструкций, определенных или импортированных в схему ИММ данного прикладного модуля.

Приведенная ниже EXPRESS-спецификация начинает схему Ap239_activity_recording_arm и идентифицирует необходимые внешние ссылки.

EXPRESS-спецификация

*)

SCHEMA Ap239_activity_recording_arm;

(*

4.1 Необходимые прикладные эталонные модели из других прикладных модулей

Следующие формулировки интерфейсов на языке EXPRESS определяют элементы, импортированные из ПЭМ других прикладных модулей.

EXPRESS-спецификация:

*)

USE FROM Activity_arm;                                                     -- ISO/TS 10303-1047

USE FROM Activity_as_realized_arm;                                 -- ISO/TS 10303-1259

USE FROM Activity_method_arm;                                        -- ISO/TS 10303-1049

USE FROM Activity_method_assignment_arm;                     -- ISO/TS 10303-1249

USE FROM Activity_method_implementation_arm;              -- ISO/TS 10303-1261

USE FROM Ap239_work_definition_arm;                            -- ISO/TS 10303-1307

USE FROM Classification_assignment_arm;                         -- ISO/TS 10303-1114

USE FROM Condition_evaluation_arm;                                -- ISO/TS 10303-1254

USE FROM Document_assignment_arm;                               -- ISO/TS 10303-1122

USE FROM Event_arm;                                                         -- ISO/TS 10303-1064

USE FROM Identification_assignment_arm;                          -- ISO/TS 10303-1021

USE FROM Independent_property_representation_arm;       -- ISO/TS 10303-1038

USE FROM Interface_arm;                                                    -- ISO/TS 10303-1251

USE FROM Justification_arm;                                               -- ISO/TS 10303-1263

USE FROM Multi_linguism_arm;                                          -- ISO/TS 10303-1105

USE FROM Observation_arm;                                               -- ISO/TS 10303-1258

USE FROM Process_property_assignment_arm;                   -- ISO/TS 10303-1040

USE FROM Product_group_arm;                                           -- ISO/TS 10303-1278

USE FROM Product_identification_arm;                               -- ISO/TS 10303-1017

USE FROM Product_version_arm;                                        -- ISO/TS 10303-1018

USE FROM Product_view_definition_arm;                           -- ISO/TS 10303-1019

USE FROM Required_resource_arm;                                    -- ISO/TS 10303-1267

USE FROM Resource_as_realized_arm;                               -- ISO/TS 10303-1269

USE FROM Resource_as_realized_characterized_arm;        -- ISO/TS 10303-1283

USE FROM Resource_item_arm;                                          -- ISO/TS 10303-1268

USE FROM Resource_management_arm;                              -- ISO/TS 10303-1266

USE FROM Resource_property_assignment_arm;                 -- ISO/TS 10303-1273

USE FROM Scheme_arm;                                                      -- ISO/TS 10303-1260

USE FROM Task_specification_arm;                                    -- ISO/TS 10303-1262

USE FROM Work_order_arm;                                               -- ISO/TS 10303-1043

USE FROM Work_output_arm;                                              -- ISO/TS 10303-1300

USE FROM Work_request_arm;                                            -- ISO/TS 10303-1042

(*

Примечания

1 Схемы, ссылки на которые приведены выше, определены в следующих стандартах комплекса ИСО 10303:

Activity_arm;                                                                                          - ИСО/ТС 10303-1047

Activity_as_realized_arm;                                                                    - ИСО/ТС 10303-1259

Activity_method_arm;                                                                           - ИСО/ТС 10303-1049

Activity_method_assignment_arm;                                                      - ИСО/ТС 10303-1249

Activity_method_implementation_arm;                                              - ИСО/ТС 10303-1261

Ap239_work_definition_arm;                                                              - ИСО/ТС 10303-1307

Classification_assignment_arm;                                                          - ИСО/ТС 10303-1114

Condition_evaluation_arm;                                                                   - ИСО/ТС 10303-1254

Document_assignment_arm;                                                                - ИСО/ТС 10303-1122

Event_arm;                                                                                              - ИСО/ТС 10303-1064

Identification_assignment_arm;                                                           - ИСО/ТС 10303-1021

Independent_property_representation_arm;                                       - ИСО/ТС 10303-1038

Interface_arm;                                                                                        - ИСО/ТС 10303-1251

Justification_arm;                                                                                  - ИСО/ТС 10303-1263

Multi_linguism_arm;                                                                             - ИСО/ТС 10303-1105

Observation_arm;                                                                                   - ИСО/ТС 10303-1258

Process_property_assignment_arm;                                                    - ИСО/ТС 10303-1040

Product_group_arm;                                                                              - ИСО/ТС 10303-1278

Product_identification_arm;                                                                 - ИСО/ТС 10303-1017

Product_version_arm;                                                                           - ИСО/ТС 10303-1018

Product_view_definition_arm;                                                             - ИСО/ТС 10303-1019

Required_resource_arm;                                                                       - ИСО/ТС 10303-1267

Resource_as_realized_arm;                                                                  - ИСО/ТС 10303-1269

Resource_as_realized_characterized_arm;                                         - ИСО/ТС 10303-1283

Resource_item_arm;                                                                             - ИСО/ТС 10303-1268

Resource_management_arm;                                                                - ИСО/ТС 10303-1266

Resource_property_assignment_arm;                                                 - ИСО/ТС 10303-1273

Scheme_arm;                                                                                          - ИСО/ТС 10303-1260

Task_specification_arm;                                                                       - ИСО/ТС 10303-1262

Work_order_arm;                                                                                  - ИСО/ТС 10303-1043

Work_output_arm;                                                                                 - ИСО/ТС 10303-1300

Work_request_arm;                                                                               - ИСО/ТС 10303-1042

2 Графическое представление этих схем приведено в приложении С, рисунки С.1 - С.5.

4.2 Определения типов ПЭМ

В настоящем подразделе определены типы ПЭМ для данного прикладного модуля. Типы ПЭМ и их определения приведены ниже.

4.2.1 Тип ar_classification_item

Тип ar_classification_item является расширением типа classification_item, который добавляет типы данных observation_consequence и observation_item к списку дополнительных типов данных.

Примечание - Список типов данных объектов может быть расширен в прикладных модулях, которые используют конструкции данного модуля.

EXPRESS-спецификация:

*)

TYPE ar_classification_item = EXTENSIBLE GENERIC_ENTITY SELECT BASED_ON classification_item WITH

(observation_consequence,

observation_item);

END_TYPE;

(*

4.2.2 Тип ar_condition_evaluation_item

Тип ar_condition_evaluation_item является расширением типа condition_evaluation_item, который добавляет типы данных activity, activity_method, activity_method_realization, activity_method_ realization relationship, activity_method_relationship, applied_activity_assignment, applied_activity_method_assignment, managed_resource, product_group, product_group_membership, product_group_relationship, resource_as_realized, resource_as_realized_assignment, resource_as_realized_relationship, resource_event, resource_event_relationship, resource_item, resource_item_assignment и resource_item_relationship к списку дополнительных типов данных.

EXPRESS-спецификация:

*)

TYPE ar_condition_evaluation_item = SELECT BASED_ON condition_evaluation_item WITH

(activity,

activity_method,

activity_method_realization,

activity_method_realization_relationship,

activity_method_relationship,

applied_activity_assignment,

applied_activity_method_assignment,

managed_resource,

product_group,

product_group_membership,

product_group_relationship,

resource_as_realized,

resource_as_realized_assignment,

resource_as_realized_relationship,

resource_event,

resource_event_relationship,

resource_item,

resource_item_assignment,

resource_item_relationship)

END_TYPE;

(*

4.2.3 Тип ar_condition_evaluation_parameter_item

Тип ar_condition_evaluation_parameter_item является расширением типа condition_evaluation_parameter_item, который добавляет типы данных activity, activity_method, activity_property, activity_property_representation, independent_property_representation, managed_resource, required_resource, resource_as_realized, resource_as_realized_relationship, resource_event, resource_property и resource_property_representation к списку дополнительных типов данных.

EXPRESS-спецификация:

*)

TYPE ar_condition_evaluation_parameter_item = SELECT BASED_ON condition_evaluation_parameter_item WITH

(activity,

activity_method,

activity_property,

activity_property_representation,

independent_property_representation,

managed_resource,

required_resource,

resource_as_realized,

resource_as_realized_relationship,

resource_event,

resource_property,

resource_property_representation)

END_TYPE;

(*

4.2.4 Тип ar_documented_element_select

Тип ar_documented_element_select является расширением типа documented_element_select, который добавляет типы данных observation и observation_consequence к списку дополнительных типов данных.

EXPRESS-спецификация:

*)

TYPE ar_documented_element_select = SELECT BASED_ON documented_element_select WITH

(observation,

observation_consequence);

END_TYPE;

(*

4.2.5 Тип ar_identification_item

Тип ar_identification_item является расширением типа identification_item, который добавляет типы данных observation и observation_consequence к списку дополнительных типов данных.

Примечание - Список типов данных объектов может быть расширен в прикладных модулях, которые используют конструкции данного модуля.

EXPRESS-спецификация:

*)

TYPE ar_identification_item = EXTENSIBLE SELECT BASED_ON identification_item WITH

(observation,

observation_consequence);

END_TYPE;

(*

4.2.6 Тип ar_justification_support_item

Тип ar_justification_support_item является расширением типа justification_support_item, который добавляет тип данных observation к списку дополнительных типов данных.

Примечание - Список типов данных объектов может быть расширен в прикладных модулях, которые используют конструкции данного модуля.

EXPRESS-спецификация:

*)

TYPE ar_justification_support_item = EXTENSIBLE GENERIC_ENTITY SELECT BASED_ON identification_item WITH

(observation);

END_TYPE;

(*

4.2.7 Тип ar_observed_context

Тип ar_observed_context является расширением типа observed_context, который добавляет типы данных activity, activity_method, applied_activity_assignment, interface_connector_occurrence, product, product_group, product_version, product_view_definition, required_resource, resource_as_realized, resource_item, scheme, scheme_entry, scheme_version, task_element, task_method, task_method_version, work_order, work_output и work_request к списку дополнительных типов данных.

Примечание - Список типов данных объектов может быть расширен в прикладных модулях, которые используют конструкции данного модуля.

EXPRESS-спецификация:

*)

TYPE ar_observed_context = EXTENSIBLE GENERIC_ENTITY SELECT BASED_ON observed_context WITH

(activity,

activity_method,

applied_activity_assignment,

interface_connector_occurrence,

product,

product_group,

product_version,

product_view_definition,

required_resource,

resource_as_realized,

resource_item,

scheme,

scheme_entry,

scheme_version,

task_element,

task_method,

task_method_version,

work_order,

work_output,

work_request);

END_TYPE;

(*

4.2.8 Тип ar_resource_as_realized_item

Тип ar_resource_as_realized_item является расширением типа resource_as_realized_item, который добавляет типы данных activity_actual, applied_activity_assignment и event к списку дополнительных типов данных.

Примечание - Список типов данных объектов может быть расширен в прикладных модулях, которые используют конструкции данного модуля.

EXPRESS-спецификация:

*)

TYPE ar_resource_as_realized_item = EXTENSIBLE GENERIC_ENTITY SELECT BASED_ON resource_as_realized_item WITH

(activity_actual,

applied_activity_assignment,

event);

END_TYPE;

(*

4.2.9 Тип ar_string_select

Тип ar_string_select является расширением типа string_select, который добавляет типы данных observation и observation_consequence к списку дополнительных типов данных.

EXPRESS specification:

*)

TYPE ar_string_select = SELECT BASED_ON string_select WITH

(observation,

observation_consequence);

END_TYPE;

(*

*)

END_SCHEMA; -- ap239_activity_recording_arm

(*

5 Интерпретированная модель модуля

5.1 Спецификация отображения

Термин «прикладной элемент» обозначает любой тип данных объекта, определенный в разделе 4, любой из его явных атрибутов и любое ограничение подтипов. Термин «элемент ИММ» обозначает любой тип данных объекта, определенный в 5.2 или импортированный посредством оператора USE FROM из другой EXPRESS-схемы, любой из его атрибутов и любое ограничение на подтипы, определенные в 5.2 или импортированные посредством оператора USE FROM.

В настоящем подразделе представлена спецификация отображения, которая определяет, как каждый прикладной элемент из настоящего стандарта (см. раздел 4) отображается на один или более элементов ИММ (см. 5.2).

Отображение для каждого прикладного элемента определено в отдельном пункте настоящего подраздела. Спецификация отображения атрибута объекта ПЭМ определяется в подпункте пункта, содержащего спецификацию отображения этого объекта.

Любой пункт и подпункт, определяющие спецификацию отображения, могут содержать не более пяти частей.

Часть «Заголовок» содержит наименование рассматриваемого объекта ПЭМ, ограничения для подтипов или наименование рассматриваемого атрибута объекта ПЭМ, если этот атрибут относится к типу, который не является типом данных объекта, или к типу SELECT, который содержит или может содержать типы данных объекта, или составное выражение вида: <наименование атрибута> на <приписанный тип>, если этот атрибут относится к типу, который не является типом данных объекта, или к типу SELECT, который содержит или может содержать типы данных объекта.

Часть «Элемент ИММ» содержит в зависимости от рассматриваемого прикладного элемента следующие составляющие:

- наименование одного или более типов данных объекта ИММ;

- наименование атрибута объекта ИММ, представленное в форме синтаксической конструкции <наименование объекта> <наименование атрибута>, если рассматриваемый атрибут ПЭМ относится к типу, который не является типом данных объекта, или к типу SELECT, который содержит или может содержать типы данных объекта;

- терм PATH, если рассматриваемый атрибут объекта ПЭМ относится к типу данных объекта или к типу SELECT, который содержит или может содержать типы данных объекта;

- терм IDENTICAL MAPPING, если оба прикладных объекта, присутствующие в прикладном утверждении, отображаются на тот же самый экземпляр типа данных объекта ИММ;

- синтаксическая конструкция /SUPERTYPE (<наименование супертипа>)/, если рассматриваемый объект ПЭМ отображается как его супертип;

- одна или более конструкций /SUBTYPE (<наименование подтипа>)/, если отображение рассматриваемого объекта ПЭМ является объединением отображения его подтипов.

Если отображение прикладного элемента содержит более одного элемента ИММ, то каждый из этих элементов ИММ представляется в отдельной строке спецификации отображения, заключенной в круглые или квадратные скобки.

Часть «Источник» содержит:

- обозначение стандарта ИСО, в котором определен этот элемент ИММ, для тех элементов ИММ, которые определены в документе по общим ресурсам;

- обозначение настоящего стандарта для тех элементов ИММ, которые определены в схеме ИММ в настоящем стандарте.

Эта часть опускается, если в части «Элемент ИММ» используются ключевые слова PATH или IDENTICAL MAPPING.

Часть «Правила» содержит наименование одного или более глобальных правил, которые применяются к совокупности типов данных объекта ИММ, перечисленных в части «Элемент ИММ» или «Ссылочный путь». Если никаких правил не применяется, то данная часть опускается.

За ссылкой на глобальное правило может следовать ссылка на подраздел, в котором это правило определено.

Часть «Ограничение» содержит наименование одного или более ограничений на подтипы, которые применяются к совокупности типов данных объекта ИММ, перечисленных в части «Элемент ИММ» или «Ссылочный путь». Если никаких ограничений на подтипы не применяется, то данная часть опускается.

За ссылкой на ограничения подтипов может следовать ссылка на подраздел, в котором это ограничение на подтипы определено.

Часть «Ссылочный путь» содержит:

- ссылочный путь к своим супертипам в общих ресурсах для каждого элемента ИММ, созданного в настоящем стандарте;

- спецификацию взаимосвязи между элементами ИММ, если отображение прикладного элемента требует соотнесения экземпляров нескольких типов данных объекта ИММ. В этом случае, в каждой строке ссылочного пути указывается роль элемента ИММ по отношению к ссылающемуся на него элементу ИММ или к следующему по ссылочному пути элементу ИММ.

В выражениях, определяющих ссылочные пути и ограничения между элементами ИММ, применяют следующие условные обозначения:

[ ] - в квадратные скобки заключают несколько элементов ИММ или частей ссылочного пути, которые требуются для соответствия информационному требованию;

( ) - в круглые скобки заключают несколько элементов ИММ или частей ссылочного пути, которые определяют как альтернативы в рамках отображения для соответствия информационному требованию;

{ } - в фигурные скобки заключают ссылочный путь, который требуется для соответствия информационному требованию;

< > - в угловые скобки заключают один или более необходимых ссылочных путей;

| | - между вертикальными линиями помещают объект супертипа;

-> - атрибут, наименование которого предшествует символу ->, ссылается на объект или выбираемый тип данных, наименование которого следует после этого символа;

<- - атрибут объекта, наименование которого следует после символа <-, ссылается на объект или выбранный тип, наименование которого предшествует этому символу;

[i] - атрибут, наименование которого предшествует символу [i], является составной конструкцией; ссылка дается на любой элемент этой конструкции;

[n] - атрибут, наименование которого предшествует символу [n], является упорядоченной составной конструкцией; ссылка дается на n-й элемент этой конструкции;

=> - объект, наименование которого предшествует символу =>, является супертипом объекта, наименование которого следует после этого символа;

<= - объект, наименование которого предшествует символу <=, является подтипом объекта, наименование которого следует после этого символа;

= - данные строкового, выбираемого или перечисляемого типа ограничивают выбором значения;

\ - выражение для ссылочного пути продолжают на следующей строке;

* - один или более экземпляров типа данных объекта взаимоотношения могут быть собраны в древовидную структуру взаимоотношений. Путь между объектом взаимоотношения и связанными с ним объектами заключают в фигурные скобки;

-- - последующий текст является комментарием или ссылкой на раздел;

*> - выбираемый или перечисляемый тип данных, наименование которого предшествует символу *>, расширяется до выбираемого или перечисляемого типа данных, наименование которого следует за этим символом;

<* - выбираемый или перечисляемый тип данных, наименование которого предшествует символу *>, является расширением выбираемого или перечисляемого типа данных, наименование которого следует за этим символом.

Определение и использование шаблонов отображения не поддерживается в настоящей версии прикладных модулей. Однако поддерживается использование заранее определенных шаблонов /SUBTYPE/ и /SUPERTYPE/.

5.1.1 Прикладной объект attribute_translation_assignment

Прикладной объект attribute_translation_assignment определен в модуле «Использование различных языков». Здесь расширяется отображение этого объекта с тем, чтобы охватить формальные утверждения, определенные в настоящем модуле.

5.1.1.1 Отображение attribute_translation_assignment на observation (как considered_instance)

Элемент ИММ:    PATH

Ссылочный путь: multi_language_attribute_assignment.items[i] -> multi_language_attribute_item

multi_language_attribute_item *> ar_multi_language_attribute_item

ar_multi_language_attribute_item = observation

5.1.1.2 Отображение attribute_translation_assignment на observation_consequence (как considered_instance)

Элемент ИММ:    PATH

Ссылочный путь: multi_language_attribute_assignment.items[i] -> multi_language_attribute_item

multi_language_attribute_item *> ar_multi_language_attribute_item

ar_multi_language_attribute_item = observation_consequence

5.1.2 Прикладной объект classification_assignment

Прикладной объект classification_assignment определен в модуле «Назначение классификации». Здесь расширяется отображение этого объекта с тем, чтобы охватить формальные утверждения, определенные в настоящем модуле.

5.1.2.1 Отображение classification_assignment на observation_consequence (как items)

Элемент ИММ:    PATH

Ссылочный путь: applied_classification_assignment.items[i] ->

classification_item

classification_item *> ar_classification_item

ar_classification_item = observation_consequence

5.1.2.2 Отображение classification_assignment на observation_item (как items)

Элемент ИММ:    PATH

Ссылочный путь: applied_classification_assignment.items[i] ->

classification_item

classification_item *> ar_classification_item

ar_classification_item = representation

5.1.3 Прикладной объект identification_assignment

Прикладной объект identification_assignment определен в модуле «Назначение идентификационного кода изделия». Здесь расширяется отображение этого объекта с тем, чтобы охватить формальные утверждения, определенные в настоящем модуле.

5.1.3.1 Отображение identification_assignment на observation (как items)

Элемент ИММ:    PATH

Ссылочный путь: applied_identification_assignment

{applied_identification_assignment <=

identification_assignment

identification_assignment.role -> identification_role

applied_identification_assignment.items[i] ->

identification_item *> tsr_identification_item

tsr_identification_item = observation}

5.1.3.2 Отображение identification_assignment на observation_consequence (как items)

Элемент ИММ:    PATH

Ссылочный путь: applied_identification_assignment

{applied_identification_assignment <=

identification_assignment

identification_assignment.role -> identification_role

applied_identification_assignment.items[i] ->

identification_item *> tsr_identification_item

tsr_identification_item = observation_consequence}

5.1.4 Прикладной объект justification_support_assignment

Прикладной объект justification_support_assignment определен в модуле «Обоснование». Здесь расширяется отображение этого объекта с тем, чтобы охватить формальные утверждения, определенные в настоящем модуле.

5.1.4.1 Отображение justification_support_assignment на observation (как support_item)

Элемент ИММ:    PATH

Ссылочный путь: justification_support_assignment <=

group <-

group_assignment.assigned_group

group_assignment =>

justification_support_item_group_assignment

justification_support_item_group_assignment.items[1] ->

justification_support_item

justification_support_item *> ar_justification_support_item

ar_justification_support_item = observation

5.1.5 Прикладной объект condition_evaluation_assignment

Прикладной объект condition_evaluation_assignment определен в модуле «Оценка условия». Здесь расширяется отображение этого объекта с тем, чтобы охватить формальные утверждения, определенные в настоящем модуле.

5.1.5.1 Отображение condition_evaluation_assignment на activity (как item)

Элемент ИММ:    PATH

Ссылочный путь: applied_action_assignment

applied_action_assignment.items[i] -> action_items

action_items *> condition_evaluation_action_items

condition_evaluation_action_items *> ar_condition_evaluation_action_items

ar_condition_evaluation_action_items = action

5.1.5.2 Отображение Condition_evaluation_assignment на Activity_method (как item)

Элемент ИММ:    PATH

Ссылочный путь: applied_action_assignment

applied_action_assignment.items[i] -> action_items

action_items *> condition_evaluation_action_items

condition_evaluation_action_items *> ar_condition_evaluation_action_items

ar_condition_evaluation_action_items = action_method

5.1.5.3 Отображение condition_evaluation_assignment на activity_method_realization (как item)

Элемент ИММ:    PATH

Ссылочный путь: applied_action_assignment

applied_action_assignment.items[i] -> action_items

action_items *> condition_evaluation_action_items

condition_evaluation_action_items *> ar_condition_evaluation_action_items

ar_condition_evaluation_action_items = action_method_relationship

5.1.5.4 Отображение condition_evaluation_assignment на activity_method_realization_relationship (как item)

Элемент ИММ:    PATH

Ссылочный путь: applied_action_assignment

applied_action_assignment.items[i] -> action_items

action_items *> condition_evaluation_action_items

condition_evaluation_action_items *> ar_condition_evaluation_action_items

ar_condition_evaluation_action_items = group

5.1.5.5 Отображение condition_evaluation_assignment на activity_method_relationship (как item)

Элемент ИММ:    PATH

Ссылочный путь: applied_action_assignment

applied_action_assignment.items[i] -> action_items

action_items *> condition_evaluation_action_items

condition_evaluation_action_items *> ar_condition_evaluation_action_items

ar_condition_evaluation_action_items = action_method_relationship

5.1.5.6 Отображение condition_evaluation_assignment на applied_activity_assignment (как item)

Элемент ИММ:    PATH

Ссылочный путь: applied_action_assignment

applied_action_assignment.items[i] -> action_items

action_items *> condition_evaluation_action_items

condition_evaluation_action_items *> ar_condition_evaluation_action_items

ar_condition_evaluation_action_items = applied_action_assignment

5.1.5.7 Отображение condition_evaluation_assignment на applied_activity_method_assignment (как item)

Элемент ИММ:    PATH

Ссылочный путь: applied_action_assignment

applied_action_assignment.items[i] -> action_items

action_items *> condition_evaluation_action_items

condition_evaluation_action_items *> ar_condition_evaluation_action_items

ar_condition_evaluation_action_items = applied_action_method_assignment

5.1.5.8 Отображение condition_evaluation_assignment на managed_resource (как item)

Элемент ИММ:    PATH

Ссылочный путь: applied_action_assignment

applied_action_assignment.items[i] -> action_items

action_items *> condition_evaluation_action_items

condition_evaluation_action_items *> ar_condition_evaluation_action_items

ar_condition_evaluation_action_items = action_resource

5.1.5.9 Отображение condition_evaluation_assignment на product_group (как item)

Элемент ИММ:    PATH

Ссылочный путь: applied_action_assignment

applied_action_assignment.items[i] -> action_items

action_items *> condition_evaluation_action_items

condition_evaluation_action_items *> ar_condition_evaluation_action_items

ar_condition_evaluation_action_items = product_group

5.1.5.10 Отображение condition_evaluation_assignment на product_group_membership (как item)

Элемент ИММ:    PATH

Ссылочный путь: applied_action_assignment

applied_action_assignment.items[i] -> action_items

action_items *> condition_evaluation_action_items

condition_evaluation_action_items *> ar_condition_evaluation_action_items

ar_condition_evaluation_action_items = product_group_membership

5.1.5.11 Отображение condition_evaluation_assignment на product_group_relationship (как item)

Элемент ИММ:    PATH

Ссылочный путь: applied_action_assignment

applied_action_assignment.items[i] -> action_items

action_items *> condition_evaluation_action_items

condition_evaluation_action_items *> ar_condition_evaluation_action_items

ar_condition_evaluation_action_items = product_group_relationship

5.1.5.12 Отображение condition_evaluation_assignment на resource_as_realized (как item)

Элемент ИММ:    PATH

Ссылочный путь: applied_action_assignment

applied_action_assignment.items[i] -> action_items

action_items *> condition_evaluation_action_items

condition_evaluation_action_items *> ar_condition_evaluation_action_items

ar_condition_evaluation_action_items = action_resource

5.1.5.13 Отображение condition_evaluation_assignment на resource_as_realized_assignment (как item)

Элемент ИММ:    PATH

Ссылочный путь: applied_action_assignment

applied_action_assignment.items[i] -> action_items

action_items *> condition_evaluation_action_items

condition_evaluation_action_items *> ar_condition_evaluation_action_items

ar_condition_evaluation_action_items = action_method

5.1.5.14 Отображение condition_evaluation_assignment на resource_as_realized_relationship (как item)

Элемент ИММ:    PATH

Ссылочный путь: applied_action_assignment

applied_action_assignment.items[i] -> action_items

action_items *> condition_evaluation_action_items

condition_evaluation_action_items *> ar_condition_evaluation_action_items

ar_condition_evaluation_action_items = action_resource_relationship

5.1.5.15 Отображение condition_evaluation_assignment на resource_event (как item)

Элемент ИММ:    PATH

Ссылочный путь: applied_action_assignment

applied_action_assignment.items[i] -> action_items

action_items *> condition_evaluation_action_items

condition_evaluation_action_items *> ar_condition_evaluation_action_items

ar_condition_evaluation_action_items = action

5.1.5.16 Отображение condition_evaluation_assignment на resource_event_relationship (как item)

Элемент ИММ:    PATH

Ссылочный путь: applied_action_assignment

applied_action_assignment.items[i] -> action_items

action_items *> condition_evaluation_action_items

condition_evaluation_action_items *> ar_condition_evaluation_action_items

ar_condition_evaluation_action_items = action

5.1.5.17 Отображение condition_evaluation_assignment на resource_item (как item)

Элемент ИММ:    PATH

Ссылочный путь: applied_action_assignment

applied_action_assignment.items[i] -> action_items

action_items *> condition_evaluation_action_items

condition_evaluation_action_items *> ar_condition_evaluation_action_items

ar_condition_evaluation_action_items = action_resource

5.1.5.18 Отображение condition_evaluation_assignment на resource_item_assignment (как item)

Элемент ИММ:    PATH

Ссылочный путь: applied_action_assignment

applied_action_assignment.items[i] -> action_items

action_items *> condition_evaluation_action_items

condition_evaluation_action_items *> ar_condition_evaluation_action_items

ar_condition_evaluation_action_items = action_method

5.1.5.19 Отображение condition_evaluation_assignment на resource_item (как item)

Элемент ИММ:    PATH

Ссылочный путь: applied_action_assignment

applied_action_assignment.items[i] -> action_items

action_items *> condition_evaluation_action_items

condition_evaluation_action_items *> ar_condition_evaluation_action_items

ar_condition_evaluation_action_items = action_resource

5.1.5.20 Отображение condition_evaluation_assignment на resource_item_relationship (как item)

Элемент ИММ:    PATH

Ссылочный путь: applied_action_assignment

applied_action_assignment.items[i] -> action_items

action_items *> condition_evaluation_action_items

condition_evaluation_action_items *> ar_condition_evaluation_action_items

ar_condition_evaluation_action_items = action_resource_relationship

5.1.6 Прикладной объект condition_evaluation_parameter

Прикладной объект condition_evaluation_parameter определен в модуле «Оценка условия». Здесь расширяется отображение этого объекта с тем, чтобы охватить формальные утверждения, определенные в настоящем модуле.

5.1.6.1 Отображение condition_evaluation_parameter на activity (как evaluation_parameter)

Элемент ИММ:    PATH

Ссылочный путь: applied_action_assignment

applied_action_assignment.items[i] -> action_items

action_items *> condition_evaluation_action_items

condition_evaluation_action_items *> ar_condition_evaluation_action_items

ar_condition_evaluation_action_items = action

5.1.6.2 Отображение condition_evaluation_parameter на activity_method (как evaluation_parameter)

Элемент ИММ:    PATH

Ссылочный путь: applied_action_assignment

applied_action_assignment.items[i] -> action_items

action_items *> condition_evaluation_action_items

condition_evaluation_action_items *> ar_condition_evaluation_action_items

ar_condition_evaluation_action_items = action_method

5.1.6.3 Отображение condition_evaluation_parameter на activity_property (как evaluation_parameter)

Элемент ИММ:    PATH

Ссылочный путь: applied_action_assignment

applied_action_assignment.items[i] -> action_items

action_items *> condition_evaluation_action_items

condition_evaluation_action_items *> ar_condition_evaluation_action_items

ar_condition_evaluation_action_items = action_property

5.1.6.4 Отображение condition_evaluation_parameter на activity_property_representation (как evaluation_parameter)

Элемент ИММ:    PATH

Ссылочный путь: applied_action_assignment

applied_action_assignment.items[i] -> action_items

action_items *> condition_evaluation_action_items

condition_evaluation_action_items *> ar_condition_evaluation_action_items

ar_condition_evaluation_action_items = action_property_representation

5.1.6.5 Отображение condition_evaluation_parameter на independent_property_representation (как evaluation_parameter)

Элемент ИММ:    PATH

Ссылочный путь: applied_action_assignment

applied_action_assignment.items[i] -> action_items

action_items *> condition_evaluation_action_items

condition_evaluation_action_items *> ar_condition_evaluation_action_items

ar_condition_evaluation_action_items = property_definition_representation

5.1.6.6 Отображение condition_evaluation_parameter на managed_resource (как evaluation_parameter)

Элемент ИММ:    PATH

Ссылочный путь: applied_action_assignment

applied_action_assignment.items[i] -> action_items

action_items *> condition_evaluation_action_items

condition_evaluation_action_items *> ar_condition_evaluation_action_items

ar_condition_evaluation_action_items = action_resource

5.1.6.7 Отображение condition_evaluation_parameter на required_resource (как evaluation_parameter)

Элемент ИММ:    PATH

Ссылочный путь: applied_action_assignment

applied_action_assignment.items[i] -> action_items

action_items *> condition_evaluation_action_items

condition_evaluation_action_items *> ar_condition_evaluation_action_items

ar_condition_evaluation_action_items = action_resource_requirement

5.1.6.8 Отображение condition_evaluation_parameter на resource_as_realized (как evaluation_parameter)

Элемент ИММ:    PATH

Ссылочный путь: applied_action_assignment

applied_action_assignment.items[i] -> action_items

action_items *> condition_evaluation_action_items

condition_evaluation_action_items *> ar_condition_evaluation_action_items

ar_condition_evaluation_action_items = action_resource

5.1.6.9 Отображение condition_evaluation_parameter на resource_as_realized_relationship (как evaluation_parameter)

Элемент ИММ:    PATH

Ссылочный путь: applied_action_assignment

applied_action_assignment.items[i] -> action_items

action_items *> condition_evaluation_action_items

condition_evaluation_action_items *> ar_condition_evaluation_action_items

ar_condition_evaluation_action_items = action_resource_relationship

5.1.6.10 Отображение condition_evaluation_parameter на resource_event (как evaluation_parameter)

Элемент ИММ:    PATH

Ссылочный путь: applied_action_assignment

applied_action_assignment.items[i] -> action_items

action_items *> condition_evaluation_action_items

condition_evaluation_action_items *> ar_condition_evaluation_action_items

ar_condition_evaluation_action_items = action

5.1.6.11 Отображение condition_evaluation_parameter на resource_property (как evaluation_parameter)

Элемент ИММ:    PATH

Ссылочный путь: applied_action_assignment

applied_action_assignment.items[i] -> action_items

action_items *> condition_evaluation_action_items

condition_evaluation_action_items *> ar_condition_evaluation_action_items

ar_condition_evaluation_action_items = resource_property

5.1.6.12 Отображение condition_evaluation_parameter на resource_property_representation (как evaluation_parameter)

Элемент ИММ:    PATH

Ссылочный путь: applied_action_assignment

applied_action_assignment.items[i] -> action_items

action_items *> condition_evaluation_action_items

condition_evaluation_action_items *> ar_condition_evaluation_action_items

ar_condition_evaluation_action_items = resource_property_representation

5.1.7 Прикладной объект document_assignment

Прикладной объект document_assignment определен в модуле «Назначение документа». Здесь расширяется отображение этого объекта с тем, чтобы охватить формальные утверждения, определенные в настоящем модуле.

5.1.7.1 Отображение document_assignment на observation (как is_assigned_to)

1) Если назначение не является частичным назначением документа:

ссылочный путь: applied_document_reference

applied_document_reference.items[i] ->

document_reference_item

document_reference_item *> ar_document_reference_item

ar_document_reference_item = observation

2) Если назначение является частичным назначением документа:

ссылочный путь: applied_document_usage_constraint_assignment

applied_document_usage_constraint_assignment.items[i] ->

document_reference_item

document_reference_item *> ar_document_reference_item

ar_document_reference_item = observation

5.1.7.2 Отображение document_assignment на observation_consequence (как is_assigned_to)

1) Если назначение не является частичным назначением документа:

ссылочный путь: applied_document_reference

applied_document_reference.items[i] ->

document_reference_item

document_reference_item *> ar_document_reference_item

ar_document_reference_item = observation_consequence

2) Если назначение является частичным назначением документа:

ссылочный путь: applied_document_usage_constraint_assignment

applied_document_usage_constraint_assignment.items[i] ->

document_reference_item

document_reference_item *> ar_document_reference_item

ar_document_reference_item = observation_consequence

5.1.8 Прикладной объект language_indication

Прикладной объект language_indication определен в модуле «Использование различных языков». Здесь расширяется отображение этого объекта с тем, чтобы охватить формальные утверждения, определенные в настоящем модуле.

5.1.8.1 Отображение language_indication на observation (как considered_instance)

Элемент ИММ:    PATH

Ссылочный путь: attribute_language_assignment.items[i] -> attribute_language_item

attribute_language_item *> ar_attribute_language_item

ar_attribute_language_item = observation

5.1.8.2 Отображение language_indication на observation_consequence (как considered_instance)

Элемент ИММ:    PATH

Ссылочный путь: attribute_language_assignment.items[i] -> attribute_language_item

attribute_language_item *> ar_attribute_language_item

ar_attribute_language_item = observation_consequence

5.1.9 Прикладной объект observation

Прикладной объект observation определен в модуле «Данные наблюдений». Здесь расширяется отображение этого объекта с тем, чтобы охватить формальные утверждения, определенные в настоящем модуле.

5.1.9.1 Отображение observation на activity (как in_context)

Элемент ИММ:    PATH

Ссылочный путь: observation <=

action_actual <=

executed_action <=

action <-

action_assignment.assigned_action

action_assignment =>

applied_action_assignment

applied_action_assignment.items[i] ->

observed_context_item

observed_context_item *> ar_observed_context_item

ar_observed_context_item = action

5.1.9.2 Отображение observation на activity_method (как in_context)

Элемент ИММ:    PATH

Ссылочный путь: observation <=

action_actual <=

executed_action <=

action <-

action_assignment.assigned_action

action_assignment =>

applied_action_assignment

applied_action_assignment.items[i] ->

observed_context_item

observed_context_item *> ar_observed_context_item

ar_observed_context_item = applied_action_assignment

5.1.9.3 Отображение observation на applied_activity_assignment (как in_context)

Ссылочный путь: observation <=

action_actual <=

executed_action <=

action <-

action_assignment.assigned_action

action_assignment =>

applied_action_assignment

applied_action_assignment.items[i] ->

observed_context_item

observed_context_item *> ar_observed_context_item

ar_observed_context_item = applied_action_assignment

5.1.9.4 Отображение observation на interface_connector_occurrence (как in_context)

Ссылочный путь: observation <=

action_actual <=

executed_action <=

action <-

action_assignment.assigned_action

action_assignment =>

applied_action_assignment

applied_action_assignment.items[i] ->

observed_context_item

observed_context_item *> ar_observed_context_item

ar_observed_context_item = interface_connector_occurrence

5.1.9.5 Отображение observation на product (как in_context)

Элемент ИММ:    PATH

Ссылочный путь: observation <=

action_actual <=

executed_action <=

action <-

action_assignment.assigned_action

action_assignment =>

applied_action_assignment

applied_action_assignment.items[i] ->

observed_context_item

observed_context_item *> ar_observed_context_item

ar_observed_context_item = product

5.1.9.6 Отображение observation на product_group (как in_context)

Элемент ИММ:    PATH

Ссылочный путь: observation <=

action_actual <=

executed_action <=

action <-

action_assignment.assigned_action

action_assignment =>

applied_action_assignment

applied_action_assignment.items[i] ->

observed_context_item

observed_context_item *> ar_observed_context_item

ar_observed_context_item = product_group

5.1.9.7 Отображение observation на product_version (как in_context)

Элемент ИММ:    PATH

Ссылочный путь: observation <=

action_actual <=

executed_action <=

action <-

action_assignment.assigned_action

action_assignment =>

applied_action_assignment

applied_action_assignment.items[i] ->

observed_context_item

observed_context_item *> ar_observed_context_item

ar_observed_context_item = product_definition_formation

5.1.9.8 Отображение observation на product_view_definition (как in_context)

Элемент ИММ:    PATH

Ссылочный путь: observation <=

action_actual <=

executed_action <=

action <-

action_assignment.assigned_action

action_assignment =>

applied_action_assignment

applied_action_assignment.items[i] ->

observed_context_item

observed_context_item *> ar_observed_context_item

ar_observed_context_item = product_definition

5.1.9.9 Отображение observation на required_resource (как in_context)

Элемент ИММ:    PATH

Ссылочный путь: observation <=

action_actual <=

executed_action <=

action <-

action_assignment.assigned_action

action_assignment =>

applied_action_assignment

applied_action_assignment.items[i] ->

observed_context_item

observed_context_item *> ar_observed_context_item

ar_observed_context_item = action_resource_requirement

5.1.9.10 Отображение observation на resource_as_realized (как in_context)

Элемент ИММ:    PATH

Ссылочный путь: observation <=

action_actual <=

executed_action <=

action <-

action_assignment.assigned_action

action_assignment =>

applied_action_assignment

applied_action_assignment.items[i] ->

observed_context_item

observed_context_item *> ar_observed_context_item

ar_observed_context_item = action_resource

5.1.9.11 Отображение observation на resource_item (как in_context)

Элемент ИММ:    PATH

Ссылочный путь: observation <=

action_actual <=

executed_action <=

action <-

action_assignment.assigned_action

action_assignment =>

applied_action_assignment

applied_action_assignment.items[i] ->

observed_context_item

observed_context_item *> ar_observed_context_item

ar_observed_context_item = action_resource

5.1.9.12 Отображение observation на scheme_version (как in_context)

Элемент ИММ:    PATH

Ссылочный путь: observation <=

action_actual <=

executed_action <=

action <-

action_assignment.assigned_action

action_assignment =>

applied_action_assignment

applied_action_assignment.items[i] ->

observed_context_item

observed_context_item *> ar_observed_context_item

ar_observed_context_item = applied_action_assignment

5.1.9.13 Отображение observation на scheme (как in_context)

Элемент ИММ:    PATH

Ссылочный путь: observation <=

action_actual <=

executed_action <=

action <-

action_assignment.assigned_action

action_assignment =>

applied_action_assignment

applied_action_assignment.items[i] ->

observed_context_item

observed_context_item *> ar_observed_context_item

ar_observed_context_item = applied_action_assignment

5.1.9.14 Отображение observation на scheme_entry (как in_context)

Элемент ИММ:    PATH

Ссылочный путь: observation <=

action_actual <=

executed_action <=

action <-

action_assignment.assigned_action

action_assignment =>

applied_action_assignment

applied_action_assignment.items[i] ->

observed_context_item

observed_context_item *> ar_observed_context_item

ar_observed_context_item = applied_action_assignment

5.1.9.15 Отображение observation на task_method_version (как in_context)

Элемент ИММ:    PATH

Ссылочный путь: observation <=

action_actual <=

executed_action <=

action <-

action_assignment.assigned_action

action_assignment =>

applied_action_assignment

applied_action_assignment.items[i] ->

observed_context_item

observed_context_item *> ar_observed_context_item

ar_observed_context_item = applied_action_assignment

5.1.9.16 Отображение observation на task_method (как in_context)

Элемент ИММ:    PATH

Ссылочный путь: observation <=

action_actual <=

executed_action <=

action <-

action_assignment.assigned_action

action_assignment =>

applied_action_assignment

applied_action_assignment.items[i] ->

observed_context_item

observed_context_item *> ar_observed_context_item

ar_observed_context_item = applied_action_assignment

5.1.9.17 Отображение observation на task_element (как in_context)

Элемент ИММ:    PATH

Ссылочный путь: observation <=

action_actual <=

executed_action <=

action <-

action_assignment.assigned_action

action_assignment =>

applied_action_assignment

applied_action_assignment.items[i] ->

observed_context_item

observed_context_item *> ar_observed_context_item

ar_observed_context_item = applied_action_assignment

5.1.9.18 Отображение observation на work_order (как in_context)

Элемент ИММ:    PATH

Ссылочный путь: observation <=

action_actual <=

executed_action <=

action <-

action_assignment.assigned_action

action_assignment =>

applied_action_assignment

applied_action_assignment.items[i] ->

observed_context_item

observed_context_item *> ar_observed_context_item

ar_observed_context_item = action_directive

5.1.9.19 Отображение observation на work_output (как in_context)

Элемент ИММ:    PATH

Ссылочный путь: observation <=

action_actual <=

executed_action <=

action <-

action_assignment.assigned_action

action_assignment =>

applied_action_assignment

applied_action_assignment.items[i] ->

observed_context_item

observed_context_item *> ar_observed_context_item

ar_observed_context_item = applied_action_assignment

5.1.9.20 Отображение observation на work_request (как in_context)

Элемент ИММ:    PATH

Ссылочный путь: observation <=

action_actual <=

executed_action <=

action <-

action_assignment.assigned_action

action_assignment =>

applied_action_assignment

applied_action_assignment.items[i] ->

observed_context_item

observed_context_item *> ar_observed_context_item

ar_observed_context_item = versioned_action_request

5.1.10 Прикладной объект resource_as_realized_assignment

Прикладной объект resource_as_realized_assignment определен в модуле «Реализованный ресурс». Здесь расширяется отображение этого объекта с тем, чтобы охватить формальные утверждения, определенные в настоящем модуле.

5.1.10.1 Отображение resource_as_realized_assignment на activity_actual (как item)

Элемент ИММ:    PATH

Ссылочный путь: action_method <- action_method_assignment.assigned_action_method

action_method_assignment

{action_method_assignment.role -> action_method_role

action_method_role

action_method_role.name = 'realized resource'}

action_method_assignment => applied_action_method_assignment

applied_action_method_assignment

applied_action_method_assignment.items[i] -> action_method_items

action_method_items *> ar_action_method_items

ar_action_method_items = action_actual

5.1.10.2 Отображение resource_as_realized_assignment на event (как item)

Элемент ИММ:    PATH

Ссылочный путь: action_method <- action_method_assignment.assigned_action_method

action_method_assignment

{action_method_assignment.role -> action_method_role

action_method_role

action_method_role.name = 'realized resource'}

action_method_assignment => applied_action_method_assignment

applied_action_method_assignment

applied_action_method_assignment.items[i] -> action_method_items

action_method_items *> ar_action_method_items

ar_action_method_items = event_occurrence

5.1.10.3 Отображение resource_as_realized_assignment на applied_activity_assignment (как item)

Элемент ИММ:    PATH

Ссылочный путь: action_method <- action_method_assignment.assigned_action_method

action_method_assignment

{action_method_assignment.role -> action_method_role

action_method_role

action_method_role.name = 'realized resource'}

action_method_assignment => applied_action_method_assignment

applied_action_method_assignment

applied_action_method_assignment.items[i] -> action_method_items

action_method_items *> ar_action_method_items

ar_action_method_items = applied_action_assignment

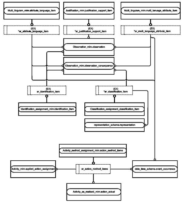
5.2 Сокращенный листинг ИММ на языке EXPRESS

В настоящем подразделе определена EXPRESS-схема, полученная из таблицы отображений. В ней использованы элементы из общих ресурсов или из других прикладных модулей и определены конструкции на языке EXPRESS, относящиеся к настоящему стандарту.

В настоящем подразделе определена интерпретированная модель модуля (ИММ) для данного прикладного модуля.

В настоящем подразделе также определены модификации, которым подвергаются конструкции, импортированные из общих ресурсов.

На использование в данной схеме конструкций, определенных в общих ресурсах или в прикладных модулях, накладываются следующие ограничения:

- использование объекта супертипа не обеспечивает применимость любой из его конкретизаций, если только эта конкретизация также не импортирована в схему ИММ;

- использование типа SELECT не обеспечивает применимость любого из включенных в его список типов, если только тип из списка также не импортирован в схему ИММ.

EXPRESS-спецификация

*)

SCHEMA Ap239_activity_recording_mim;

USE FROM action_schema                                                    -- ISO 10303-41

(action,

action_directive,

action_method,

action_method_relationship,

action_relationship,

action_resource,

action_resource_relationship,

versioned_action_request);

USE FROM Activity_as_realized_mim;                                -- ISO/TS 10303-1259

USE FROM Activity_method_assignment_mim;                    -- ISO/TS 10303-1249

USE FROM Activity_method_implementation_mim;             -- ISO/TS 10303-1261

USE FROM Activity_method_mim;                                       -- ISO/TS 10303-1049

USE FROM Activity_mim;                                                    -- ISO/TS 10303-1047

USE FROM Ap239_work_definition_mim;                           -- ISO/TS 10303-1307

USE FROM Classification_assignment_mim;                        -- ISO/TS 10303-1114

USE FROM Condition_evaluation_mim;                               -- ISO/TS 10303-1254

USE FROM date_time_schema                                              -- ISO 10303-41

(event_occurrence);

USE FROM Document_assignment_mim;                              -- ISO/TS 10303-1122

USE FROM Event_mim;                                                        -- ISO/TS 10303-1064

USE FROM group_schema                                                    -- ISO 10303-41

(group);

USE FROM Identification_assignment_mim;                         -- ISO/TS 10303-1021

USE FROM Independent_property_representation_mim;      -- ISO/TS 10303-1038

USE FROM Interface_mim;                                                   -- ISO/TS 10303-1251

USE FROM Justification_mim;                                              -- ISO/TS 10303-1263

USE FROM Multi_linguism_mim;                                         -- ISO/TS 10303-1105

USE FROM Observation_mim;                                              -- ISO/TS 10303-1258

USE FROM Process_property_assignment_mim;                  -- ISO/TS 10303-1040

USE FROM process_property_representation_schema         -- ISO 10303-49

(action_property_representation,

resource_property_representation);

USE FROM process_property_schema                                  -- ISO 10303-49

(action_property,

action_resource_requirement,

resource_property);

USE FROM product_definition_schema                                -- ISO 10303-41

(product,

product_definition,

product_definition_formation);

USE FROM Product_group_mim;                                          -- ISO/TS 10303-1278

USE FROM Product_identification_mim;                              -- ISO/TS 10303-1017

USE FROM product_property_representation_schema          -- ISO 10303-41

(property_definition_representation);

USE FROM Product_version_mim;                                       -- ISO/TS 10303-1018

USE FROM Product_view_definition_mim;                          -- ISO/TS 10303-1019

USE FROM representation_schema                                       -- ISO 10303-43

(representation);

USE FROM Required_resource_mim;                                   -- ISO/TS 10303-1267

USE FROM Resource_as_realized_characterized_mim;       -- ISO/TS 10303-1283

USE FROM Resource_as_realized_mim;                              -- ISO/TS 10303-1269

USE FROM Resource_item_mim;                                          -- ISO/TS 10303-1268

USE FROM Resource_management_mim;                             -- ISO/TS 10303-1266

USE FROM Resource_property_assignment_mim;                -- ISO/TS 10303-1273

USE FROM Scheme_mim;                                                     -- ISO/TS 10303-1260

USE FROM Task_specification_mim;                                   -- ISO/TS 10303-1262

USE FROM Work_order_mim;                                              -- ISO/TS 10303-1043

USE FROM Work_output_mim;                                             -- ISO/TS 10303-1300

USE FROM Work_request_mim;                                           -- ISO/TS 10303-1042

(*

Примечания

1 Схемы, ссылки на которые даны выше, определены в следующих стандартах комплекса ИСО 10303:

action_schema                                                                                        - ИСО 10303-41

Activity_as_realized_mim                                                                    - ИСО/ТС 10303-1259

Activity_method_assignment_mim                                                     - ИСО/ТС 10303-1249

Activity_method_implementation_mim                                              - ИСО/ТС 10303-1261

Activity_method_mim                                                                           - ИСО/ТС 10303-1049

Activity_mim                                                                                          - ИСО/ТС 10303-1047

Ap239_work_definition_mim                                                              - ИСО/ТС 10303-1307

Classification_assignment_mim                                                          - ИСО/ТС 10303-1114

Condition_evaluation_mim                                                                   - ИСО/ТС 10303-1254

date_time_schema                                                                                 - ИСО 10303-41

Document_assignment_mim                                                                - ИСО/ТС 10303-1122

Event_mim                                                                                              - ИСО/ТС 10303-1064

group_schema                                                                                        - ИСО 10303-41

Identification_assignment_mim                                                           - ИСО/ТС 10303-1021

Independent_property_representation_mim                                       - ИСО/ТС 10303-1038

Interface_mim                                                                                        - ИСО/ТС 10303-1251

Justification_mim                                                                                  - ИСО/ТС 10303-1263

Multi_linguism_mim                                                                             - ИСО/ТС 10303-1105

Observation_mim                                                                                   - ИСО/ТС 10303-1258

Process_property_assignment_mim                                                   - ИСО/ТС 10303-1040

process_property_representation_schema                                         - ИСО 10303-49

process_property_schema                                                                    - ИСО 10303-49

product_definition_schema                                                                  - ИСО 10303-41

Product_group_mim                                                                              - ИСО/ТС 10303-1278

Product_identification_mim                                                                - ИСО/ТС 10303-1017

product_property_representation_schema                                          - ИСО 10303-41

Product_version_mim                                                                           - ИСО/ТС 10303-1018

Product_view_definition_mim                                                             - ИСО/ТС 10303-1019

representation_schema                                                                          - ИСО/ТС 10303-43

Required_resource_mim                                                                      - ИСО/ТС 10303-1267

Resource_as_realized_characterized_mim                                        - ИСО/ТС 10303-1283

Resource_as_realized_mim                                                                 - ИСО/ТС 10303-1269

Resource_item_mim                                                                             - ИСО/ТС 10303-1268

Resource_management_mim                                                               - ИСО/ТС 10303-1266

Resource_property_assignment_mim                                                 - ИСО/ТС 10303-1273

Scheme_mim                                                                                          - ИСО/ТС 10303-1260

Task_specification_mim                                                                       - ИСО/ТС 10303-1262

Work_order_mim                                                                                  - ИСО/ТС 10303-1043

Work_output_mim                                                                                - ИСО/ТС 10303-1300

Work_request_mim                                                                               - ИСО/ТС 10303-1042

2 Графические представления этой схемы приведены в приложении D, рисунки D.1 - D.5.

5.2.1 Определения типов ИММ

В данном пункте определены типы ИММ для настоящего прикладного модуля. Типы и определения ИММ установлены ниже.

5.2.1.1 Тип ar_action_method_items

Тип ar_action_method_items является расширением типа action_method_items. Он добавляет типы данных action_actual, applied_action_assignment и event_occurance к списку дополнительных типов данных.

EXPRESS-спецификация

*)

TYPE ar_action_method_items = SELECT BASED_ON action_method_items WITH

(action_actual,

applied_action_assignment,

event_occurrence);

END_TYPE;

(*

5.2.1.2 Тип ar_attribute_language_item

Тип ar_attribute_language_item является расширением типа attribute_language_item. Он добавляет типы данных event_occurance, observation и observation_consequence к списку дополнительных типов данных.

Примечание - Список типов данных объектов может быть расширен в прикладных модулях, которые используют конструкции настоящего модуля.

EXPRESS-спецификация

*)

TYPE ar_attribute_language_item = EXTENSIBLE GENERIC_ENTITY SELECT BASED_ON attribute_language_item WITH

(event_occurrence,

observation,

observation_consequence);

END_TYPE;

(*

5.2.1.3 Тип ar_classification_item

Тип ar_classification_item является расширением типа classification_item. Он добавляет типы данных observation_consequence и representation к списку дополнительных типов данных.

Примечание - Список типов данных объектов может быть расширен в прикладных модулях, которые используют конструкции настоящего модуля.

EXPRESS-спецификация

*)

TYPE ar_classification_item = EXTENSIBLE GENERIC_ENTITY SELECT BASED_ON classification_item WITH

(observation_consequence,

representation);

END_TYPE;

(*

5.2.1.4 Тип ar_condition_evaluation_action_items

Тип ar_condition_evaluation_action_items является расширением типа condition_evaluation_action_items. Он добавляет типы данных action, action_method, action_method_relationship, action_property, action_property_representation, action_relationship, action_resource, action_resource_relationship, action_resource_requirement, applied_action_assignment, applied_action_method_assignment, group, product_group, product_group_membership, product_group_relationship, property_definition_representation, resource_property и resource_property_representation к списку дополнительных типов данных.

Примечание - Список типов данных объектов может быть расширен в прикладных модулях, которые используют конструкции настоящего модуля.

EXPRESS-спецификация

*)

TYPE ar_condition_evaluation_action_items = EXTENSIBLE GENERIC_ENTITY SELECT BASED_ON condition_evaluation_action_items WITH

(action,

action_method,

action_method_relationship,

action_property,

action_property_representation,

action_relationship,

action_resource,

action_resource_relationship,

action_resource_requirement,

applied_action_assignment,

applied_action_method_assignment,

group,

product_group,

product_group_membership,

product_group_relationship,

property_definition_representation,

resource_property,

resource_property_representation);

END_TYPE;

(*

5.2.1.5 Тип ar_document_reference_item

Тип ar_document_reference_item является расширением типа document_reference_item. Он добавляет типы данных observation и observation_consequence к списку дополнительных типов данных.

Примечание - Список типов данных объектов может быть расширен в прикладных модулях, которые используют конструкции настоящего модуля.

EXPRESS-спецификация

*)

TYPE ar_document_reference_item = EXTENSIBLE GENERIC_ENTITY SELECT BASED_ON document_reference_item WITH

(observation,

observation_consequence);

END_TYPE;

(*

5.2.1.6 Тип ar_identification_item

Тип ar_identification_item является расширением типа identification_item. Он добавляет типы данных observation и observation_consequence к списку дополнительных типов данных.

Примечание - Список типов данных объектов может быть расширен в прикладных модулях, которые используют конструкции настоящего модуля.

EXPRESS-спецификация

*)

TYPE ar_identification_item = EXTENSIBLE SELECT BASED_ON identification_item WITH

(observation,

observation_consequence);

END_TYPE;

(*

5.2.1.7 Тип ar_justification_support_item

Тип ar_justification_support_item является расширением типа justification_support_item. Он добавляет тип данных observation к списку дополнительных типов данных.

Примечание - Список типов данных объектов может быть расширен в прикладных модулях, которые используют конструкции настоящего модуля.

EXPRESS-спецификация

*)

TYPE ar_justification_support_item = EXTENSIBLE GENERIC_ENTITY SELECT BASED_ON justification_support_item WITH

(observation);

END_TYPE;

(*

5.2.1.8 Тип ar_multi_language_attribute_item

Тип ar_multi_language_attribute_item является расширением типа multi_language_attribute_item. Он добавляет типы данных event_occurance, observation и observation_consequence к списку дополнительных типов данных.

Примечание - Список типов данных объектов может быть расширен в прикладных модулях, которые используют конструкции настоящего модуля.

EXPRESS-спецификация

*)

TYPE ar_multi_language_attribute_item = EXTENSIBLE GENERIC_ENTITY SELECT BASED_ON multi_language_attribute_item WITH

(event_occurrence,

observation,

observation_consequence);

END_TYPE;

(*

5.2.1.9 Тип ar_observed_context_item

Тип ar_observed_context_item является расширением типа observed_context_item. Он добавляет типы данных action, action_directive, action_method, action_resource, action_resource_requirement, applied_action_assignment, event_occurence, interface_connector_occurence, product, product_definition, product_definition_formation, product_group, и versioned_action_request к списку дополнительных типов данных.

EXPRESS-спецификация

*)

TYPE ar_observed_context_item = SELECT BASED_ON observed_context_item WITH

(action,

action_directive,

action_method,

action_resource,

action_resource_requirement,

applied_action_assignment,

event_occurrence,

interface_connector_occurrence,

product,

product_definition,

product_definition_formation,

product_group,

versioned_action_request);

END_TYPE;

(*

*)

END_SCHEMA; -- Ap239_activity_recording_mim

(*

Приложение А

(обязательное)

Сокращенные наименования объектов, использованных в ИММ

Сокращенные наименования объектов, использованных в настоящем стандарте, определены в других стандартах ИСО, указанных в разделе 2. Требования к использованию сокращенных наименований содержатся в стандартах тематической группы «Методы реализации» комплекса ИСО 10303.

Приложение В

(обязательное)

Регистрация информационного объекта

В.1 Обозначение документа

Для обеспечения однозначного обозначения информационного объекта в открытой системе настоящему стандарту присвоен следующий идентификатор объекта:

{iso standard 10303 part(1287) version(1)}

Смысл данного обозначения установлен в ИСО/МЭК 8824-1 и описан в ИСО 10303-1.

В.2 Обозначения схем

В.2.1 Обозначение схемы Ap239_activity_recording_arm

Для обеспечения однозначного обозначения в открытой информационной системе конкретизаций схемы, установленных в настоящем прикладном модуле, схеме Ap239_activity_recording_arm присвоен следующий идентификатор объекта:

{iso standard 10303 part(1287) version(1) schema(1) ap239-activity-recording-arm (1)}

Смысл данного обозначения установлен в ИСО/МЭК 8824-1 и описан в ИСО 10303-1.

В.2.2 Обозначение схемы Ap239_activity_recording_mim

Для обеспечения однозначного обозначения в открытой информационной системе конкретизаций схемы, установленных в настоящем прикладном модуле, схеме Ap239_activity_recording_mim присвоен следующий идентификатор объекта:

{iso standard 10303 part(1287) version(1) schema(1) ap239-activity-recording-mim (2)}

Смысл данного обозначения установлен в ИСО/МЭК 8824-1 и описан в ИСО 10303-1.

Приложение С

(справочное)

EXPRESS-G диаграммы ПЭМ

На следующих диаграммах дано графическое представление сокращенного листинга ПЭМ на языке EXPRESS, определенного в разделе 4. Диаграммы представлены в графической нотации EXPRESS-G.

В данном приложении содержатся два различных представления прикладной эталонной модели настоящего прикладного модуля:

- представление на уровне схем отображает импорт конструкций, определенных в схемах ПЭМ других прикладных модулей, в схему ПЭМ настоящего прикладного модуля посредством операторов USE FROM;

- представление на уровне объектов представляет конструкции на языке EXPRESS, определенные в схеме ПЭМ настоящего прикладного модуля, и ссылается на импортированные конструкции, которые конкретизированы или на которые ссылаются конструкции схемы ПЭМ настоящего прикладного модуля.

Примечание - Оба эти представления являются частичными. Представление на уровне схем не отображает схему ПЭМ модулей, которые импортированы косвенным образом. Представление на уровне объектов не отображает импортированные конструкции, которые не конкретизированы или на которые не ссылаются конструкции схемы ПЭМ настоящего прикладного модуля.

Графическая нотация EXPRESS-G определена в ИСО 10303-11, приложение D.

Рисунок С.1 - Представление ПЭМ на уровне схем в формате EXPRESS-G

Рисунок С.2 - Представление ПЭМ на уровне объектов в формате EXPRESS-G (диаграмма 1 из 4)

Рисунок С.3 - Представление ПЭМ на уровне объектов в формате EXPRESS-G (диаграмма 2 из 4)

Рисунок С.4 - Представление ПЭМ на уровне объектов в формате EXPRESS-G (диаграмма 3 из 4)

Рисунок С.5 - Представление ПЭМ на уровне объектов в формате EXPRESS-G (диаграмма 4 из 4)

Приложение D

(справочное)

EXPRESS-G диаграммы ИММ

На следующих диаграммах дано графическое представление сокращенного листинга ИММ на языке EXPRESS, определенного в подразделе 5.2. Диаграммы представлены в графической нотации EXPRESS-G.

В данном приложении содержатся два различных представления интерпретированной модели модуля настоящего прикладного модуля:

- представление на уровне схем отображает импорт конструкций, определенных в схемах ИММ других прикладных модулей или в схеме документов общих ресурсов, в схему ИММ настоящего прикладного модуля посредством операторов USE FROM;

- представление на уровне объектов представляет конструкции на языке EXPRESS, определенные в схеме ИММ настоящего прикладного модуля, и ссылается на импортированные конструкции, которые конкретизированы или на которые ссылаются конструкции схемы ИММ настоящего прикладного модуля.

Примечание - Оба эти представления являются частичными. Представление на уровне схем не отображает схему ИММ модулей, которые импортированы косвенным образом. Представление на уровне объектов не отображает импортированные конструкции, которые не конкретизированы или на которые не ссылаются конструкции схемы ИММ настоящего прикладного модуля.

Графическая нотация EXPRESS-G определена в ИСО 10303-11, приложение D.

Рисунок D.1 - Представление ИММ на уровне схем в формате EXPRESS-G

Рисунок D.2 - Представление ИММ на уровне объектов в формате EXPRESS-G (диаграмма 1 из 4)

Рисунок D.3 - Представление ИММ на уровне объектов в формате EXPRESS-G (диаграмма 2 из 4)

Рисунок D.4 - Представление ИММ на уровне объектов в формате EXPRESS-G (диаграмма 3 из 4)

Рисунок D.5 - Представление ИММ на уровне объектов в формате EXPRESS-G (диаграмма 4 из 4)

Приложение Е

(справочное)

Машинно-интерпретируемые листинги

В настоящем приложении приведены ссылки на сайты, на которых находятся листинги наименований объектов на языке EXPRESS и соответствующих сокращенных наименований, установленных или на которые даются ссылки в настоящем стандарте. На этих же сайтах находятся листинги всех EXPRESS-схем, определенных в настоящем стандарте, без комментариев и другого поясняющего текста. Эти листинги доступны в машинно-интерпретируемой форме. Они могут быть получены по следующим адресам URL:

Сокращенные наименования: http://www.tc184-sc4.org/Short_Names/

EXPRESS: http://www.tc184-sc4.org/EXPRESS/

При невозможности доступа к этим сайтам необходимо обратиться в центральный секретариат ИСО или непосредственно в секретариат ИСО ТК184/ПК4 по адресу электронной почты: sc4sec@tc184-sc4.org.

Примечание - Информация, представленная в машинно-интерпретированном виде на указанных выше URL, является справочной. Обязательным является текст настоящего стандарта.

Приложение F

(справочное)

Сведения о соответствии национальных стандартов Российской Федерации ссылочным международным стандартам

Таблица К.1

Обозначение ссылочного международного стандарта

Обозначение и наименование соответствующего национального стандарта

ИСО/МЭК 8824-1:2002

ГОСТ Р ИСО/МЭК 8824-1-2001 Информационная технология. Абстрактная синтаксическая нотация версии один (АСН.1). Часть 1. Спецификация основной нотации

ИСО 10303-1:1994

ГОСТ Р ИСО 10303-1-99 Системы автоматизации производства и их интеграция. Представление данных об изделии и обмен этими данными. Часть 1. Общие представления и основополагающие принципы

ИСО 10303-11:2004

ГОСТ Р ИСО 10303-11-2000 Системы автоматизации производства и их интеграция. Представление данных об изделии и обмен этими данными. Часть 11. Методы описания. Справочное руководство по языку EXPRESS

ИСО 10303-21:2002

ГОСТ Р ИСО 10303-21-2002 Системы автоматизации производства и их интеграция. Представление данных об изделии и обмен этими данными. Часть 21. Методы реализации. Кодирование открытым текстом структуры обмена

ИСО 10303-41:2005

ГОСТ Р ИСО 10303-41-99 Системы автоматизации производства и их интеграция. Представление данных об изделии и обмен этими данными. Часть 41. Интегрированные обобщенные ресурсы. Основы описания и поддержки изделий

ИСО 10303-43:1994

ГОСТ Р ИСО 10303-43-2002 Системы автоматизации производства и их интеграция. Представление данных об изделии и обмен этими данными. Часть 43. Интегрированные обобщенные ресурсы. Структуры представлений

ИСО 10303-49:1998

ГОСТ Р ИСО 10303-49-2003 Системы автоматизации производства и их интеграция. Представление данных об изделии и обмен этими данными. Часть 49. Интегрированные обобщенные ресурсы. Структура и свойства процесса

ИСО 10303-202:1996

*

ИСО/ТС 10303-1001:2004

*

ИСО/ТС 10303-1017:2004

*

ИСО/ТС 10303-1018:2004

*

ИСО/ТС 10303-1019:2004

*

ИСО/ТС 10303-1021:2004

*

ИСО/ТС 10303-1038:2004

*

ИСО/ТС 10303-1040:2004

*

ИСО/ТС 10303-1042:2004

*

ИСО/ТС 10303-1043:2004

*

ИСО/ТС 10303-1047:2004

*

ИСО/ТС 10303-1049:2004

*

ИСО/ТС 10303-1064:2004

*

ИСО/ТС 10303-1105:2004

*

ИСО/ТС 10303-1114:2004

*

ИСО/ТС 10303-1122:2004

*

ИСО/ТС 10303-1249:2004

*

ИСО/ТС 10303-1251:2004

*

ИСО/ТС 10303-1254:2004

*

ИСО/ТС 10303-1258:2004

*

ИСО/ТС 10303-1259:2004

*

ИСО/ТС 10303-1260:2004

*

ИСО/ТС 10303-1261:2004

*

ИСО/ТС 10303-1262:2004

*

ИСО/ТС 10303-1263:2004

*

ИСО/ТС 10303-1266:2004

*

ИСО/ТС 10303-1267:2004

*

ИСО/ТС 10303-1268:2004

*

ИСО/ТС 10303-1269:2004

*

ИСО/ТС 10303-1273:2004

*

ИСО/ТС 10303-1278:2004

*

ИСО/ТС 10303-1283:2004

*

ИСО/ТС 10303-1300:2004

*

ИСО/ТС 10303-1307:2005

*

* Соответствующий национальный стандарт отсутствует. До его утверждения рекомендуется использовать перевод на русский язык данного международного стандарта. Перевод данного международного стандарта находится в Федеральном информационном фонде технических регламентов и стандартов.

 

Ключевые слова: автоматизация производства, средства автоматизации, интеграция систем автоматизации, промышленные изделия, данные, представление данных, обмен данными, прикладные модули, поддержка жизненного цикла изделий, регистрация действий

 



© 2013 Ёшкин Кот :-)