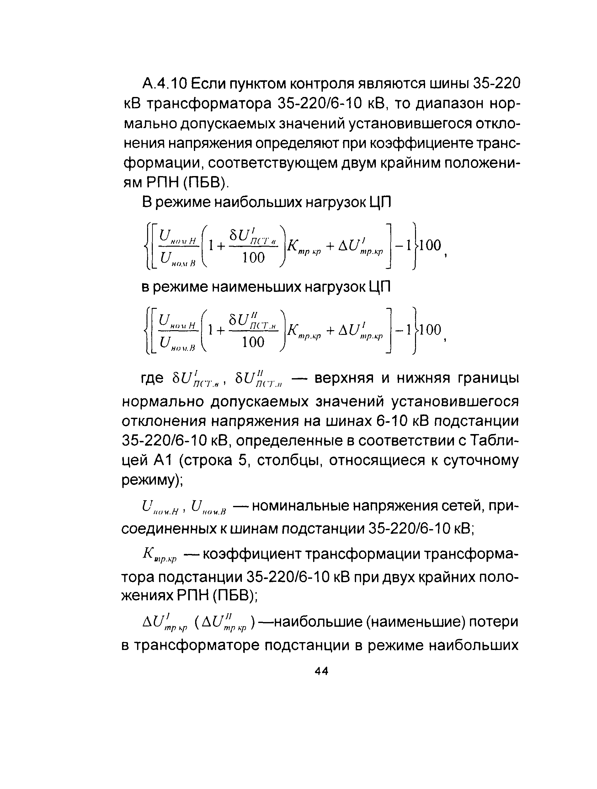
| Оглавление: | 1 Область применения 2 Нормативные ссылки 3 Термины и определения 4 Нормы КЭ, условия соответствия нормам и формы представления результатов контроля 5 Выбор пунктов контроля качества электрической энергии 6 Продолжительность и периодичность контроля ПКЭ 7 Требования к погрешности измерений 8 Требования к средствам измерений 9 Метод измерений 10 Требования безопасности 11 Требования к квалификации операторов 12 Условия измерений 13 Подготовка к проведению измерений 14 Выполнение измерений 15 Обработка результатов измерений 16 Оформление результатов контроля показателей качества электрической энергии Приложение А допускаемые значения ПКЭ в пунктах контроля Приложение Б Методика определения нагрузки и коэффициента мощности вторичных цепей трансформатора напряжения в рабочих условиях применения Приложение В Форма протокола сертификационных испытаний электрической энергии по показателям качества |