| ||||||||||||||||||||||||||||||||||
Скачать РД 31.31.55-93 Инструкция по проектированию морских причальных и берегоукрепительных сооруженийДата актуализации: 10.08.2017
|
| Обозначение: | РД 31.31.55-93 |
| Обозначение англ: | RD 31.31.55-93 |
| Статус: | действует |
| Название рус.: | Инструкция по проектированию морских причальных и берегоукрепительных сооружений |
| Название англ.: | Design Guidelines for Marine Terminal Facilities and Shoreline Protection Structures |
| Дата добавления в базу: | 01.09.2013 |
| Дата актуализации: | 05.05.2017 |
| Дата введения: | 01.06.1993 |
| Область применения: | Требования Инструкции распространяются на проектирование причальных и берегоукрепительных сооружений морских портов и судоремонтных заводов |
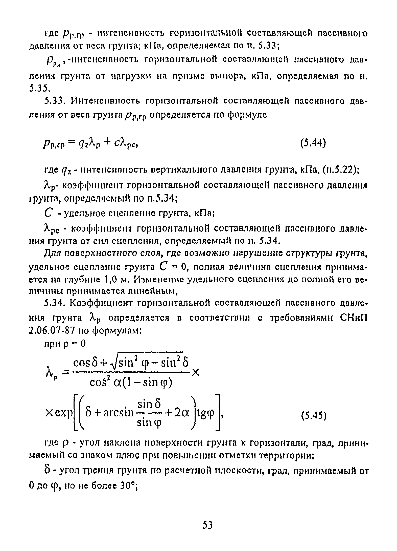
| Оглавление: | 1 Общие положения 2 Выбор конструкции сооружения 3 Общие конструктивные требования 4 Общие положения расчета причальных сооружений 5 Нагрузки и воздействия Общие положения Определение бокового давления грунта на стенку 6 Расчет общей устойчивости Основные положения расчета Расчет общей устойчивости по методу предельных значений сдвигающих и удерживающих сил Определение расположения поверхностей скольжения при глубинном сдвиге 7 Проектирование причальных сооружений гравитационного типа Основные конструктивные требования Общие положения расчета Расчет причальных сооружений из массовой кладки Расчет уголковых причальных сооружений контрфорсного типа Расчет причальных сооружений уголкового типа с внешней анкеровкой 8 Проектирование причальных сооружений типа БОЛЬВЕРК Основные конструктивные требования Основные положения расчета Особенности расчета причальных сооружений на слабых грунтах 9 Проектирование причальных сооружений эстакадного типа Основные конструктивные требования Основные положения по расчету 10 Проектирование отбойного пала Основные конструктивные требования Основные положения расчета 11 Проектирование конструкций из цилиндрических ячеек и узких засыпных пирсов Расчет конструкций из цилиндрических ячеек Расчет узких засыпных пирсов 12 Особенности проектирования причальных сооружений для условий Арктики Основные конструктивные требования Основные положения расчета Расчет причальных сооружений типа Больверк на ледовую нагрузку Расчет конструкций из цилиндрических ячеек Расчет узких засыпных пирсов Расчет откосных сооружений Расчет ледяных сооружений 13 Проектирование берегоукрепительных сооружений Основные конструктивные требования Указания по расчету 14 Особенности проектирования портовых сооружений в сейсмических районах Основные конструктивные требования Основные положения расчета Приложение 1 Перечень основных общесоюзных и ведомственных нормативно-технических документов, использованных в настойщей инструкции Приложение 2 Дренажные устройства Приложение 3 Нагрузка от навала судна при подходе к сооружению Приложение 4 Расчет размеров массивов для причальных сооружений из кладки массивов равной массы Приложение 5 Огрузка постели причального сооружения из обыкновенных массивов Приложение 6 Расчет стенок больверка на нагрузки от навала судна при подходе к сооружению Приложение 7 Проверка устойчивости массива грунта, обеспечивающего анкерное крепление сооружения типа Больверк Приложение 8 Определение прочностных характеристик льда Приложение 9 Динамические расчетные схемы морских причальных сооружений Приложение 10 Сопоставительные формулы расчета прочности и устойчивости сооружений при основном и особом сочетаниях нагрузок |
| Разработан: | ЛенморНИИпроект СоюзморНИИпроект Дальневосточный научно-исследовательский проектно-изыскательский и конструкторско-технологический институт морского флота (ДНИИМФ) Черноморниипроект |
| Утверждён: | 16.04.1993 Департамент морского транспорта Министерства транспорта РФ (Department of Maritime Transport, Russian Federation Ministry of Transportation СМ-35/759) |
| Расположен в: | |
| Заменяет собой: |
|
| Нормативные ссылки: |
|































































































































































































































































